前几天我们发了一篇关于早采的文章,大家的留言让人不禁为我国的猕猴桃产业忧心,这次应该让所有从事猕猴桃的种植者引起重视!




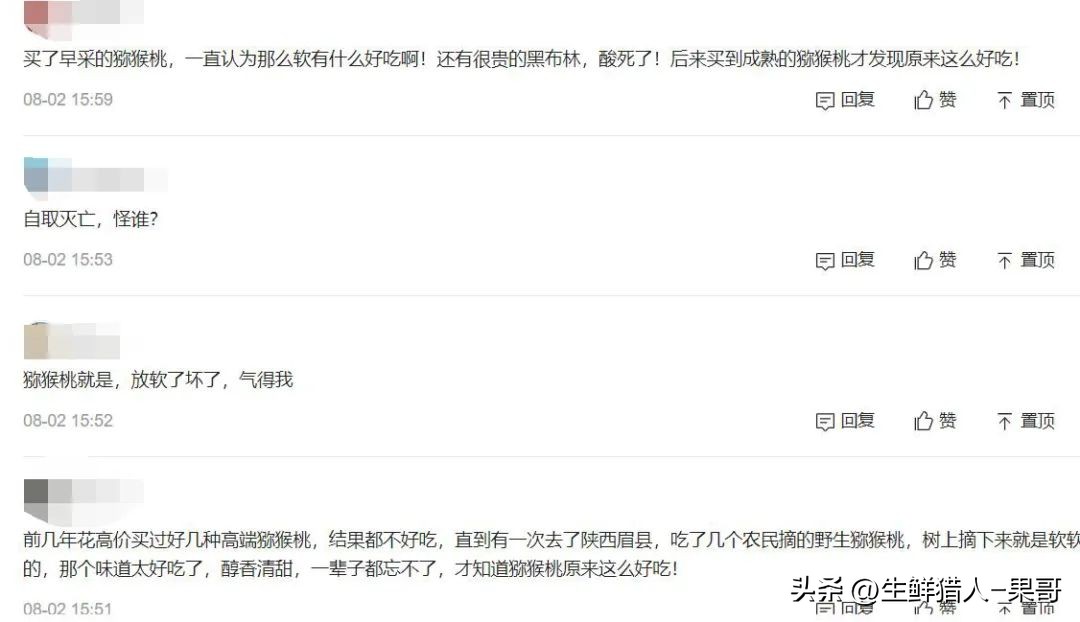
300多条留言一半都在吐槽猕猴桃
我国猕猴桃的种类众多,分布极广,南至两广和云贵高原,北至东北三省,均有猕猴桃属植物的自然分布。市场常见猕猴桃的主要产地集中在 四川雅安—都江堰一线、陕西的秦岭北麓至渭河南岸、河南伏牛山一带以及贵州、湖北、江西、福建、浙江和湖南省 等地。
而陕西是全国猕猴桃种植规模最大的省份,2021年产量达到了129.43万吨,较2020年增加13.6万吨,同比增长11.7%。核心产区眉县和周至县的产量就占了总产量的80%,分别达到53万吨和52万吨。
我国猕猴桃品种众多,下面图片是猕猴桃的品种介绍。

品种一览
成为早采重灾区的主要原因是因为猕猴桃有个后熟过程,就是软了以后才能吃。这就存在一个 “品质暗箱 ”:刚采回来果实是硬的,不能吃。因而一般消费者不能立刻判别其品质优劣。 这就给早采果上市留下空间,为劣质果品上市流行埋下伏笔。



打开电商平台的猕猴桃热销榜,价格十分两极分化:销量第一的新西兰进口绿心奇异果,139元27粒;国产绿心猕猴桃,23.8元24粒。


某宝价格
单从外表看,两者大差不差,但差价却高达6倍。新西兰进口奇异果的全球市场中一直是“教父”一般的存在。跟进口品质媲美的猕猴桃我们同样有,为什么佳沛的口碑更好呢?

最大的原因那就是国内猕猴桃品种众多,大量早采而且劣质猕猴桃不按自然规律上市,导致猕猴桃的整体品牌受损。
为什么一定要禁止猕猴桃的早采呢?
早采是指猕猴桃还 没有达到可采的成熟度 , 可溶性固形物 和 干物质含量低 的时候就进行采摘的行为。
来自中华猕猴桃的水果质量等级参考
↓↓↓

那么早采会导致什么负面影响?
①品质差:早采的猕猴桃营养积累少,糖分、甜度达不到标准,导致后熟后口感风味较差;
②扰乱市场及口碑:从长远看,早采的猕猴桃进入市场,消费者的体验是口感差、品质低,极大地损毁了猕猴桃的口碑和品牌形象,严重扰乱市场,对猕猴桃产业持续健康发展产生严重危害。
如何“避坑”早采果?
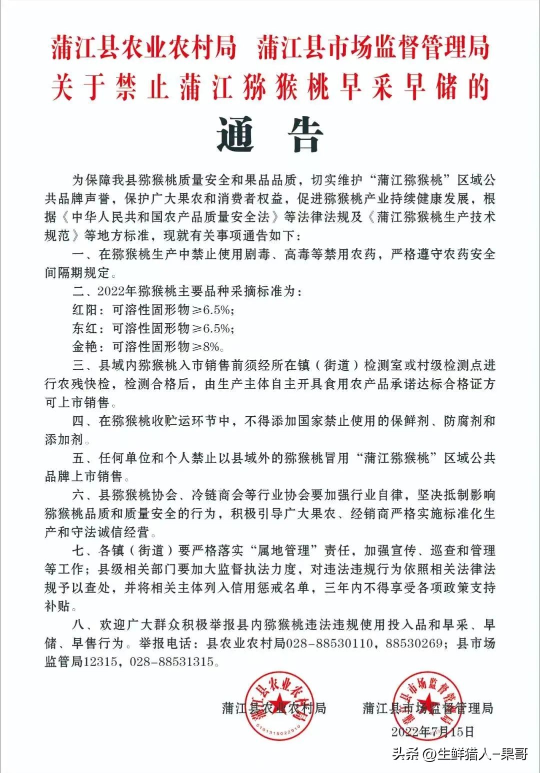
了解各产地的不同品种的上市时间及采摘条件。因为每年不同的天气、产地,品种等原因,上市时间都会略有差异。蒲江猕猴桃约8月开始上市,陕西约9月开始上市。
2022年蒲江猕猴桃采摘通告

《2021年眉县猕猴桃适期采收指导意见》
2021年的陕西眉县采摘参考:平均可溶性固形物含量和干物质分别达到6.5%、15%以上时方可采收。2021年8月31日,全县范围内禁止采摘、运销各品种猕猴桃鲜果。9月1日起,严格按照各品种猕猴桃生理成熟指标适期采收。我县今年猕猴桃各栽培品种指导采收期为:
徐香:9月底—10月上中旬;
海沃德、金魁:10月下旬—11月上旬;
秦美、脐红、瑞玉:10月上中旬;
翠香、红阳:9月上中旬;
金香、亚特:9月下旬;
农大金猕:9月中下旬;
金桃、金艳等黄肉品种:10月中下旬
外观条件参考:
看外形:体型饱满、颜色均匀
看绒毛:不同品种的猕猴桃绒毛长短不一,软硬不同,但总体来说有绒毛的品种,绒毛不容易脱落的较为新鲜。
看硬度:一般来说,应该选择整体较为紧实的猕猴桃。触手可以感觉到整体或者局部软塌的猕猴桃,会比较不耐放。
闻气味:成熟的猕猴桃会散发着果香,如果毫无味道,就说明猕猴桃还没有成熟。
早采行为不可取!虽然能让一小部分人错峰赚钱,但这是种很短视的行为,伤害的却是整个行业所有人的利益。