大家好,我是量子熊猫。
本来今天只有三只新股的,结果晚上一看又插队了一个,头大,感觉很久没有一天发四只新股了,特别最近主板的特别多,应该故意放闸的,但又不知道为什么。
今天市场走得很弱鸡,最近感觉A股和港股又开始像美股的跟屁虫,大前天美股走弱,然后A股和港股跟着大跌,前天美股走强,然后A股和港股跟着大涨,然后昨天美股又走弱了,今天A股和港股又跟着跌。
再到今晚美股是这样的,明天应该能涨了吧。

但如果点开纳指的K线图,会发现人家走弱是涨0.0x个点,走强是涨1-2个点,大A和港股跟来跟去,反而是越走越低了...连当个跟屁虫都跟歪了。
接着进入今天打新内容,开始还是我们的常规声明。
鉴于注册制逐步开放且新股破发逐渐常态化,以及我中的新股也碰到了破发情况...所以决定推出一个打新必读系列,专门分析判断新股的申购价值。
这部分研究从2021年11月开始,截止目前已经分析数百只新股,整体统计下来准确率接近90%,但由于新股相比已上市企业更容易受到多方面因素影响,并且数据验证周期仍然较短,会存在一定的风险。
因此我可以保证的是我会告诉你我是怎么分析的,并且我会按照这份计划执行,我无法保证的是一定就不会破发。
新股考察要素说明
考察要素1:可比行业和企业。
看企业的经营范围,判断从属行业,并选取相似度较大的可比公司,有现成的东西当然比较最省事。
考察要素2:发行价格和发行市盈率。
参考近期破发情况,股价越高破发风险就越大,这个因素不算很重要。
注册制下新股发行定价和估值更趋于市场化,任何企业的价值都不可能摆脱行业基本面和企业基本面,所以市盈率是新股分析的绝对重点要素。
优秀的企业以其高于行业的成长性确实能够获得比行业更高的估值,所以第三步要筛选的就是成长性。
考察要素3:业绩情况。
企业的以往营收和利润是稳健增长还是逐年下滑?是否存在大幅波动,如果存在大幅波动需要重点考虑是否存在为了上市和估值调节报表的嫌疑。
考察要素4:市场情绪。
不可否认的是在新股发行中除了基本面以外,情绪面的影响权重也很大,特别是对于某些热点赛道资金炒作意愿也更高,因此这部分分析也会综合考量适当增加,当然一切都还是得从基本面出发。
下面进入正式内容。
2023年3月17日可申购新股分析
未来电器(301386):

企业基本情况:
全称“苏州未来电器股份有限公司”,主营业务为低压断路器附件的研发、生产与销售。
公司主要产品包括框架断路器附件、塑壳断路器附件和智能终端电器。
其中,框架断路器附件和塑壳断路器附件拥有广泛、稳定的客户基础,主要客户包括正泰电器、良信股份、常熟开关、德力西、天正电气、上海人民电器、施耐德、ABB、西门子、罗格朗和伊顿等国内外知名低压电器行业企业;
智能终端电器以智能模块为核心,广泛应用于智能电网、智能楼宇、通信基站、轨道交通、安防监控、分布式光伏、重点消防等无人值守的场合,是公司的主要利润增长点。
低压断路器附件是安装在低压断路器内部或外部、具有各种不同功能的独立模块或器件,增加了低压断路器的控制与保护功能,从而使低压断路器使用范围更广、保护功能更齐全、操作方式更多样;
在低压断路器的可靠性、稳定性、安全性和控制远程化、集中化、自动化、智 能化应用中起着不可或缺的作用。
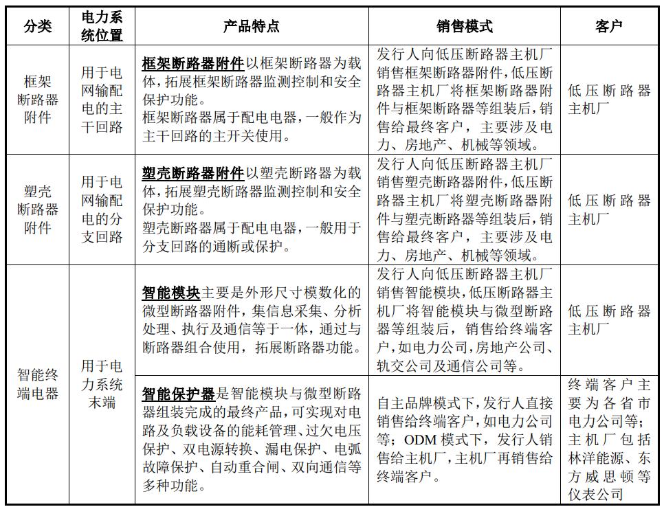
公司产品主要分为框架断路器附件、塑壳断路器附件和智能终端电器三大类,上述三类产品在电力系统位置、产品特点、销售模式以及客户方面的区别与联系情况如下:

主要业务低压断路器,比如你家里的电闸就较断路器,然后还有智能终端电器,就是能采集数据上传的那种。
具体营收方面,主要营收来源于比较均匀,三大类都在30%左右。

对应行业为电气机械和器材制造业,可比上市企业分别为正泰电器(601877)、良信股份(002706)、新宏泰(603016)、洛凯股份(603829)。
发行情况:
企业由中泰证券主承销,新发行市值10.50亿元,发行后总市值41.99亿元,发行价格29.99元,发行市盈率52.14,PE-TTM39.10x,顶格申购需要9.5万元市值。
对比电气机械和器材制造业PE-TTM为32.25x,对比正泰电器PE-TTM为15.19x,对比良信股份PE-TTM为34.50x,对比新宏泰PE-TTM为52.95x,对比洛凯股份PE-TTM为28.53x。
业绩情况:
预计2023年1-3月营业收入约为10,000.00至12,000.00万元,与上年同期相比增长幅度为6.13%至27.35%;
扣除非经常性损益后归属于母公司股东的净利润约为1,390.00至1,550.00万元,与上年同期相比增长幅度为1.28%至12.94%。
2022年实现营业收入47,779.33万元,较上年同期增长了4.12%;
扣除非经常性损益后归属于母公司股东的净利润7,728.52万元,较上年同期下滑4.02%。
2021年营业收入45,888.23万元,2020年营收46,144.14万元,2019年营收35,118.3万元,年复合增速为14.31%。
2021年扣非归母净利润8,052.19万元,2020年扣非归母净利润10,645.88万元,2019年扣非归母净利润6,299.08万元,年复合增速为13.06%。
2019-2021年,营收和利润增速一般般,并且2021年还是下滑的,再到2022年营收微增但利润继续下滑,然后2023年一季度营收和利润恢复增长。
参考招股说明书解释主要因为低压配电市场智能化转型带动。
具体毛利率方面,2019年到2022年上半年主营业务毛利率分别为36.51%、41.08%、33.30%和30.29%,毛利率逐年下滑。
参考招股说明书主要因为产品销售结构变化。

跟同业对比来看,处于中等水平。

从公司基本面看,行业概念一般,基本面较弱。
从发行情况看,创业板发行,发行价格一般,发行市盈率偏高,PE-TTM偏高。
最后汇总如下。

打新评级:谨慎,我的操作:放弃。
申购建议说明:
积极,基本面和发行情况都较好,破发风险较小。
谨慎,基本面或发行情况存在一定问题,破发风险一般。
放弃,基本面或发行情况存在较大问题,破发风险较大。
有空记得点赞和关注,也欢迎分享给更多朋友~