转危为机:共建数字商业新生态格局
邀请函
第十三届中国商业信息化行业大会
暨第十三届中国商业信息化智慧零售展
中国-湖南国际会展中心(芒果馆)
2020年7月22-24日
随着疫情控制的逐步平稳,全面恢复经济与市场创新成为了当前的首要任务,同时商业信息化行业方向早已聚焦数字化转型与全渠道创新运营。中国商业信息化行业大会暨展览会作为行业风向标一直备受行业人士关注,特别是在疫情后时代,更加牵动了用户企业和服务商企业的目光和参与热情。在综合国务院政策、相关政府部门要求、以及行业各方需求下,原定于2020年3月12日-14日在湖南国际会展中心(芒果馆)举办的第十三届中国商业信息化行业大会暨展览会将于2020年7.22-24日举办。 2020总体形势很严峻,但也蕴藏着巨大的机会。每一次的疫情和灾难,都会带来社会经济产业格局的变革。企业探索新的模式的建立。疫情后时代,零售和餐饮如何布局企业全年的数字化策略和行动计划,如何转型线上线下一体化全渠道运营,线上流量从哪来,员工如何开展线上营业,如何开展数据分析和会员营销管理。
很多企业都在社交营销、小程序、社群营销、社区团购、电商直播、短视频、公众号等私域流量的运营上进行了投入和运营,如何提高运营效果和转化率,一方面是成本的压力,另一方面是我们数字化紧迫性,数字化一夜之间成了完全的必选项,倒逼我们去寻找解决方案的落地,通过思维、组织人员、商品供应链和场景的重塑,提升我们的经营效益和效果。根据《疫情对零售(餐饮)企业数字化进程及应对策略》调研报告总结,此次疫情催化了众多零售餐饮企业高层管理者、运营者、甚至是门店员工对数字化力量的观念认知和决心。本届大会为期两天的2020智慧商业数字化运营高峰论坛行业大咖将做零售(餐饮)企业数字化运营+智慧化管理落地实施的精彩分享,围绕战略、理念、策略、组织、系统、运营、方案等体系要素。全国的零售与餐饮企业数量众多,业态不同,随着疫情后时代全面数字零售时代的到来,迫切需要数字化、智能化、精准营销、精益化管理水平的提升,都需要一套成熟的整体IT解决方案提供转型和发展驱动力。作为一个为各地零售、餐饮企业提供IT服务的的服务商群体。2020年,时代又赋予了这个群体新的使命。 厂商和服务商企业如何帮助用户走出低谷,通过线上线下融合、数字化创新技术和经营管理的深度结合,提升效益和效率,在危机中找到新的生机。全国各地渠道商伙伴的角色,亟需从销售型向服务型转变,服务商提供的绝不仅仅是一个进销存管理体系,而是一个全方位数字化管理架构,通过线上线下数据化,提高数字化服务的效率;帮助用户解决痛点,成为用户信赖的合作伙伴,这也是当前渠道商面临的重大课题,同时也形成了本地化区域服务商企业的门槛。本届大会的智慧零售与餐饮联盟高层会议、全国商业IT服务联盟新零售数字化运营服务体系培训大课,行业大咖将深度碰撞交流,相互赋能,携手共进。 第十三届中国商业信息化行业大会暨展览会春节前已经吸引了200家数字化科技厂商参展与合作。行业新的春天一定会来到,携手共创零售和餐饮信息化行业的新机遇和新增长!诚挚邀请您共同打造一年一度的智慧商业信息化、数字化、智能化行业盛会,合作共赢!
7月22-24日,让我们相聚湖南 - 长沙,共同抓住疫情后机遇,共同碰撞智慧商业数字化实践、思考、对策与解决方案及发展趋势,共建数字商业新生态格局!
本届大会亮点
◆ 2020“共建数字商业新生态格局”,打造新生态,扩大整体影响力◆ 智慧零售与餐饮联盟高层会议、全国商业IT服务联盟——新零售数字化运营服务体系培训大课;◆ 疫情后时代,国内零售餐饮数字化运营需求行业调研报告出台◆ 行业服务人才标准公布,培训、考核、认证实施细则出台◆ 年度智慧商业信息化展览会◆ 智能零售、智能餐饮新技术应用场景体验区◆ 举办开幕大会、隆重的颁奖典礼◆ 举办行业新品发布会及经销商会议◆ 理事单位高层聚首,共商行业发展大计◆ AI+5G+IOT物联网生态格局呈现与合作洽谈
中国商业信息化行业大会走过的历程
往届会议在北京、南京、深圳、重庆、长沙、上海、厦门、合肥、苏州、西安、青岛、武汉、南京举办,已经走过十二年历程,分别就“协作 竞争 力量”、“融合、创新、提升”、“健康发展、持续进步、营造秩序”“新机遇、 新增长、新动力”“ 回顾、展望、超越”“探寻逆势增长的新蓝海”“立足本源、拥抱变革、赢得未来”“跨界、分享、共赢”“新生态、新思维、新价值”“智能、智慧、融合、创新”“IT新技术、新服务赋能智慧零售崛起”“IT点亮智慧、数据驱动未来”等会议主题展开研讨,在业界引起很大反响,成为智慧商业信息化行业最具影响力促进产业交流与合作的平台。
区别于其他展会,我们有哪些优势?
历时13届的行业大会,倾力打造四位一体的数字化商业生态交互平台:在行业协会(中国电子商会信息化专业委员会)、数字化媒体(智慧零售与餐饮)、中国零售CIO俱乐部、智慧零售与餐饮服务联盟共同打造的“四位一体”平台上,汇聚众多零售商、餐饮企业信息化负责人(CEO、CIO、COO、CTO)及行业资深专业人士、学者;近千家行业主流及新锐数字化创新技术厂商(创始人、IT精英联盟体系);近万家全国及本地化服务商(创始人、高管联盟体系),致力于打造三方协同的价值链联盟,开创数字化更高价值与共赢的生态格局。第十三届行业大会在联盟的平台上,业内大咖及新锐探讨数字化商业落地的痛点和新需求,以及数据化和智能化方向如何促使数字商业信息化行业发生变革,为用户赋能,提升行业运行效率。 汇集全国优质用户买家资源:由中国零售餐饮CIO俱乐部发起,涵盖各业态零售、餐饮、分销、物流的数字化转型新需求,大会平台提供“新用户”、“新动力”、“新增长”。 高品质全国渠道买家齐聚:由【商业信息化服务联盟】发起,联盟自成立以来,不断举行服务商IT服务转型会议,整合服务商、厂商资源,联盟活跃会员数量已达数千家。为商业数字化运营的落地提供新渠道、心服务。 众多品牌数字化技术厂商共建生态:由“中国电子商会信息化专委会”、【智慧零售与餐饮联盟】共同发起,旨在推动数字商业健康发展,赋能广大零售与餐饮企业,提供新技术应用整体解决方案、软硬件对接以及和场景融合。 专业媒体全方位全程报道:由《智慧零售与餐饮》发起,20+ 媒体鼎力支持:知名媒体对大会进行专业报道,一对一专访提升知名度。数字图文直播、视频直播等各种数字化传播手段。为大会资讯及相关商业数字化进程提供新路径、新传播、新推广。
这里有最前卫的思想,最新技术应用成果
中国电子商会商业信息化专委会作为行业协会,搭建智能零售与餐饮IT新技术、新服务供需交流与合作平台,促进提升线上线下、业务和IT最大程度的融合,通过用户、渠道服务商、厂商的三方协同,打造行业的价值链联盟。新一届行业大会将全力为优秀的IT新技术和新服务商、软硬件和解决方案提供商、互联网创新科技企业打造展示风采的强大平台,吸引全国各地的各业态终端用户、众多实力经销商、渠道商、系统集成商等前来观摩了解、交流供需、洽谈合作,就零售行业当前发展和未来前景展开思想交锋,集聚资源,信息共享,以创造中国智慧零售行业的辉煌明天。
推动业界广泛交流与合作成果,全方位、多渠道提升大会影响力
2020中国商业信息化行业大会同期举办2020智慧商业信息化展览会,届时将为您奉上四大亮点的年度盛会。
- 大咖云集全国众多智慧零售行业专家聚集,权威的行业观点和前沿技术分享,新零售领袖“干货”分享,掌握行业新趋势。
- 50+ 重量级嘉宾深度分享:政府、协会、软硬件厂商负责人、支付机构、国内互联网科技企业 CEO、CIO,系统集成商、服务商演讲嘉宾同台论剑,探讨行业新发展。
- 15000+ 观展人士及参会参展人士,本届大会及展会规模预计15000人,参展企业近200家,行业人士不可或缺的交流合作平台。
- 20+ 媒体鼎力支持:知名媒体对大会进行专业报道,一对一专访提升知名度。
参会人员构成:渠道商或服务商占比60%,软硬件厂商20%,用户占比18%,其他2%。
展商范围
展商范围涵盖:新商业智能硬件的开发平台和技术服务、赋能新零售落地技术方案、数字化及数据运营(中台系统、ERP、OMS、WMS、EHR)、小程序、自助收银、人脸识别、全渠道与O2O解决方案、零售(餐饮)POS软硬件、智能POS及聚合支付、云服务、云POS与SAAS、大数据(数据分析和BI)、SCRM(会员营销、社群营销、社交营销)CRM(会员管理)、直播带货、供应链与物流配送、无接触自助服务、电子秤及称重、无人店、打印、云打印、扫描、RFID、电子价签、电子货架、人工智能(AI)(智能摄像头、全息技术、智能机器人、智能终端、智能货柜、智能客服、智能安防、AR/VR)通信技术:5G技术新应用、AIoT+5G、区块链等。
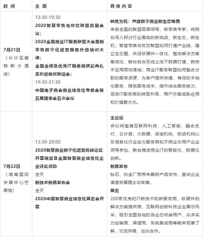
第13届展览会日程安排


历届及本届拟邀嘉宾名单
天虹商场数字化经营中心总经理、助理总经理 谭晓华 苏宁易购O2O平台研发中心总经理 许宏平 步步高高级副总裁、智慧零售负责人 彭雄 阿里巴巴副总裁、CEO助理 肖利华 大商集团天狗网CEO 刘朝俊 大悦城总部商业管理中心总经理助理 李英伟 大悦城CIO 张灿 欧亚集团信息总监 高岗 银泰集团 CTO 三七 孩子王副总裁兼CIO 何辉 红星美凯龙集团CTO 钟浩 百果科技副总裁 张剑鹏 百果科技首席市场运营官 沈欣 五星电器全渠道运营中心高级总监 于鲲 五星电器数字化战略总监 全蛟龙 小米有品副总经理营销策划负责人 孟祥奇 京东*界无**赋能总经理 靳涛 京东7fresh 品牌管理部高级总监 于磊奇 朗然资本联合创始人 潘育新 星瀚资本创始人 杨歌 腾讯智慧零售战略合作部项目总监 何迪 味多美副总裁 徐兴旺 盒马鲜生CTO 王曦若 华冠商业科技副总经理 李丽娜 山西美特好副总裁兼CIO 钟道锋 上海罗森便利副总经理 何韵民 港佳好邻居便利店信息总监 马威 生鲜传奇信息总监 何炜 天洋控股集团旗下舍得酒业信息中心总经理 张北平 成都伊藤洋华堂有限公司信息部部长 冯声俊 成都伊藤洋华堂电商公司IT总监 沈涛 乐友(中国)CIO 吕文龙 恒信互联网IT 总经理 张鹏 名创优品品牌总监 王广永 克丽缇娜集团资讯中心资深总监 杜文隆 迪信通CIO 白雪 巴拉巴拉 新零售运营官 郑玉宇 衣恋集团IT总监 金成子 友阿云商负责人 许勇波 广百总经理助理、CIO 毛祖铁 中商集团副总经理 孔鋆 加多宝营销数字官 李二强 王府井集团前副总裁兼CIO 刘长鑫 三胞集团前副总裁兼CIO 王明远 九龍仓置业中国iMall智能化项目负责人 张阳升 广州友谊CIO 王红海 勒泰集团CIO 武芸辉 海信广场CIO 辛亚军 王府井集团网络数据部部长 赵丽 翠微大厦信息总监 金梅 信誉楼电商总经理 刘永利 京客隆信息部长 刘龙斌 广东嘉荣超市信息总监 黄飞 河北国大365便利店IT经理 鲁娟 广东顺电连锁CIO 刘泽培 德威治大药房副总经理 张桂英 果多美IT总监 杨山海 麦当劳中国首席数字官、首席信息官 蔡栋 顶新集团·全家便利&德克士会员管理与数字营销总经理 游仁宏 海底捞人力资源总监、首席信息官 邵志东 和合谷董事长 赵申 西安薯小帅网络科技有限公司董事长 孙国秀 永和食品(中国)总裁助理副总经理 曹军 虾吃虾刷CEO 牛艳 西施笑馄饨CEO 刘刚 西部马华餐饮有限公司财务总监 杨芳 吉野家IT总监 赵云峰 呷哺呷哺CIO 唐博 快乐蜂(中国)信息技术总监 罗杰 蜜雪冰城总经理助理 奚沿河 俏江南CIO 袁海波 绿茶CIO 吴亚丁 眉州东坡CIO 卢志辉 原麦山丘信息总监 孟凡奇 真功夫O2O电商平台总经理 杜宗海 田老师红烧肉CIO 王学武 望湘园CIO 施一晨 望湘园BI总监 金春君 巴奴火锅CIO 翟志刚 李先生信息总监 郭元海 将太无二IT总监 张楠 黄记煌信息总监 张国伟 仔皇堡CIO 张晓明 五芳斋总经理 沈燕萍 快乐柠檬资讯中心总监 李洋 徽记食品信息总监 薛勇 煌上煌信息总监 刘涛 绝味集团 CIO 葛舟 紫燕百味鸡 CIO 杨华斌 良品铺子 信息总监 朱淑祥
全年活动回顾
【行业信息化大会】2019年3月21-23日 南京 新挑战、新生态、新生机——第十二届中国商业信息化行业大会在南京圆满落幕
3月21-23日,由中国电子商会商业信息化专委会、《智慧零售与餐饮》、中国零售(餐饮)CIO俱乐部联合主办的“新挑战、新生态、新生机——第十二届中国商业信息化行业大会暨2019智慧商业信息化展览会”盛大举办!
大会展览面积达15000平米,共有近200家商业信息化、数字化、智能化软硬件展商盛装出席,观展人数近20000人次。大会规模、人气和品质再创新高。阿里云、微信支付、EASYGO、石基、多点Dmall、英特尔、亚马逊AWS等众多品牌厂商,携带最前沿、最炫酷、最落地的信息化创新成果精彩亮相。
在“2019年智慧商业信息化、数字化、智能化高峰论坛”中,中国标杆企业重量级大咖带来创新思维和宝贵的落地实践路径和方案分享,吸引了来自全国的各业态零售、餐饮企业400家参会。麦当劳、家乐福、阿里、苏宁、小米有品、红星美凯龙、步步高、孩子王、微软等50多位数字化大咖悉数出席,同台探讨行业发展变革下的智能、智慧、融合、创新之路,共同推动零售业的数字化、智慧化转型升级。



2019年10月11-12日 北京 引领数字化运营新蓝海——第五届智慧商业数字化运营高峰论坛在北京圆满落幕
10月11日-12日,由中国电子商会商业信息化专业委员会、中国零售CIO俱乐部、《智慧零售与餐饮》主办的主题为“数字引领新商业蓝海——第五届智慧商业数字化运营高峰论坛”在北京圆满举行。 峰会现场汇集众多零售与餐饮CEO、CIO、数字化体系建设高管、信息化负责人、营销运营负责人、以及厂商代表,规模达400多人,会议内容、嘉宾质量、参会人气等皆创新高。



2019年8月16日 上海 新场景、新技术、新融合——中国零售CIO俱乐部走进红星美凯龙、爱琴海、全家便利、德克士考察交流 暨(华东)新零售数字化运营解决方案研讨会



2019年6月27日 深圳 新场景、新技术、新融合——华南区数字化运营解决方案研讨会暨走进天虹总部考察交流在深圳成功举办

2019年4-9月 新零售、 心 服务、新赋能——第六届全国商业IT服务转型巡回(十城市)
9月初,以“新零售、心服务、新赋能”为主题的10城市(成都、西安、郑州、太原、长沙、福州、杭州、济南、长春、武汉)第六届全国商业IT服务转型巡回完美收官。9大区域巡回活动共有近2000家省会及周边二三四线渠道服务商企业参加了本次活动,反响热烈,与会企业学习到很多新的数字化营销和新零售运营的新的理念、技术和方案,力求在实践中践行并取得效益。


2019年7月26日 安徽黄山2019智能商业软件开发与系统设备融合发展高峰研讨会暨中国电子商会商业信息化专委会三届理事会四次会议 在黄山成功举办。
7月26日在安徽黄山举办“2019智能商业软件开发与系统设备融合发展高峰研讨会”暨中国电子商会商业信息化专委会三届理事会四次会议,旨在打通智能商业信息化、数字化产业链,共促软硬件一体化、整体解决方案集成化、前台后台及线上线下数据打通、新技术应用高效落地。


组织机构
主办单位:中国电子商会商业信息化专业委员会
智慧零售与餐饮
中国零售(餐饮)CIO俱乐部
会议地点: 湖南国际会展中心(芒果馆)
时间: 2020年7月22-24日
参会对象:政府、协会、媒体、咨询机构、软硬件厂商、支付机构、互联网科技公司、系统集成商、代理商、经销商和终端用户
全程网络媒体支持:智慧零售与餐饮