台风百里嘉明天白天登陆粤琼一带沿海,更猛的“山竹”随后就到!
中央气象台9月12日06时继续发布台风蓝色预警:
今年第23号台风“百里嘉”(热带风暴级)的中心今天(12日,下同)早晨5点钟位于广东省雷州市偏东方大约630公里的海面上,就是北纬20.5度、东经116.1度,中心附近最大风力有8级(20米/秒),中心最低气压为995百帕,七级风圈半径100-120公里。

预计,“百里嘉”将以每小时15公里左右的速度向偏西方向移动,强度逐渐加强,最强可达强热带风暴级(10-11级,25-30米/秒),并将于13日白天在广东电白到海南万宁一带沿海登陆(强热带风暴级,10-11级,25-30米/秒)。
苏州“80后”小伙辞职创业养鸭嘴鱼锦鲤,一年收入近三上百万
吴江是典型的江南水乡,辖区内河道纵横,水域宽广,因而养殖渔业十分发达,鲈鱼、青鱼、鲢鱼、鲫鱼等水产品都是市民饭桌上的常客。
近年来,随着人们生活水平的提高,以及常规水产品市场的日益饱和,特种水产养殖逐渐在吴江兴起,不少以前闻所未闻的水产品不断亮相本地市场。近日,小农在位于桃源镇青云村的龙吟特种水产养殖场里就发现了一种新奇的“长嘴怪鱼”——鸭嘴鱼。
今年34岁的姚峰是龙吟特种水产养殖场的负责人,2014年,他从一家水产公司辞职,凭借敏锐的商业嗅觉,开始在特种水产领域挖掘创业的第一桶金。在姚峰的带领下,小农来到场内一个鱼池旁,只见水中隐隐约约潜伏着数条体形纤长、颜色深灰的大鱼。

“这个就是鸭嘴鱼了,白天它怕光,所以会躲在水下。”为了看清鸭嘴鱼的真面目,姚峰和工人一起将一张大网撒入池内进行围捕,不一会儿鸭嘴鱼群就被逼到了角落,池面“噗嗤噗嗤”溅起了层层水花。此时,姚峰顺势用网兜捞起其中一条鸭嘴鱼放入塑料桶内,然后用双手抓住它的一头一尾并举起,使其无法挣扎。
带着370公斤桂花鱼,凌晨四点打车?原因让人心痛……
凌晨4点,
正是很多人熟睡的时候,
但在高明广明高速西安出口某村道旁,
却有人提着一袋袋活蹦乱跳的鱼,
在路边等候“打车”。

(车啊车啊,你快点来啊)
2018年8月13日,西江新城派出所接到事主区先生报警,称其在荷城阮西村鱼塘的桂花鱼被盗,损失大概17600元。

警示!农业农村部公布十大涉渔典型案件
为切实发挥警示教育作用,确保海洋伏季休渔秩序,深入推进海洋生态文明建设,近日农业农村部公布了违反海洋伏季休渔期制度、损害海洋生态文明建设的渔政执法监管十大典型案件。这是继2017年12月发布“亮剑2017”渔政专项执法行动十起典型案例后,农业农村部第二次集中通报渔政执法监管典型案件。
其中,由浙江省台州市海洋与渔业执法支队查获的“闽某渔运01539”违法收购、运输非法捕捞渔获物一案是今年全国首例涉嫌掩饰隐瞒犯罪所得(非法捕捞水产品)罪被刑事追究案件,对推动伏休执法具有重要意义。
☟十大典型案件,下拉了解☟
一、“辽某渔35127”等8艘渔船非法捕捞案
5月7日,山东省威海市海洋与渔业监督监察支队查获“辽某渔35127”“辽某渔运85030”“某捕渔0109”等8艘渔船违反海洋伏季休渔规定出海并携带小于国家规定网目尺寸的网具。根据《中华人民共和国渔业法》等法律法规,山东省威海市海洋与渔业监督监察支队对8艘渔船当事人做出罚款人民币58.4万元的处罚。
二、“辽某渔23037”等20艘渔船非法捕捞案
5月11日,山东省莱州市海洋与渔业监督监察大队联合三山岛公安边防大队开展执法行动,一次性查获“辽某渔23037”等20艘违规出海捕捞渔船,刑事拘留62人,其中57名船员涉嫌在海洋伏季休渔期使用禁用渔具捕捞水产品、5名船员家属因阻挠执法、*力暴**抗法被刑事拘留。这是山东省一次性查处船舶、刑事拘留人数最多的涉渔案件。
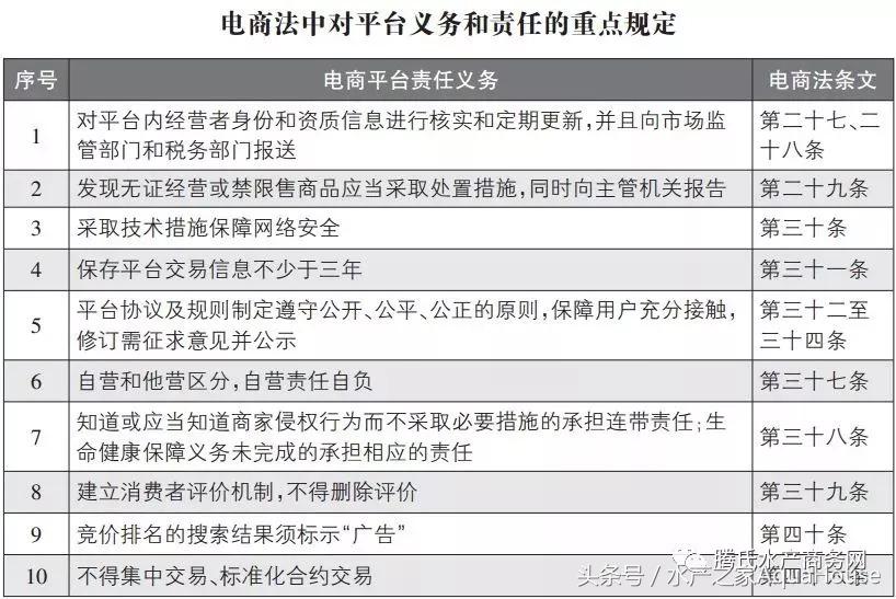
渔药网销不再真空!国家正式出手,一旦违规最高罚款200万!
相信不少水产从业者经常会在微信上收到一些渔药销售人员的好友添加信息,通过这种撒网式的好友添加方式,加以朋友圈广告的刷屏,从而进行销售。简单的来说,这就是渔药厂家的一种营销手段——网销。但最近有一个劲爆的消息,《中华人民共和国电子商务法》明年1月1日将正式实施!做渔药网销的朋友要注意了!
各位水产朋友
一定都多多少少遇到过
朋友圈代购或者微商
更别提最熟悉的网销渔药了

但最近有一个劲爆的消息!
《中华人民共和国电子商务法》
明年1月1日将正式实施!

朋友圈里的各类网销渔药,
还有韩国的化妆品、澳洲的奶粉、
日本的马桶盖...
明年还会频繁出现吗?
答案是:
以后会受到严格的监管,
一旦违规最高罚款200万!

划重点
1、不管是什么代购,都需要营业执照,还要是采购国和中国双方的营业执照。
2、需要缴纳税务,*税偷***税漏**需承担刑事责任。
3、没有中文标签、不是国家认监委认证工厂生产等奶粉保健品之类不得销售。
不要以为自己
平时在朋友圈里打打广告就没事了,
从现在开始可多了一个“专业名词称呼”:
电子商务经营者

【白鲢】

【鳊鱼】

【草鱼】




【斑点叉尾鮰】

【黄颡鱼】

【鲫鱼】

【加州鲈】

【甲鱼】

【鲤鱼】

【罗氏沼虾】

【石斑鱼】

【鳙鱼、花鲢】

【其他】
