一、公司基本情况

漳州片仔癀药业股份有限公司创立于1999年12月,是国家高新技术企业、中华老字号企业,由成立于1956年的原漳州制药厂改制。2003年6月,于上交所上市。
2018年5月,美国摩根士丹利资本国际公司发布首批纳入MSCI中国指数的A股名单,仅4家医药生物行业企业入选,片仔癀位列其中。
公司现拥有一家研究院、35家控股子公司、7家参股公司,生产经营6大品类、400多个系列产品。
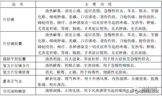
其中,核心产品为片仔癀系列,包括片仔癀、片仔癀胶囊、复方片仔癀含片、复方片仔癀软膏、复方片仔癀痔疮膏等片仔癀系列产品。除药品销售之外,公司积极打造健康、保健、养生食品的大健康产业,产品延伸至保健品、保健食品、特色功效化妆品和日化产品。
2014-2018年,公司营收、净利润年均复合增长率为34.56%、26.71%。2018年片仔癀药业实现营收47.66亿元,比增28.33%;实现利润总额13.27亿元,比增40.99%;实现净利润11.29亿元,比增44.63%。
发展历程
1956年,政府对私营工商业进行社会主义改造,馨苑茶庄与同善堂等药店联合组建公私合营同善堂联合制药厂。
1957年12月,同善堂联合制药厂与公私合营存恒联合神粬厂合并,改名为公私合营漳州制药厂,片仔癀为漳州市制药厂主导产品。经过片仔癀人几十年的创业,企业由小变大,由弱变强,逐渐发展壮大。
1992年,片仔癀工艺及处方被列入国家绝密。
1993年,以漳州市制药厂为核心企业成立漳州片仔癀集团公司。乘着改革开放的迅猛势头,片仔癀大力拓展海外市场,先后在泰国、马来西亚、加拿大、新加坡等地销售注册。
1999年12月,以漳州片仔癀集团公司为主要发起人,联合其他法人单位共同发起设立漳州片仔癀药业股份有限公司。改革传统经营模式,建立现代企业制度。在此基础上,大胆试水资本市场。
2003年6月,公司股票在上海证券交易所上市,股票简称为“片仔癀”,代码600436,成为漳州市支柱企业。
2007年,在四川建立养麝基地,2009年建立山西基地。
2011年,片仔癀制作技艺被列入国家非物质文化遗产。
2015年,首家片仔癀体验馆开馆。
股权治理

重要非全资子公司情况

重要非全资子公司财务指标(截止2018年底)

截止2019年6月底主要股东持股情况


前十大股东李只有一个自然人王富济,网上查到的资料是该人是2010年大概30多元的成本买入的,一直持有现在,期间多次除权和分红,大概推算收益也有十倍了,真正价值投资者。
截止2018年底高管情况

可以看到片仔癀高管没有任何持股,整个治理结构还是存在一定问题,如何调动管理层的积极性。
董事长简历

公司上市以来历经三任董事长,前两任均为漳州市国资体系干部出身,实际任职董事长时间分别为7年和8年、离任年龄分别为61岁和62岁。现任董事长刘建顺1963年出生,2014年3月上任,在任期间实现了公司的再次腾飞发展,根据刘建顺董事长的年龄和前两任的任职时间、退休年龄,预计2020年公司变更董事长的概率较小,公司近几年的发展不会受到明显影响。
主营业务
公司制定了“一核两翼”大健康发展战略,在坚持做好医药生产这个核心产业的前提下,努力拓展医药流通、日化化妆品、保健食品等产业。
收入端:医药商业占比50%,片仔癀系列药品占比38%,日化化妆品占比10%。片仔癀和日化化妆品业务增速较快。
利润端:片仔癀系列药品是公司的主要利润来源,毛利占比达74%,片仔癀的业务状况很大程度上决定了公司业绩。日化、化妆品和医药商业毛利润占比分别为14%和11%,保健食品和其他药品贡献利润较少。


二、片仔癀系列介绍

片仔癀源于宫廷、始于寺庙、名扬于海丝、振兴于新时代的片仔癀,距今500年。经半个多世纪的传承创新,被列入国家一级中药保护品种,处方及工艺受国家保护,传统制作技艺列入国家非遗名录,成国宝名药、知名品牌。产品出口世界30多个国家和地区,连续多年居中国中成药外贸单品种出口前列,被誉为海上丝绸之路上“中国符号”。
据考证,明朝末年,有宫廷御医,因不满朝廷*政暴**,携片仔癀秘方出逃流落至漳,隐居璞山岩寺削发为僧。御医出身的寺僧,依据宫廷秘方,用上等麝香、牛黄、田七、蛇胆等名贵中药材,炼制成药锭,专治热毒肿痛,内服外敷均可。当时附近百姓患疾者甚众,寺僧广为施治,无不药到病除。宫廷秘方,就此落地生根。其独特疗效极受民间推崇,被闽南旧时风俗奉之为“镇宅之宝”,当地人拜访长辈亲戚素有送片仔癀的习惯,并随着华侨流入南洋,救人无数,赞誉如潮,在东南亚享有崇高地位。当时片仔癀切片分服,每次一片即可退癀,因此,民间俗称“片仔癀”(“仔”为闽南方言中语气词,“癀”为热毒肿痛)。由此,片仔癀被誉为“佛门圣药”。
越战期间,片仔癀对使用抗菌素疗效不高的枪伤刀创、恶疮虫毒能药到病除,令西方人大感惊异,美军大量采购片仔癀作为士兵在丛林中作战的军需,从此片仔癀在西方国家名声大振,这也是当时中国有关方面曾严*片禁**仔癀出口的谜底。
1972年,中日建交,片仔癀被当作“国礼”送给田中首相,由此,引起日本民众对片仔癀的极大关注。由于当时两国尚未建立外交关系,日本许多民众纷纷前往或委托他人在香港购买片仔癀,在香港曾出现排队抢购片仔癀的轰动场面。
1988年,上海及其相邻省市爆发急性甲肝,片仔癀因疗效快、治愈率高而在上海引起轰动,一药难求。
2014年9月23日国家中医药管理局发布的埃博拉诊断指南将片仔癀列为推荐使用中成药;2014年10月11日国家卫计委发布的新版登革热诊疗指南将片仔癀列为推荐使用中成药。
2015年11月份国家药监局印发的《中药新药治疗恶性肿瘤临床研究技术指导原则》的概述中将片仔癀列为治疗肿瘤的经典方药。近年来,片仔癀因其治肝保肝疗效而在海内外拥有越来越高的知名度和美誉度。
片仔癀以其卓绝的治疗和保健的双重功效而著称。能够有效消除人体内的“湿、热、毒、邪”等,达到祛邪安正,预防疾病,保护健康的效果,是预防保健的首选,受到越来越多医药专家和消费者的青睐。
近年来,公司积极搭建院士专家工作站、博士后科研工作站、省级企业重点实验室、省级企业技术中心及传统中药制药企业工程技术研究中心等研发平台,并与香港浸会大学、香港中文大学、北京林业大学、中国药科大学等一批境内外科研院校创建联合实验室,不断提升研发实力。主营产品片仔癀二次开发及标准化建设得到国家重点支持,先后获得国家科技支撑计划、国家“重大新药创制”科技重大专项、国际科技合作项目等支助。
为进一步促进片仔癀中药大品种培育,经业内专家顶层设计,围绕肝胆疾病、肿瘤疾病两大领域,开展片仔癀循证医学相关证据研究,逐步完善证据链条,不断拓展片仔癀服务外延,让片仔癀为更多的人群服务。

主要产品



市场
我国乙肝人数高达9300多万,丙肝人数高达2400多万,酒精性脂肪肝则高达2.4亿之多,而非酒精性脂肪肝也将近7000万,总计患慢性肝病者约4.4亿人,居世界首位。这意味着平均3个人里面,就可能有1个人身患慢性肝病。
据新康界,中国每年有约40万人死于肝炎有关的并发症。我国的肝病发病率总体高于欧美日,乙肝、肝硬化、肝癌发病率均明显偏高,仅丙肝、非酒精性脂肪肝发病率相对较低,酒精性肝炎发病率略低于欧美。
米内网数据显示我国肝病药市场约100亿规模,以西药为主,中药约占100亿规模。公司年报中数据显示肝病用药销售收入18亿,境外销售收入3亿,假定境外部分均为肝病用药,则推算片仔癀系列约占国内中药市场规模的15%。

片仔癀被闽南旧时风俗奉之为“镇宅之宝”,当地人拜访长辈亲戚素有送片仔癀的习惯,并随着华侨流入南洋,在东南亚享有崇高地位。
片仔癀蝉联国家金质奖,首批通过原产地标记认证,多年来位居我国中成药单品种出口创汇首位,片仔癀于2014年荣列中国中成药行业出口五强之首,2015年更位列年度中成药行业会员企业出口十强,在海内外市场享誉斐然,畅销不衰,在印尼常被用于治疗手术后伤口愈合及热血病(登革热),在日本常被用于保肝治肝,在泰国则常被用于抑制肿瘤生长等。可以说,有华人的地方就有片仔癀。片仔癀不愧为中国医药宝库中的一朵奇葩!

原材料
目前片仔癀中公开的原料主要是麝香、牛黄、蛇胆和三七,其中,麝香是关键成分。麝香是雄麝的分泌物。麝香、蛇胆的出售单位及数量需取得国家林业主管部门行政许可。



原材料——麝香
片仔癀的核心原料麝香来源于国家一级保护动物,极其稀缺。麝香,是麝类动物成熟的雄性香囊中的干燥分泌物。雄麝1岁半左右开始分泌麝香,3-10岁分泌最旺盛,每只雄麝每年约能产麝香20g。
麝香是传统的名贵中药材和香料,价格高昂,堪比黄金,20世纪的大量捕杀使野生麝类减少了95%以上,麝香价格更是一路飙升。按照成年雄麝占1/3,每头年能产麝香20克,则估计2017年全国麝香产量400公斤左右。根据国家濒管办对10家大药厂的调查估算,目前每年的麝香需求量为1500公斤左右。

资料来源:康美中药网
为保护野生麝类,国家林业局、国家药监局、国家行政管理总局等五部委联合发布公告,规定除片仔癀等仅有的几种中成药可继续使用天然麝香外,未列入公告的其它中成药不得使用天然麝香,使得片仔癀更显珍贵。从2005年7月1日起,每一粒片仔癀均加贴单独编号的“中国野生动物经营利用管理专用标识”,并限量生产,使片仔癀得以延续并继续为呵护人类健康服务。

资料来源:国家林业局
公司可自行采购天然麝香,并上报省林业厅审核。麝香理论上可无限期保存,公司麝香原料战略储备目前可满足公司5年以上生产。

目前国家配给的天然麝香数量基本可以维持公司现有的基本生产规模需要。随着存量天然麝香的日益匮乏,国家配给的天然麝香无法满足片仔癀市场需求的增长。从发展战略出发,公司提前谋划,从2007年开始布局林麝养殖渠道。公司已分别成立四川齐祥片仔癀麝业有限责任公司和陕西片仔癀麝业有限公司发展人工养麝,推进“公司+基地+养殖户+科研”的产业化模式,缓解片仔癀市场需求增长与麝香原料资源短缺的矛盾。目前,陕西基地成为全国唯一一家麝香“优质道地药材示范基地”。

要满足国内天然麝香的需求,人工养麝存栏量应为30 万余只。但目前全国人工养麝存栏量约为2万只,严重供不应求。我们预计,在药品生产需求持续提升的情况下,国内天然麝香的价格有望维持在高位。
天然麝香价格走势图(元/公斤)

人工麝香历史价格走势图(元/公斤)

资料来源:康美中药网
人工麝香有两家企业生产,分别是中国药材集团公司和北京联馨药业有限公司,其他单位和个人不得擅自购销。
总之,随着我国麝类养殖业的迅速发展,虽然养殖天然麝香产量会增加,但目前麝香仍然处于供不应求阶段。估计后期国家会逐步放开麝香价格的调控,国内外的麝香价差将逐步缩小(国内麝香价格为350-450元/克,国际价格超过100美元/克,),麝香的价格将会有较大的上升空间。
原材料-牛黄
天然牛黄价格稳步攀升,进一步提升原材料成本。牛黄为中成药中广泛使用的品种,虽然市场上有人工牛黄供应,但天然牛黄在临床效果上的绝对优势使得高端中药更青睐于使用天然品。据水晶球财经,天然牛黄每年需求量达到5000公斤,然而天然牛黄市场供给有限,我国每年天然牛黄产量在400-700公斤之间,天然牛黄供不应求使得价格稳步攀升。天然牛黄价格的攀升进一步增加了片仔癀锭剂的成本压力,进一步奠定了提价的基础。

原材料-蛇胆和三七
蛇胆需按国家有关规定组织采购,价格由买卖双方根据供需情况自行协商。近几年价格较为平稳,公司积极做好蛇胆原料的战略储备。
为了保证三七原料质量及供应来源稳定,公司在云南文山与当地企业合作共建标准化、规范化三七种植基地,公司根据生产原料需求按市场价格向基地进行定点采购。
片仔癀价格
片仔癀2005年涨价前出厂价为125元/粒,到12年底出厂价为320元,后来16年和17年公告显示最终提升终端零售指导价至530元/粒,体验馆或零售端可以根据具体需求情况在此基础上有些许调整。涨价的直接原因是原材料的成本不断上涨。

根据公司公告整理,最后两次涨价公告只有零售价,为出厂价为估算。

考虑到提价因素,片仔癀总体销量还是增长趋势。
不少人担心片仔癀会阿胶化(去库存,公司销售大幅下滑),个人观点不会,
第一片仔癀是药品,而阿胶是保健品;
第二东阿阿胶自2006年至2018年,13年内累计提价17次,零售价从每斤80元飙升至近3000元,涨幅近40倍,造成经销商形成涨价预期,一直囤货。
而片仔癀出厂价从2005年至今提价11次,从125元到300多元(530元是终端价格),涨价幅度3倍。并且从2013年至今只提价2次。
第三,东阿阿胶有众多竞争对手,东阿提价后,其他竞争对手以低价承接一部分客户资源。而片仔癀仅此一家,别无分店。第四,东阿阿胶多年来收入增长一直是靠提价支撑,实际销量一直是下滑的。而片仔癀是量价齐升,根据公开的报告很难计算出具体的数据,但是在一次股东会上,有人问到刘建顺片仔癀锭剂产量是否有增长?刘建顺明确指出从2014年至今,国内销量增长了300%多,2018年是销售了500万粒。
三、产品-日用品化妆品
近40年历史,近十年厚积薄发。
公司发展化妆品业务历史悠久,早在1980年漳州片仔癀皇后化妆品有限公司成立,1981年皇后牌片仔癀珍珠膏/霜诞生。
福建片仔癀化妆品有限公司成立于2002年5月,是由漳州市化学品厂改制、并与上市公司漳州片仔癀药业股份有限公司共同投资组建而成。
公司现有“片仔癀”、“皇后”等多个护肤、洗沐品牌,现有产品主要有两大版块:
一是以皇后牌片仔癀珍珠膏、珍珠霜为主的皇后及日化产品,该类产品定位于大众综合护肤市场,主要功效为润肤、护肤、养颜。
二是以片仔癀雪融霜为主的特色功效护肤品,该品类产品主要功效为差异化美白、调理提亮肌肤,差异化美白产品。产品有天猫直营店,特意上网看了评价,大家反映总体效果不错。


作为中药企业,多种尝试才能走出去。为此,片仔癀进军日化行业。推出了含有片仔癀成分的日化产品。由于拥有其他化妆品不具备的中药成分,同时产品覆盖低端到高端,片仔日化营收能力尚可。同时又与上海家化合作,然而,激烈的日化市场使片仔癀并没有取得让人满意的成绩,公司一直处于亏损状态。

片仔癀牙膏主打的是清火消炎,2015年到2018年,片仔癀牙膏销量从0.11亿元大幅增加至1.22亿元,3年增长10倍,随着体量增大,亏损额不断减小,2018年净利润-0.4亿元,预计2019年有望实现收支平,2020年开始贡献业绩。

四、核心竞争力
核心竞争力之一:国家一级中药保护品种
片仔癀是我国仅有的两个一级中药保护品种之一,是中国中成药保护的最高级别。片仔癀的处方和工艺被列为国家秘密,至今从未外泄。

核心竞争力之二:强大的品牌
片仔癀日益成为国内医药龙头品牌。片仔癀是首批中华老字号企业,片仔癀制作技艺入选国家级非物质文化遗产名录。
片仔癀品牌连续5年登陆“胡润品牌榜”,连续4年蝉联“健康中国”肝胆用药第一品牌。
荣获2015-2016年“中国药店”保肝类店员推荐率最高品牌。
2019年以288.96亿再次居“中华老字号品牌价值排行榜”第2位,老字号品牌价值同比2013年增长10多倍。
2019年以458.59亿居《2019年最具价值品牌100强》第59位。
公司多方借势,推进品牌建设。
持续深化“福建三宝”片仔癀的概念,大力宣扬“海丝路上的中国符号”概念。公司借助权威电视媒体提升品牌价值。片仔癀再次登上央视国际频道的《国宝档案》,并借助凤凰卫视、四川卫视、湖北卫视、福建电视台综合频道等优势媒体,推进品牌建设。
2019年3月28日,“片仔癀”号高铁在上海虹桥站首发,形成以福建为中心辐射南北东三个方向的高铁宣传架构,将“福建三宝”片仔癀的概念传递至数亿乘客。

核心竞争力之三:稀缺原料天然麝香
战略库存保证原料供给安全。
公司的库存原料从2010年的2.38亿元涨至2018年的10.15亿元,大幅增加的原材料主要是公司战略储备的牛黄、麝香等稀缺原料。
公司的额原料战略储备一方面保证了公司片仔癀系列原料供给的安全,另一方面牛黄麝香价格上涨情况下,公司的原料成本优势得以显现。
五、片仔癀销售渠道
片仔癀销售分为境外销售和国内销售,外销采用总经销制,通过代理商漳龙实业有限公司(香港干诺道西118号1205-7室)经营,2018年境外销售3.16亿,占片仔癀系列18%,内销以经销商为主,另外还有片仔癀体验馆和国药堂。
2014年是公司的转折之年,新的领导班子上任后,自上而下带来了全新的经营活力。新领导班子提出了“一核两翼”的战略,描绘了未来10年发展蓝图,公司首先的举措要重塑渠道终端,实施营销改革创新,而“片仔癀体验馆”则是公司营销改革的核心内容,2015年年初,片仔癀体验馆的销售模式正式开启。
全国目前已开设近两百家体验馆,其中两家博物馆。通过体验馆的设立提高社会消费群体对片仔癀品牌的认知度和忠诚度,提高产品购买欲;重点布局国内名胜风景区、机场、动车站、城市文化街区与繁华商业区等。


六、财务分析
近10年综合指标

●销售和利润情况

14年新的领导班子上任后经过一系列改革,收入和利润大幅增加。19年不是完整数据,会有失真。


●盈利能力

ROE指标趋势向好,也高于巴老爷子标准15%以上。
医药商业毛利润比较低,2018年毛利润率仅仅9.74%,并且占据上市主体50%的收入比例,如果剔除商业部分,医药工业部分毛利率达到80%,净利润率达到61%,净利率处于医药行业超高水平。
由于片仔癀核心产品在母公司,收集了母公司12年以来的财务数据,毛利率基本维持在80%上下。
母公司财务指标

●三项费用

三大费用率呈下降趋势,利润率保持高水平。公司的销售费用率和管理费用率自2016年起均明显下降。公司的销售费用率也是医药上市公司中最低的之一。
●经营活动净现金流

从2012年开始至2018年间,经营活动现金流量净额与净利润相比偏低,主要原因是存货和应收账款增加,2012-2018年经营活动净流入较利润少约14.4亿,而同期存货余额增加了11亿,应收账款余额增加了3.1亿。应收账款虽然绝对数增加,但是应收与收入比例从2012年的11%降低至2018年的9%。存货增加原因主要是医药商业增加和麝香等核心原材料增加。
●存货


存货中原材料主要是战略储备麝香、牛黄等,由于上游贵稀天然药材从长期看存在一定瓶颈,因此公司需要提前战略性布局。
●应收账款

近几年应收账款绝对数逐年增加,但是应收账款收入比指标在16年以后还是属于下降趋势,并且16年的最高值为16.48%,总体上来讲应收账款周转速度还是比较快的。
考虑到有一半的销售收入来源于医药商业,单独看医药工业部分(主要在母公司),其应收账款基本在1亿左右,最高时候是2015年达到1.23亿,预计是配合体验馆战略的早期开设,给予了体验馆供货更宽松的应收账款策略。
母公司整体的应收账款管控的非常好(母公司贡献了70%以上的利润)。
2019年半年报数据显示应收账款总额为5.33亿,其中生产制造类应收为1.18亿(片仔癀、日化等),批发、零食等流通业应收账款为4.15亿。
●*款贷**
2019上半年借款明细

企业账面上那么多货币资金为何还要*款贷**?我们从19上半年报中可以看到子公司厦门片仔癀宏仁医药有限公司*款贷**6.696亿,二级子公司福州片仔癀宏仁医药有限公司*款贷**0.6亿。这两个公司上市主体持股比例都在50%以内,这些公司存在一些*款贷**也属正常。
七、估值

片仔癀2003年上市以来,从大约10元涨到500多元(前复权),股价上涨50倍(尚未考虑分红),年复合收益率达到28%,如果长期持有,这个结果还是不错的。近10年公司的ROE平均值为20%,收益率高出的部分,个人认为是对长寿性和垄断性的溢价。


近5年片仔癀市盈率TTM中值数为52倍,市净率为9.1倍,上市以来市盈率中值为43倍,市净率为7.4倍。
之所以市场能够给予这么高的市盈率,主要还是该企业的长寿性和垄断性。
片仔癀在我国已经存在数百年了,企业从2003年上市以来经营比较稳健。产品配方属于国家一级保护的,并且原料天然麝香都是国家统一管理,天然的护城河使片仔癀独一无二。
公司上市以来历经三任董事长,任职董事长时间分别为7年和8年。
公司现任董事长为刘建顺先生2014年3月上任,刘建顺董事长励精图治,给公司带来了新气象:
确定一核两翼的发展战略;改变营销策略,大力推动片仔癀体验馆建设,发展国药堂会员制;加强对外战略合作,与上海家化成立合资公司,开拓牙膏市场;
合资成立片仔癀银之杰子公司,拓展电商渠道。从财务数据上来看2015年收入和利润步入高速轨道,近5年市场也给出了52倍是市盈率,高于上市以来的平均值。
截止目前,企业市盈率TTM为46倍,低于中值数,市净率9.75倍,略高于中值数。考虑到企业经营稳健,并且尚处于扩张期,可以分步建仓。目前本人持有少部分仓位,股价近一年一直在调整,在消化2018年的快速涨幅,后期我会逐渐加仓,比较保守的话可以在80(36倍市盈率)以下买入,但是谁也无法预测是否能够跌倒这个价格。
总体评价
片仔癀为国家一级中药保护品种,处方和工艺被列为国家秘密,至今从未外泄,形成天然的护城河,也是老祖宗的恩赐。
片仔癀国家批准字号为药品,在养肝护肝方面有奇效,南方地区有不少忠实仔粉。
核心原料为麝香,天然麝香有限,成为片仔癀产品未来发展瓶颈,注定了产品不会大规模量产,公司一方面扩大人工养殖规模,为原料提供保障,另一方面制定一核两翼战略,努力拓展医药流通、日化化妆品、保健食品等产业,培育新动力,谋求在大健康领域有更大的发展。虽然两翼未丰满,但是也是在稳步提升,道路会比较曲折,黎明就在眼前。
产品在华东地区销量比较大,北方对产品认知度偏低,企业通过在全国交通枢纽布局片仔癀体验馆提升认知度。
销售费用与同行业相比,销售费用比较低,给人感觉是企业管理层比较佛系,如果在销售方面加大投入,增加空间还是可期的。
管理层没有持股,没有股权激励,股权方面还有很大的操作空间,甚至也有像云南白药混改预期。
到此为止,关于片仔癀的分析算是写完了,由于时间仓促,个人对这篇文章不太满意,分析深度还不够,今后还会陆续补充分析。
最后再用林园对片仔癀的评价来结束这篇文章
2017年9月,林园这样评价片仔癀:公司主营的片仔癀是名贵中药,其在肝病、肝癌等领域有独特疗效,而且片仔癀还能消炎、解毒、缓解疼痛。目前市场上只有这一家企业可以生产片仔癀,它在行业内处于垄断地位,而且目前购买片仔癀的人还是少数,预测片仔癀未来股价或许会超越茅台。
片仔癀的原材料麝香,林园这样形容:片仔癀的优势在于天然麝香是被国家批准使用的,这就不仅是垄断,更是绝无仅有的定价权。(文|老刘家)