相信大家对“平行进口”并不陌生,近年来,平行进口产品大量涌入国内市场,势头迅猛,凭借突出的价格优势,引得一众消费者趋之若鹜。
一说起“平行进口”脑子里面首当其冲想到的肯定是平行*口车进**,不过,今天我们的主角却是平行进口锅炉。

一般了解过平行*口车进**的朋友都不难理解平行进口锅炉。不过,贴心小编还是再次重申一下平行进口的概念吧。
平行进口就是将由商标所有人投放海外市场的合法产品,在未经商标所有人同意的情况下进口到本国市场。换成锅炉来说,就是没有经过品牌厂商授权,通过其他途径从国外引进到国内销售的锅炉。换个通俗易懂、走在时尚前沿而又接地气的说法,平行进口不就是“海外代购”吗?
海外代购倒是屡见不鲜,但是平行进口锅炉真的靠谱吗?
平行进口的锅炉,光看品牌倒是没有什么差异。但是由于在自然环境、经济能力、消费习惯、劳动力素质等方面存在差异,同样的产品在不同的国家和地区质量上具有天壤之别。

这个不难理解,就比如在欧洲和在越南生产的耐克鞋,穿起来脚感都不一样。
选择购买平行进口锅炉,无非是被低廉的价格所吸引。花小价钱买到性价比高的东西,何乐而不为?但就怕是捡小便宜吃大亏!
平行进口锅炉和正规渠道的锅炉最大差别是什么?那肯定是售后的维修维保服务。平行进口锅未经官方授权,且不说官方不会承担任何质保和售后服务,万一产品到手有质量问题,消费者也只能是求助无门,自己奔走找人维修。
平行进口锅炉是商家私自从国外拿的货,锅炉没有经过中国质检标准而进入市场,是其他国家的标准,两个国家的检验标准的悬殊或大或小,质量难以保证。
平行进口锅炉究竟是真是假?

真假难辨!
按照法律意义上来说,平行进口一般来说不是冒牌货。但是平行进口锅炉未通过官方授权,货源鱼龙混杂,令人难以分辨,至于拿到手的锅炉究竟是真是假就难说了,毕竟也不能排除有不良商家妄图牟取暴利以次充好、以假乱真的可能。
平行进口作为新生事物,与之相关的法律规范相对滞后,在管理上,缺乏具体、明确的方针措施。相信不久的将来这方面的法律法规将逐步完善,相关市场监管也将逐渐加强。在这种形势下,消费者购买了平行进口锅炉也很难放心使用。
以华商暖通在售的博世锅炉为例。
博世的产品一直以来都是根据国家和地区的不同专门设计的,具有非常强的针对性。以适配各地区不同的使用条件,如进气量的多少、气体成分比例、电源电压大小、交流电频率大小等,这些电气参数在不同的国家和地区数值都是大不一样的。来自其他国家的平行进口锅炉并非专为中国市场设计,同时也没有经过任何质量检测,并不适合直接在中国使用,甚至有烧毁元件乃至引发火灾的风险!


不仅如此,由于平行进口锅炉不是通过正规渠道进入中国市场,将无法享受博世的售后服务与质保服务。
那么究竟如何分辨平行进口锅炉?
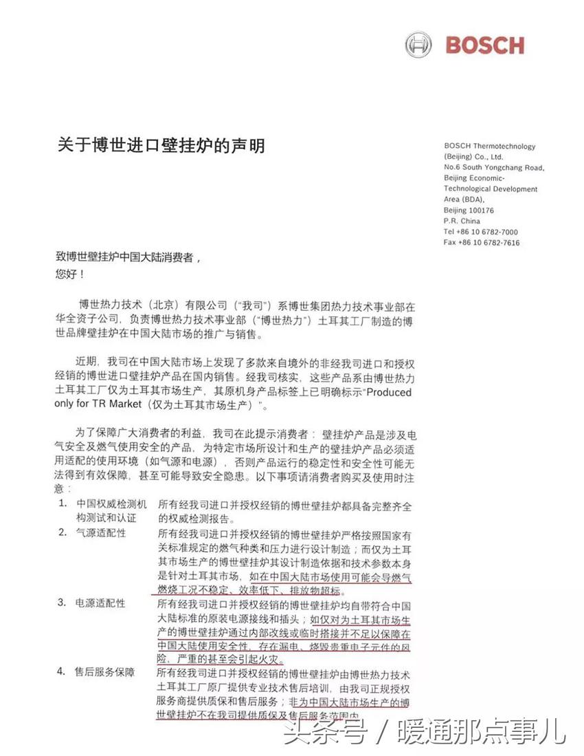
平行进口锅炉都是来自非中国市场,所以机子标签上会标注原本市场的名称。如:“Produced only for TR Market”(仅为土耳其市场生产)。

而针对中国市场生产的正品附有原装正版的中文说明书、中文合格证和中文保修卡,而且机身上贴有中文的能效标签。


平行进口锅炉可能是便宜了那么一点点,但是无售后、无质保、真假难辨、安全隐患却是致命伤,造成的损失及后果最后还不是消费者买单。希望消费者在权衡之下慎重选择。