
英国一直是外贸企业重点关注的市场。今天整理一些做英国外贸市场的注意细节和客户开发渠道,给到一些进军英国市场的外贸企业一些参考帮助。
本文目录(可择需阅读)
① 英国市场概况
② 英国市场特点
③ 如何开发英国市场客户
④ 英国贸易政策
⑤ 自中国进口主要商品构成
⑥ 出口该国注意事项
⑦ 英国进口商品税收政策
⑧ 主要港口
⑨ 英国人性格特点
⑩ 英国人谈判风格
⑪ 英国文化礼仪与禁忌
① 英国市场概况

英国,本土位于欧洲大陆西北面的不列颠群岛,被北海、英吉利海峡、凯尔特海、爱尔兰海和大西洋包围。领土面积为244100平方公里,总人口超过6600万。
英国是一个高度发达的资本主义国家,是欧洲四大经济体之一,同时也是全球最大的金融服务净出口国,国内社会保障体系完善。
货币:英国英镑POUND(货币代码:GBP,货币符号£)
国家代码:GBR
官方语言:英语(English)
国际电话区号:+44
公司名称后缀:Limited
专属域名后缀:.co.uk
人口:6,682万
人均GDP:43,000美元
时差:英国比中国晚7小时
道路行驶方向:靠左行驶
优势产业:
化工
制药业
生物技术
食品饮料业
电子工业
软件业
环保产业
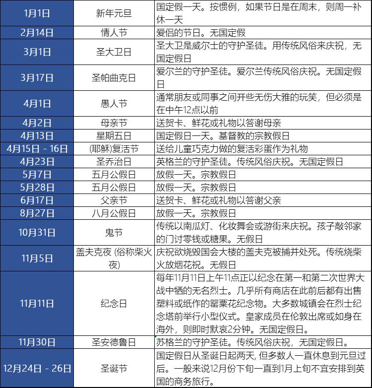
主要节假日

② 英国市场特点

欧洲四大经济体之一,其国民拥有极高的生活水平和良好的社会保障制度
航空航天、制药、汽车产业实力雄厚
英国是世界上第一个完成工业革命的国家
制造业生产力低增长
英国各地区在运输和能源基础设施方面差异明显,特别是伦敦与东南部以及全国其他地区之间
③ 如何开发英国市场客户

通过英国B2B平台开发客户
https://www.exportbureau.com/
http://www.madeinterra.com/
https://www.tradeboss.com/default.cgi/
https://www.tradedirectory.com/
http://www.bizeurope.com/
https://www.esources.co.uk/
https://www.europages.com/
https://www.businessmagnet.co.uk/
https://www.approvedbusiness.co.uk/
https://tradepages.co.uk/
https://uk.tradeford.com/
英国黄页网站
https://england.areaconnect.com/
https://www.whitepages.com/yellow-pages/england-ar
https://www.yellowpages.ca/locations/Northwest-
https://www.business-directory-uk.co.uk/
http://www.toplocallistings.co.uk/
主要网站
搜索引擎:www.google.co.uk
新闻资讯:www.bbc.co.uk
视频网站:www.youtube.com
电子商务平台:www.ebay.co.uk
门户网站:www.yahoo.com
网络工具
英国企业信息查询:
https://beta.companieshouse.gov.uk/
英国货币汇率走势查询:
www.xe.com/currencycharts/
英国进口关税信息查询:
www.gov.uk/trade-tariff
社交平台
Facebook Messenger(Facebook)
Skype
主要展会
英国伯明翰机床工具展览会(MACH):两年一届,4月在伯明翰市举办,该展会是现在英国机床工具行业最为专业、最具规模的展会,参展产品主要是车床、镟床、钻床、镗床、铣床等
英国伯明翰紧固件展览会(The fasten expo):每年一届,每年9月在伯明翰市举办,伯明翰紧固件展作为英国地区唯一的紧固件专业展会,参展产品主要是各弹簧、汽车零部件、仪表零部件、各种五金工具零件等
英国范堡罗航空业展览会(FARNBOROUGH):两年一届,7月在范堡罗市举办,是规模和知名度仅次于巴黎航展的世界第二大航展,参展产品主要是飞行器、导弹推进单元、机载电子装备及*器武**和导弹、火力装备等
英国伦敦地面材料展览会(Surface Design Show):每年一届,每年2月在伦敦市举办,是英国大型的专业地面材料展览会,参展产品主要是实木地板、强化复合木地板、实木复合地板等
英国伯明翰医疗展览会(NAIDEX NEC):每年一届,每年3月在伯明翰市举办,是英国最大的国际医疗保健复健博览会,参展产品主要是全面性复健和保健器材、居家护理 、卫浴安全设备轮椅及电动车等
英国伯明翰木工家具展览会(W Exhibiton):两年一届,9月在伯明翰市举办,该展是一个木工及家具专项展览会,参展产品主要是民用家具、办公家具、餐厅家具、多功能家具等
政府机构
英国政府
United Kingdom Government
www.gov.uk
英国海关总署
HM Revenue & Customs
www.gov.uk/government/organisations/hm-revenue-customs
英国外交部
Foreign & Commonwealth Office
www.fco.gov.uk
英国旅游局
United Kingdom Tourism
www.visitbritain.com
④ 英国贸易政策

英国主管贸易的部门是国际贸易部,负责促进英国产品和服务出口、吸引海外投资者来英投资、制定配套政策和财政支持措施、牵头对外贸易投资安排谈判等
英国国际贸易部对保安设备、某些化学品、金属和工程材料、机床、电子元件等产品的出口口进行许可证管理
进出口动物、动物制品和胚胎时需要由英国环境、食品与农村事务部指定的兽医签发相关健康证书
出口英国若没有CE认证可能有被海关扣留和查处的风险,主要是针对电子、机械类产品。“CE”标志是一种安全认证标志,被视为制造商打开并进入英国市场的护照
英国向已经签署贸易协议的国家提供优惠税率,对农产品、植物、毛皮、纺织品、未加工的钻石、废料等实行许可证管理
⑤ 自中国进口主要商品构成

机电产品(HS编码84-85):英国自中国进口14,842百万美元(2019年1-9月),占比36.8%
家具、玩具、杂项制品(HS编码94-96):英国自中国进口5,900百万美元(2019年1-9月),占比14.6%
纺织品及原料(HS编码50-63):英国自中国进口4,232百万美元(2019年1-9月),占比10.5%
⑥ 出口该国注意事项

清关单据:提单、箱单、发票、Form A产地证
电子、机械类产品出口英国需要CE认证,这是英国法律对产品提出的一种强制性要求
喷雾剂、钻石等产品限制进口
危品要提供危书和危包证,一般化工品需要非危证明
⑦ 英国进口商品税收政策

进口产品都需要缴纳进口税费,进口税费全部以货运价值,即到岸价格(CIF)计算
英国关税在0%和17%之间,笔记本电脑、手机、数码相机和游戏机主机免征关税
英国标准增值税税率为20%,增值税=增值税税率×(CIF价+进口关税)
英国进口税费设有起征点,进口商品货值(FOB)不超过135英镑或关税总额不超过9英镑,免征关税;进口商品货值(FOB)不超过15英镑,免征增值税
⑧ 主要港口
贝尔法斯特(Belfast):在贝尔法斯特湾的西南侧,是北爱尔兰的最大海港,港口距机场约27km,每天有航班去英国各地

伯明翰(Birmingham):是仅次于伦敦的英国第二大城市,是现代冶金和机器制造工业的创始地,同时也是全国主要铁路、公路干线和运河网的交汇点

伦敦(London):全国最大的海港,并且是英国最主要的制造业城市,是世界航运中心,集中了世界各地的船舶和船公司的代表机构

费利克斯托(Felixstowe):是英国最大的集装箱港口,还是英国至欧洲大陆和斯堪的纳维亚的汽车渡船码头

⑨ 英国人性格特点

不外露的缄默
他们高兴不会喜形于色,悲伤不会愁容满面,即使在一起工作多年的同事也极少知道对方的家庭住址、家庭成员、兴趣爱好等情况。
擅长自嘲幽默
英国人擅长自我嘲弄的幽默,喜欢嘲笑自己的错误、缺点、尴尬境地等。他们对自己的幽默感十分自豪,若对一个英国人说:“你没有幽默感”,便可能就是对他莫大的*辱侮**。
严守时间诺言
他们的时间观念很强,拜会或洽谈生意一定要先预约,并准时到达,提前几分钟更好。这样会得到英国人的信任和敬重,因为他们的相处之道是严守时间,遵守诺言。
注重干净整齐
英国人注重服装穿着,若赴英国从事商务时,尤须注意仪容。干干净净,整整齐齐是他们喜欢并遵循的着装特点。
热情接受礼品
在接受礼品时,英国人会当面打开包装,无论礼品价值如何,或是否有用,主人都会给以热情的赞扬以表示谢意。
⑩ 英国人谈判风格

(1)英国属于西欧国家,西欧国家的买家普遍特点是非常追求质量和实用主义,讲究效率,关注细节,所以对产品的要求很高,并且会很认真的查看产品的详细描述。
(2)要特别说一下法国和英国的买家。法国买家在对商品的质量要求十分严格的同时,也重视商品的美感,要求包装精美。英国的批发商非常喜欢试订单,总爱在大量订购前尝试性的定一到两个样品,这就要求我们不要小看小额的零售订单,也许它的背后就隐藏着大订单。
(3)商务活动在2~6月、9月中至11月最宜。圣诞节及复活节前后两周最好勿去。
(4)不要以为英国思想开放,其实英国的等级观念非常严重,深入人心。所以要求谈判的对方能够配得上自己,但不是派出的人员身份越搞越好,而是要和对方身份对等,否则谈判也很难顺利进行。
(5)给英国客户留下积极认真的印象。在谈判前要做好充分的准备,不仅仅在于产品,而是要多方面的,因为英国人谈判比较灵活,对建设性意见反映积极。如果事先准备不够充分,事后往往会延迟交货或付款。
⑪ 英国文化礼仪与禁忌

1、社交礼仪
英国人在社交场合一般行握手礼,女子一般行屈膝礼;
英国人在谈话时要保持一定距离,一般保持50公分以上为宜;
英国人时间观念很强,约会要准时到达;
拜访英国客户时,礼品的价值不宜过高,可以送巧克力、鲜花或是民间工艺美术品等;
英国人一般会当着客人的面打开礼物,并且表示谢意;
喜欢讨论动物的话题。
2、忌讳
忌讳四人交叉式握手。认为这样会招来不幸;
忌讳“13”和“星期五”这些数字与日期;
英国人十分重视隐私,忌讳别人过问他们的活动去向、政治倾向及个人生活上的事情;
忌讳百合花,认为这是死亡的象征;
忌讳在众人面前相互耳语,认为这是一种失礼的行为;
他们忌讳有人用手捂着嘴看着他们笑。认为这是嘲笑人的举止。
3、餐饮礼仪
英国的“烤牛肉加约克郡布丁”被称为国菜;
英国人在进餐时,一般都爱先喝啤酒,还喜欢喝威士忌等烈性酒;
他们平时主要吃英式西餐或法式西餐。
▌申明:以上内容来源于网络各渠道整理,若涉及版权,或版权人不愿意在本平台刊载,请与我们联系,我们收到信息后会第一时间删除。
如果你正在困惑2022年的数字营销、品牌出海转型之路,欢迎关注【领聚数字】公众号,我们将给您配备专业的B2B出海解决方案。
如何快速进入英国市场?| 英国市场开发全指南