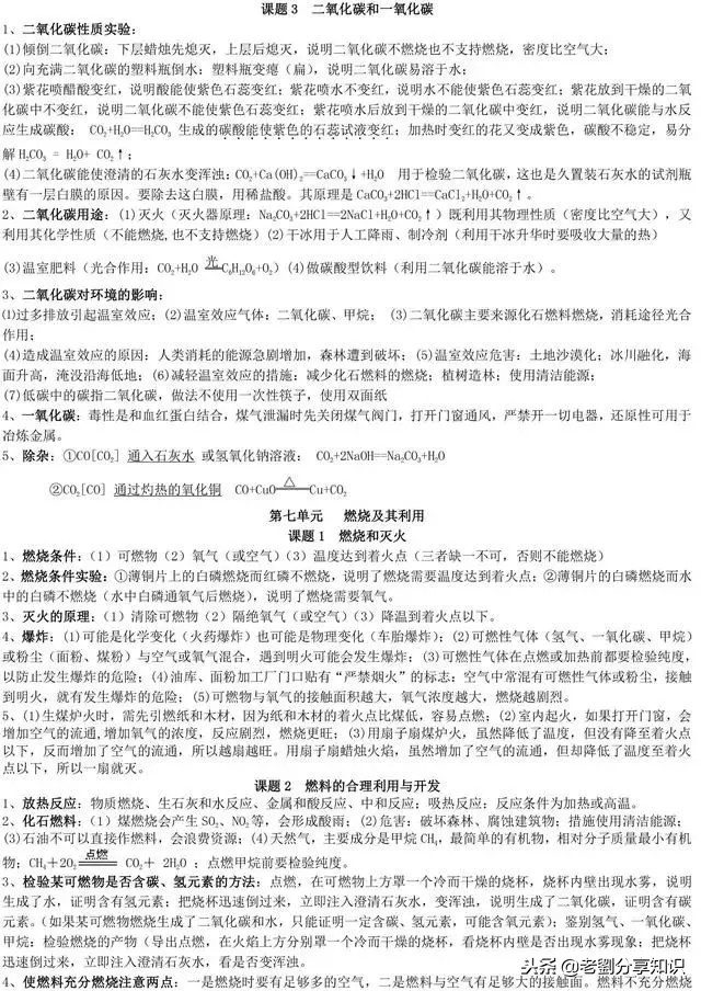
九年级化学各单元中考必背知识点
第一单元 走进化学世界
课题1 物质的变化和性质
1、判断物理变化和化学变化的依据:是否有其它(新)物质生成。
2、物理性质包括:颜色、状态、气味、熔点、沸点、密度、硬度、溶解性、挥发性、延展性、导电性、吸水性、吸附性、潮解性、乳化性等。
3、化学性质包括可燃性、氧化性、还原性、活泼性、稳定性、腐蚀性、毒性、金属活动性。
4、闻药品气味方法:用手轻轻地在瓶口扇动,使极少量的气体飘进鼻孔。
课题2 化学是一门以实验为基础的科学
1、蜡烛燃烧产物检验及组成元素的确定:
二氧化碳:在火焰上方罩内壁涂有澄清石灰水的烧杯,烧杯内壁变浑浊,蜡烛燃烧后还生成二氧化碳,说明蜡烛中含有碳元素; 水:在火焰上方罩冷而干燥的烧杯,烧杯内壁有水雾出现,说明蜡烛燃烧生成了水,其中含有氢元素。
2、鉴别氧气和二氧化碳:
方法
①:用燃着的木条分别伸入瓶内,木条燃烧更旺的是氧气,木条立即熄灭的是二氧化碳;
方法
②:分别倒入澄清的石灰水,能使石灰水变浑浊的是二氧化碳,无明显变化的是氧气。
课题3 走进化学实验实
1、药品取用规则:
①三不原则:不闻,不触,不尝。②节约原则:液体1-2ml,固体盖满试管底即可。
③剩余药品处理:不放回原瓶,不随意丢弃,不拿出实验室,要放入指定容器。
2、固体药品取用:固体药品保存在广口瓶;块状固体用镊子;粉末状或小颗粒状的药品时要用药匙或纸槽。
3、液体药品取用:液体药品保存在细口瓶。
①倾倒法取用:瓶塞倒放(防止污染瓶塞,从而污染药品),标签放在手心(防止残留液体腐蚀标签),口紧挨,缓慢倒。
②量筒取用:视线与凹液面的最低处保持水平;仰视则读数偏小,液体的实际体积(>读数)偏大;俯视则读数偏大,液体的实际体积(<读数)偏小。
③滴管取用:竖直悬空,不深入容器内,不接触容器壁。
4、天平:称量时左物右码;若左右放颠倒了;药品的质量=砝码读数 - 游码读数(质量偏小);氯化钠纸上称量,氢氧化钠烧杯中称量。
5、酒精灯:禁止向燃着的酒精灯中添加酒精,以免失火;禁止用燃着的酒精灯引燃另一个酒精灯,以免失火;酒精灯要用灯帽盖灭,禁止用嘴吹灭,以免失火;酒精在桌上燃烧起来,立刻用湿抹布扑盖。加热时,液体量不超过试管容积的3(1),先使试管底部均匀受热,后集中加热。3(1)
6、简易气体制取装置气密性检查:将导管的一端浸入水中,用手紧握试管外壁,过一会儿若导管口有气泡冒出(当手离开后导管内形成一段水柱),证明气密性好。
有长颈漏斗和导管上有弹簧夹的装置:关闭弹簧夹,沿长颈漏斗注水,若长颈漏斗内形成一段液柱不下降,证明气密性好。
第二单元 我们周围的空气
课题1 空气
1、拉瓦锡第一次提出了“空气是由氧气和氮气组成的,氧气约占空气总体积的1/5。
2、空气中氧气成分的测定:
实验现象:红磷燃烧产生大量白烟;装置冷却到室温后打开弹簧夹时,烧杯内的水倒流入集气瓶,约占瓶内空气体积的1/5。
实验结论:氧气约占空气体积的1/5;空气是混合物。
原理:化学方程式: 4P + 5O2 ==2P2O5
注意事项:
(1)红磷必须过量(让瓶内的氧气全部消耗完);要等集气瓶冷却后才能打开弹簧夹;装置的气密性要好,(否则测量结果偏小)。
(2)不能用硫、木炭或蜡烛(燃烧产生了气体,瓶内压强变化小),改进方法是集气瓶内预先装适量氢氧化钠溶液;不能用铁丝(铁丝在空气中不能燃烧)。
剩余气体主要为氮气,其性质:物性:无色,难溶于水;化性:不燃烧也不支持燃烧(不和红磷反应)。
3、空气成分:氮气(N2)78%,氧气(O2)21%(氮气比氧气体积比约为4:1),稀有气体0.94%,二氧化碳(CO2)0.03%,其它气体和杂质0.03%。
4、混合物:两种或多种物质(分子)组成,如空气,各种水(除蒸馏水),煤、石油、天然气,乙醇汽油,合金,大理石,各种溶液;纯净物:只含一种物质,如干冰,冰水混合物
5、空气的污染及防治:有害气体(一氧化碳(CO)、二氧化氮(NO2)、二氧化硫(SO2))和可吸入颗粒物(PM2.5);环境问题:温室效应(二氧化碳含量过多引起)、臭氧空洞(氟里昂的排放)、酸雨(由二氧化硫、二氧化氮引起)。空气污染指数包括:一氧化碳、二氧化氮、二氧化硫、可吸入颗粒物、臭氧。
6、空气成分用途:氮气:保护气(氮气的化学性质不活泼);稀有气体:电光源(通电时能发出不同颜色的光),氦气:填充气球。
7、绿色化学:原料中的原子全部被消纳,实现零排放,在化合反应中体现。
课题2 氧气
1、氧气性质:
木炭在氧气燃烧发出白光;
硫粉(淡黄色)在空气中燃烧发出淡蓝色火焰,生成一种带有刺激性气味的气体。在氧气中发出蓝紫色的火焰,生成一种带有刺激性气味的气体。实验时,要在瓶底装少量水(吸收二氧化硫,防止污染空气);
红磷(暗红色固体)在氧气中燃烧,发出白光,生成大量的白烟,实验时,要在瓶底装少量水(吸收白烟,防止污染空气;降温);
镁带燃烧发出耀眼的白光,生成白色固体;
铁丝在氧气中剧烈燃烧,火星四射,生成黑色固体。集气瓶底部铺少量的细沙或加少量的水,防止生成的固体物质溅落瓶底,使集气瓶炸裂。
铁丝在空气中不能燃烧;
氢气燃烧淡蓝色火焰;
一氧化碳、甲烷燃烧蓝色火焰。
2、燃烧和缓慢氧化:共同点:都是氧化反应,都放热。
3、化合反应:多变一。有氧气参加的反应一定是氧化反应,但不一定是化合反应。








本文转自“初中物理化学”,若涉及版权问题,请尽快联系老劉删除,谢谢!