今天是2017年6月14日,历史上的今天
1985年:欧洲五国签署《申根协定》
1977年:美国采用星条旗作为*旗国**
公众号:zhifuzhijiawang(支付之家网)
支付新闻一箩筐
1青岛提取公积金可支付宝上“刷脸”认证全省首例
职工查询个人住房公积金信息,无需再到大厅内抽号排队,只需通过支付宝,使用人脸活体认证即可登录。13日,记者从青岛市住房公积金管理中心获悉,青岛在全省率先推出住房公积金“刷脸”认证功能,连登录户名和密码都无需输入,极大提高了市民公积金信息查询的便捷性和安全性。

2丹麦央行停止印钞
在丹麦,支付曾经主要是使用支票或现金,而如今现金支付只占10%,剩下的都是银行卡和移动支付。从今年年初开始,丹麦中央银行已经关闭其在丹麦境内所有的印钞部门,今后不再印刷和制作包括纸币和硬币在内的丹麦克朗现金,无现金生活得到进一步的深化。
3成都:乘公交可直接刷银联卡

4西班牙“银行俱乐部”持续收缩 每天关闭6家分行
金融危机重创西班牙银行业。2007年时西班牙有40多家银行;如今只剩下十来家,且银行业在不断重组集中,平均每天有6家分行关闭。在银行业重组与合并过程开始之前,中小企业*款贷**时可以从将近50家银行中进行选择;如今在西班牙人民银行被西班牙国际银行兼并之后,只有12家银行可供选择。
5魅族Meizu Pay公交卡功能测试本周开启招募
魅族“用户帮助”App当中消息显示,魅族支付Meizu Pay本周将招募用户测试,6月21日公测。魅族 PRO 5、 PRO 6 Plus两款手机内置了NFC天线,支持移动支付功能,用户*载下**银联的“云闪付”或者其它指定银行APP,添加支持云闪付的卡片后,即可在POS机上正常使用 PRO 6 Plus 的NFC移动支付功能。届时,PRO 6 Plus参与公测的用户可申请开通北京市政一卡通,使用PRO 6 Plus当作公交卡用于乘坐北京市政一卡通适用范围内的公共交通,还可以在手机上实现北京市政一卡通虚拟开卡及在线充值的功能。

6信用卡累计逾期还款超六次将难*款贷**
中国人民银行长沙中心支行。相关负责人表示,如连续三次信用卡还款逾期或累计逾期超过六次,将难以获得银行*款贷**。个人信用报告的不良记录对个人生活影响较大,除不利于获得信用卡、*款贷**,或增加*款贷**成本外,还会影响个人招聘录用、任职资格审查、评优评先等方面,“如果为恶意欠款且金额巨大,银行会向法院起诉,一旦被列入最高人民法院的‘失信被执行人名单’,将受到联合惩戒。”在使用信用卡时,不少市民常因忘记还款而导致逾期,虽然只拖欠了几天,依然有可能纳入个人信用记录报告。一旦有了不良记录,5年后,个人信用报告中的相关不良信息才会被删除。

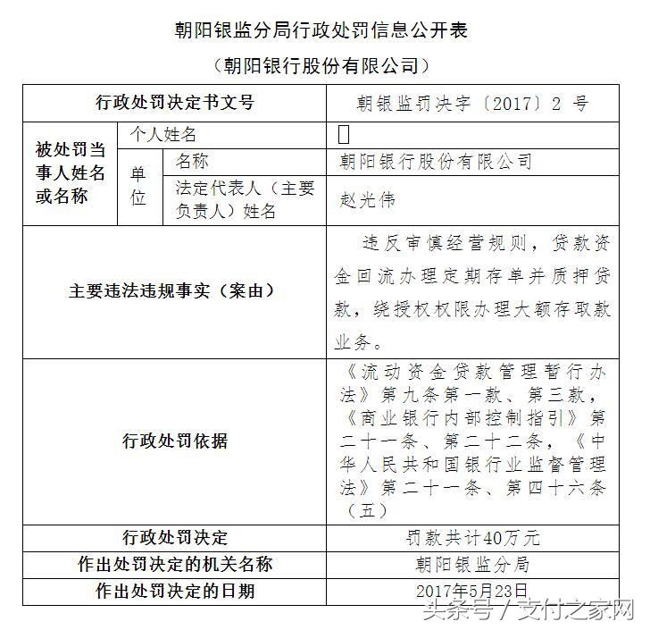
7朝阳银行因违反审慎经营规则等被罚40万元
6月13日,中国银监会朝阳银监分局发布的朝银监罚决字〔2017〕2 号行政处罚书显示,朝阳银行股份有限公司因存在多项违规行为,被朝阳银监分局罚款40万元。

8佛山公交支持刷手机或银联卡 二维码支付内测中
佛山市交通运输局发布消息,佛山已在182路全线公交安装新的车载终端机,乘坐该线路就可用金融IC卡,手机NFC支付了!另外,佛山公交还将启用二维码支付,该功能目前还在内测阶段,预计将在9月启用。 NFC和传统广佛通公交卡享有同样优惠,IC卡支付与二维码暂无价格优惠。
支付花边新闻
1微信圈办理信用卡51人受骗涉案近10万
2016年10月至2017年1月,被告人侯某通过微信宣传,发布能快速、方便办理高额*抵押无**、无担保银行*款贷**和大额透支额度信用卡的虚假广告信息,并谎称其亲属在一家信贷公司从事*款贷**工作,可以在中国银行、中国农业银行、中国工商银行、中国建设银行以外的任意一家银行代办*款贷**、信用卡。骗取他人信任后,以帮助他人代办*款贷**、信用卡需要对申办人身份进行包装等为由,通过现金支付、银行转账、微信发红包、转账、支付宝转账等方式先后骗取汪某等51名被害人现金99400元。
2美团均价360元酒店强贴高星标签 业内:为融资造势
众多高星酒店与美团点评并无直接对接,这在一定程度上说明美团旅行对真正的高星酒店吸引力有限。同时,值得注意的是,美团旅行提供的高星酒店的客单价仅为360元,与行业差距较大。针对这一现象,有业内人士指出,360元的定价显然是中端酒店的价格,美团“包装”高星酒店成绩单的主要原因是为了吸引投资人的注意,为“难产”的上市和融资造势。
投融资
近日,摩拜E轮融资的消息又成为了业界关注的话题。根据摩拜高管的说法,E轮融资的主导方是腾讯——事实上腾讯也是此前几轮摩拜融资中主要的领投方,而摩拜主导E轮融资的主要原因是因为十分看好摩拜的发展前景。从融资数据来看,摩拜自成立之初至今的7轮融资共获得资金3.55亿美元。自从2016年下半年共享单车的增长提速之后,摩拜的市场表现就不尽如人意,在这样的情况下,腾讯仍然对摩拜不离不弃足以入选“感动中国”。
