本汇编集中对普洱茶和茯苓的有效成分,及相关临床的研究文献进行总结和点评,作为读者阅读文献的参考内容,旨在说明天泊宁茯苓普洱茶粉固体饮料的研发思路和使用价值,为后续产品的开发提供学术依据和应用指导。
01 研究背景
普洱茶的功效,早在《本草纲目》中就有记载,中医认为普洱茶同时具有清热、消暑、解毒、消食、去肥腻、利水、通便、祛痰、祛风解表、止咳生津、益力气、延年益寿等功效。
茶褐素是一种水溶性茶色素,云南大叶种晒青毛茶经普洱茶独有的渥堆发酵加速氧化或自然氧化过程中,多酚类物质经氧化聚合而形成的一种结构十分复杂的产物的总称。在普洱熟茶中通过现代物理方法提取的茶褐素纯度可达到99%以上,经过分子筛技术去除了可能存在的农残、霉菌毒素、重金属等危害人体健康的成分。
茶多酚在常态下是不稳定的,会产生氧化反应,过程:茶多酚(氧化聚合)茶黄素(氧化聚合)茶红素(氧化聚合)茶褐素(十分稳定)。茶多酚是茶褐素的母体,茶褐素不但继承了茶多酚的全部功能,功效还得到很大的提升,所以茶褐素是茶多酚的升级版,同时也是所有茶类物质的终极版。
实验证明茶褐素具有综合调理人体代谢平衡的功能,抑降血糖、血脂、血压、尿酸等代谢异常及预防心脑血管疾病效果显著。 肥胖是由人体脂肪代谢紊乱所引起的,如果茶褐素应用于基本代谢正常的肥胖人群,并不会引起其正常值范围内的血糖、尿酸的显著变化;另外茶褐素具有极强的活血作用,对肝功、肾功、血栓、面部色斑等修复效果也非常好。
独特的原材料与制作方法使普洱茶具有与绿茶、红茶、及乌龙茶大为不同的化学成分。十多年前,上海交通大学药学院贾伟教授领导的研究团队开始了对普洱茶的研究,上海交通大学药学院副教授赵爱华博士,上海交通大学药学院博士、曾任美国夏威夷大学医学院助理教授的谢国祥博士先后对普洱茶的化学成分、储存不同年份后化学成分的变化[1],饮用普洱茶后其化学成分在人体中的吸收、分布、转化的动态变化过程,以及对人体代谢网络的影响进行了系统的研究[2-3]。普洱茶在茶色素方面具有独特的特征,在渥堆发酵过程中,总的趋势是茶黄素和茶红素显著下降,茶褐素大量积累。

茶褐素是普洱茶的主要活性成分
贾伟教授研究团队最新的动物和临床实验研究结果也已表明,普洱茶降脂尤其是降胆固醇作用的主要活性成分是茶褐素[4]。茶褐素,是普洱茶中含量最高的活性成分之一,可以通过调节肠道细菌影响参与脂肪代谢的胆汁酸组分,激活具有燃脂作用的棕色脂肪,消耗并促进白色脂肪的米色化,动员脂肪组织转化为能量,从而起到“燃烧脂肪”,减轻体重的效果[5]。
茯苓性味甘淡平,入心、肺、脾经,具有渗湿利水,健脾和胃,宁心安神的功效。古人称茯苓为“四时神药”,因为它功效非常广泛,不分四季,将它与各种药物配伍,不管寒、温、风、湿诸疾,都能发挥其独特功效。

茯苓提取物主要含有的成分为三萜和多糖,具有健脾、安神、利水、渗湿等功效,用于脾虚食少、水肿尿少等治疗。现代药理学研究表明茯苓具有抑制肿瘤生长、增强机体免疫等多方面的药理作用。
02 普洱茶的化学成分研究
茶是中国传统的饮品,以绿茶、红茶和普洱茶为主要类别。众所周知,茶叶中的主要有效成分之一是茶多酚,尤其是以未经发酵的绿茶为代表,而红茶和普洱茶则分别经过半发酵和全发酵的制法。
有研究报道比较了绿茶、红茶和普洱茶的减脂效果, 结果显示普洱茶在降低血清总胆固醇(TC)和总甘油三酯(TG)方面的效果显著优于绿茶和红茶 ,提示普洱茶中含有区别于红茶和绿茶的特征性的有效成分。
普洱茶以其独特的渥堆发酵过程而闻名,普洱茶在渥堆过程中,以黄酮类、茶多酚为主的多酚类成分在湿热和微生物作用下,发生微生物转化、酶促氧化、非酶促自动氧化、以及降解、缩合等复杂的化学反应,形成了化学结构更为复杂的聚合物——茶褐素。

贾伟教授领导的上海交通大学药学院研究团队采用化学组学的方法,探究绿茶、红茶和普洱茶中的主要成分,包括对多酚类物质和茶色素的定量研究,从而探究普洱茶的主要代谢特性[1]。
其中茶多酚主要是儿茶酚类物质,包括茶氨酸、儿茶酸(C)、没食子酸(GA)、儿茶素没食子酸酯(CG)、表儿茶素(EC)、表没食子儿茶素(EGC)、表没食子儿茶素没食子酸酯(EGCG)、表儿茶素没食子酸酯(ECG)、没食子儿茶素(GC)、没食子儿茶素没食子酸酯(GCG)等,茶色素包括茶褐素(TB)、茶红素(TR)和茶黄素(TF)(表1)。

表1 普洱茶、红茶、绿茶中的茶多酚含量 (μg/mL)
定量检测结果显示,绿茶中的主要茶多酚含量显著高于普洱茶和红茶(图1),而通过对茶色素的定量显示普洱茶中的茶褐素含量显著高于红茶和绿茶, 表明茶褐素是普洱茶的特征性成分 。

图1 普洱茶、红茶、绿茶中的茶褐素含量比较
03 茯苓的有效成分茯苓多糖的研究
茯苓作为传统中药, 其在提高免疫力、抗肿瘤、镇静、利尿消肿等多个方面扮演重要的角色,越来越被研究者所重视。茯苓主要含有茯苓多糖、木聚糖、酸性多糖、甘露聚糖、茯苓酸等成分,其中茯苓多糖的成分最高。
茯苓多糖具有抗肿瘤、抗病毒、抗炎症、降血糖、降胆固醇,降血脂等多种生物活性, 它们通过免疫调节作用抑制肿瘤或癌细胞的生长,并且对正常细胞无毒副作用 。
04 普洱茶的临床研究
早在2009年,贾伟教授在上海交通大学药学院带领研究团队开展了一个长达6周的饮用普洱茶人体实验,每个健康志愿者一日三餐吃规定食物,在规定时间喝定量的普洱茶,在规定时间采集尿样。实验发现了一些有意思的结果,如普洱茶使得 inositol 和 3-chlorotyrosine 等一系列内源性代谢物的含量(朝着有益于脂代谢的方向)明显波动。而当大家停止饮用普洱茶两周后,其尿液代谢谱并未像研究团队预期的那样恢复至饮用前的状态。
多元统计分析发现,导致这个“代谢状态”异常的差异性代谢物大多是跟肠道菌群代谢有关的产物,也就是说饮用普洱茶在很大程度上改变了受试者的肠道菌群结构,使得人体代谢谱在停止饮茶后持续停留在“另一个”状态。研究团队结合其它几个实验的结果,推测 所谓的饮茶甚至很多的“dietary intervention”之所以有益健康,一个重要原因是它们对于人类肠道菌群所施加的结构性的调整,帮助人们维系了一个更好的微生态平衡 。

图2 饮用普洱茶前、中后期尿样随时间变化PCA轨迹图
2020年,此研究团队进一步招募了13名男性志愿者饮用富含茶褐素的普洱茶粉,4周饮茶干预前后受试者的血脂、肠道菌及内源性代谢物谱发生了显著的变化:受试者在饮用普洱茶4周后(Post-PTea),血清总胆固醇(TC)和甘油三酯(TG)水平较饮茶前(Pre-PTea)均明显下降(图3)。

图3 饮用普洱茶前后受试者血清总胆固醇和甘油三酯水平
16s rRNA基因测序对受试者饮茶前后的粪便肠道菌群的分析显示,饮茶后杆菌纲(Bacilli)和梭菌纲(Clostridia)的丰度显著降低,其中与BSH酶相关的乳杆菌属(Lactobacillus)、芽孢杆菌属(Bacillus)、链球菌属(Streptococcus)、乳球菌属(Lactococcus)、梭菌属(Clostridium)、双歧杆菌属(Bifidobacterium)和拟杆菌属(Bacteroides)均有下降趋势,其中Lactobacillus、Streptococcus、Clostridium、Bifidobacterium和Bacteroides具有显著性差异(p<0.05)。
而这些细菌是含胆盐水解酶(BSH)的细菌,而肠道细菌BSH主要功能是降解结合型胆汁酸,其活性的减弱使得从胆囊流入小肠的结合型胆汁酸水平明显升高。而这些结合型的胆汁酸能够抑制肠道FXR-FGF15,从而促进肝脏胆汁酸合成,降低肝脏胆固醇的含量。研究团队采用了生物信息学相关分析技术研究了茶中化学成分与肠道细菌的相关性, 发现普洱茶中含量较高的多酚类聚合物—茶褐素与BSH菌有高度的相关性 。
05 普洱茶肥胖动物模型研究
- 普洱茶降低胆固醇的机制

为了验证临床实验的发现,贾伟教授所在的上海交通大学医学院研究团队进一步通过动物实验,探究普洱茶减肥降脂的机制。在普洱茶干预实验中,小鼠分为对照组(ND组)、正常饮茶组(ND + PTea组)、高脂饮食组(HFD组)和高脂饮茶组(HFD + PTea组),持续26周。结果显示,相对于正常饮食和高脂饮食组,普洱茶均能显著降低小鼠体重,且高脂饮茶组小鼠体重降低到与正常组接近(图4)。

图4 普洱茶干预正常和高脂饮食小鼠体重变化
为了证实普洱茶对血脂的影响,研究团队对小鼠血清和肝脏中的生化指标进行检测,结果显示,高脂饮食诱导的肥胖小鼠血清中总胆固醇(TC)、甘油三酯(TG)、高密度脂蛋白(HDL)和低密度脂蛋白(LDL)均显著高于对照饮食组,表明高脂饮食诱导的肥胖小鼠模型成功,而普洱茶干预可以显著降低正常和肥胖小鼠血清TC、TG、HDL和LDL的水平,并能降低肝脏的TC及TG水平(图5)。以上结果显示,小鼠在高脂饮食饲养的同时饮用普洱茶对高脂诱导的肥胖表型和高脂血症具有预防作用。

图5 普洱茶干预小鼠血清(a)和肝脏(b)脂质的变化
进一步验证普洱茶能显著调节肥胖动物的体重和血脂,对高脂饮食喂养4周、22周和42周的小鼠分别继续进行4周的普洱茶干预,依次为HFD4+PTea组、HFD22+PTea组和HFD42+PTea组。结果显示(图6),在短期(4周)、中期(22周)、长期(42周)高脂饮食诱导的肥胖小鼠模型中,进行普洱茶干预后,从饮茶后的第二周开始肥胖小鼠的体重开始明显下降,血清TC和TG水平也显著下降, 表明普洱茶对高脂饮食诱导的肥胖和高脂血症也具有明显的治疗效果 。

图6 普洱茶干预高脂诱导肥胖小鼠体重(a)和血脂(b)变化
为了进一步明确高脂饮食诱导的肥胖小鼠经过普洱茶干预后的肠道菌群变化,研究团队通过16S rRNA测序技术,分析普洱茶干预26周后小鼠回肠内容物中的肠道菌群结构。结果显示正常饮食饮茶组和高脂饮食饮茶组小鼠肠道菌群分别具有显著的聚类趋势,表明普洱茶能显著改变正常饮食和高脂饮食小鼠的肠道菌群结构。
差异菌群分析结果表明,BSH酶相关的乳杆菌属(Lactobacillus)、芽孢杆菌属(Bacillus)、肠球菌属(Enterococcus)、链球菌属(Streptococcus)和明串珠菌属(Leuconostoc)的丰度均显著降低, 该结果与人体饮用普洱茶后的肠道菌群改变相吻合,表面普洱茶能显著降低BSH菌的丰度 。
在普洱茶的发酵过程中,茶多酚如儿茶素及其没食子酸酯衍生物在特定菌群的作用下进行复杂的氧化聚合成复杂的酚类茶色素—茶褐素,茶褐素是普洱茶中主要的特征性成分。
为了进一步明确茶褐素在普洱茶降低胆固醇中的作用,研究团队通过对高脂饮食诱导的肥胖小鼠进行普洱茶粉和茶褐素干预,结果发现相对于对照饮食组,饮用普洱茶和茶褐素均能显著降低小鼠血清和肝脏中的总胆固醇和甘油三酯水平,而且值得注意的是, 茶褐素组降低的水平比普洱茶组更明显(图7),表明茶褐素是普洱茶引起表型变化的活性成分 。

图7 茶褐素调节高脂饮食小鼠血清和肝脏中TC和TG水平
综合以上的研究结果,普洱茶的活性成分茶褐素降低血清和肝脏中胆固醇的分子机制为:
(1)茶褐素抑制小肠的BSH细菌,导致BSH酶活性降低,引起回肠末端结合型胆汁酸上升,包括TCDCA和TUDCA的上升 。 回肠结合型胆汁酸抑制肠道FXR-FGF15信号通路,减弱了其对肝脏胆汁酸合成酶的抑制,引起肝脏胆汁酸合成上调;
(2)在体内的动态变化过程中,胆汁酸合成上升,尤其是CDCA是FXR的强激动剂,促进肝脏FXR在细胞核内表达从而激活FXR-SHP通路,由于肠道FXR-FGF15抑制肝脏胆汁酸合成酶CYP7A1、CYP8B1、CYP27A1、CYP7B1没有选择性,而肝脏FXR-SHP通路选择性抑制经典途径CYP8B1的表达,导致CA合成相对于CDCA减少;
(3)最终肠道FXR-FGF15下调和肝脏FXR-SHP上调共同作用于胆汁酸合成酶,导致替代途径的CYP7B1上升和经典途径的CYP8B1下降,CDCA合成相对于CD合成明显上调,从而 使得肝脏胆汁酸合成增加并促进胆汁酸通过粪便排泄,达到降低胆固醇水平的作用 (图8)。

图8 普洱茶中的茶褐素降低胆固醇的机制
- 普洱茶促进脂肪代谢的机制

茶褐素,是普洱茶中含量最高的活性成分之一,可以 通过调节肠道细菌影响参与脂肪代谢的胆汁酸组分,激活具有燃脂作用的棕色脂肪,消耗并促进白色脂肪的米色化,动员脂肪组织转化为能量,从而起到“燃烧脂肪”,减轻体重的效果 。
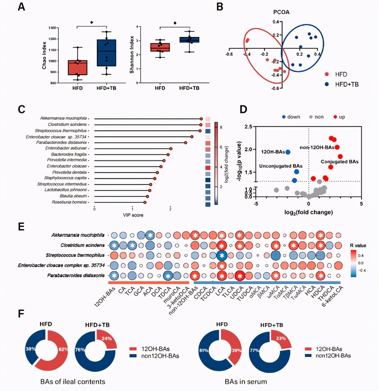
为了搞清楚普洱茶减肥作用的科学依据,研究团队在给小鼠高脂饲料的同时让小鼠喝茶褐素水。结果发现,喝了茶褐素水的小鼠肠道菌群发生了明显改变,一些科学研究已证明对机体健康发挥好作用的细菌,比如 Akkermansia muciniphila、Clostridium scindens、Streptococcus thermophilus、Parabacteroides distasonis 的含量大大增加(图9A-E)。
伴随着肠道细菌的改变,参与能量代谢的胆汁酸组成结构也发生了改变,其中对“燃烧脂肪”起关键促进作用的一类胆汁酸——非12-羟基胆汁酸的水平随之增加 (图9F),并且加强了棕色脂肪表达以及白色脂肪减少基因的表达,结果明显减少了小鼠的肝脏和肥肉中油滴(白色脂肪)的大小、数量、融合度。

图9 茶褐素调节小鼠肠道菌群和胆汁酸代谢
更重要的是,在给无菌小鼠移植高脂饲料喝茶褐素水小鼠的粪便实验中,研究团队也看到了肥胖小鼠的“瘦身”效果, 证明了茶褐素燃烧脂肪的作用是通过改变肠道细菌结构,借助非12-羟基胆汁酸的力量实现的 (图10)。

图10 菌群移植小鼠胆汁酸代谢和脂代谢
06 茯苓改善糖脂代谢的研究报道
茯苓是常用的中药材,也是卫健委公布的药食同源的原料之一, 茯苓中富含茯苓多糖,是茯苓发挥药理作用的主要活性成分 。
发表在中国天然药物杂志(英文版)的一项研究表明,从其菌核中提取到一种不溶性多糖(WIP),ob/ob肥胖小鼠口服WIP后,糖代谢和脂代谢情况有显著改善,肝脂肪变性状况减轻;摄入WIP后,肥胖小鼠盲肠中产丁酸盐的毛罗菌属、梭菌属丰度增加,摄入WIP可增加肠道中丁酸盐含量,改善肠粘膜完整性,并通过激活PPAR-γ通路增加脂肪酸的β-氧化、降低硝酸盐的产生;粪菌移植实验证明,肠道菌群介导了WIP的促健康作用。

07 茯苓普洱茶粉固体饮料应用于高糖高脂诱导的脂肪肝动物模型研究
为了进一步研究天泊宁 TM 茯苓普洱茶粉固体饮料的减肥和降脂作用,贾伟教授领导的上海交通大学药学院研究团队开展了为期12周的小鼠实验,实验分为12组:
分别为对照饮食组(Control组)、高糖高脂饮食组(HFHS组)、高糖高脂加普洱茶组(HFHS+Theabrownin组)、高糖高脂加茯苓组(HFHS+Poria组)、高糖高脂加蜂胶提取物组(HFHS+CAPE组)、高糖高脂加树脂组(HFHS+Polymer组)、高糖高脂加普洱茶和茯苓组(HFHS+Theabrownin+Poria组)、高糖高脂加普洱茶和蜂胶提取物组(HFHS+HFHS+Theabrownin+CAPE组)、高糖高脂加茶褐素和树脂组(HFHS+Theabrownin+Polymer组)、高糖高脂加茯苓和蜂胶提取物组(HFHS+Poria+CAPE组)、高糖高脂加茯苓和树脂组(HFHS+Poria+Polymer组)、高糖高脂加蜂胶提取物和树脂组(HFHS+CAPE+Polymer组),实验进行12周干预。
实验结果发现,高糖高脂饮食显著增加了小鼠的体重,而在高糖高脂饮食的同时采用普洱茶、茯苓、蜂胶提取物、树脂等干预能显著调节小鼠的体重,其中 效果最显著的是普洱茶和茯苓共同干预组 (图11)。

图11 实验各组小鼠体重变化
同时,研究团队检测了小鼠的肝脏(Liver)、附睾周围脂肪(EAT)、腹股沟皮下脂肪(AAT)和肾周脂肪的重量,发现普洱茶、茯苓、普洱茶合并茯苓、普洱茶合并树脂可以显著逆转高糖高脂引起的肝脏和脂肪重量的增加,其中 普洱茶合并茯苓组效果最为显著 (图12)。

图12 实验各组小鼠肝脏、附睾周围脂肪、皮下脂肪和肾周脂肪变化
进一步对小鼠血清和肝脏脂质研究发现,高糖高脂饮食能引起小鼠血清中总甘油三酯(TG)、总胆固醇(TC)、高密度脂蛋白胆固醇酯(HDL-C)、低密度脂蛋白胆固醇酯(LDL-C)以及肝脏总甘油三酯和总胆固醇的水平显著升高,利用普洱茶、茯苓、普洱茶合并茯苓、普洱茶合并蜂胶提取物、普洱茶合并树脂干预后能显著降低小鼠血脂和肝脏脂质的水平,且 普洱茶合并茯苓组脂质水平最低 (图13、14)。

图13 实验各组小鼠血脂变化

图14 实验各组小鼠肝脏总甘油三酯和总胆固醇水平
如图15所示,小鼠肝脏病理切片染色(HE染色)表明,高糖高脂引起了小鼠肝脏脂滴沉积,表明脂肪肝模型造模成功,而利用普洱茶和茯苓等干预显著改善了脂肪肝的病理变化,其中普洱茶和茯苓共同干预组接近正常对照组, 说明普洱茶和茯苓干预组在改善脂肪肝表型方面最为有效 ,也验证了在这一组中血清和肝脏脂质最低的发现。

图15 脂肪肝模型干预小鼠肝脏病理染色(HE染色)
进一步,研究团队对以上干预小鼠进行口服葡萄糖耐量实验(OGTT)和胰岛素耐量实验(ITT),OGTT实验显示(图16)高糖高脂饮食引起小鼠的葡萄糖耐量受损,而通过普洱茶、茯苓、蜂胶提取物、树脂以及他们的组合均可以显著改善小鼠糖耐量受损,其中普洱茶和茯苓共同干预组曲线下面积最小,显示二者共同干预效果显著优于单一组成的干预(图17);同时通过绘制ITT曲线, 研究团队发现高糖高脂饮食引起小鼠胰岛素耐量受损,干预组中普洱茶和茯苓共同干预组胰岛素耐量改善最为明显 (图18)。

图16 脂肪肝模型干预小鼠口服葡萄糖耐量实验(OGTT)

图17 脂肪肝模型干预小鼠口服葡萄糖耐量实验曲线下面积(AUC)

图18 脂肪肝模型干预小鼠胰岛素耐量实验(ITT)
以上结果表明,在普洱茶和茯苓的共同干预下,能显著抑制高糖高脂饮食诱导的小鼠肥胖和高血脂表型,同时能显著改善高糖高脂饮食引起的糖耐量减低和胰岛素耐量受损。值得强调的是,利用普洱茶和茯苓共同干预效果显著优于其他干预组, 表明普洱茶和茯苓的组合能共同协助“燃烧脂肪” ,而二者又是人们日常生活中常用的食品和饮品,因此在辅助健康管理方面,天泊宁茯苓普洱茶粉固体饮料具有较好的潜力和市场应用价值。

天泊宁茯苓普洱茶粉固体饮料
本团队发表的相关研究论文:
[1] Xie G, Ye M, Wang Y, Ni Y, Su M, Huang H, Qiu M, Zhao A, Zheng X, Chen T, Jia W*. Characterization of pu-erh tea using chemical and metabolic profiling approaches. Journal of Agricultural and Food Chemistry. 2009, 22,57(8):3046-54.
[2] Xie G, Zhao A, Zhao L, Chen T, Chen H, Qi X, Zheng X, Ni Y, Cheng Y, Lan K, Yao C, Qiu M, Jia W*. Metabolic Fate of Tea Polyphenols in Humans. Journal of Proteome Research. 2012, 11(6), 3449-3454.
[3] Jia W*, Fan T, Wang X, Xie G. The polypharmacokinetics of herbal medicines. Science, Special issue: The Art and Science of Traditional Medicine. 2015,S76-79, Oct.
[4] Huang F, Zheng X, Ma X, Jiang R, Zhou W, Zhou S, Zhang Y, Lei S, Wang S, Kuang J, Han X, Wei M, You Y, Li M, Li Y, Liang D, Liu J, Chen T, Yan C, Wei R, Rajani C, Shen C, Xie G, Bian Z, Li H*, Zhao A*, Jia W*. Theabrownin from Pu-erh tea attenuates hypercholesterolemia via modulation of gut microbiota and bile acid metabolism. Nature communications. Online published. 2019, 10:4971, https://doi.org/ 10.1038/ s41467-019-12896-x
[5] Kuang J, Zheng X, Huang F, Wang S, Li M, Zhao M, Sang C, Ge K, Li Y, Li J, Rajani C, Ma X, Zhou S, Zhao A, Jia W. Anti-Adipogenic Effect of Theabrownin Is Mediated by Bile Acid Alternative Synthesis via Gut Microbiota Remodeling. Metabolites. 2020 Nov 23;10(11):475. doi: 10.3390/metabo10110475