原创 未晞 米内网

精彩内容
随着国内研发水平逐渐提高,仿制药的质量水平也在不断攀升,高端仿制药进入市场后加速淘汰未过评、市场潜力低的产品,这种“新旧交替”已成为常态。然而,被过度关注的产品赛道将更加拥挤,集采降价、医保控费等政策叠加影响,药企的利润空间也将进一步被压缩。近年来,国家层面鼓励首仿药,研发水平较高的头部药企在积极布局创新药的同时,也加快推进“抢仿”工作……米内网统计数据显示,2018年至今约有200个申报仿制上市并在审的产品(按产品名统计)暂未有同产品获得国产批文,有望在2022年以后陆续获批上市,五大千亿市场热度最高。
震惊!再有7个超10亿产品“烂大街”,后来者入局需谨慎
近日,《中国新药注册临床试验进展年度报告(2021年)》对外公布,报告中提到2021年BE试验数量TOP14产品信息,其中磷酸奥司他韦胶囊、利伐沙班片、他达拉非片和富马酸丙酚替诺福韦片也曾出现在2020年的名单之中,从近三年数据分析,利伐沙班片均进入了历年TOP之列。
表1:2021年BE试验数量TOP14产品

注:2021年销售额超过10亿元的用*表示 来源:CDE官网、米内网数据库 米内网数据显示,上述产品2021年在中国城市公立医院、县级公立医院、城市社区中心及乡镇卫生院(简称中国公立医疗机构)终端及中国城市实体药店终端和中国网上药店终端合计销售额超过10亿元的有7个。
截至目前,他达拉非片的BE临床试验数量接近90项,已获批的国产批文数量超过40个,报产并在审的受理号超过60个;利伐沙班片的BE临床试验数量也在80项以上,已获批的国产批文数量超过50个,报产并在审的受理号在20个以上……可以预见,这两个品种的国产仿制药将越来越多,新入局者应该慎重考虑赛道拥挤等问题。
相比之下,盐酸西那卡塞片和氨氯地平阿托伐他汀钙片则有望持续扩大市场规模。两大产品2021年三大终端合计销售额分别在5亿元、9亿元水平,且持续保持正增长态势,目前BE临床试验数量在20项左右,已获批的国产批文数量少于10个,报产并在审的受理号也少于10个。国产仿制药陆续获批后,能为患者提供更多品牌选择、更优惠的价格,用药需求增多势必进一步推高产品市场规模。
五大千亿市场国内首仿药将井喷,十大热门产品曝光
随着我国医药产业升级发展,国内药企的研发实力在逐步提升,创新药长路漫漫,并非所有药企都能占领赛道,首仿药逐渐成为另一个必争之地。近年来国家层面鼓励首仿药,无论是从审评审批改革还是市场独占期方面,首仿药都占据了极大优势。
米内网统计数据显示,2018年至今申报仿制上市并在审的800多个产品中,约有200个目前尚未有同产品获得国产批文(不含原研地产化),消化系统及代谢药、血液和造血系统药物、抗肿瘤和免疫调节剂、全身用抗感染药物、神经系统药物五个千亿市场热度最高,均有望迎来20个以上的国内首仿药。
表2:申报仿制上市热度TOP10产品

来源:米内网MED2.0中国药品审评数据库
图1:三大产品2021年全球及国内销售情况

来源:米内网数据库
2017年诺华的沙库巴曲缬沙坦钠片获批进口,2019年进入国家医保谈判目录后销售快速放量,2021年在中国公立医疗机构终端、中国城市实体药店终端及中国网上药店终端合计销售额已超过20亿元,如此可观的成绩自然吸引到了国内药企争相抢夺。2018年11月,上海宣泰海门药业|南京一心和医药科技首家提交了4类仿制上市申请,截至目前有12家企业参与首仿争夺。沙库巴曲缬沙坦钠片与舒更葡糖钠注射液的情况较为相似,默沙东的舒更葡糖钠注射液于2018年获批进口,同年湖南科伦制药首家申报4类仿制上市,今年4月扬子江反超拿下首仿,随后湖南科伦制药也拿下了国产第二家,期间还有多家药企折戟,因此沙库巴曲缬沙坦钠片首仿花落谁家也一直备受市场瞩目。
诺华的另一个重磅产品艾曲泊帕乙醇胺片在2017年获批进口,2019年进入国家医保谈判目录,2021年在中国公立医疗机构终端、中国城市实体药店终端及中国网上药店终端合计销售额已超过8亿元,随着网售处方药持续推进,该产品2021年在中国网上药店的增速高达4493%。奥赛康于2020年1月首家提交4类仿制上市申请,目前共有5家企业参与首仿争夺。
拜耳的瑞戈非尼片是一种新型口服多激酶*制剂抑**,在2017年获批进口,2018年进入国家医保谈判目录,2021年在中国公立医疗机构终端、中国城市实体药店终端及中国网上药店终端合计销售额已超过9亿元。扬子江于2021年4月首家提交4类仿制上市申请,目前有8家企业报产并在审。
表3:10款获优先审评即将上市的儿童用药

来源:米内网MED2.0中国药品审评数据库
除了全球大品种的国内首仿备受关注外,儿童用药的首仿产品一样是业界关注的重点,尤其是近年来国家大力推广“儿童要用儿童专用药”,儿童药市场规模正在持续走高。10款已被纳入优先审评的儿童用药目前暂未有同产品获得国产批文,较多集中在血液和造血系统、神经系统等领域,并且上述10个产品目前仅1家企业报产并在审,拿下国内首仿只是时间上的问题。
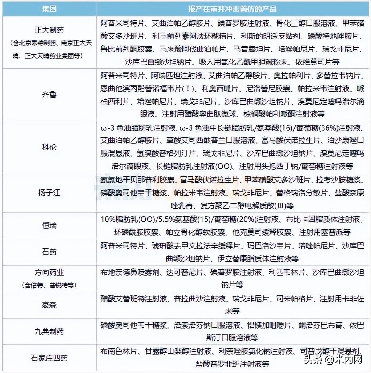
国内巨头抢仿热情高,正大制药、齐鲁、科伦多个产品蓄势待发
首仿药上市带来的收益可持续转化为创新药研发的投入,近年来,研发水平较高的头部药企都在坚持“创新+首仿”双驱动战略,正大制药、齐鲁、科伦、扬子江目前均有超过10个产品冲击首仿,并且多个产品为首家申报,拥有时间优势。
表4:抢仿TOP10集团

来源:米内网MED2.0中国药品审评数据库
正大制药冲击首仿的产品主要集中在八个大类,其中抗肿瘤和免疫调节、血液和造血系统、心脑血管系统为重点领域。北京泰德制药的利马前列素阿法环糊精片、利斯的明透皮贴剂、吸入用氯化乙酰甲胆碱粉末,南京正大天晴制药的鲁比前列酮胶囊、马来酸阿伐曲泊帕片,正大天晴药业集团的依维莫司片均为首家申报或仅1家在审。
齐鲁冲击首仿的产品主要集中在八个大类,其中抗肿瘤和免疫调节、全身用抗感染为重点领域。齐鲁首家申报的产品更多,涉及奥拉帕利片、阿瑞匹坦注射液、多替拉韦钠片、恩曲他滨丙酚替诺福韦片(Ⅰ)、利奥西呱片、哌柏西利片、培唑帕尼片、溴莫尼定噻吗洛尔滴眼液和棕榈酸帕利哌酮注射液。
科伦冲击首仿的产品主要集中在七个大类,其中血液和造血系统、消化系统及代谢、全身用抗感染为重点领域。ω-3鱼油脂肪乳注射液、ω-3鱼油中长链脂肪乳/氨基酸(16)/葡萄糖(36%)注射液、草酸艾司西酞普兰口服溶液、泊沙康唑口服混悬液、氢溴酸替格列汀片、注射用头孢西丁钠/葡萄糖注射液均为首家申报上市或仅1家在审,从剂型来看,科伦把握注射剂优势同时,口服溶液剂、滴眼剂等产品也逐步进入收获期。
扬子江冲击首仿的产品主要集中在六个大类,其中血液和造血系统、全身用抗感染为重点领域。氨氯地平贝那普利胶囊、磷酸奥司他韦干糖浆、帕拉米韦注射液、瑞戈非尼片、替格瑞洛分散片、盐酸奈康唑乳膏均为首家申报或仅1家在审。
资料来源:CDE官网、米内网数据库等注:米内网中国城市实体药店终端竞争格局数据库是覆盖全国297个地市及以上城市实体药店(不含县乡村实体药店),对全品类进行连续监测的放大版城市实体药店数据库。米内网中国网上药店终端竞争格局是覆盖全国所有网上药店,对全品类进行连续监测的放大版网上药店销售数据库。上述销售额以产品在终端的平均零售价计算。审评数据统计截至6月10日,如有错漏,欢迎指正。