淘宝天猫最新变动,每周更新!上周,淘宝天猫有什么变动呢?快跟着小代,一起来看看吧。
一、天猫将采用月销热度指数来代替月销量。
月销热度指数: 仅适用于天猫商品,采用月销热度指数来替代之前商品详情页的月销量,与搜索的销量数据无关。月销热度数据每天更新一次,当天销量数据若发生变更,次日才会在详情页生效。首次上架的商品默认销售热度为最低分4.1。
点评:前段时间各类公众号 朋友圈都在发,部分类别已经在内测中,看来全面上线 已经指日可待 ,销量的这次改革可以让更多消费者能够理性对待,不在跟风。
二、搜索规则正在发生变化,今年315空前严格,生意参谋数据反复异常,平台品控即将开始,大家怎么看?

点评:每年315是多少电商人的劫,严格平台品控也是315扫荡前的趋势罢了,身正不怕影子斜。
三、淘宝网发布通知,禁止卖家提供境外出版物代购类商品或服务,该规定将从2017年3月10日起正式生效。通俗点说,就是从3月10日起,你在淘宝上买不到任何海外欧美日韩出版(包括港澳台)的音乐cd、影视dvd、各类书籍、写真集等等了。

点评:淘宝此次出台这样的规定,并不是空穴来风,而是以《中华人民共和国海关进出境印刷品及音像制品监管办法》对于个人行邮、携带境外出版物类制品入境的行为作出限制性、禁止性规定为背景,网络交易用户双方对于此类境外出版物的内容是否具备合法入境条件欠缺识别能力,易引发关检中的非法物品罚没、入境后的非法物品传播等行政监管风险,故请不要发布相关商品或服务。
四、天猫商家遮挡商品主图中的品牌信息将被降权

点评:3月9日,淘宝规则发布最新规则:“隐藏、遮挡、模糊处理商品相关信息的”,包括将商品主图中的品牌信息进行遮挡、将商品主图中的品牌信息进行模糊处理等情形,都属于发布规避信息。注意规则,规避处罚。
五、手淘首页昨晚完美改版,新版首页看起来弱化了首页无线手焦图,相对的左下方的按钮可一键直达猜你喜欢,产品标签化越来越严重,流量倾斜幅度更大,想好下一步怎么玩了吗?

点评:这一变化的逻辑,平台的政策变化一定会根据人群需求变化,来进行变化 (平台政策)根据人群需求习惯(进行改变),根据平台目前政策,驱动商家在运营上做出改变,商家迎合平台-平台迎合消费者-最终都是像“善”的一面发展,“后端运营”向后看,在内容上去服务好消费者,做后端运营,多与客户发生关系,让客户就算不在店铺购买,也不能浪费了流量,猜你喜欢,为商品创造多次曝光,相当免费的钻展,切记流量入口大,出口一样大,继而提升全网流量价值。
六、淘宝再次升级了信用体系,“掌柜信用分”将再次被提升权重,并与搜索推荐、展示流量挂钩,直接影响到卖家的进店客流。实际上,去年9月,淘宝就推出了除“星钻冠”以外的“掌柜信用”体系。阿里平台治理部的相关负责人说,掌柜信用推出以来,半年多的时间已在很多场景下开始广泛应用。

点评:掌柜信用体系共分为卖家资质、经营能力、买家评价、经营稳定性、合规经营这五大方面,每个方面又由数十个丰富的指标维度组成。可以体现卖家的差异化经营,对抗恶性竞争。如果说“星钻冠”体系是一种基于消费者的评价反馈,那么,掌柜信用则反应的是卖家在淘宝平台上的综合表现。“以后的趋势是高信用的店铺可以获得更多的流量和权益,而信用不佳的店铺会受到更多的限制。”
七、《天猫商品交易超时规定》变更“申请退款”特殊情;本次规则调整将于2017年3月14日正式生效。

点评:客服介入时间从24小时更改为3天,延长了客户与商家双方的调解时间。
八、【天猫加大对违规店铺处罚力度,或被监管56天】为了进一步规范和提*天升**猫平台商品的规范性,更好的促进天猫交易市场的健康发展,天猫根据市场发展现状,变更了《天猫规则》相关内容,对一般违规行为违规处理做了两项调整。本次变更于2017年3月6日公示通知,将于2017年3月13日正式生效

点评:315快来临,规则的不断变动和加强。这也是对于利用不正常手段去获取销量的店铺的警告和管制。
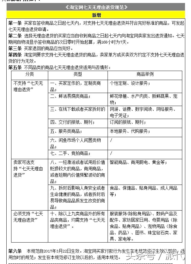
九、【七天无理由退货又出新规】主要新增内容如下:1、明确适用、不适用七天无理由退货的商品范围;2、要求买家退回商品应当保持“完好”,明确“商品完好”的通用标准和类目特殊标准。

点评: 这个规则在一定程度上去保证了商家的利益,7天无理由退货也要防止耍赖买家恶意退货恶意威胁。
10、【阿里起诉猫粮售假店铺获上海法院立案】阿里巴巴呼吁“像打酒驾那样打假货”正在获得司法界响应。3月8日,阿里巴巴以“违背不得售假约定、侵犯平台商誉”为由将在淘宝上出售假玛氏猫粮的姚某告上法庭,索赔267万元,并要求其公开道歉。

点评:这也跟今年的打假力度有关系,淘宝2017年,再次加大了打假的力度,马云甚至公开说出,希望加大处罚售假的力度的宣言,而售假立案也体现了法律的合理维护。消费者也要学会维护自己权益。
以上就是最新的天猫淘宝变动,如需获取更多,请关注派代网。(点评作者为@罗小健 )