贾粉们
投入新一周工作的你
状态怎么样?
老贾这儿有个好消息
可以帮你提提神
“乘高铁半价游洛阳”专项优惠活动来了
赶紧和老贾一起了解
为充分利用高速铁路网络拓展洛阳旅游市场,吸引高端游客来洛旅游,同时提高高铁车票的附加值,促进更多来洛旅客选择高铁出行,在总结提升首次“乘高铁半价游洛阳”活动成果的基础上,中国铁路郑州局集团有限公司、洛阳市文化广电和旅游局联合开展2019—2020年度“乘高铁半价游洛阳”专项优惠活动。现制定活动实施方案如下:

活动时间
2019年12月1日至2020年9月30日
(2020年第38届中国洛阳牡丹文化节4月5日至5月5日除外)

优惠政策
(一)景区优惠政策
乘高铁(含动车)到达站为洛阳龙门高铁站的旅客,可持纸质车票(通过网络购买车票的建议换取纸质车票)在到站之日起五日(含第五日)内到洛阳市参与活动景区现场购买门票(套票)或者通过携程旅行网购买门票(套票)可享受五折优惠。(如:到站时刻为2019年12月1 日,在2019年12月6日24点前享受优惠)。
全市共有37家旅游景区参与,其中5*级A**景区4家、4*级A**景区15家、3*级A**及以下景区18家。
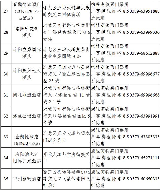
(二)酒店优惠政策
通过携程旅行网购买到达站为洛阳龙门站的高铁(含动车)车票的旅客,在到站之日起五日(含第五日)内到通过携程旅行网预订洛阳市参与活动的酒店房间可享受一定优惠。
全市共有42家酒店参与,其中5星级酒店1家、4星级酒店4家、3星级酒店1家,精品酒店36家。

实施细则
(一)由市文化广电和旅游局统一制作景区标识印章,景区售票处工作人员在火车票正面空白处加盖印章,核销旅客在该景区的优惠资格(蓝色票面加盖红色印章,红色票面加盖蓝色印章)。
(二)各景区应设立“高铁游”专用窗口,培训专职工作人员,在醒目位置设置优惠活动政策宣传看板。
(三)优惠活动仅限本人享受,且不能与其他优惠同时使用。购买五折门票须出示高铁车票、身份证(或护照、军官证等有效证件),核验本人信息一致后方可享受优惠。通过网络购买高铁车票的游客建议换取纸质车票,若没有及时换取纸质车票的,可通过携程旅行网购买五折门票。
(四)酒店优惠政策仅限于通过携程旅行网预订高铁车票的用户享受,须在携程旅行网上预订酒店房间才可享受相应优惠。

注意事项
(一)本优惠政策不能与其他优惠同时使用。景区优惠除标注外仅限于门票(或套票)半价,不含园区内其他消费项目。
(二)高铁票面污损、字迹不清、褶皱严重导致无法辨识的,不能参与此活动。
(三)部分景区因为达到最大接待量、气候、安全、防火等原因临时关闭的,应提前公示并向市文化广电和旅游局报告,游客应及时关注景区营业情况。
(四)在法律范围内本活动最终解释权归洛阳市文化广电和旅游局所有。

保障措施
(一)各景区、酒店应明确专人负责此次专项优惠活动的综合协调并保证咨询投诉电话接听畅通。
(二)为方便持高铁车票的中外游客来洛阳观光旅游,洛阳市文化广电和旅游局设置24小时咨询电话,全天候受理游客咨询和旅游投诉。市文化广电和旅游局咨询投诉电话:0379—66612301、63322053。
(三)市旅游执法支队加强旅游市场的执法力度,及时处置活动中出现的突发事件。
(四)市文化广电和旅游局宣传推广科保持与参与活动景区、酒店的沟通联系,及时准确掌握活动开展情况,做好督促指导和综合协调工作,确保活动顺利有序进行。

参与景区名单




参与酒店名单





这么好的消息
快告诉身边的亲友