近日,湖南发改委无意间透露国家层面已收紧地铁规划审批,无数城市地铁梦或将暂停,受此影响,效仿温州S1线模式,采用市域郊铁路制式建设轨道交通或成为突围方向。

2021年6月7日,湖南发改委在回复网友关于衡阳云轨什么时候开工建设时提到:
“考虑到城市轨道交通建设投入巨大,为切实防范化解地方政府隐性债务,国家当前严控城市轨道交通建设,已不再受理启动城市轨道交通建设规划的申请,已有在建项目的城市也从严控制新一轮建设规划审批。”
此举意味着国家发改委对于有意加入地铁俱乐部或扩张地铁规模的城市都进行了严格限制,新地铁、轻轨等轨道交通规划需要国家发改委审批,国家发改委此次收紧规划审批无疑将让不少城市地铁建设按下暂停键。
另一方面,市域郊铁路也属于轨道交通范畴,其突出的特点在于审批权限归地方,无需国家发改委审批。
《关于促进市域(郊)铁路发展的指导意见》(发改基础〔2017〕1173号)规定:“市域(郊)铁路新建项目由省级政府审批。”

温州S1线

温州S1线

温州S1线
温州市域铁路S1线为已建成的市域郊铁路中较为典型的线路,使用CRH6S动车组,其突出的特点为采用城市轨道交通模式运营,线路、车站、车厢等都与轻轨极为类似。
《关于促进市域(郊)铁路发展的指导意见》(发改基础〔2017〕1173号)同时规定:“不得利用市域(郊)铁路名义变相建设地铁、单轨。”

重庆轻轨(单轨制式)

温州S1线(*轨双**制式)
需要特别指出的是,轻轨主要为单轨,而温州S1线采用的是双钢轨,因此,虽然温州S1线与轻轨极为类似,但本质上却不是发改基础〔2017〕1173号文件禁止建设的单轨,可以说温州打了政策上的擦边球。
可见,在地铁审批收紧当下,效仿温州模式,通过建设市域郊铁路变向实现轨道交通梦想,或许将成为今后突围方向。

而且,部分城市已经开始尝试,2020年广西*会两**期间,南宁市长透露:“将机场线和武鸣线作为市郊铁路建设。”

南宁机场线批复

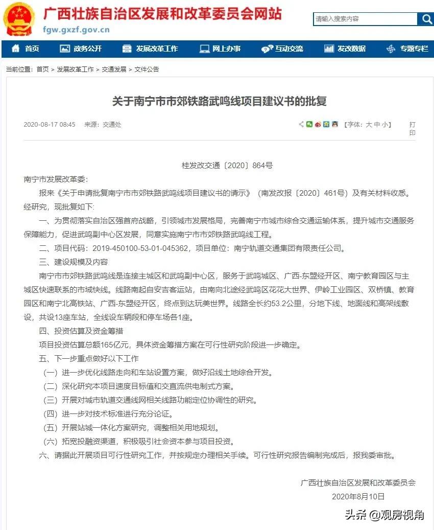
南宁武鸣线批复
2020年2月、8月,机场线、武鸣线项目建议书由广西发改委批复,广西开始探索通过市郊铁路模式建设轨道交通,在2021年公布的南宁十四五规划中,南宁更是提出要建设市郊铁路环线,可见南宁对市郊铁路的热情绝不仅仅是机场线、武鸣线。

南宁十四五规划市郊铁路环线(想象图)
南宁作为第一个吃螃蟹的城市,效果如何尚不得而知,不过在地铁规划审批收紧的当下,相信会有越来越多的城市试水市域郊铁路。

北京市郊铁路城市副中心线

北京市郊铁路城市副中心线

北京市郊铁路城市副中心线

北京市郊铁路城市副中心线
另外一点需要指出,本文之所以强调温州模式,是因为温州S1线采用CRH6S动车组与轻轨较为接近,更容易接受,目前,市域郊铁路分为高铁派、轻轨派两大阵营,高铁派的典型代表为北京市郊铁路城市副中心线,其采用CRH6A城际动车组,与高铁较为类似。