来源:中国航务周刊
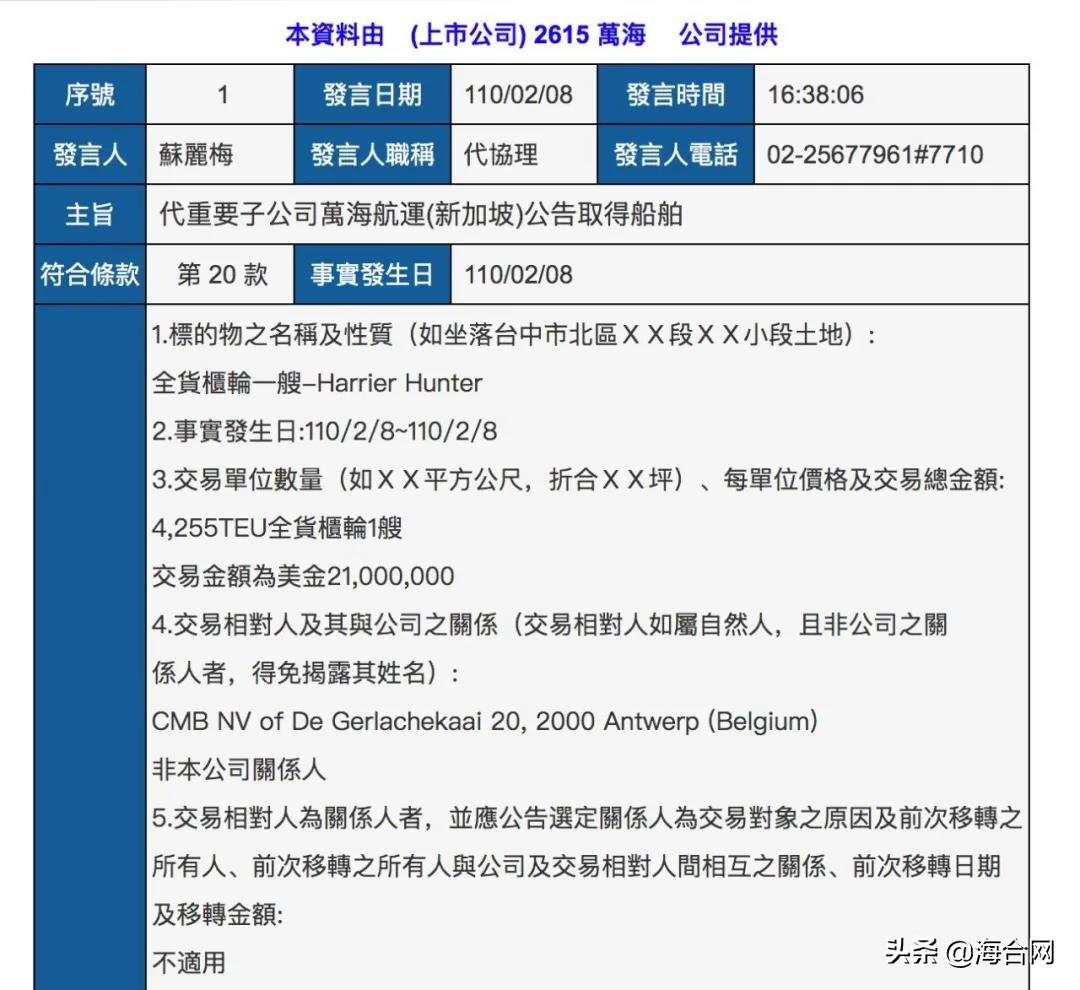
2月8日,万海航运发布公告称,旗下子公司万海航运(新加坡)有限公司,已从比利时航运集团(CMB)购买了一艘4255TEU的二手集装箱船“Harrier Hunter”号,交易金额为2100万美元。


万海航运购入运力公告
对于此次购买二手集装箱船,万海航运表示,这是出于提升公司现有船队配置,以及船队长期发展的需求。
就在此前几天,万海航运(新加坡)有限公司刚以1850万美元的价格,购入一艘5642TEU的二手集装箱船“Granville Bridge”号。

万海航运租入运力公告
此外,近期,万海航运还以1.133亿美元,租赁了两艘1800TEU型集装箱船,两艘船舶的租期分别为16.08年和16.25年。
根据Alphaliner统计数据,截至2021年2月9日,万海航运总运力为331974TEU,全球排名第11位,共拥有船舶123艘。

Alphaliner统计数据
除了持续增加运力,万海航运近期再购入集装箱。
2月3日,万海航运发布公告表示,为了满足业务需求增长,计划加购32000TEU的新集装箱,耗资约9965万美元。

万海航运购入集装箱公告
这已是万海航运10天内订购的第二批集装箱。1月25日,万海航运发布公告称,为满足运营需求,将花费约1.4173亿美元,向中国国际海运集装箱(集团)股份有限公司,订造50000TEU集装箱,单价为2835美元/TEU。
万海航运近期大手笔买船订箱,反应出对市场前景的持续看好。
与新造船相比,租入船舶和购买二手船,可以迅速加入公司的船队,立即投入市场运营,无需花费时间进行新船的设计和监督。

另据外媒报道,万海航运日前将其跨太航线(CP1)扩展到4个环路,以缩短周转时间。
万海航运表示,从2021年3月起,将CP1航线拆分为AA1、AA2、AA3和A5等4条航线。
其中,AA1航线的挂靠港序为:上海港、宁波港、洛杉矶港和上海港;AA2航线的挂靠港序为:高雄港、盐田港、长滩港、盐田港和高雄港;AA3航线的挂靠港序为:海防港、盖梅港、香港港、盐田港、厦门港、长滩港、蛇口港和海防港;A5航线的挂靠港序为:高雄港、盐田港、上海港、宁波港、西雅图港、奥克兰港和高雄港。
万海航运表示:“当前跨太航线的周转时间为35天至49天。通过将航线拆分,我们可以缩短从亚洲主要港口到美国西海岸的运输时间,提高服务质量。”