
真正了解的人是不忍心去碰的,就好像刀子刚刚插进去,碰一下就是撕心裂肺。在一次次的疼痛间,他们开始懂得,摧毁自己的不是疾病,而是无奈。
过去一个月间,武汉成为举国关注的焦点。2月28日,对于无数人来说不过又是普通的一天,唯一值得庆幸的是确诊病例在减少。似乎没有人能够记住,这一天是国际罕见病日。这一天对于罕见病患者来说是有意义的,但并不特殊。
随着罕见病日过去,媒体和大众的目光又会转向别处。而他们,却依然要与永远无法治愈的痛苦打交道。
01
在巴基斯坦北部的一个小镇,一个小男孩靠每天在街上表演杂技为生。他的表演让人目瞪口呆:他微笑着把刀刺穿自己的手掌,又或者是面无表情地站在烧红的炭火上。
他不会魔术,更没有耍小聪明,他之所以能够做到这些,仅仅是因为他天生感受不到任何疼痛。

有人会说,感受不到疼痛不就意味着无坚不摧吗?恰恰相反,正因为疼痛的存在,我们的身体才不会受到伤害。而他因为感受不到疼痛,此时早已满身伤痕。
这个小男孩在他14岁生日时永远闭上了眼睛,当时他试图表演从楼房上跳下来,结果发生了意外。他的病叫做「先天性痛觉缺失症」,俗称「无痛病」,是罕见病的一种。
罕见病,指那些发病率极低的疾病,又称「孤儿病」。根据世界卫生组织(WHO)的定义,罕见病为患病人数占总人口的0.65‰~1‰的疾病。美国将罕见病定义为每年患病人数少于20万人(或发病人口比例小于1/1500)。
02
2017年8月13日夜,青岛。
听着孩子熟睡的呼吸声和窗外滴答的雨声,侯女士失眠了,她不敢想象接下来要面对的一切。看着一点点长大的女儿,侯女士忧心忡忡。
两年前,九个月大的女儿出现心肌梗阻、呼吸衰竭、下肢乏力等症状,被医生诊断为庞贝病(Pompe disease),活不过一岁。

庞贝病,又名酸性α-葡萄糖苷酶缺乏症。为一种溶酶体贮积症,表现为进行性肌无力,运动不耐受,逐渐出现呼吸肌受累并致呼吸功能衰竭。
世界上只有不到5%的罕见病有特效药可治,庞贝病是其中之一。2007年,美国公司研发出「美而赞」,只要长期使用,庞贝病患者就可以最大限度地像正常人一样生活。
在此之前,侯女士一直从香港代购美而赞给女儿使用。如今女儿除了下肢力量有点不足外,就像正常人一样。
「我们可能用到今年年底还能勉强坚持,但是再往后就很难了。」侯女士说出这句话时,知道这对于女儿意味着什么。
在美而赞诞生之初,庞贝病人2周要用1瓶药物,大概是8万,而且只能去香港买,每年大概需要200w。2017年4月,该药进入国内市场,每瓶高达5000多元的价格,比之前便宜很多。
但这,仍然是许多家庭无法承受之重。
03
1973 年2月,英国伦敦。
在著名指挥家祖宾·梅塔的指挥下,伦敦新爱乐乐团正在演出艾尔加的大提琴协奏曲,独奏演员是仅 28 岁的英国天才大提琴家杰奎琳·杜普蕾。
当晚,挑剔的音乐评论人与老资格的交响乐爱好者却注意到了一些细微的变化,杜普蕾的行弓似乎不再像往日那般收发自如,力度的把控略微有点生硬;她的触弦似乎也不再像往日那样精准娴熟,流畅的滑动略微有点滞涩;她的神情似乎不再像往日那样忘我投入,凝重的面色略微显得痛楚。

协奏曲在第一主题的高潮中结束,听众们报以热烈的掌声,杜普蕾却瘫坐在演奏椅上,显得筋疲力尽。指挥家梅塔示意她和乐队一起向观众致谢,杜普蕾艰难地扶着椅子站起来,缓缓地向热爱她的听众深深地鞠了一躬。
离开音乐舞台之后,杜普蕾的健康状况仍在进一步恶化。此后不久,她失去了行走和生活自理的能力,只能在轮椅里度日。艰难生活了14年后,杜普雷离开了人世。
夺走这位天才大提琴家生命的恶疾:多发性硬化(MultipleSclerosis,简称 MS)。
多发性硬化,指的是中枢神经系统白质炎性脱髓鞘病变为主要特点的自身免疫病,简单说就是自己神经会不断的坏死。肢体无力、瘫痪、感觉障碍、失明、癫痫都是常见的症状。
由于免疫系统攻击引起炎性和神经退行性病变,多发性硬化好发于 20-40 岁的青壮年,女性比男性高发,因此它有个好听的名字——「美女病」。

多发性硬化最常就诊我们神经科,但是大部分的患者都得不到确诊,据统计80%患者至少要去3个医院才能作出诊断,因为确实发病率太低了,大多数的医生都没见过。而且这种罕见病太多了,要求每个医生都掌握所有的罕见病,是很困难的。
关于这个多发性硬化我也是在一次学术会议上,听一个同行详细介绍的,之前我也跟大家一样,只是听过这个名字而已。
04
因为对病情的无知和误解,大多数人眼里的小余是「高冷」的。
她从来不会哈哈大笑,因为嘴角做多只能上扬一两度,有人甚至建议她去参加不笑比赛,这样的嘲笑让小余无语。
「我真的不是高冷,我也想开怀大笑,但没人会理解我。」
19岁的小余,直到2018年10月才确诊为FSHD。在此之前,她的成长并不如意。
12岁开始,小余发现了自己身体有些异样。那时,班上同学嘲笑她嘴歪,给她取外号「唐老鸭」。她对着镜子却看不出哪里不对劲。直到看到自己的证件照,她才发现自己的脸是不对称的。
初中毕业,她在父亲的要求下开始学习铁路服务专业。而这,意味着她踏上了一个更加灰暗的「旅程」。因为是服务行业,这要求她必须时刻保持微笑。但面部的僵硬,让她怎么努力都无法露出八颗牙齿。

图片来源:新京报
18岁那年,小余病情加重,后背肩胛骨突出、脊柱侧弯...小余被迫走上了求医的路途。
听着民营医院的医生吹嘘好多自己这样的病人都治好了,小余毫不犹豫的交了三万元的治疗费。直到没有任何变化,她才意识到自己被骗了。先天性发育不良、肩周炎、颈椎变形、先天性肩胛骨高位症(翼状肩)、肌无力……一次次的误诊与治疗,却没有让小俞的病情有所改善。
「我简直一无所有,甚至连健康的身体都没有。我想不开,甚至曾把自己困在家里三个月,度日如年。」
FSHD,也称面肩肱型肌营养不良症,是一种遗传性的罕见病,患病率约为1/20000,主要特征是肌肉力量的进行性减退。意识清醒却不能运动,努力生活却无法微笑,眼看着自己的生命在枯竭却无能为力,这是FSHD患者的日常,由于他们后背肩胛骨等变形,看上去像两只小翅膀,因此被善意地称为「小飞侠」。
05
在中国,罕见病不罕见。
据估算,中国的罕见病患者总数预计超过2000万人。这2000万人隐于十四亿人口之中,历经发病后一次次的误诊、无药可医的绝望、有药却用不上的痛苦……

罕见病的困境主要来自于:
❶ 确诊困难
大部分医生没见过,毕竟发病率很低。患者常常是处处求医问药,一生都在痛苦中度过。
❷ 治疗棘手
为什么全世界都去研究新冠肺炎,因为这个病传染性强,人群易感。心脑血管疾病,肿瘤,这些疾病是常见病高发病。罕见病因为罕见,所以极少有被关注到。
这就导致科研机构不重视,缺乏兴趣,不愿意花钱去研究;案例不多,不好研究;最后研究出来,因为患者太少,卖药赚不了钱就不生产了,或者是药价非常高,一般人承受不起。
好在,一切并没有那么糟糕。前面说到的多发性硬化,其特效药在经过医保谈判后降价,单价从原来的850降至590元。北京能够报销 80% 的费用,每月仅需自费负担 1770 元。2018年,我国制定了罕见病目录,在目录里的都会给于患者支持,把药物价格控制下来。
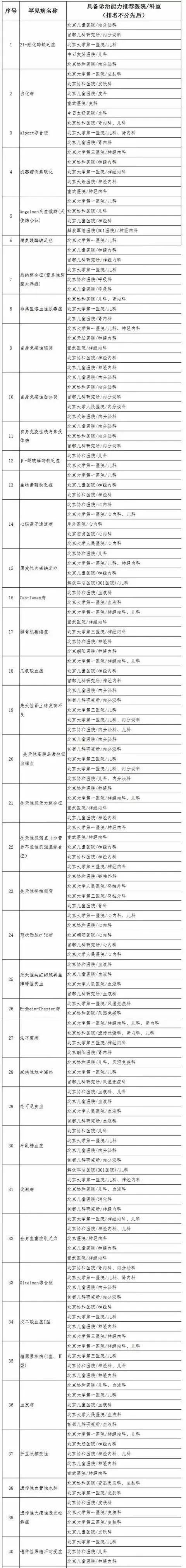
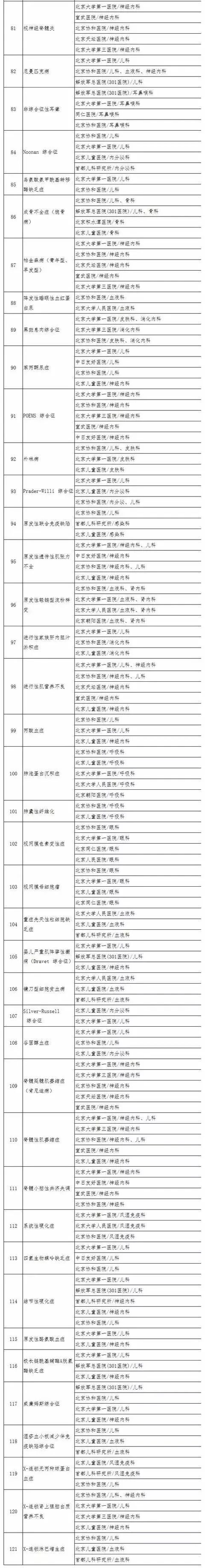
另外,还设置了一些定点医院。如果你有亲人朋友,患有罕见病,可以收藏这张图,也欢迎转发,让更多的罕见病患者被发现。(见文章底部)
其实对于罕见病患者的支持不仅仅是药物,还有政策。因为本身这个药物因为受众太少,价格就要高,很多人单纯的强制让药厂降价,这个方法是不科学的,因为赚不到钱,药厂可以选择不生产。
记得《我不是药神》里,病人们被要求供出药贩时,老太太的话让人泪崩:谁家还没个病人?你能保证你一辈子不生病吗?

不仅仅是因为这席话听着惨,而是在现实中,无数家庭也因为疾病,被折磨得遍体鳞伤。
Dr.X说:
因为罕见,更需要我们的关注。之前有人说,毕竟人少,如果你不幸得病了,那就是倒霉。
我不这么认为,再少数的个人也是活生生的人,罕见病虽然少,但是所有罕见病加起来,人并不少。如果你得了这样的疾病,别人也这么说,你又该怎么样呢?
收藏+转发这张图让更多朋友看到



▼关注我,走进临床医生的生活!
-Dr.X-
一个医学博士、外科医生和三娃奶爸,
带给你有态度、有温度的健康干货和育儿锦囊~
关注我,每天多一点健康
(蛋白质、糖尿病、老年人、抗病毒药物、柳叶刀、医护人员、预防医学、体温、传染病、感染性...更多科普内容可关注Dr.X)
