日前,艾瑞咨询发布《2019年中国社交电商行业研究报告》,报告提到,传统电商流量红利殆尽,社交电商借助社交网络实现低成本引流,行业爆发式增长。与传统电商相比,社交电商拥有发现式购买、去中心化、场景丰富等独特优势,用户既是购买者,也是推荐者。社交电商重构电商人货场,对比传统电商优势明显。但由于商业模式难以成为竞争壁垒,社交电商发展仍面临诸多挑战。
一、寒冬中的风口:社交电商发展背景及现状
1. 社交电商发展背景:传统电商人到中年,红利将尽,获客成本攀升
行业已基本形成赢者通吃的局面,阿里和京东两大巨头市场份额达80%+,长尾企业竞争激烈。至于商家,头部巨头的活跃用户增速不断放缓,2018年两大巨头获客成本均已超300元。电商商家数量持续增加,竞争越来越白热化,2018年主流电商平台活跃商户数量已达1200万左右。

2. 社交电商站上风口:行业规模迅速增长
社交电商的高效获客和裂变能力吸引众多企业加入,拼多多、云集、蘑菇街等社交电商的上市更是将社交电商推上风口。2018年中国社交电商行业规模达6268.5亿元,同增255.8%。

3. 对比传统电商,社交电商的特征及优势:社交电商重构“人、货、场”
人:通过社交网络实现裂变式传播,用户既是购买者也是推广者;
货:基于用户个体的去中心化传播网络,为长尾商品提供广阔发展空间;
场:社交网络下从搜索式购物到发现式购物,快速促成购买,提高转化率

二、模式百花齐放:社交电商模式及典型案例


1. 拼购类社交电商
(1)定义:聚集2人及以上用户,通过低价折扣引导用户进行分享。拼团发起人与参与者多通过微信分享并完成交易,拼购类社交电商只需花一次引流成本吸引用户开团,用户分享到社交圈裂变。

(2)行业规模:2018年拼购类社交电商规模超5000亿。
(3)商业模式:基于社交关系的团购低价和分享导向型电商。
(4)拼团模式下的裂变增长:丰富玩法引导用户分享传播,提升用户粘性,降低获客成本。

(5)低价是杀手锏:低成本引流+直连工厂+爆款打造为商品低价提供保证。

(6)购物流程极简化:降低购物门槛,尽快锁定消费者。
(7)电商巨头生态升级:长尾商户生存空间受挤压。
问题和挑战:
- 竞争加剧,获客成本优势逐步丧失;
- 商家毛利率低,平台货币化率提升空间有限;
- 升级过程中需把握好消费者、商家和平台之间的利益平衡。

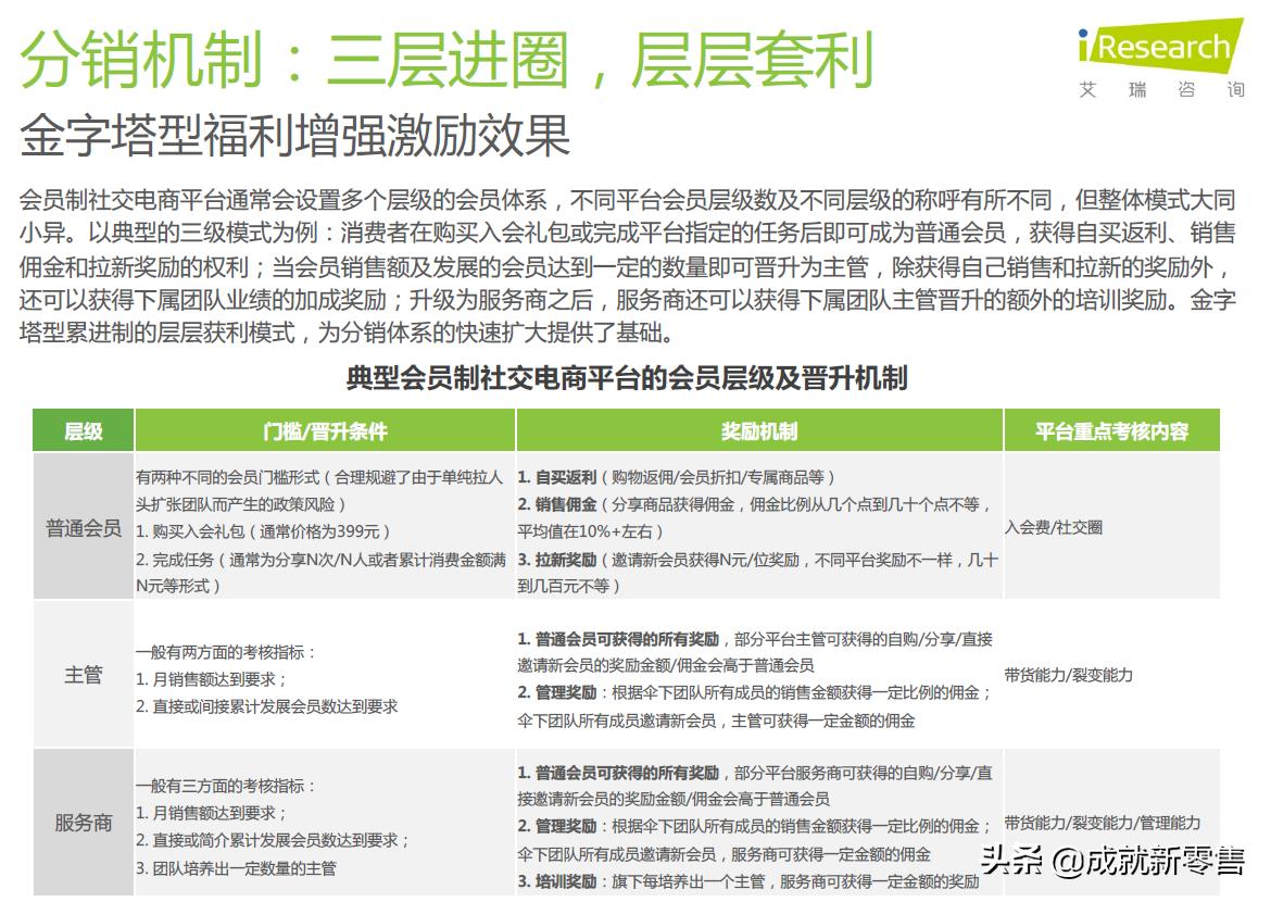
2. 会员制社交电商
(1)定义:S2b2c模式,借力小b端店主实现快速裂变。会员制社交电商指在社交的基础上,以S2b2c的模式连接供应商与消费者实现商品流通的商业模式。用户通过缴纳会员费/完成任务等方式成为会员,利用社交关系进行分销,实现“自用省钱,分享赚钱”。

(2)会员制社交电商是个人微商模式升级版,供应链与中后端服务能力实现全面提升。

(3)分销机制:三层进圈,层层套利,金字塔型福利增强激励效果。分销裂变带来获客红利,降低获客成本,提升会员粘性及忠诚度。

(4)商品结构:主打高性价比。多层级品牌体系,积极培育新兴品牌或自有品牌。
(5)店主是平台连接消费者的关键节点,只有持续地让店主获得收益才能驱动其带动社群活跃。
(6)规避传销风险,平台开始合规化转型,降低激励层级,更加专注带货与管理能力。
(7)从以店主为核心到以消费者为核心,成熟期将面临品类扩展、会员权益和毛利率三者平衡的挑战。
案例——贝店:KOL社群型社交电商,以KOL为节点多社群精细化运营
贝店创立于2017年8月,是贝贝集团旗下的社交电商平台。贝店以S—KOL—C模式,通过社交化分享传播,实现消费者、KOL店主以及供应链的三方连接:每个KOL就是一个中心,作为连接S和C的桥梁。每个KOL都是贝店的流量来源,实现供应链、KOL和消费者之间多维连接。贝店在成立不到两年的时间里快速发展,2019年初,贝店会员用户已突破5000万,单季度订单量突破一亿。


案例——爱库存:库存分销先行者
爱库存成立于2017年,致力于为职业代购提供正品低价库存货,帮助品牌处理不良资产。不到两年的时间里,吸引众多国内外知名品牌以及大量分销商加入,2018年全年实现销售额达30亿。爱库存通过S2b2C模式,上游打通品牌方的库存API,下游服务分销商,借助社交电商的爆发力,带动分销商的能动性进行销货。

3. 社区团购
(1)定义:围绕社区团长进行人货场重构,社区O2O模式全面升级。社区团购也属于S2b2c一种,主要有三方参与:社区团购平台提供产品、物流仓储和售后支持,团长(通常是宝妈或社区便利店店主)负责社群运营、商品推广、订单收集和最终的货品分发。社区居民加入社群下单,平台在第二天将商品配送至团长处,消费者上门自取或由团长进行最后一公里的配送。

(2)微信商业化带来的电商红利:小程序兴起,商业功能逐步完善为社区团购发展奠定基础。
(3)熟人经济降低引流成本,预售制打破费用瓶颈。
(4)宝妈与线下店主是团长主力人群,各有优劣。

(5)从生鲜食品等高频商品切入,精选SKU,确保单品销量。社区团购商业形态更显小而美,与其他生鲜零售业态对比优势明显。
与传统生鲜电商相比:社区团购通过预售模式,集采集销,团长配送有效提升效率并降低成本,有更大的盈利空间。
与大卖场和社区生鲜店相比:社区团购模式距消费者更近,省去了开店的高租金、人力成本,运作模式轻,可复制性强,能在全国范围内快速扩展。

(6)竞争加剧,开始洗牌。团长之争是伪命题,未来竞争关键仍是供应链。社区团购“预售+爆款”的模式决定不可能存在“小而美”,规模化是提升议价能力与降低物流成本的关键。烧钱的模式不能长期持续,很快将会企业被淘汰。

4. 内容类社交电商
(1)定义:消费端需求驱动,内容与产品供应链协同。通过形式多样的内容引导消费者进行购物,实现商品与内容的协同,从而提升电商营销效果的一种电商模式。

(2)内容类社交电商是一种互补的选择:电商亟需流量入口,社交内容需要变现渠道。
(3)对内容方:丰富变现形式。商业价值和用户认可带来更高的创作热情。对电商平台:建立与用户间的深度链接,形成“发现-购买-分享-发现”的完整闭环。
(4)短视频营销价值凸显,逐步成为各大内容类社交电商平台布局重点。

案例——小红唇:社交新零售科技赋能平台
小红唇通过技术创新,以互联网+整合产业链上下游,推动产业迭代升级。通过大数据、云计算等科技创新技术,打造独特的四大赋能系统:品牌赋能系统、供应链赋能系统、互联网+赋能系统、成长赋能,通过赋能,为合作伙伴解决财税合规、供应链、团队成长管理等实际问题,为合作伙伴提供全方位智能化服务。

三、机遇挑战并存:社交电商发展趋势分析
1.政策监管不断完善,推动行业规范化发展。
2. 围绕社交电商的生态体系逐渐成型,行业快速发展催生新的创业机会,推动一系列服务商出现。
3. 社交化营销方式将成为电商企业标配,竞争加剧将导致社交流量投入带来用户增长的边际效应迅速降低。

4. 模式本身无法成为竞争壁垒,精细化运营与供应链能力仍是核心。