
文丨赵星雨
制表丨于墨林
全文4374字,阅读大约需要10分钟
音乐财经将推出票务市场相关专题报道,欢迎加编辑微信:dongluxi811,与我们聊一聊您对中国的演出票务市场的看法。
2016年9月23日是主办方公布的日本乐团One OK Rock十一月上海梅赛德斯奔驰中心演唱会的预售票*票开**日期。当天上午九点左右,许多微信群和QQ群内都在进行着这样的对话:
“还有十多分钟,怎么样,你是准备在哪儿买OOR的票?”
“大麦啊。我觉得这次在梅赛德斯演出的话,票应该不会马上就抢光的。”
“难说,内场票可能会被黄牛抢走很大一部分。”
“反正我买不到就只能去淘宝找找黄牛了。”
… …
“10点了!快抢票!”
“哎呀没了!”
根据许多参与抢票的OOR乐迷反馈,在上午十点第一轮*票开**后,许多内场票和外场的高价票就被一抢而空,然而在大家相互抱怨没有买到票就已经售罄时,过了五分钟的支付时限后,陆续又有许多没有完成支付过程的高价票从后台被放了出来,此过程反复了大概二十分钟,许多价位的预售票都经历了四到五次的售罄与再次放出。然而许多乐迷已经没有耐心再去*票刷**,而是转头到微博和淘宝等平台上找黄牛进行询价… …

从传统到复合,资本浪潮下,票务公司商业模式该如何推陈出新?
从2002年开始,美国电子商务巨头Ebay就拟用2000万美元收购旧金山一家名不见经传的票务网站StubHub,但谈判破裂最终破裂;直到2007年,Ebay咬牙斥资3.1亿美元终于将其吃下。如今,StubHub已成为美国继Ebay后的第二大二级票务巨头。数据显示,在2006年时,StubHub网站上的门票交易额就已经达到了4亿美元,而该网站去年销售额已达到惊人的30亿美元,毛利率为25%。在中国的演出市场还没有萌芽的时候,Ebay花巨资吃下票务网站的举动就已经为国内票务市场如何获得安全高效的经营模式上了有血有肉的一课。


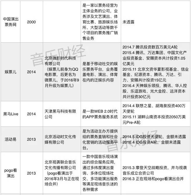
回过头来看,中国的文化消费几度升温,仅演出市场板块就已达到数百亿的经济规模,并且近几年也不断有资本看好该市场从而以各种方式介入。根据音乐财经调查,在老牌票务公司方面,大麦网对外宣称已完成数轮千万级甚至上亿的融资,并曾两次拒绝过世界票务公司*马特**捷的收购请求;永乐票务挂牌新三板,聚橙网已完成数亿元Pre-IPO轮融资。从资本温床中崛起的新生代票务网站速度更快,微影时代旗下的微票儿在成立后的三年内完成了数十亿元A轮-C轮的三轮融资,并于最近升级为娱票儿,成为新晋票务头部玩家。



然而资本快速大量的涌入,却无法掩盖演出票务市场本身的不足。
例如从永乐文化发布的经济数据来看,2013-2014年该公司的净利润均处于负值状态,票务代理营业收入不足3000万元,2015年1-10月则不足5000万元,直到2015年1-10月才实现盈利。
究其根本,造成盈利不足的原因一是演出票务公司抽取手续费比例不高。例如永乐自身在进行票务销售代理时,根据项目规模、内容等方面只收取8%-15%左右的手续费用,若刨除成本,真正利润少之又少。
另一方面,演出票务系统的不完善导致各项平台数据缺失,兼以大量赠票、手工票的出现和销售主体间关系的错综复杂,使得整体市场数据数据的真实性和公开性有待考证。故演出票务蛋糕看上去虽然十分巨大,行业内机构却依旧无法获得持续盈利的有效交易模式。
那么现在票务市场上到底都存在着什么样的商业模式?首先,让我们来看看欧美票务市场现存的主要商业模式。
国外票务市场中,像StubHub等头部二手票务玩家采用的是C2C模式,分别向买家和卖家双向收取佣金; Ticketmaster则主要采用B2C模式,商家在Ticketmaster平台发布自己的活动,用户方在网站进行购买,其服务中介费最高相当于票价的30%。相比之下,折扣票务销售网站ScoreBig的经营模式相对独特,它采用逆向拍卖模式,通过买方需求的录入与发布,例如包括场次、座位和折扣等演出信息,让票务销售相关机构或闲置票用户能够通过向买方询价最终达成交易。
与欧美市场相比,无论是保持销售份额领先地位的大型老牌票务公司如大麦网、永乐票务、聚橙网和中演票务通等,还是新近崛起的各类新型票务网站如娱票儿、黑马票务、票牛、活动易等。
因为中国演出市场的地域跨度较大,受众较多,除了根基稳固的老牌票务公司与资本支撑的快速扩张型新票务网站,能够在全国各地设立分销点并且整合到地区资源,大部分票务公司都依旧遵循着地区为王,资源集中的商业模式。例如因为大部分演出活动集中在北京和上海等城市,许多票务公司的总部都设立在此;因为对自身演出市场与受众定位的不同,正在现场、秀动网等主要针对独立音乐演出与小场地的票务,如意票务则是主要针对韩流演出票务市场。
而除了作为主要商业模式的B2C,部分票务公司也会兼而进行C2C或C2B模式业务。例如西十区就主要侧重二手票务市场,正在现场和秀动网也都会进行项目与活动的众筹,做票务市场的C端定制。另外,现在越来越多大量新型票务公司在互联网浪潮下也将目光更多投向了O2O一体化模式,然而目前中国票务市场核心竞争力的不足却似乎难以支撑一体化格局的发展。

生机勃勃下的票务乱象:到底是卖光了还是只有消费者买不到?为何热门演出总是一票难求?
有数据称,2016年是电子票务消费升级的元年。因为人们对于文化娱乐需求的升级,除了演出票、电影票之外的其他类票务的消费市场正在逐渐扩大,同时在资本与互联网科技的影响下,票务市场的发展似乎生机勃勃。
据易观智库研究统计,2013年在线票务收入规模为48.64亿元,不到其他票务收入169.10亿元的三分之一,但2015年在线票务收入就已经达到了317.60亿元,而当年其他票务收入仅为123.10亿元。该网站预计,2016年的全国在线票务收入将进一步增长,达到472亿元。
从规模上看,2014年电影票务市场规模在296亿元左右,在线票务的比例约为42%,演出票务的市场规模为186亿元,在线销售比例为28.6%,景点门票的市场规模达到了1570亿元,但在线销售的比例仅为10%;而根据2015年金融机构发布的数据显示,2015年度的电影在线票务市场规模占有率达到了79%;景点在线门票市场规模达到了86.5亿,增长率达到58.1%。由此可看出,在线票务市场在近几年增长速度惊人,发展空间已大部分得到填充。
然而这些增长空间与消费需求,是否与热门的一票难求直接挂钩呢?
将情景拉回到文章开头。从One Ok Rock预售票*票开**至今,陆续有许多没有抢到票的乐迷从其他渠道获得了预售门票的排队号。官方平台上依旧有最低档预售票可供购买。部分OOR乐迷表示,不知道最终演出时真正在现场看演出的观众能有多少。

有乐迷说:“2014年的时候我看了一场Metallica在梅赛德斯中心的演出,票也是很早就不能买了,现场人也很多,但是依旧有很多内场票是在黄牛手里的,因为我有几个朋友从开场之后,在门口花了很少的钱就进入了内场区。”
当我们在谈论创业模式时,有一句戏言是无论是2B、2C,最终都会2VC;而当我们在解读国内票务市场的时候,无论是2B、2C,无法否认的是,最终很大一部分会2黄牛。黄牛掌握了大量的散票,并且低开高走赚取利润的事情屡见不鲜,甚至经常会爆出黄牛与海外艺人承办方进行暗地交易的灰色新闻。
黄牛作为一个票务市场的老大难问题,并不是只在中国票务市场出现。许多国外与音乐科技融合的票务公司就为国内对抗黄牛提供了范例。为了对抗黄牛,美国集票务与音乐搜索于一身的新贵公司Songkick就因其高科技反黄牛票务工具迅速名声大噪。作为技术性反黄牛先锋,Songkick的票务工具不仅完善了艺术家搜索功能,更有助于减少卖给黄牛的门票数量,为乐迷们提供了便利。而来自伦敦的年轻票务公司Dice也是利用大数据算法,为适合的用户提供演出门票。
中国票务市场因为运作机制混乱,涉及利益方众多,黄牛问题常常被媒体曝光但却无法从根本上得到解决,部分消费者要求的实名制也因各种原因无法施行。许多票务公司虽然也沿用先进算法做到了C端个性化,但是依旧在黄牛问题上束手无策或放之任之。
近日有消息称,试图解决黄牛问题的票务交易平台“牛魔王”已完成由DCM 领投的数百万美元 A 轮融资。
2015年7月在上海成立的 “牛魔王” ,现阶段主要负责连接黄牛链条中最顶端、与演出主办方直接对接的资源型黄牛,以及终端消费者。据悉,“牛魔王”在其后端建立了一个类似证券交易系统的竞价机制,在平台上,票价由持票方发起,但平台会类比所有报价后自动筛选出最优方案推送到前台给用户。同时,他们还包揽了票务销售和配送过程,所有通过“牛魔王”销售的门票都会先被收集到平台,验明真伪后再向消费者发货。
从成立至今,据《21世纪经济报道》报道,“牛魔王”自称其已覆盖上海99%的演出业务,在不到一年的时间内累计售票额超过5万张,销售额超过2000万人民币。在今年十月份,该平台流水已超1000 万,实现运营盈利,其2016 年度目标为1 亿。
该团队表示,“为解决跳票、假票等问题,我们现阶段会选择与最强势的资源型黄牛(大黄牛)进行合作。因为票进入二级市场首先就会流到他们手里,而且这一个环节相对集中……全国大黄牛加起来也就几百个。”

票务市场解读:票务真的那么难投吗?
根据国外研究机构分析与预测报告,2016年世界演出活动票务市场(包括体育、音乐与电影)排名中,美国、英国和德国位列前三,中国拍排名第四。
从绝对数据上看,2016年美国的演出活动票务收入以132.917亿美元获得不可撼动的龙头地位,其中音乐票务单项为34.819亿美元;英国与德国的演出活动票务收入分别为27.365亿美元和23.995亿美元,音乐票务单项分别为9.233亿美元和15.042亿美元;中国的演出票务收入为12.143亿美元,音乐票务单项仅为3350万美元。
从各项预测数据上看,美国从2014年-2020年,整体演出活动收入增长率经历了一个下跌,从2014年24.15%的增长率一路下跌至11.14%;单音乐票务增长率则是一个向上波动然后稳步下降的过程, 2014年音乐票务增长率为10.38%,在2018年达到12.62%,之后2020年,下降为10.18%;其音乐票务的用户数量与人均消费都在预测区间内呈现稳定增长,分别从2014年的2273万人和人均124.95美元,攀升至2020年的3061万人和人均173.36美元。
相比美国的持续增长,中国在2014-2020年的整体票务活动收入增长率稳步下降,从2014年59.86%的增长率一路下跌至37.85%。其中音乐票务增长率从 17.52%跌至16.90%;相对的好消息是,国内的音乐票务用户数量与人均消费预测都有增长,分别从2014年的70万人和人均34.76美元,攀升至114万人和人均55.30美元。
虽然数据对比稍显苛刻,但是从该报告可以看出,虽然随着电子商务的不断发展,中国的票务市场增长率较大,但是市场的数量级决定了不管是传统演出票务公司还是新型票务公司,在整个演出产业链中都无法在盈利基础上将票务内容作为主体进行运营。
因此,近年来各大票务公司纷纷基于对自身互联网票务平台的数据分析、衍生服务开发等优势,开始向演出行业上下游的资源靠拢。
许多大型的、有资本支持的票务公司选择单纯成为移动端和电子支付平台,或是成为主办方参与演出项目与投资等。例如,2015年由永乐演艺投资主办的林肯公园(Linkin Park)“猎捕行动”中国巡回演唱会,创造了欧美摇滚乐队在中国开展万人体育场级规模巡演的先河。他们还在韩国等演艺发达国家设立分公司,抢占优质内容资源,同时对业务进行重新梳理,将由旗下永乐影业、永乐体育、永乐经纪和永乐演艺等公司承担上游内容生产,另外也对用户数据进行深度挖掘,争取做到内容投资和IP 开发的精准化。
而对于一些规模稍小一些的中小型票务公司,更多的是进行内容的取舍与资源的合并,例如摩登天空旗下的正在现场就和Pogo看演出进行了合并;有演出则开始淡化独立音乐的演出票务转而将目光投向相对较大的主流演出市场。
虽然资本造成的尾大不掉导致我们依旧能看到有越来越多的迷你和新型票务公司在市场上涌现,但是在这个“人人”都能卖票的非正常年代,没有良好的商业模式,将票务作为下一个投资风口的信心,经过时间的检验正在被逐渐削弱。