江北区

沙坪坝区

南岸区

九龙坡区2020划片范围
杨家坪中学
前进路,前进支路,西郊支路(恒大绿洲等新建楼盘除外),鹤兴路,杨家坪正街,杨家坪横街,杨坪村(不含1组、6社、12组、鲜花大队)、兴胜路(靠学校一侧)晋渝彩国(西郊路2号),盾安九龙都(兴胜路8号)杨馨花园(前进支路1写)百康年世纪门小区(杨家坪正8家号)、盛世华城(兴胜路55号),心巢御园(西郊路59号附1号)冶金路1号2号,铁马厂区,新华一村、二村、三村、六村、八村、广厦经典(西郊路28号),汇景苑(西郊路29号),杨正街45巷,杨正街45号,西郊二、三、四村,顺通花园(杨渡村/杨渡二村)30栋-49栋,金汇园(西郊支路24号),天宝路10、12号(新华苑一、一期),啤酒花园(西郊三村5号),碧景苑(西郊一村199号),兴胜(新胜)村,都市桃源(西郊路19号附14号),珠江彩世界(西郊路36号),紫薇西城映画小区(上游三村7号),正升百*江老**(西郊路3号),联发嘉园小区(西郊支路18号),四季花园小区(西郊路17号),轻轨综合楼(上游三村8号),天赐佳园(西郊路56号),九龙大厦(西郊路98号),九龙明珠(西郊支路33号),祥和如意居(杨渡村138号),庆翔正雅阁(龙江支路42号),北大燕南(兴堰路3号、4号、6号、10号、9号、11号)、九建筑公司(西郊路69号,毛线沟),西郊路老居民房(西郊路1号、3号~16号、18号、20号~26号、34号、50号、51号、54号、58号、61号、63号,71号、74号、104号,不含68、76、78、90号),动物园家属区(西郊一村1号~5号、10号~96号、108号~113号),回民房(西郊一村99号〉,老居民房(西郊一村117号~202号),阳光馨苑小区(西郊路24巷),上游三村老居民房(上游三村1号、2号、3号,32号),杨渡村老居民房(杨渡村1号~126号,300号,杨渡一村1号1~43号,杨渡二村1号~29号、50号~120号),大建厂房(杨渡二村4号),育才中学(谢正街92号1~6栋),820药材库(谢正街94号),鑫辉楼(谢正街95号附1幢),贤园小区(谢正街95号附2号),子龙公寓(谢正街95号3栋),艾佳小区(谢正街98号附6号),劳动村派出所(谢正街100号、102号),理工大学(建工二村1栋、2栋、9栋、10栋、11栋、12栋、16~25栋、27~48栋,建工三村5栋、6栋)、劳动三村29栋,华润二十四域,以及杨渡村、杨渡一村、杨渡二村、西郊路、西郊村、西郊三村、上游村其它可能登记遗漏的老居民房(非小区房)景瑞西联社小区(兴胜路1号6幢),圣悦新都(西郊路35号),万象雅居(劳动三村40号)协信天骄(创新大道11号),二郎凤凰居/恒基雍翠名门/恒基翠庭(创新大道1号),同天绿岸(科城路98号),同天观云邸(科城路99号),同天依云郡(创新大道10号)、兴茂盛世国际(科城路135号),协信彩云湖小区(科城路166号),蓝光彩云府小区(科城路167号),钟表厂家属区(兰花村54~57号),中昂彩云台小区(二郎科技新城中心),同创鸥翔云湖苑(高新区二郎通成路9号)"
铁路中学
黄桷坪地区内铁路职工子女,铁路1-6村,海员村,黄桷花园小区,小水池、重庆机器造广职工宿舍,和风雅筑小区,广厦城(杨九路九龙大道一号),九渡口,黄桷坪正街,搬运村,黄坪新建路,电力1-6村,铁路新村,重庆第九建公司(黄桷坪),四川美术学院 ,501仓库,市棉麻站,油库,部队,工美职中,水厂,尖山堡,官家林,九龙花园,星河名居小区(滩子口97号),天河明港(滩子口49-70号),田野小区(滩子口101号),滩子口1-220号,九龙镇九龙村8社、11社,杨坪村六社、滩子口木厂1-130号,保利心语花园(龙江路8号),青国青城(锦龙路289号),志龙观江小区(铁路二村官家林11号),蟠龙蟠龙龙蟠凤逸(龙江支路66号)。
渝高中学
朵力▪尚美国际(火炬大道98号),渝高香洲(科技大道76号),渝高▪新城星座(迎宾大道35号),西城景秀(火炬大道21号),达飞▪影云小城(红狮大道10号),弘悦101小区 (火炬大道100号),中海▪九龙天颂(火炬大道28号)
田家炳中学
工农1-4村,杨坪村一组,谢正街(除104、105栋、59号、92号1-6栋,94号、95号附1、2号,95号3栋,98号附6号,100号,102号),袁家岗152-157号(机校宿舍),151号2栋,13栋(机校宿舍),袁家岗150号1-4栋,151号附1号1-12(兵工西南物管处),文化一村-文化七村(不含文化七村10、11、21、22、23、26、27、28、31、32、36.37.38.39栋),袁家岗162、163号,自由左岸小区(谢正街3号)渝中花园,鹤皋村,奥园康城(黄杨路2-10号,16号,18号),丽水菁苑(工农四村58号),黄家码头*迁拆**户子女,杨坪村鲜花大队,黄杨路,春江花月小区(黄杨路20号),物管车队(谢正街150-158号),盛美居(黄杨路102号),保利港湾国际(黄杨路83号),和园小区(黄杨路14号、71号),大鼎城市广场A区(谢家湾正街7号),B区(谢家湾正街25号),C区(黄杨路24号),金科VISA(黄杨路1号),聚金万佳苑(文化七村50、51号),金茂珑悦(袁家岗158号)
渝西中学
七星城上城(铝城南路3号),西城华府(铝城南路9号),翠林居(铝城南路11号),新天地、德云华府(铝城南路13号),晋愉锦都小区(银燕路6号),西海岸小区(西彭镇新城东路16号),怡心苑C区(铝城南路19号),南城小区(铝城南路4号),西城俊秀(西竹路18号),乔鹤西苑(铝城大道179号),西江阅(铝城大道195号),云鼎栖山1号院小区(西彭镇铝城南路7号),西彭公租房(新城东路6号、12号),澎湖花园二、三期, 一期安置房(银燕路12号),二期安置房(银燕路10号),三期安置房A区(铝城大道199号),三期安置房B区(铝城大道203号),阳光小区(铝城正街174号),同心小区(铝城大道103号),昊华小区一期(西彭工业园区),油库小区(银燕路2号),富华大厦1幢(西园路67号),聚德楼(西园路80号),西彭派出所(银燕路8号),黄磏小区,永安村综合楼1幢(永安村100号),峡口小区(永安路12、13号);西华路,西庆路,西园路,西竹路,大同街;桥凼村,马鞍村,永安村,华南村,双岗村,泥壁村,长五间村,黄磏村,李家河村,长安村,农园村,花果山村,松柏村,高滩岩,冷家湾,油库,煤建、敬老院(永安路5号),渝西中学(永安路6号),石塔8队农民新村,铝业集团职工子女(无西彭户口)。
47中
西站村,石龙村(3社除外),枣子村(原陶瓷厂),西站村铁路职工住宅(西铁一、二、三村),协兴村,华福山水(华岩寺路5号),华龙佳园(华庆路20号),民安华福(华凤大道339号),石龙小区(华福大道319号),华福家园(九龙园区冬山路8号),永缘.城市交响小区(华玉路433号),福安居(华岩寺路6号)。
111中学
白鹤村,红阳村,南华街,渝城街,山林村,白合小区,石新路71号及以下,石杨村102号及以下、160号以上,兰花村1至42号、兰花村51至53号、兰花村59至62号、兰花村68号、白桃路、老街印象(石新路2号),我平方(石小路209号),枫丹树语城(柳背桥路4号),大升名都(朝阳路205号),斌鑫鼎航雅座小区(朝阳路195号),优步大道小区(朝阳路27号)
65中
高庙村,远洋香派(经纬大道1303号),中辅•时代大厦(玉灵路238号),远洋城B、C板块(经纬大道1305号),象屿公园悦府小区(玉灵路246号),兰美路,柏林一、二、三村,石桥铺菜市巷,石桥铺正街,石新路72号及以上,红印新村、红渝新村,玉灵洞,玉灵路,张坪村,张坪社,小沟社,祥御巴山(石新路158号),瑞坤蒂森花园(玉灵路228号),凯莱阳光小区(兰美路758号)、顺盛﹒雅苑,永缘﹒寓乐圈(朝阳路116、118号),恒鑫名城二期。市政大厦,紫薇南苑,美好星空,银海方洲,四季香山,同心家园(朝阳路106号、108号),兰花小区,恒高•月光宝盒,福缘尙城经济适用房,达飞玖隆城、紫薇北苑小区(朝阳路3号),恒鑫名城三期小区(经纬大道1601号)、隆鑫盛世普天(科城路65号、67号),恒高•西城首座,晋愉V时代(科技大道99号),二郎路,二郎欣茂苑一期(华民街6号),康田西锦小区(二郎科技新城科技大道120号)、红运新村,轴心村,望山国际小区(九龙坡区创业大道129号)。
红光中学
白马凼,华宇名都小区,长石村,长石苑,红育坡,科园三路,科园四路,六店子,罗汉沟,磨盘山,埝山苑54号及以下,石小路,华轩路,渝新路,渝州路,枫丹路,石桥铺联芳桥,香榭街(高新区部分),渝景新天地 (石小路195号),半山公馆 (高新区长大路1号),兴茂.晶蓝公馆(高新区香榭街68号),同创高原(经纬大道1098号),半山七号(经纬大道1099号),六店三期还建房(经纬大道1097号),明发.御景园小区(经纬大道1095号),华宇时代星都(白马凼138号),万科锦尚一期(罗汉沟26号),万科锦尚小区二期、三期(罗汉沟25号、27号),国宾壹号院(虎歇路49号),华宇时代星空小区(歇台子渝州路109号)。
天宝实验校
民主一村~民主七村劳动一村~劳动三村(不含劳动三村29栋、40号)谢正街104、105栋,谢正街59号(建设广场)团结路,团结支路,珠江路,艾佳天泰(团结路50号)直港大道,天宝路(除10号,12号外)杨坪六队*迁拆**户子女天兴路1~8号、39号、41号晋愉九龙湾(九龙坡区铁路一村28号)和坤和家园(天兴路51号)天宝路教师集资房(天兴路10号)石坪桥正街1-23号石坪桥后街4-7栋石坪村,三标厂(含青龙村内)五一新村(不含2号)兴胜路(以石杨路为界靠学校一侧,不含盾安·九龙都)区驾校,华家园,建筑二村内原冰箱厂职工住宅文化七村10、11、21、22、23、26、27、28、31、32、36、37、38、39栋(谢小招生范围以外)职工医学院(文化七村50号)斌鑫小区(谢正街95号附1号)斌鑫世纪城开发小区,建工二村5-7栋上创雅园(五一新村49号)袁家岗159、160号(靠卫校一边)盾安文化苑(龙腾大道71、73号)华奥大厦/小区(龙腾大道76号)建工二村49号建工三村福星颐美华庭(天兴路49号)南方东银领天下(东原九城时光)(九滨路2号)铁马新华春天小区(杨家坪新华七村202号)世际公寓(珠江路47、48号)兴胜路68号
天宝实验学校华岩分校
和泓四季小区(锦虹三路6号)华宇·锦绣花城(华岩新城片区)奥园·国际城,西苑六号小区(华龙大道189号)长帆汀蓝郡(九龙坡区华龙大道217号) 龙樾湾,恒大雅苑(华福大道北段29号)宫和•西香郡(锦虹三路11号)美每家华龙城(华美一路6号)美每家美华星都(福园路88号)保利金香槟(华美二路6号)恒大雅苑(锦虹一路1、2、3、4号,锦虹二路1、2、3、4号和锦虹三路3号)北京城建•华岩住宅小区二期(樾福路5号)保利金香槟小区(华美二路7号、华美一路16号)财信•新界小区(九龙坡区华福大道北段27号)
杨家坪中学B区(原79中)
石坪桥正街24号以后,石坪桥横街,石坪桥后街(4-7栋除外),建筑一村、二村(不含原冰箱厂职工住宅),骏逸新视界(石坪桥正街116号),重光村,水管村,九杨兴村1-7栋、9栋,杨坪村12组,造漆村,嘉凯街坊邻居小区(石坪桥建筑一村33、34号),地博春天小区(石坪桥正街118号),阳光心悦小区(石坪桥横街52、54号),桃园新村(西郊二村45-53幢),桃园佳景(西郊二村2号),疗养院(西郊支路20号),水碾村,金桥彼岸(冶金二村2号),五一新村2号(西郊医院住院部),冶金一村~冶金四村,志龙大厦(龙泉路19号),志龙石坪苑(石坪桥正街65号),盘龙村,双龙小区,(红狮大道与翼龙路交接处),泰亨·彩云印象小区(翼龙路2号),倚林佳园小区(龙泉路8号),云湖天都小区(蟠龙大道68号),朵力小区(龙泉路),佳怡梧桐居(锦龙路9号),恒大绿洲(西郊支路12号),柏景·龙庭(翼龙路8号),锦龙苑(西郊路30号),华佳苑(冶金路3号),华辰苑(冶金路4、5号),九龙星光(火炬大道),桃源丽景(青龙村11号,船舶云湖绿岛(盘龙村4号),同创鸥翔云湖(石坪桥横街44号),巴国锦苑(火炬大道19号),金虎苑(西郊一村116号),保利花半里(兴胜路4号),华美时代(华美盘龙)1、2期(青龙村13号),保利爱尚里(石坪桥正街119号),桃园丽景(青龙村13号),盘龙俊成(望京)(青龙村17号),保利工学院项目(花半里)二期BC组团小区,隆鑫西城汇小区(九龙园区剑龙北路1号),志高花园(经济适用房)小区(石坪桥水管村10号),万科西九(石坪桥正街9号),万科西城一期(彩云湖大道11号),万科西城二期(彩云大道5号),华宇阳光尚座(龙泉路18号),盘龙金茂悦(彩云大道8号),紫苑COSMO小区(石坪桥青龙村18、19号),保利爱尚里二期(云龙大道211号),奥园盘龙壹号小区(盘龙路1号、2号),皇庭珠宝小区(彩云大道10号),金融街金悦熙城小区(石坪桥横街青龙村20号),桃花苑(石坪桥横街51号),联发欣悦(云龙大道11号、龙泉路24号),鲁能九龙花园(火炬大道9号)。
杨家坪中学C区(原辰光学校)
龙泉路[龙泉佳苑小区(龙泉路1-4号),中冶幸福居小区(龙泉路20号),福星颐美名阁小区(龙泉路68号),轻港佳苑小区(龙泉路69号),龙泉路[福星颐美香庭一期(龙泉路86号)];龙泉村(1、2、3、6、9、13-18、20、21、28、31-33、35-39、41-49、55、119号);马王乡[马王一村、二村、三村,易家商品住宅楼(马王四村5、11、12号),马王五村、六村的九龙坡部分];大堰[筑锦尚堰小区(兴堰路1、2号),大堰5村、9村];翼龙路 [双龙安居苑小区(翼龙路30号)];红狮大道 [龙力•巴国御景小区(红狮大道9号),巴国绿云(红狮大道22号),红狮大道21、25、27号];新农村(新农8村);西郊路 [圣悦新都(西郊路35号),海缘阁小区(杨家坪西郊路68号),鑫汇名苑(西郊路106号)];龙力巴国龙庭(九龙镇街道龙庭路6号);渝高幸福九里小区(华园路18号)。

两江新区划片范围
金溪初中
复地、金山名都、尚岭花园、保利高尔夫花园、保利公馆、绿地翠谷、逸翠庄园、保利华庭、保利豪园、爱加丽都、爱加西西里、叠彩城、金汇苑、好望山、奥园部分区域(1、2、3、4、7期)。
星辰初中
华宇上院、万科城(含哲园、颐府、御澜山)、玥湖园、金州苑、象屿两江、约克郡南郡、龙湖水晶郦城、龙湖西苑、龙湖香樟林、枫林秀水、财富中心、劲力五星城(一期、二期)、尚源印象、北岸新洲、九龙湖畔、创业公寓、欧瑞蓝爵公馆、融创凡尔赛(含凡尔赛花园、领馆)、东原(含东原星樾、湖山樾)、康田蔚蓝海、龙湖尘林间、龙湖舜山府、恒大翡翠华庭、恒大御景半岛、恒大山水城、协信星都会、荣鼎国际、大众御湖苑、金城地豪、天和逸苑。
两江巴蜀中学
龙湖两江新宸、华侨城、晟景台。
竹林实验学校
江与城(含新江与城一期1、2、3组团)、天元道、天骄公园、楠竹苑、慈竹苑、水竹苑、商业中心、页岩村、康庄美地A区、B区、C区、D区、E区、金竹苑、银竹苑。
人和实验学校
龙寿路609—1015号区间的单号、龙寿路1016号及以上的还建房小区、吉乐大道218号、和睦路,协信柠檬郡、协信TOWN,棕榈泉、加新沁园、天湖美镇、东方王榭、东方雅郡、协信春山台、加新花园二期、天一顺和康城、三鑫家园、天禾小区、人和供销社家属院、祥和商住楼、人和转运站家属楼、恒大华府、中兴渝景苑、金科小城故事、怡和小区、万科缇香郡、南极凤麟苑、金科天簌城美社、金科中华坊紫园、东原黄山大道东、人和丽景、加新·仁和欣座、汪家桥农转非小区、海洲国际公寓、同舟世纪园、春城斓山、金和苑、爱琴庄园、富抱泉花园、盈田经开里、万科悦峰悦府、金鹏金岭、华夏城、万年景苑、小城故事、邢家桥社区、京海小城、加新花园一期、人和家园、爱家苑、鼎科阿布阿布、富悦景苑、龙寿路608—1014号区间双号、万年路255号、309号、420-436号,枫山秀景、万紫山,人和花园,吉乐大道216号、俊和新青年、埔海万年楼、人和兴业路小区、光宇·阳光新苑、隆天景苑、龙寿巷15号、龙寿支路40号。
天宫殿学校
中渝爱都会、保利香槟花园(含A、B、C、D区)、渝铁西苑、仁安龙城国际、天宫殿小区、华宇北城雅郡、华宇北城中央、力帆棠悦、力帆枫樾、动力国际、泰山大道东段27号、28号小区(康居二、三期)、东湖雅苑、渝铁佳苑、晶瑞大厦、仁安里、兴馨家园、五童路后勤基地、海龙居、城市童话、龙塔华园、中央美地、比华利豪园、睿尚、人和天地、富港天地、华夏佳和苑、润都世纪、耀文星座、华宇天宫花城、招商花园城、首创十方界、天工太阳岛、锦绣山庄、锦上华庭、邮政绿苑、渝州民苑、茂源雅居、锋尚星空、龙泉锦苑、邦兴佳苑、恒顺雅苑、金地豪苑、北回归线、广电华府小区、亚热带雅居、香居美舍、北城公馆、渝环苑、天域兰湾、九建、紫露苑、人和加油站家属院、车管所集资房及天龙社区农转非小区。
两江育才中学鸳鸯校区
力帆红星广场、蓝湖郡、两江名苑、公园一号、金城银樽、北湖郡、财信小区,以及融科蔚城、海阔天空一期、橡树澜湾、金湖湾、丹鹤、白鹤小区,怡和苑、丰源丽景、盛世年华、万兴家园、中冶北簏原、鸳鸯花园、瑞骏景园、海阔天空二期、翠云花园、南山花园、联发瞰青、建工未来城、建工悦城、尚格博园、尚格锦园、水木阳光、海丰金润、花朝小区、万科金开悦府、美利山、园丁梦园、大雅金开国际、大雅云居山、金开大道1222号。
礼嘉中学礼嘉校区
白马花园1—5号(含白马社区和嘉兴社区)、金通大道998号(嘉和社区)、礼仁街575号(嘉悦山水)、礼廉街5号、礼悦江山、龙湖悠山小筑、悠山香庭、悠山庭院、悠山时光、悠山郡。
礼嘉中学金童校区
民心佳园小区、奥园部分区域(5、6、8—15期)、松龙国际。
两江西大附中
北校区 北大资源博雅、康桥融府、湖霞郡、约克郡北郡、世茂·茂悦府、金科时代中心、恒大世纪城、洋丰圣乔维斯、碧桂园中骏天玺。

大渡口区划片范围
37中
聚英村,光明村,百花村,九宫庙,技光村,大渡村,基建村,五湖村,劳动村,葛老溪,新工1—4村,新华村,八桥村1—9社,八一村10、11社,柏华街,互助村4—9社,八桥街,八桥街67号(洄龙苑),松青路1046号(天泰金地),松青路1048号(香港城),松青路1058号(春晖花园),松青路1060号(柏华小区),松青路1066号(中甬·优米优米), 松青路1099号(新天泽),松青路1109号(天辰华府),松青路1111号(三木花园),松青路1555号(新城明珠),松青路1557号(祥和御馨园),松青路1589号(蓝谷小镇),春晖路88号(秋实小区),春晖路96号(渝港花园),锦华路6号(金色世纪),锦华路8号(锦天华园),新华小区,秋实华庭紫苑,锦霞街66号(仁有•逸景三七),锦霞街85号(金色世纪•逸城),锦霞街91号(南海大厦),锦霞街93号(秀水丽苑),锦霞街169号(华仁·万有广场),翠柏路31号(锦天国际),翠柏路37号(秋实大厦),翠柏路98号(秋实春华),翠柏路99号(秋实景苑),翠园路109号(铺金丽城),湖榕路69号(荣涛丽苑),湖榕路75号(湖榕锦苑),湖榕路77号(湖榕瑞苑),钢花路507号(御景龙庭),钢花路799号(阳明佳城),钢花路1012号(瑞星综合楼),钢花路1016号(雅兰大厦),钢花路1056号(城邦国际),钢花路1121号(顶福天际),柏华街25号(恒通·御景天都),九宫庙102号(紫苑大厦),金桥路3号(古渡春色),思源路9号(天安珑园), 思源路30号(卢山锦程),金融广场,钢花路999号(江上新都), 钢花路525号(佳禾鑫新座),钢花路1100号(易度庭院时光),金科.中建博翠长江,华宇观澜华府
95中
月光村,锁口丘,东风村,创新村,协和村,花生堡,新山村,翠园村,翠园路,石板场,猫鼻梁,钢花村,冶建村,沪汉村,文体路88、89号(顺祥壹街区A、B区),文体路128号(锦天佳园),文体支路122号(文体苑),文体支路220号(月光小区),文体支路228号(锦绣格林),春晖路10号(铂金云鼎),春晖路16、18号(枫丹筱筑),春晖路58号(园丁小区),春晖路62号(翠华园),春晖路68号(豪俊阁),春晖路69号(松华阁),春晖路70号(旅游学校教师宿舍),春晖路81号(逸馨苑),春晖路85号(春晖御庭),春晖路89号(远景天下),湖榕路22号(1栋、2栋、3栋、5栋), 钢花路302号(君悦天下),钢花路326号(铺金昊城),钢花路428号(建行大渡口支行楼上),钢花路488号(金都会),钢花路548号(新世纪楼上),钢花路572号(阳明商都),钢花路744号(三星花园),翠园路111、115、116号(翠湖龙庭),湖榕路39号(榕华园),松青路808号(阳光花园),松青路812号(国瑞城三期),松青路1011、1028、1029号(国瑞城),翠柏路78号(天使花园),翠柏路88号(翠柏小区),翠柏路96号(锦天康都),西城大道660号(晋愉岭海),西城大道666号(晋愉绿岛),旭辉•东原长河原
94中A区
马王1—6村(原重钢家属楼),渝钢村,临江村,钢铁村,解放村,马王街,跃进路569号(渝新花园),杨渡路639号(中房那里),跃进路638号(蓝光•御江台),大堰一村,大堰二村,双龙路2号(中交丽景),诗情路1号(东海阿特豪斯),诗情路2号(保利可爱岛),双林路2号(朵力品道),双林路6号(晋愉天意),双城路2、4号(盛世龙都),双山路116号(盛世融城),双山路118号(晋愉融府),山河路9号(公园尚城),双城路198、199号(雅居乐御宾府),双水路2号(盛世融城c区),梓塘路27号(金科•星辰)等双山片区已交房入住的新建楼盘
钢城实验学校
革新村,李子林,黄金庵,跃进村,建设村38—44幢(平安怡和园),大堰三村,共建路100号,卉星街46号,建设村35-38幢(静寓花园),建设村,双山村,建设村45—48幢(龙舟花园),桥梓塘村,双山路99号(秋实花园),跃进路9号(阳明华庭),共建路61、62号(朵力欣元),钢花路25、27号(云岭天城),跃进路269号(金立•园丁小区),双山路58号(百合星宿),跃进路17、19号(缤纷时代),钢花路66号(新宝龙易城),钢花路2号(朵力三期),钢花路68号(美德佳园1-5栋),美德路19号(美德佳园6栋),大堰一村,大堰二村,双龙路2号(中交丽景),诗情路1号(东海阿特豪斯),诗情路2号(保利可爱岛),双林路2号(朵力品道),双林路6号(晋愉天意),双城路2、4号(盛世龙都),双山路116号(盛世融城),双山路118号(晋愉融府),山河路9号(公园尚城),双城路198、199号(雅居乐御宾府),双水路2号(盛世融城c区),梓塘路27号(金科•星辰)等双山片区已交房入住的新建楼盘
茄子溪中学
建路村,四胜村,石棉村,群胜村1—3村,制材村,茄子溪后街、新街、正街,茄子溪,铁运村,装卸村,纺材村,木材调运处,陈家坝,园林村,焦化1—2村,焦化村,石棉一村,丰收1—4村,四三六处,铁十七局,坑木站,钓鱼嘴,西铁二村,新建村,民胜村1、5—9社,电业村,电力村,群胜村1-3、6、9社,竹园小区,四民村1-5,西城大道绿地路196号(绿地城一期),绿地路525号(绿地城二期),四达路16号(静江花园),龙桥花苑,申佳·子溪苑,四民村9社,联合村
94中C区
跳磴村,湾塘村,山溪村,石林村,新合村,拱桥村,双河村,沟口村,红胜村,蜂窝坝村,小南海村,蓝沁苑社区(跳磴街、石林大道2号、建祥路5号、南草村), 白沙沱社区(新华正街、新华横街、新华背街、猫儿峡村、新建村500号),白沙嘴,水泥厂,金科.集美阳光,金地自在城,荣安.林语春风,联发西城首府,中冶熙城商街,幸福华庭,金敖村,沙沱村
民族中学
车家坪,民新村,凤阳村,公民村,五一村,金属村,民乐村,庹家坳,玻纤村,玻纤厂,马桑溪,柏树堡,互助村1—3、10社,八一村1—9、12社,松青路1110号(迁禧花园),群胜村4-5、7-8社,松青路1106号(鑫瑞小区),松青路1118号(天辰美苑),鑫康路16号(鑫瑞乐居),春晖南路8号(蓝馨园),四达路15号(惠丰居),松青路1108号(松青大道60号),铂桥路63号(晋愉江州),融创春晖十里,佳兆业滨江新城,西城佳园,钢城印象,半岛逸景,半岛乐园
长征中学
长征厂一、二村,伏油库,厂附,伏战备仓库,伏牛溪,伏铁村,石盘村,敖山村,民胜村2—4社,四民村6-8社,祥福路100号(新建村8、9社安居房),伏牛溪新街 ,八桥镇金阳路191、127号(凤阳小镇),四民村9社,沙坨村1-4社,金鳌村,联合村,半岛逸景,半岛乐园

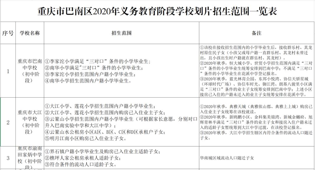
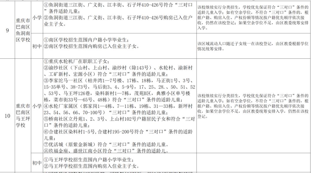
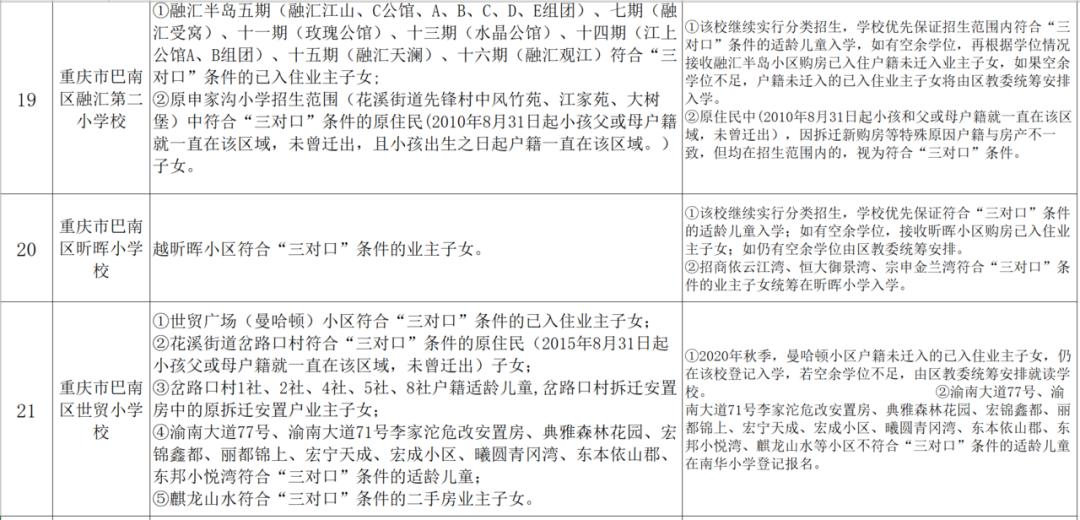
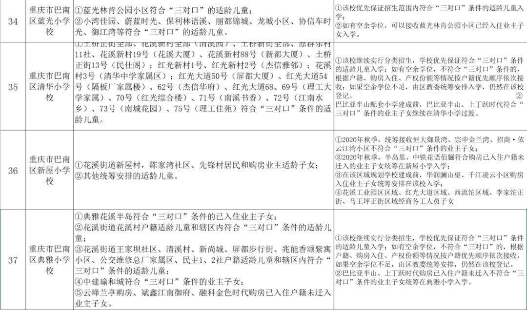
巴南区划片范围






















渝北区划片范围
渝北八中
主要包括:兰桂大道168号、福畅路28号、福畅路29号、学成路17号、和庆路7号、福畅路68号、福畅路66号、兰桂大道182号、兰桂大道184号、福畅路70号。
数据谷中学
招生范围:鲁能城项目(F50—1、F53—1、F54—1、F55—1、F55—2、F55—3地块);天晋项目(F39-2地块);鹏润项目(F49-1/02、F47-2/02、F44-2/02、F44-3/02、F44-4/02地块);金茂国际生态城(F98-1、F98-2、F99-1、F99-2、F100-2、F101-1、F102-1、F103-1、F104-1地块);汇祥林里3000(F29-3/01、F31-1/01、F31-2/01、F31-3/01、渝北区仙桃街道同盛路115号地块);中脊项目(F80-3/02、F59-2/02地块);公园大道项目(F81-1、F82-1、F83-1、F84-1、F85-1、F86-1、F79-2、F72-1、F73-1、F74-1、F65-1、F65-2、F65-3、F66-2、F67-2、F68-2地块);中粮˙祥云(F129-1、F131-1、F131-2地块);新城朗隽大都会(F58-2、F63-1、F63-2、F64-1地块);龙湖˙景粼玖序(F125-1、F126-1、F127-1、F128-1地块)“三对口”学生。
主要包括:鲁能二期(中央公园北路28号);鲁能三期(中央公园北路29号);天晋(同茂大道38号);鹏润悦秀上东(中央公园北路19号,和庆路9号,同辉路18号);鹏润鹿山台(和庆路5号、学成路18号、同辉路12号);悦秀上东三期(公园北路17号)、金茂国际生态城项目(公园北路228号、公园北路289号、公园北路288号、公园北路290号、公园北路292号、德才路296号、德才路329号);中脊项目(兰桂大道169号、城兴路86号);公园大道(兰桂大道199号、和雅路1号、兰桂大道203号、和意路1号、和康路55号);汇祥林里3000(兰桂大道6号、城兴路16号、同盛路115号、同盛路88号、90号);中粮˙祥云(仙桃街道德才路333号);龙湖˙景粼玖序(仙桃街道博汇路438号、桃街道学成路328号、仙桃街道学成路329号、仙桃街道学成路331号);新城朗隽大都会(福畅路55号)。
调剂招收鲁能泰山7号“三对口”学生。包括:鲁能泰山7号(博汇路1号、博汇路5号、博汇路10号、聚合路9号)。
第二实验中学
招生范围:胜利路东段(南区路口为界)以南-双龙大道以东-北湖路以南-龙昌街以东-龙昌街、双龙西路一巷以南-百果路以东-空港新城管委会住地以北-双龙西路南段(飞湖路口至一碗水转盘)以东—凯歌路东段(一碗水转盘以东)以北-机场路以西片区内的“三对口”学生。
主要包括:双龙大道109号;双龙大道139号;双龙大道151号;双龙大道155号;双龙大道163号;锦湖路2-28号;锦湖路50号1-3单元;锦湖路80号1-2单元;锦湖路76号1幢;锦湖路76号2幢;锦湖路78号;锦湖路116号;翠湖路1号;翠湖路48号;翠湖路52号;翠湖园小区(翠湖路53号、55号);翠湖路57号;湖滨园小区(翠湖路66号);湖滨园小区(翠湖路68号);湖滨园小区(绣湖路23号);翠湖路70号;翠湖路99号;翠湖路97号;翠湖路124号;翠湖路136号;绣湖路19号;绣湖路50号;绣湖路90号;绣湖路95号;绣湖路97号;绣湖港湾小区(绣湖路108号);绣湖港湾小区(双龙东路82号);御临园小区(双龙东路108号);大红大绿(锦湖路45号);锦湖路教师楼1幢(锦湖路17号);锦湖路教师楼2幢(锦湖路17号);锦湖路教师楼3幢(锦湖路17号);信用联社家属院(双龙大道二巷6-30号); 农商行家属院(双龙大道91号);银鹰公司家属院(双龙大道二巷1号);双龙大道二支巷27号(民俗文化村小区);农资公司家属院(双龙大道73号);农资公司家属院(双龙大道73号);日杂公司家属院(双龙大道71);日杂公司家属院(双龙大道71);碧津公园宿舍(双龙大道一巷23号);静园(双龙大道55号);财政局家属院(双龙大道53号)1幢;财政局家属院(双龙大道53号)2幢;双龙大道57号(安徽建工);(翠城)双龙大道43号;双龙大道11号;双龙大道9号;双龙大道7号(二同);御临公寓(李家湾42号);李家湾44号;胜利路二巷2号(李家湾);李家湾50号;胜利路二巷4号(李家湾);李家湾52号;李家湾53号;双龙大道5号;进修校1幢(胜利路150号)办公室;进修校2幢(胜利路150号);进修校3幢(胜利路150号);房管所家属院(胜利路164号);老政府集资楼(胜利路168号);商委家属院1幢(胜利路176号);商委家属院2幢(胜利路176号);商委家属院3幢(胜利路176号);电影公司家属院1幢(胜利路180号);电影公司家属院2幢(胜利路180号);旅游局家属院(胜利路186号)1幢;金港国际1幢(滨港路73号);金港国际2幢(滨港路73号);金港国际3幢(滨港路73号);金港国际4幢(滨港路76号); 丽景天成(锦湖路99号); 山水绿城(滨港路39号);锦湖路祥和庄(锦湖路77号); 单体楼(胜利路二巷1号、2号、3号、4号、5号);老干中心(龙永街28号A幢);老干中心(龙永街28号B幢);飞湖路135号;飞湖路137号;金天园林(飞湖路163号A幢);金天园林(飞湖路163号B幢);金天园林(飞湖路163号C幢);双龙西路179号;双龙西路149号A幢;双龙西路149号B幢;双龙西路181号;龙升街182号;龙升街142号;龙升街144号;双龙西路257号;双龙西路245号;长河花园(双龙西路211号);双龙西路209号;龙升街149号;龙升南街2号;龙升南街4号;龙平支街6号;检察院家属院(龙平支街5号);鸳鸯集资楼(龙平支街7号);农工商家属院(龙平支街4号);龙升南街1号;龙平支街2号;龙平街2号;龙升街117号;民政局家属院(龙平街10号);聚辉小区(龙平街三巷1号);龙平街三巷2号;科协家属院(龙平街三巷4号);玉宇佳苑(龙平街三巷3号);玉宇佳苑(龙平街三巷5号);玉宇佳苑(双龙西路265号);双龙西路275号;凯歌路10号;凯歌路12号;凯歌路8号;凯歌路6号;凯歌路4号;飞湖路86号;飞湖路88号;飞湖路88号附一号;飞湖路106号;龙瑞街75号;龙瑞街77号;龙康街37号;龙康街83号;龙康街85号;龙康街36号;龙康街38号;龙康街86号;龙康街88号;龙裕街77号;龙裕街75号;龙裕街29号;龙裕街36号;龙裕街60号;龙顺街89号;龙顺街92号;龙旺街73号;龙旺街75号;龙旺街97号;龙旺街129号;龙瑞街17号;龙裕街58号;龙裕街34号;龙裕街32号;龙顺街94号;飞湖路28号;飞湖路30号;龙顺街167号;龙顺街147号;龙顺街119号;双龙大道294号A;双龙大道294号B;双龙大道340号;双龙大道342号;双龙大道344号;双龙大道348号;龙顺街152号;龙顺街154号;龙康街13号;龙康街15号;双龙大道318号;龙顺街5号;龙顺街39号1.2单元为电信家属院(龙顺街39号);邮政家属院(龙顺街35号);双龙大道228号;龙顺街85号;江师楼(龙顺街87号);龙旺街27号;检查院(龙旺街25号);双龙大道292号;龙盛街32号;龙昌街93号;龙昌街91号;龙昌街25号;龙昌街23号;北湖路75号;四号桥双龙市场(北湖路75号附1号);北湖路73号;龙盛街90号;龙兴街79号;龙兴街87号;龙旺街90号;地税家属院(龙旺街82号);龙旺街72号;质监站家属院(龙顺街48号);五星小区(龙兴街81-85号);阳光水岸(龙盛街99号);双龙大道134号2幢;双龙大道134号1幢;(原138号)";泰湖新居(双龙大道142号);双龙大道144号;双龙大道156号;双龙大道170号;双龙大道172号;双龙大道194号;临湖大厦(龙顺街10号);龙兴街27号;龙盛街151号;名人山庄(龙盛街153号);湖滨苑(龙兴街29号);龙兴街31号;龙盛街61号;龙盛街63号; 龙盛街119号;龙盛街34号;龙盛街13号;龙盛街11号;龙盛街35号;北湖路21号;北湖路23号;龙兴街12号;龙兴街34号;龙兴街36号;龙兴街72号;龙兴街106号;龙兴街108号;龙兴街110号;龙旺街118号;龙旺街145号;龙旺街146号;龙旺街147号;龙旺街167号;龙裕街88号;龙裕街90号;龙裕街119号;龙裕街121号;龙裕街151号;龙康街122号;龙康街124号;龙康街134号;龙康街166号;龙康街105号;龙康街115号;龙康街161号春城四季;飞湖路150号;飞湖路152号;飞湖路176号;银鑫路3号;银鑫路5号;银鑫路6号;银鑫路7号;双龙西路1号、3号;双龙西路11号;双龙西路27号;双龙西路39号、45号;双龙西路55号;双龙西路73号;双龙西路68号;双龙西路66号;双龙西路108号;双龙西路120号;双龙西路一巷1号;双龙西路一巷3号;双龙西路一巷5号;双龙西路二巷2号;双龙西路二巷3号;双龙西路二巷5号;双龙西路三巷2号;双龙西路三巷1号;双龙西路三巷3号;双龙西路三巷5号;龙升街48号;龙升街28号;龙庆街81号;龙庆街63号;龙庆街61号;龙庆街12号;飞湖路61号;龙升街56号;龙庆街78号;龙庆街57号;龙庆街14号;龙庆街27号;飞湖路27号;飞湖路29号;双龙大道388号;双龙大道386号;龙庆小区(龙升街114号);龙庆小区(龙庆街40号);飞湖路99号;飞湖路63号;飞湖路63号附1号;园丁村(龙平街一巷4号);龙平街一巷2号;工商局家属院(凯歌路2号);龙平街7号;人大家属院(龙平街5号);双龙大道476号;双龙大道474号;双龙大道444号;双龙大道442号;龙升支街3号;龙升支街4号;龙升支街2号;龙平街89号;龙升街65号;龙升街29号;单体楼(双龙大道167号);单体楼(双龙大道183号);单体楼(双龙大道189号);国土局家属院(双龙大道207号);南湖花园(双龙大道245号);锦湖花园(翠湖路412号);单体楼(翠湖路395号);608车站家属院(翠湖路395号附1号);单体楼(双龙东路198号);组织部家属院(双龙东路186号);单体楼(双龙东路165号);单体楼(双龙大道369号);单体楼(双龙东路215号);单体楼(双龙东路213号);供销社集资楼(双龙大道331号);东坡广场楼上(双龙大道357号);单体楼(双龙大道359号);双龙大道321号-321号附9号;单体楼(翠湖路397号);单体楼(翠湖支路58号);单体楼(翠湖路一巷56号、58号);单体楼(双龙东路111号);单体楼(翠湖支路82号);单体楼(翠湖支路87号、89号);单体楼(双龙东路125号(东路125-138号));单体楼(翠湖路二巷59号);单体楼(翠湖路150号);听湖花园(翠湖路196号);单体楼(翠湖路190号(弥陀社));气象局家属院(翠湖路198号);单体楼(翠湖路206号);单体楼(翠湖路242号);单体楼(翠湖路252号、254号);单体楼(翠湖路298号、300号);单体楼(翠湖路324号);单体楼(翠湖路348号);单体楼(翠湖路350号);单体楼(翠湖路378号);单体楼(翠湖路四巷9号);单体楼(翠湖支路116号);单体楼(翠湖支路115号);单体楼(翠湖路四巷28号);单体楼(翠湖路四巷26号、五巷25号);单体楼(翠湖路五巷24号);瑞雪花园(双龙东路155号);政法委集资楼(翠湖路323号(三峡幼儿园));单体楼(翠湖路321号);老移民局(翠湖路267号)、雅趣苑(翠湖路五巷25号)、方家山村、鹿山村
黄炎培中学
招生范围:观音公园、金玉路以南-空港新城管委会住地以南-双龙西路以西-凯歌路(东段)以南-机场路以东,金开大道-兴科三路-海联学院-宝圣湖-华人美术馆西-机场路-宝圣立交东南延线以东地区宝圣湖街道和回兴街道片区内的“三对口”学生(南方玫瑰城小区除外)。
主要包括:圣湖天域小区(宝桐路1号);翠湖柳岸小区(宝桐路101号);莲花半岛小区(宝桐路9号);丽源岛小区(湖滨东路73);宏泰苑小区(宝圣西路428号);郑伟集资楼(宝圣西路380号);旦召美集资房(兴科一路265号);延寿公寓(兴科一路261号);怡馨花园(兴科一路41号);家合苑(宝桐路331号);海德盛世A区(翠苹路55号);海德商住楼(宝桐路305号);成刚A区(兴科大道326号);成刚B区(兴科一路129号);方泰花园(兴科一路91号);顺庆佳园(兴科一路177号);8栋(宝圣西路347号);怡和独栋(宝桐路203号);怡和佳园(宝桐路201号);农转非1幢(宝圣西路333号);农转非2幢(宝圣西路335号);农转非3幢(宝圣西路337号);农转非4幢(宝圣西路339号);农转非5幢(宝圣西路341号);农转非6幢(宝圣西路343号);农转非7幢(宝圣西路345号);公安家属院(宝桐路205号);凯圣佳园(宝桐路177号);小家碧玉(宝桐路179号);蘭亭·新都汇(兴科大道322号);城市港湾A区(兴科一路136号);城市港湾B区(兴科一路138号);海 德 小 区(宝圣西路229号);观 星 楼(兴科一路50号);余强集资房(兴科大道435号);李全秀集资房A幢(兴科一路116号);李全秀集资房B幢(兴科一路118号);莺歌小区(兴科大道364号);富丽苑A区(兴科一路46号);富丽苑B区(兴科一路4号);帝豪雅苑(兴科二路268号);祥和花园(兴科大道461号);农 转 非A(兴科一路144号);农 转 非B(兴科一路142号);农 转 非C(兴科一路140号);东衡槟城(翠苹路11号);聚祥居(宝圣西路A330号B332号);"金佳步行街(宝圣西路A282号;B292号;;C284号;D290号);万福佳园(宝圣西路A286号;B288号);水天一色(海湖路28号);圣湖花园(宝圣西路220号);圣苑小区 (兴科二路49号);逸静花园(兴科二路13号);交通佳园(海福路88号);千荷怡景(兴科三路133号);卓宏悠然天地(海福路90号);鑫城名都(金开大道2009号);锦天星都(兴科大道422号);富都广场(兴科大道499号);海德山庄A幢1单元(金港路86号);海德山庄A幢2单元(金港路98号);海德山庄B幢1单元(金港路108号);海德山庄B幢2单元(金港路120号);海德山庄B幢3单元(金港路130号);海德山庄C幢(金港路129号);海德山庄G幢(G1幢4个单元,G2幢1单元,G3幢4个单元)(金港路187号);海德山庄H幢1单元(金港路138号);海德山庄H幢2单元(金港路150号);海德山庄H幢3单元(金港路162号);金香林(兴科大道96号、金兰巷45号);聚盛 .观景楼(金兰路2号);强辉.琉璃阳光(金兰路9号);金鞍花园(高岩路32号);移动集资楼(高岩路38号);依山丽景(高岩路40号);绿景苑(高岩路66号);金都雅苑(高岩路112号);书香美地(高岩路172号);山语间(高岩路242号);山语中(高岩路276号);阳光佳苑(高岩路169号);双福园(高岩路181号);陈波集资楼(高岩路205号);桂香苑(高岩路205号);秀丽景园(高岩路235号);紫苑学府(高岩路287号);高山学府(高岩路353号);侨苑世家(双湖路268号);木鱼石景园(双湖路344号);天工龙凤居(双湖路368号);渝北名都(高岩支路1号);福明家园(高岩支路16号);洪代明集资楼(高岩支路58号);邱学田集资楼(高岩支路100号);宝圣东路19号(B栋);宝圣东路173号(A栋);宝圣东路99号(1栋);宝圣东路97号(2栋);宝圣东路175号(3.4栋);宝圣东路177号(5栋);宝圣东路209号(6栋);宝圣东路251.269号(青海大楼);宝圣东路54号(36栋);宝圣东路15号(20栋);东路一巷95号(C栋);东路一巷165.173.183号(21栋);东路一巷193.203.213.223号(22栋);东路一巷66号(23.24栋);东路一巷60号(25.26.27栋);东路一巷62号(28栋);东路一巷64号(29栋);东路一巷9号(7栋);东路一巷11号(8栋);东路一巷10号(9栋);东路一巷129号(10栋);东路一巷3号(王恩枢);东路一巷57号(11栋);东路一巷75号(12栋);东路一巷4.8号(张云贵);富兴苑一期(东路一巷109号);富兴苑二期(东路一巷109号);富宏苑(服装城大道41号);蓝色星空金牛座(宝圣东路299号);复地花屿城(兴锦路1号A区.兴锦路19号B区.兴锦路10号C区.松鹤路118号 D区);星河one小区(兴腾路9号);宝桐佳苑(兴科大道303号);水木年华(兴科大道299号);曹明美集资楼(宝桐路166号);东朝静园(宝圣西路385号);齐芳苑(宝桐路196号);汇凯青年城( 兴科大道250号);宝桐紫花园( 兴科大道268号);宝桐花园(宝桐路228号);春祥家园(兴科大道286号);海德盛世B区(宝桐一路6号);紫林阳城(凯歌二支路94号);文静苑(凯歌一支路11号);鑫兴佳园(兴科大道26号);中医院集资楼(凯歌二支路16号);金鑫小区(凯歌一支路39号); 一碗水前街10号;银海风景(一碗水前街18号);*光春**小区(一碗水前街18号);祥和园(一碗水前街16号);人和春天(一碗水前街16号);鹭岭尚品(凯歌一支路99号);高朋花园(凯歌一支路103号);蓝天锦园A区(一碗水后街9号);黄金堡(一碗水后街11号);蓝色星空(宝圣东路299号);中环集资房(宝圣东路293号);典雅悦润(服装城大道6号);富洲北郡(服装城大道16号);望湖小居(康城路2号);森柯香榆园(康城路6号);纳帕溪谷(康城路8号);爱琴屿(康兴路2号);翻译学院家属院(龙石路16号);金山美林(翠屏三巷2号);富渝苑B区(霓裳大道9号);天工邻儒居(双湖路261号);朝阳阁(双湖路319号);金碧园(双湖路341号);天工琴露园(双湖路441号);工商局集资楼(双湖路443号);青华佳园(双湖路515号);水木宜家(双湖路519号);文杰心海湾(双湖路398号);旭辉朗香郡(宝桐路2号);富渝苑A区(霓裳大道12号);云尚城(服装城大道99号);旭辉九英里(服装城大道105号旁);金燕家园(兴科大道180号);奇缘民居(兴科大道186号);阳光雅苑(兴科大道182号);立邦小区(凯歌三支路53号);海德旭园A区(兴科大道216号);海德旭园B区(宝桐二路60号);海德燕窝银鹏(兴科大道157号);海德燕窝牛鹏(兴科大道159号);兰亭水云涧(宝桐一路653号);华菲苑(宝桐一路673号);电信小区(宝桐一路675号);奔力乡间城(宝桐一路555号);堤岸春晓(宝桐路30号);东方紫竹苑(宝桐路72号);圣园山庄(科兰路88号);平伟圣苑(宝圣西路470号、宝桐路;114号、宝桐路116号)";林正远景橙堡(宝圣西路472号);伴山名都(兴科大道293号);成盛家园(兴科大道224号);上好家(宝桐一路9号);欢乐颂(兴科大道222号);欢乐颂(兴科大道22号);东衡尚城(爱地社区)(回兴街道龙石路25号);中德茵莱国际(渝北区霓裳大道1号);香林豪郡(霓裳大道6号);国际家纺城(服装大道48号);申佳上海时光(银梭大道1号);圣林雅苑(汀香树)(回兴街道龙石路22号);环山国际(银梭大道8号);陶维胜集资楼(双湖支路71号);丽雅居(高岩路97号);保健院集资楼(高岩路127号);翰林苑(高岩路55号);陈波集资楼(双湖支路58号);周杰集资楼(双湖支路58号);水厂集资楼(双湖路68号);农行苑(双湖路50号);颐泰苑(双湖路16号); 纪委家属院(凯歌路20号);余强集资楼(凯歌路165号);诚信大楼(凯歌路173号);包胜芬集资楼(颐泰巷53号);马达集资楼(颐泰巷55号);颜汇轩(双湖路104号);双湖苑(双湖路106号);张顺全集资楼(双湖路134号);陈强集资楼(双湖支路29号);双小集资楼(双湖支路31号);*党**校集资楼(双湖路190号);汇景苑(双湖路210号);航空花园(双湖路153号);绿梦花园(凯歌路3号);陈小勇集资楼(凯歌路1号);春天花园(双湖路87号);木鱼石花园(双湖路99号);水木天地(双湖路1号); 机电城;卫生院(宝圣东路297号)。天工智能大楼(双湖路240号)、羽裳支路6号、龙平大楼(龙平二支街2号)、兰亭新都汇(兴科大道322号)、长线局(凯歌一支路13号)
两江中学
招生范围:从金开大道-兴科三路-海联学院-宝圣湖-华人美术馆西-机场路-宝圣立交东南延线以西地区宝圣湖街道片区内的“三对口”学生。
主要包括:锦绣华城小区(金石大道369号);英利狮城小区(金石大道428号);璀璨天城(金石大道333号);飞扬创拓(食品城大道18号);云湖花园小区(宝圣大道1018号);番茄花园小区(宝圣大道950号);巴山夜雨小区(宝圣大道902号);学林花园(宝圣大道802号);果园新村(果园新村1号);果园新村(果园新村2号);果园新村(果园新村3号);果园新村(果园新村4号);果园新村(果园新村5号);果园新村(果园新村6号);果园新村(果园新村7号);果园新村(果园新村8号);果园新村(果园新村9号);果园新村(果园新村10号);果园新村(果园新村11号);果园新村(果园新村12号);果园新村(果园新村13号);果园新村(果园新村14号);饮食一条街(果园新村15-16号);尚城香舍(果园新村24号);正能雅舍(果园新村27号);宝圣大道万科渝园666号;宝圣大道466号万科朗润园小区1-11栋;宝圣大道348号湖山花园小区1-18栋;悠彩郡小区(宝圣大道宝圣支路89号);天高鸿苑小区(宝圣大道139号);东原香山小区(宝石路1号);华府春城小区(宝石支路7号);清河尚居小区(宝圣大道21号);铂金时代小区(宝圣大道23号);宝圣九号公寓(农业园集资楼)(宝圣大道9号);西政职工楼四期(宝圣大道139号);青河世家(果塘路139号);伽蓝艺墅(果塘路2号);常青藤(果唐路8号);盛世明珠(果塘路169号);清和源(果塘路137号);*光春**港湾(果塘路135号);北岸明珠(果塘路99号);富悦新城(兴科四路111号);小小岛(长福路299号);海德福苑(兴科五路148/162号);金易华苑(兴科五路88/90号);易博华源(海福路199号);水木青华(湖滨西路19号);海德春洪(海福路175号);佳鑫花园(兴科四路40/42/44/46);香山美筑(兴科四路66号);枫桥水郡(宝石路14号);青河湾(果塘路1号);香堤花径(金果支路6号);青河苑(果塘路9号);蓝澳岛(金果大道66号);两江慧谷(金果大道155号);农业园区集资楼(金果大道10号);金石小区(宝环路346号、 上湾路119号);鸿府(宝环路3号、5号);富力湾(食品城西路8号、10号);瞰山府(宝环路422号);致悦▪瞰山府(宝环路422号);城市假日(湖滨东路8号);在水一方(宝圣大道99号);两江时光(宝圣大道599号);学府佳园(宝圣大道551号);家合苑(宝圣大道571号);云湖景苑(宝圣大道537号);海德山庄D幢(金港路8号);海德山庄E幢(金港路7号);北城商住楼(兴科大道448号);长福苑(兴科大道510号);城市港湾C区A幢(兴科大道637号);城市港湾C区B幢(兴科大道631号);城市港湾C区C幢(兴科大道635号);城市港湾C区D幢(兴科大道633号);海德花园1幢1单元(金港路34号);海德花园1幢2单元(金港路22号);海德花园1幢3单元(金港路12号);海德花园1幢4单元(金港路2号);海德花园2幢1单元(金港路46号);海德花园2幢2单元(金港路58号);海德花园2幢3单元(金港路68号);海德花园2幢4单元(金港路78号);海德花园3幢1-5单元(金港路43号);海德花园4幢(金港路39号);海德花园5幢1.2.3单元(金港路41号);金福花园(兴科三路26号);万福花园A幢(兴科五路42号);万福花园B幢(兴科五路12号);万福花园C幢(兴科五路31号);万福花园D幢(兴科五路33号)。宝石路260号
锦华学校(中学)
招生范围:南方玫瑰城小区内的“三对口”学生。
主要包括:红瑰苑(锦华一路1号);橙瑰苑(锦华二路1号);黄瑰苑B1(康兴路9号);黄瑰苑B2(锦华路4号); 绿瑰苑(南方康桥)(康城路11号) ;黛瑰苑(锦华路8号); 创业园(康晖路3号);恋湖学郡(锦华路123号);恋湖小区(锦华三路1号)。
南华中学
招生范围:双凤路以西;汉渝路石油小区及以南;五星路以北;原观音岩路以北片区内的“三对口”学生。调剂招收同茂隧道以西、同茂大道以北城区楼盘“三对口”学生。
(1)主要包括:汉渝路126号;汉渝路128号;汉渝路132号;汉渝路134号;汉渝路84号;汉渝路82号;金易人家(汉渝路74号);四合院(汉渝路76号);钻石国际(汉渝路80号);汉渝路100号;汉渝路62号;汉渝路68号;汉渝路70号;物资回收公司家属院(汉渝路77号);石油渝北基地(汉渝路101号); 渝航路一巷61号;(自建房);王子云自建房(汉渝路60号);渝航路一巷59号;渝航路一巷57号;渝航路一巷55号;面包厂(汉渝路58号附1号及汉渝路60号);汉渝路一巷79号;(君之薇楼上);晨曦园猪市堡(渝航路一巷65号);皮件厂家属楼(渝航路一巷47号);渝航路一巷43号;药检所家属楼(渝航路一巷31号);渝航路一巷4号;军干所(渝航路一巷6号);金属材料厂家属楼(渝航路33号);渝航路一巷41号;渝航路一巷39号;渝航路一巷29号;(自建房);渝航路一巷27号;(自建房);渝航路一巷25号;(自建房);渝航路一巷23号;渝航路一巷19号;凯莱蒂景(渝航路一巷15号);渝航路49号;渝航路47号附2号;(自建房);渝航路47号附3号;(自建房);渝航路45号;渝航路39号;(三峡酒楼);渝航路33号;(都市商场楼上);陈卫星(私房);水厂家属楼(汉渝路一巷97号);汉渝路一巷71号;汉渝路一巷5号;(姐妹火锅楼上);汉渝路一巷31号;渝航花园(汉渝路58号);兴业大楼(汉渝路一巷1号);干果公司家属楼(汉渝路60号);教师进修校(汉渝路62号);教师进修校外(汉渝路62号附1号);渝航路101号;渝航路89号;渝航路87号;渝航路83号;泰和苑小区(汉渝路58号附2号);老新华书店家属楼(胜利路1号、渝航路2号);胜利路5号;胜利路13号;横街11号6幢;横街3号;横街11号;老粮食局家属楼(横街11号4幢(胜利路11号));老农行家属楼(横街13号);横街支巷5幢;横街支巷66号;横街支巷平房;横街支巷2号;横街支巷14号;横街支巷16号;横街支巷18号;横街支巷26号;横街支巷30号;横街支巷32号;区府招待所家属院(胜利路45号);百货公司家属院(胜利路47号);工商银行家属院(胜利路53号);二轻家属院(胜利路61号);老水利局家属院(胜利路71号);胜利路91号;养路段家属院(胜利路95号);电影公司家属院(胜利路79号);渝长路14号;渝长路16号;活塞厂家属院(汉渝路125号);养路段集资房(汉渝路71号集资);养路段家属院(汉渝路71号养路段);汉渝路69号;汉渝路69号附2号;汉渝路69号附3号;高屋小区(汉渝路69附6号);汉渝路69号附4号;张帮亮集资房(汉渝路69号);汉渝路67号;相国名居一期(汉渝路67号附1号);相国名居二期(汉渝路37号);汉渝路天灯堡巷55号;汉渝路天灯堡巷125号;汉渝路天灯堡巷159号;汉渝路16号;天灯堡5号;经委楼(天灯堡附1号);天灯堡附2号;汉渝路8号;原长线局家属院(汉渝路10号);汉渝路12号;汉渝路14号;汉渝路16号;汉渝路30号;左俊生自建房;汉渝路34号;汉渝路38号附一号;蚕茧公司家属院(汉渝路36号);聚兴小区(汉渝路56号);汉渝路38号;工商局家属院(汉渝路一巷102号);张宗伟集资楼(汉渝路一巷104号);三湾村(汉渝路一巷100号);渝航路29号;渝航路15号附1号;渝航路15号附2号;渝航路15号附3号;渝航路17号附1号;渝航路5号;渝航路7号;泽科兴城(观音岩路83号);泽科兴城(观音岩支路1号);泽科兴城(观音岩支路2号);渝北中医院;金桂格林上城(观音岩路168号);凰腾金龙尚园(观音岩路70号);瓦房村。
(2)调剂招生范围:根据班额情况,主要接收以下楼盘业主子女入学:皮鞋城周边楼盘、紫台春千集(桂馥大道20号),居易金澜湾(民丰路8号)、泰硕明天B区(同茂大道4号),自建房小区(民心路5号)。
暨华中学
招生范围:胜利路西段(南区路口为界)以南-双龙大道以西—北湖路以北-龙昌街以西-龙昌街、双龙西路一巷以北,五星路以南-观音岩路以西以南片区内的“三对口”学生;调剂招收同茂隧道以西、同茂大道以南、祥和路以北、百果路以西片区“三对口”学生。
主要楼盘包括:空港金岭地(五星路四巷16号、19号);香草山(五星路96号);五星路98号;五星路108号;五星路四巷7号;五星路四巷15号;五星路96号附1号;五星路四巷13号;五星路112号;五星路四巷3号;五星路四巷2号;五星路128;五星路130号;五星路140号;五星路146号; 五星路一巷4号;双龙大厦(双龙大道2号)、建银大厦(双龙大道8号)、电信局(胜利路56号)、邮电家属院(胜利路24号)、供销社家属院(建设路6号)、外贸家属院(建设路44号)、交巡警家属院(建设路48号)、石油公司家属院(建设路52号)、糖酒公司家属院(五星路二巷5号)、织布厂家属院(五星路二巷10号)、水厂家属院(五星路二巷41号)、建设路二巷32号;建设路二巷42号、房管所私房(建设路二巷43-54号)、五星路35号附1号、永和大厦(五星路57号)、蔬菜饮食公司(五星路57号附1号)、五星路89号、五星路95号、五星路三巷3号、五星路三巷4号、五星路三巷5号、五星路三巷6号、五星路三巷7号、五星路三巷8号、五星路三巷9、10、11号、五星路三巷14号、五星路三巷11号附1号、五星路三巷15号、五星路三巷16号、五星路三巷17号、五星路三巷18号、五星路三巷20号、五星路三巷43、44、45、46、47、48、49号、五星路二巷1号、环卫所(五星路二巷11号)、五星路二巷10号、五星路二巷15号、建设路二巷56号、建设路二巷57号、建设路二巷58号、房管所私房(建设路二巷63号)、建设路二巷66号;五星路二巷32号、五星路二巷38号、五星路二巷39号、五星路二巷40号、区医院(建设路62号)、建威北宫(渝湖路56号)、和谐家园(渝湖路69号)、五星景苑(五星路150号附2号)、祥和小区(渝湖路137号)、五星路206号附1号、五星路206号、五星路224号、五星路226号、五星路228号、五星路230号、兰天龙湖苑(渝湖路135号)、渝湖路135号附1号、渝湖路139号、原冰糕厂(渝湖路126号)、单体楼(五星路三巷35号)、五星路六巷47号、五星路178号、金易医院(五星路180号)、五星路六巷13号、五星路113号、五星路115号、五星路121号、航空食品家属院(五星路153号)、渝湖路58号、交警家属院(渝湖路67号)、北湖路119号、北湖路119号附1号、龙吉街、北湖支路、圣豪帝景(五星路六巷49号)、桃园芳居(五星路六巷66号)、北景花园(五星路182号)、时代阳光(五星路305号)、金日阳光花园(双龙西路一巷6号)、五星路一巷至六巷、建设路、龙发街、渝湖路、龙祥街、龙达街、广电大楼、龙达支路、龙吉街、北湖路、双龙西路一巷双号、水木香山(竹音之路18号)、人事局家属院(双龙西路一巷2号);龙昌街12号;龙昌街42号;龙昌街42号附2号;龙昌街64号;龙昌街66号;龙昌街88号;龙昌街116号;渝运公司家属院(五星路303号);时代阳光(五星路305号);渝湖路68号;渝湖路66号;康乐花园B幢(渝湖路62号);渝湖路60号;渝湖路133号;康乐花园(渝湖路131号);五星路三巷38号;五星路三巷30号;五星路三巷31号;五星路三巷26号;五星路三巷28号;五星路三巷29号;五星路三巷22、23号;北湖路121号、北湖路153号;卫校家属院(渝湖路47号);渝湖路21号;文化委家属院(双龙大道54号);渝湖路46号;渝湖路10号;渝湖路44号;渝湖路8号。
调剂招生范围:根据班额情况,主要接收以下楼盘业主子女入学:聚义花园、香城故事(兰馨大道109号、同盛路119号)、聚义香城雅郡、春华别苑(顺义路36号)、居易天城(睦邻路109号)、同茂怡洲(同茂大道9号)、泰硕明天(同茂大道11号)、鹿山名居(舟济路16号)、鹿山锦绣(桂馥西路9号)、锦绣世家(舟济路6号)、爱加橄榄园(福畅路1号)、爱加欧郡(舟济路2号)、泽科左岸长郡(兰馨大道24号)、泽科港城国际(福畅路11、12号)、锦云香堤(桂馥西路2号)、桂馥家园(桂馥大道18号)、润丰水尚(兰桂大道1、2号)、麓山别苑(桂馥大道6号)、御城华府(兰馨大道18号)、金色池塘(桂馥大道2号)。
实验中学
招收桃源大道南段(长凯路口为界)以西;安康路以南;胜利路东段(南区路口为界)以北;双凤路片区内的“三对口”学生;空港新城地区招收祥和路以南、桂馥大道以西、百果路以南、金玉路及金玉路以北以西片区内的“三对口”学生。
(1)主要小区、楼盘和路段:单体楼(渝航路115号); 单体楼(渝航路117号); 单体楼(渝航路119号);人大、政协家属院(渝航路125号);人大、政协家属院(渝航路127号);信用社员工宿舍楼(渝航路129号);华厦(渝航路131号);三峡(渝航路143号);107地质队(渝航路145号);公安局宿舍楼(渝航路149号);*云陈**良自建房(渝航路三巷2号);渝航路三巷10号;纪委家属院(渝航路三巷20号1幢); 纪委家属院(渝航路三巷20号2幢);纪委家属院(渝航路三巷20号3幢);纪委家属院(渝航路三巷20号4幢);空港建设有限公司(渝航路三巷38号);移民局(渝航路三巷42号);邓光余自建房(渝航路三巷44号);蚕桑站家属院(渝航路三巷46号);渝航路三巷48号;畜牧站家属院(渝航路三巷50号);双凤支路6幢;双凤支路15幢;双凤支路14幢;国土局家属院(双凤支路二巷2号、双凤路二巷2号);双凤支路二巷4号;双凤支路二巷6-8号;双凤支路二巷10号;种子公司(双凤路26号);双凤路24、34、36、40号;双凤路42-62号;骑士鞋厂(双凤路78号);双凤路80号;双凤路84号;双凤路88号;双凤路94号;双凤路98号; 集资房(双凤支路121号)、下代家湾(双凤支路128号);下代家湾(双凤支路130号);下代家湾(双凤支路136号);下代家湾(双凤支路138号);畜牧站(渝航路三巷1号);刘永忠自建房(渝航路三巷9号);矛调处(渝航路三巷15号);渝航路三巷27号;博众水电(渝航路三巷29号);双凤路五巷46号;双凤路255号;双凤路273号;双凤路291号;双凤路五巷23号;双凤路三巷6号;双凤路205号;双凤路239号;双凤路215号;水果市场平房;北城佳园(双凤路五巷25号);双凤路149号;双凤路三巷7号;双凤路三巷31号;平房(双凤路三巷35号);双凤路四巷18号;双凤路137号;双凤路三巷35号;双凤路四巷3幢;双凤路四巷50号;双凤路三巷33号;双凤路128号;双凤路138号; 双凤路140号; 双凤路180号;人才市场、人事局、物价局(双凤路160号);双凤路170号;双凤路178号;双凤路186号;建筑公司、粮油食品公司(双凤路212号);双凤路248号;双凤路264号;双凤路278号;双凤路296号;双凤路318号;双凤路328号;双凤路334号;双凤路356号;北区小街; (双北街122号;双北街130号;双北街126号;宾馆(双北街120号)双北街138号;实验中学家属楼(双凤支路3号);第9号、10号楼(双凤支路5号);博物馆;双凤路一巷9号;双凤路四巷67号4幢;双凤路四巷69号5幢;双凤路四巷49号附1号;农行家属楼(双凤路119号);双凤路111号;双凤路61号;老国土所(双凤路57号附2号);劳动局内(双凤路33号;);双凤路15号;双凤路15号1幢;双凤路5号;渝航路101号;渝航路二巷6幢;渝航路二巷8号;渝航路二巷3号;双凤路一巷1号;双凤路一巷3号;双凤路一巷5号;渝航路二巷9号;双凤路一巷7号;五金公司家属院(义学路1号);百货公司家属院(义学路5号);文星苑(渝航路206号);107地质队(渝航路四巷1号);区委家属院(义学路64号)、档案局(义学路64号)、农工商家属院(义学路64号);义学路10号;义学路2号;北城佳园(双凤路五巷)瑞丰花苑(空港大道249号、空港大道251号)、靑鹿雅苑(空港大道99号)、【城市庄园】空港圣地(泰湖路6号)、锦绣丽舍(港汇路88号)、红树林(桃源大道333号)、化肥厂家属院(汉渝路121号)、加油站职工楼(汉渝路271号)、金易花园(双凤桥路198号)、金易星辰(汉渝路198号)、龙凤花园(双凤桥路111号)、名人港湾二期(空港大道290号)、佳禾苑(双凤桥路167号)、川煤九建(双凤路111号)、文星苑(渝航路206号)、107地质队(渝航路四巷1号)、区委家属院(义学路64号)、金易都会(义学路2号)、金港国际(阿兴记)、航港路、雅苑路、远洋航港(航港路8号)、渝北广电集资楼(安康路188号)、法院集资楼(航港路1号)、和顺苑(空港大道310号)、泰福路、港汇路、聚盛家居(港汇路23号)、风鸣路、双凤桥路、霞飞路、唐庄小区(凤鸣路66号)、新城芳居(双凤桥路118号)、宏锦路、双凤桥支路、汉渝路二巷、汉渝路三巷、桃源印象(桃源大道363号)、双北街、双凤路、双凤路一、三、四巷、两路枫景、义学路、金港国际5-23幢(金航路1号、22号)、单体楼(胜利路175号)、渝航路(北大街以东路段)、金易都会C幢、渝汇源小区、渝航路二至四巷、北城佳园(双凤路五巷);名人港湾一期(凤鸣路32号)。
(2)空港新城地区主要接收以下楼盘业主子女入学:汇祥好莱坞(兰馨大道77号)、立邦香语湖(兰馨大道12号)、山水蓝庭(金玉路9号)、盛景天下(兰馨大道12号)、依山庭院(金玉路1号)、锦域蓝湾(兰馨大道10号)、新都花园(腾芳大道275号)、翡翠城(同盛路7号、盛景路7号、睦邻路7号、盛景路10号、春华大道25号)、彩云间(金缘路1号)、海德格调(腾芳大道279号)、民光圣景苑(腾芳大道279号)、中航mytown。
渝北中学
招收桃源大道南段(长空路口至长凯路口)以东,桃源大道北至环湖雅居A区,长空路,安康路以北片区内的“三对口”学生。
主要小区和楼盘:安康路单号,空港大道单号321号以后,从323起,双号468以后,从476起,绕城高速以南段;浩博天地(长空路299号)、金色阳光(长空路199号)、金易尚品源(空港大道333号)、阳光名城(长翔路135号)、嘉华盛世(空港大道519号)、金易伯爵世家(空港大道478号,安康路111号)、尚阳康城(长翔路150号)、香海驿(空港大道766号)、芳草绿岸(长翔路219号)、桃源居一区(桃源大道100号)、桃源居二区(桃源大道100号)、桃源居三区(桃源大道100号)、桃源居五区(桃源大道200号)、桃源居七区(桃源大道399号)、桃香苑(高堡湖西路1号)、福安居(空港西路22号)、环湖雅居A区(桃源大道559号)、 环湖雅居B区(民秀路1号)、碧湖路、碧湖园、丹湖路、敬业路、创新路、高堡湖路、翔宇路、
调剂招收:桃李郡(碧湖路36号)
仁睦中学
(1)招收原仁睦乡地区。招商雍璟城、金科禹洲府、丁香水榭(桃源大道1002号)
(2)调剂招生范围:根据班额情况,接收空港工业园以下新建楼盘业主子女入学:长安锦尚城(空港大道655号),鼎尚名都(空港大道699号),北城空港天地(空港大道777号),泽科空港明珠(含西区)(观月路29号),北港御庭(观月大道77号),观月山水(观月大道99号),蓝湾半岛一期(观月北路217号),蓝湾半岛二期(观月北路193号),金科空港城一期(观月大道498号),金科空港城二期(博才路5号)。
松树桥中学
招生范围:松牌路以东、松牌路以南、红锦大道以西、红石路以北片区内的“三对口”学生。
主要包括:北城国际(龙华大道50号);米兰天空(松牌路103号);伟清泊客(松牌路87号);建峰小区(松牌路81号);馨蒂丽苑(松牌路55号);加州城市花园(金龙路);学府小区(松牌路100号);财信城市国际(金龙路259号);单体楼(锦龙支路45号);单体楼(锦龙支路43号);单体楼(锦龙支路41号);单体楼(锦龙支路31号);V派空间小区(锦龙支路29号);单体楼(锦龙支路21号);单体楼(锦龙支路17号);单体楼(锦龙支路13号);单体楼(锦龙支路9号);理想大厦小区(锦龙支路12、14、16号);金凤小区(锦龙支路18、32号)(18号为公交驾校);公交综合楼(锦龙支路36、40号);公交家属楼(红锦大道17号);红锦公寓小区(红锦大道21号);加来金小区(红锦大道23号);拓展小区(红锦大道25号);百合园小区(龙华大道1889号);牵睛小居(龙华大道1887号);建典小区(龙华大道1873号);白鹤林小区(金龙路268号1-9幢);国安小区(金龙路268号10、11、12幢);贤达小区(金龙路268号13幢);丹阳名居(龙华大道1775号A、B、C幢);白鹤林商住楼(金龙路240号);锦园小区(龙华大道1809号2幢);佳加苑小区(龙华大道1809号3幢);富悦华康小区(龙华大道1809号4幢);城市今典小区(龙华大道1809号5、6幢);加州花园(渝北区龙溪街道嘉州路47号);考试院商住楼(单体楼)(渝北区龙溪街道嘉州路36号);新城名都(金龙路1号(新城名都));单体楼 (金龙路15号); 单体楼 (金龙路16号)、单体楼 (金龙路21号);单体楼 (金龙路45号);单体楼 (金龙路73号);单体楼 (金龙路75号);单体楼 (金龙路75号附6号);单体楼 (金龙路75号附7号);单体楼 (金龙路75号附8号)(金绸街管理委员会办公楼,租赁房);金绸小区(金龙路75号附9号);单体楼 (金龙路97号、99号);龙溪小学集资房(金龙路121号(龙溪小学));单体楼 (金龙路207号);单体楼 (金龙路215号);荣升大厦(金龙路235号);单体楼 (金绸街1号);单体楼 (金绸街3号);单体楼 (金绸街5号);单体楼 (金绸街16号);单体楼 (金绸街19号);单体楼金绸街21号);单体楼(金绸街23号);单体楼 (红石路142号附10号);单体楼 (金绸街18号楼);单体楼 (金绸街25号);单体楼松桥路100号);单体楼 (松桥路114号);单体楼 (松桥路116号);单体楼 (松桥路132号)(安家园小区);松桥中学集资房(松桥路169号);康居皓月(松牌路80号);拿铁城(松牌路92号);日月潭大厦(松牌路94号);华廷综合楼(松牌路96号);单体楼 (龙华大道1750号);新悦雅居(心悦雅居)(龙华大道1760号);单体楼(龙华大道1800号);单体楼 (龙华大道1810号);长安锦绣城(龙华大道99号);金城国际(渝北区龙华大道1896号);钻石商住楼(渝北区龙华大道1898号);银鑫花园(渝北区红石路16号/兴隆街12号);碧景苑(渝北区红石路8号);渝城小区(渝北区武陵路224号);龙溪景苑(渝北区红石路2号);单体楼(渝北区武陵路140号);单体楼(渝北区武陵路142号);单体楼(渝北区武陵路144号);单体楼(渝北区武陵路146号); 单体楼(武陵路147号);单体楼(渝北区武陵路148号);单体楼(渝北区武陵路150号);单体楼(渝北区武陵路152号);单体楼(渝北区武陵路154号);单体楼(渝北区武陵路156号); 单体楼(武陵路169号);单体楼(渝北区武陵路184号);单体楼(渝北区武陵路188号);单体楼(渝北区武陵路192号);单体楼(渝北区武陵路198号);单体楼(渝北区武陵路202号);单体楼(渝北区武陵路222号);单体楼(渝北区兴隆街14号);单体楼(渝北区兴隆街16号);单体楼(渝北区兴隆街34号);单体楼(渝北区兴隆街42号);单体楼(武陵路1号);单体楼(武陵路3号);单体楼(武陵路43号);单体楼(金龙路40号);单体楼(金龙路64号);单体楼(金龙路92号);单体楼(松桥路37号);单体楼(松桥路27号);单体楼(松桥路45号);单体楼(松桥路49号);单体楼(松桥路69号);单体楼(红石路126号);单体楼(红石路128号);单体楼(松桥支路33号);单体楼(松桥支路51号);单体楼(松桥支路53号);单体楼(松桥路16号);单体楼(松桥路26号);单体楼(松桥路28号);单体楼(松桥路34号);单体楼(松桥路40号);单体楼(柳荫街55号);单体楼(柳荫街57号);单体楼(柳荫街49号);单体楼(柳荫街51号);单体楼(柳荫街31号);单体楼(柳荫街33号);单体楼(柳荫街35号);单体楼(红石路48号);单体楼(红石路88号);单体楼(育新街10号);单体楼(育新街12号);单体楼(柳荫街44号);单体楼(武陵支路2号);单体楼(柳荫街42号);单体楼(武陵支路4号);单体楼(柳荫街1-15号);单体楼(兴隆街1号);单体楼(武陵路108号);单体楼(武陵支路1号);单体楼(武陵支路5号);单体楼(武陵支路7号);单体楼(武陵支路9号);单体楼(武陵支路11号);单体楼(武陵支路13号);单体楼(柳荫街12号);单体楼(育新街11号);单体楼(育新街13号);依云雅筑(武陵路209号);锦江丽城(兴隆街39号);欣光松宿(兴隆街58号);美达家园(兴隆街33号);碧桂园(武陵路93号);粮食局集资房(柳荫街77号);农转非房(柳荫街50、54号);上海大厦(武陵路71号);江河大厦(松树桥90号);金龙苑(金龙路140号);南亚花园(龙华大道1860号);福安(龙华大道1862号);兴隆小区(武陵路188号);龙华商厦(龙华大道1878号);新天地(龙华大道1888号);龙华大道1850号、柳荫街68号、武陵路131号、武陵路113号、金龙路128号、金龙路210号
龙山中学
招生范围:龙山街道,松牌路以西、红锦大道以东片区内的“三对口”学生。
主要包括:太阳园(银桦路39号);佳居花园B区(余松路450号);春风城市心筑(龙山大道300号);*警武**经济适用房(龙山三路1号、龙山路66号);天一东苑(松石支路468号);洋河龙山D区(松石支路468号);篮天阁(松石北路418号);北城新城小区(松石北路428号);东和春天东区(松石北路232号);东和春天西区(松石北路269号 );龙景花园(龙山路64号);盛世北辰(天竺路6号、59号);阳光地中海(余松路299);龙腾新苑安置小区(渝北区天竺路91号);金易E世界(百灵路1号);华渝怡景苑(天竺路18号);祥弘*当代城(龙山路355号);龙湖大城小院(百灵路2号); 华渝六小区(五洲新村206号);华渝七小区(五洲新村202号、203号、204号、205号、207号、208号、209号);华渝4号楼(天竺路18号);船舶小区(龙山路399号);天邻风景(新南路388号);佳居花园A区(余松路501号);祈年悦城(银桦路168号);橄榄郡(银桦路183号);圣地阳光(银桦路125号);扬子江商务小区(龙山大道401号);天一新城A区(松石支路472号);海沁小区(松石支路283号);华审小区(松石支路273号);龙山小区(B区)(松石支路470号);南开苑(松石支路287号);荣升部落格(龙华大道18号);森馨花园(新牌坊三路368号);荣锦龙汇苑(新南路299号);清迈阳光(新南路203号);边防总队(松石支路285号);渝安龙都(龙山路303号);逸静丰豪(龙山路233号);龙湖紫都城(余松一支6号);安泰佳苑(余松一支15号);温馨家园(松石支路156号、168号、176号,龙山路47号);富悦大厦(松石北路117);龙汇园(松石支路81);竹韵山庄(松石支路77、松石支路77号附19号);龙德商住楼(龙山路129);龙德景苑(龙山大道190);御景豪庭(龙山大道28);龙山悦景(松石支路15);三色花园(松石支路15);龙脊花园(松石北路162号);碧盛苑(龙山路17);慧能大厦(松北支路86);龙山中学家属楼(松石支路35);宜居家园(松石支路51);水厂家属楼(松石大道100号);松石支路41号(松石支路41号);单体楼 (松石大道68号附4号、松石支路26号);希望物业松石小区(松石大道66、68号、66号附3号、66号附4号);龙聚苑(松石支路108号);万隆小商品市场(松石北路75号、松石北路75号附1号、松石北路75号附2号、松石北路77号、松石北路77号附1号、松石北路77号附2号,松石支路116号、松石支路116号附1号、松石支路116号附2号、松石支路118号、松石支路118附1号、松石支路118附2号、松石支路138号、松石支路138号附1号、松石支路138号附2号、松石支路122号、松石支路122号附1号、松石支路122号附2号);龙珠苑(松石北路95号、松石北路115号、松石北路115号附3号、松石北路115号附12号);金岛花园(松石北路58号);燕城苑(松石北路102号附23号);时代绿苑二期(松北支路63号);时代绿苑一期(松石北路140号附1号);时代大厦(松石北路140号);东衡龙都A区(松北支路12号);东衡龙都B区(松北支路28号);胜宇丰水阁(松北支路32号);巨宇名居(松北支路38号);单体楼 (松石北路3号附3号);富兴龙庭苑(松北支路14号、20号);单体楼(松石北路3号);单体楼 (松石北路5号附12号);单体楼 (松石北路126号);单体楼 (松石北路138号);单体楼 (松石北路124号附16号);单体楼 (松石北路124号附13号);单体楼 (松石北路102号附7号);渝北轧钢家属楼(松石北路102号附38号);单体楼 (松北支路21号);渝复商住楼(松北支路1号);光电集资楼(松石北路5号、25号);农转非22栋(松石支路44号附1号);农转非23栋(松石支路46号附1号);农转非24栋(松石支路60号附1号);吉祥苑(农转非25/26栋)(松石支路64号附1号;松石支路74号附1号);龙凤苑(农转非27栋)(松石支路92号附1号);农转非28栋(松石支路44号附2号);嘉兴苑(农转非29/30栋)(松石支路64号附3号;松石支路74号附2号);信合集资楼(松石支路60号附2号);新洲3号楼(松石支路64号附2号);农转非31栋(松石支路44号附3号);农转非32栋(松石支路46号附2号);农转非33栋(松石北路27号附1号);农转非34栋(松石北路27号附2号);气矿运销家属楼(松石支路60号附2号);丰汇苑(农转非36栋)(松石北路71号);丰汇苑(农转非37栋)(松石北路73号);康宁苑(松石北路57号附3号、57号附11号、57号附12号及松石北路41号附15号、14号附20号、41号附23号);新城绿园(龙脊路101号);聚信小区(红石路150号);丽景雅园(龙脊路82号);丰业大厦A(松石大道47号);丰业大厦B(松石大道73号);龙脊大厦(松石大道45号);华都营建(松石南路38号);丽景物业(松石南路38号6、7、8单元);单体楼 (龙脊路31号、11号);椰风半岛(松石南路48号);单体楼(松石大道430号);花园小学集资房(龙脊路49号);单体楼 (松石南路83号);单体楼(松石南路45号);单体楼 (松石南路43号);单体楼 (松石南路15号);单体楼 (龙脊路78号);单体楼 (龙脊路80号);单体楼 (松石南路83号附1号);单体楼 (松石南路83号附2号);单体楼 (松石南路63号附3号);单体楼 (松石南路63号附4号);单体楼 (松石南路63号附5号);单体楼 (松石南路63号附6号);单体楼 (松石南路15号附1号);单体楼 (松石南路15号附2号);单体楼 (松石一巷1号);单体楼 (松石一巷3号);单体楼(松石一巷5号);单体楼 (松石一巷7号);单体楼 (松石一巷9号);单体楼 (松石一巷11号);单体楼 (松石一巷1号);单体楼 (松石二巷3号);单体楼 (松石二巷5号);单体楼(松石二巷7号);单体楼 (松石二巷9号);单体楼 (松石二巷11号);单体楼 (松石二巷42号);溪岸上品(红石路288号);自由港湾(龙脊路190号);单体楼 (龙脊路153号);龙脊石油小区(龙脊路150号);建安小区(龙脊路151号);金田花苑(龙脊路155号);金卫楼(龙脊路151号附2号);祥福小景(龙脊路159号);净化小区(龙脊路105号);佳仕丽(龙脊路109号);石油花园(松石二巷2号);丰业C栋(松石大道123号);单体楼 (松石大道450号);单体楼 (松石大道460号);单体楼 (松石大道470号);月升楼(松石二巷16号);单体楼 (松石二巷36号);单体楼 (松石二巷118号);胜宇楼(松石二巷);龙城国际(龙脊路248号); 测井数控小区(龙脊路1002号);单体楼 (红石路148号、156号);单体楼 (龙脊路1001号、1004号、1005号、1006号);单体楼 (松石大道169号);健康家园(天竺路300号);南桥静月(龙山路200号);绿苑小区(旗山路300号);新城丽都(龙山路72号);蜂巢小区(余松路449号) (余松路465号);香草天空(天竺路269号);渝景大厦(天竺路249号);凡阁(旗龙路69号);两江春城春麓苑(余溪路55号);两江春城和凤苑(天竺路373号);两江春城春逸苑(余溪路99号);两江春城春玺苑(余溪路128号);升伟新意境(升伟新意境8、9幢);勇智苑(红石支路45号);佳卉楼(西三路53号);农转非房(西一路60号);单体楼(西一路62号);单体楼(西四路66号);单体楼(红石支路400号);单体楼(红石支路29号附1号);单体楼(红石支路39号);碧泉花园(花卉园西四路53号);思缘逸家(红石支路69号);西南大学家属楼(红石支路500号);单体楼(红石支路6号);单体楼奥妮(红石路193号);单体楼(红石支路16号);单体楼(红石支路22号);单体楼(红石支路24号);欧鹏花园(红石路239号);单体楼宇豪(红石路193号);新城花园(西一路14号、16号、18号);花卉小居二期(红石支路1号附5号);花卉小居一期(红石支路1号附6号);单体楼(西一路36号);单体楼(西一路38号);单体楼(西一路60号附5号);单体楼(红石路1号);单体楼(红石路5号,13号);黄金堡普通住宅小区(花卉园东路89号附1号);黄金堡公寓(华怡路18号,46号);坡月山庄小区(华怡路21号);景馨苑小区(华怡路23号);都市庭院(华怡路58号);黄金堡小居(花卉东路15号付31号);渝北大厦(花卉东路15号付15号);黄金堡高级住宅小区(花卉东路28号);富贵花园小区(花卉东路36号,38号);林馨苑小区(花卉东路40号);城市花园A区(花卉东路48号);城市花园B区(花卉东路46号);富悦阳光小区(龙华大道1938号);半山花园小区(花卉东路141号,143号);单体楼(红石路99号);单体楼(花卉东路15号);黄金堡芷苑(西一路2、4、6、8、10、12号);好望花园(西一路5号);一三六地质队集资房(西一路15号);鸥鹏大厦(西二路1号;西路28号);卉景花园(西路29号);单体楼(西二路7、9号);单体楼(西一路29、33号);单体楼(西路30号);单体楼(西一路41号;西三路14号);单体楼(西路56号);单体楼(西三路11、23号);单体楼(西三路9号);单体楼(西三路25号);单体楼(西一路49、59号;西三路31号);单体楼(西一路73号);单体楼(西一路75、77号);单体楼(西四路8号附1号);单体楼(西四路6、4号);单体楼(西四路8号;西路83号);单体楼(西四路3、5号、5号附1号);单体楼(西路70号);依山小区(西四路51号附10号);单体楼(西路80号);单体楼(西路82—100号);银泰大厦(红金路3.5.9号);康德大厦(红金路34号);惠心大厦(红金路36号);领秀锦园(红金路51号);裕景家园(红金路53号);源熙园(红金路55号);民航小区(锦坪街5号);绿苑(锦坪街18号);城市阳光(红锦支街20号);山顶道一号(金顶路2号);汇景台(金山路3号);都会首站(金山路18号);加州一号(金山路5号);山顶道八号(金山路11号);御府(金山路9号);国宾城(新概大道18号);恒大御景台(红锦支路22号);恒大御峰台(金顶路6号);龙湖百乐街(红金路37号);单体楼(红锦大道20号);单体楼(红金街1号);单体楼(红金路42号);单体楼(红金路41号);单体楼(红金路43号);单体楼(红金路45号);单体楼(红金路47号);单体楼(红金路49号);单体楼(锦坪街7号);单体楼(锦坪街25号);单体楼(锦坪街27号);单体楼(锦坪街6号);单体楼(红锦支路12号);单体楼(红锦支路68号);恒大御都会(松牌路141号);风华美锦(松牌路145号);兰苑小居(松牌路149号);金华苑(新牌坊三路1号);富渝大厦(新牌坊三路87号);渝北大厦(新牌坊三路53号);升辉雅舍(新牌坊三路103号);龙湖南苑(新南路6号);龙珠花园(新南路145号);天合美舍(新牌坊三路347号);北城绿景(新牌坊一路139号);香山花园(新牌坊二路82、121号);韵叶花园(新牌坊一路136号);碧云花园(新牌坊三路218号);福鸿花园(新牌坊一路45号);天一桂湖(新牌坊三路333号);加新花园(加新路1号);东界鑫山花园(新南路52号);锦绣广苑(新南路177号);人和天地(新南路11号);龙华苑(新牌坊一路219号);渝复丽园(新牌坊一路251号);云海花园(新牌坊一路71号);松苑小筑(新牌坊二路95号);江龙大厦(新牌坊一路101号);金龙大厦(松牌路523号);渝静苑(新牌坊三路22号);都市坐标(新牌坊三路18号);莲花公寓(新南路36号);路华苑(新牌坊二路136号);世纪花园(新牌坊一路1号);金童综合楼(新牌坊三路20号);川城商住楼(新牌坊三路60号);渝静苑甲A幢(新牌坊三路36号);银海北极星(佳园路66号);香奈公馆(新溉大道99号);巴蜀丽景(民安大道1000号);东和院(红叶路15号);润都7号(红叶路29号);佰度SOHO(红叶路39号);云天恋城(新溉大道5号);旭日·凤凰城(红锦大道500号);君悦世纪(红锦大道518号);冠宏时代(红叶路99号);佳乐园(星辰路96号);南江家属院(红锦大道554号);阳光尚线(丽园路18号);阳光今典(佳园路53号);华欧理想城(百灵路1号);单体楼 (松石南路32号)
渝汉中学
原木耳地区(含空港乐园)
悦港中学(暂命名)
空港佳园公租房住房承租户子女
育仁中学、御临中学
龙兴镇辖区
悦来中学
悦来街道辖区