央广网北京5月13日消息(总台中国之声记者周益帆)近日,有媒体关注了电瓶车“以租代购”的相关案例,一些兼职骑手为了跑外卖,跟租车行签订租车合同,看起来每个月只需要花费三四百元就可以使用电瓶车,但实际上却可能被卷入*款贷**陷阱。一方面,需要支付的费用远高于电瓶车本身;另一方面,还可能遭遇恶意催债。这些骑手是如何陷入“以租代购”纠纷的?如何维护自己的权益?
尽管已经在一年前支付完合同约定的远超电瓶车价格的费用,王运圣(化名)还是经常收到租车公司发来的催缴短信。租电瓶车是在2021年,当时,刚刚高中毕业考上大学的王运圣,计划用假期两个月的时间兼职送外卖。

王运圣一年前已经还清款项 但至今仍在被短信催缴(央广网发 受访者供图)
王运圣说:“当时是我高考之后出来做暑假工,在招聘软件上找了一份兼职工作。当时自己也没想去买一辆车,因为就做两个月。我说租两个月,对方说可以,我以为可以还,但是两个月之后还不了,对方说无法解租。”
根据合同,王运圣需要每月通过应用软件支付给租车方458元。
王运圣表示:“对方要求支付12个月租金,每个月大约458元,相当于大约5000元把这辆车卖给你。那辆车是很一般的,可能1000元至2000元一辆。我报了警,警察到了中介公司,但是管不了,因为对方只是一个中介机构,电瓶车公司属于另外一家企业。我当时在温州,而电瓶车车商在宁波。对方绑定了我姐的微信,后来没办法,一直让他扣(租金),扣了一年。”
这相当于小王最后花了5000多元的“租金”买下了这辆电瓶车,因为自己要离开温州,他想把这辆车处理出去,但他发现,因为没有正规购车合同,很难转手。
“那辆车拖不回来,我直接丢在那里了。想卖给车商,车商说500元都不值,因为这辆车没有购买证明,卖都卖不掉,车商根本就不敢收,因为没有购买凭证,没办法上牌,所以这辆车基本上是没用的。”王运圣说。
小王将自己的经历发到网上后,许多有类似经历的骑手联系到他,想寻求帮助。河南的蔡波(化名)说,自己此前在江苏跑外卖,也是通过租车app租借了电瓶车。
蔡波表示:“当时我也是想送外卖,通过网上找的,到一个公司面试完之后,他说没车的话可以用信用租,然后*载下**了租车app,他给*操我**作完过后,跟我说到哪里去提车。我去提车,人家让签个合同,就可以直接把车提走了。每个月要付300多,分期的话,他分了18个月。这些是租完后、还完(款)我才注意看。”

蔡波遇到的催缴(央广网发 受访者供图)
跑了一个多月外卖,蔡波不想干了,申请退车,同样被拒绝。
蔡波说:“我把车给他,他说车有一大堆毛病,这里坏了、那里坏了,退车的话要另外收费,400多元,如果我不支付这个费用,这辆车就不退。我没法接受,本来租个车,每个月要还款380元左右,还让我去交这个钱?”
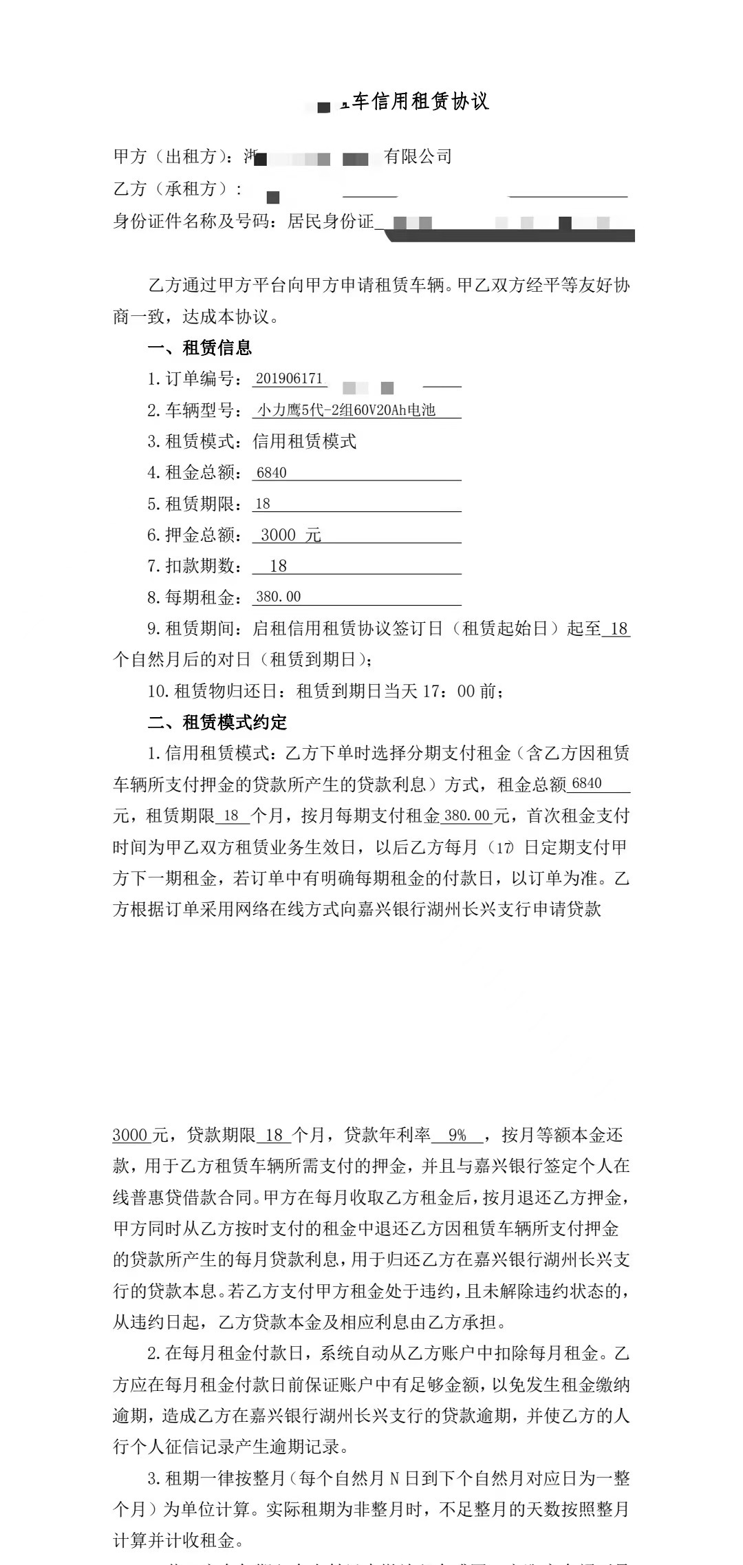
在蔡波发给记者的《租车信用租赁协议》里,只有出租方和承租方两方,其中写到:“乙方需要根据订单采用网络在线方式向嘉兴银行湖州长兴支行申请*款贷**3000元,*款贷**期限18个月,*款贷**年利率9%。”蔡波表示,在结束用车之后,自己没有继续还款。

蔡波提供的租借电瓶车合同首页(央广网发 受访者供图)
蔡波介绍:“现在他们找了催债的,没事就给我们发消息,就是说你叫什么名字,由于你恶意拖欠、拒绝还款,已通过信息公开网、失信网,通过你的父母、子女、单位、学校通知你欠款的事件。”
记者在投诉平台搜索发现,陷入类似纠纷的人有不少,大多数都是因为跑外卖一开始投入小一点,先租个车用。记者拨通成都一家外卖员中介服务公司的电话,对方也推荐了“租车”。
这位工作人员说:“如果能够自己准备是最好的,也可以看看哪个地方可以租电动车,比如先给租金的一类。如果实在没有办法,可以用站点的车,先用后付,就是先免费骑走去挣钱,用一个月算一个月,价格也比较低,大约300元一个月。只是说可以先免费提供给你去挣钱,挣到钱以后从工资卡里扣。”
但如果不想用了,能否正常退还?收费标准是什么?对方避而不答。在有过此类遭遇的王运圣和蔡波看来,这其实就是中介和租车公司的“套路”。
王运圣表示:“你打官司,我们学生不懂,他就刚刚好卡住你这一点,因为你也签了合同,拍了视频、按了手印的,就算打官司,你也打不一定打得赢,你也没这个时间,所以好多人都吃哑巴亏,没办法。”
如何看待“以租代购”纠纷?承租方该如何维护自己的权益?北京市炜衡律师事务所律师徐东沂认为,“以租代购”的方式,已经不是单纯购买,里面可能涉及融资,就需要考虑资质的问题。
徐东沂指出:“外卖骑手这种‘以租代购’的形式,它不是单纯的‘以租代购’,这里面涉及了融资,即除了出租人和承租人,里面有一个关键的第三方,有些是小的城商行,有些是网贷公司,并未出现在合同签约主体上,这样的合同其实是突破了合同相对性的基本原理,虽然在‘以租代购’协议里,在租赁模式约定里,是由骑手向某银行或某网贷公司进行信用*款贷**来完成,但是该银行或网贷公司并没有和骑手签订这样的协议,这样的话,外卖骑手可以向金融监管部门投诉该银行或网贷公司。其次,对于某些网贷公司,如果没有金融*款贷**资质,那么这种*款贷**就是无效的。我们建议求职者要谨慎签订类似这种信用*款贷**合同,应聘外卖骑手要通过正规渠道,遇到问题及时报警或寻求法律帮助,以避免上当受骗。”
更多精彩资讯请在应用市场*载下**“央广网”客户端。欢迎提供新闻线索,24小时报料热线400-800-0088;消费者也可通过央广网“啄木鸟消费者投诉平台”线上投诉。版权声明:本文章版权归属央广网所有,未经授权不得转载。转载请联系:cnrbanquan@cnr.cn,不尊重原创的行为我们将追究责任。