
嗨呀舅舅晚上好呀!
话说那个大消息
你们应该都知道了吧?
就是…那个呀!

哈哈我就不卖关子了
前段日子国家药品监督管理局
就是我们口中的药监局
在网站更新了一条常见问题解答


这篇解读的大部分内容
都不是很吸引人
但开头的两条
却是引起了一阵热议


这两条总结起来就是:
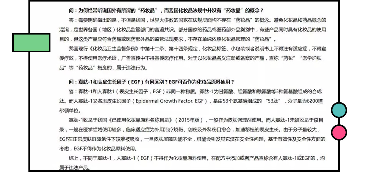
1、化妆品宣称“药妆”“医学护肤品”等
“药妆品”概念,违法;
2、化妆品中添加和宣传EGF,违法

药妆的部分,解读中说的很清楚了
大概就是:要么你就是化妆品
要么你就是药品
再给我扯什么“药妆”了
不然你就是违法!

那EGF我再插上两句嘴
其实这个EGF我之前是说过的
它是表皮生长因子的英文简写
又名人寡肽-1
不仅被众多科学家称之为美丽因子
还在1986年荣获了诺贝尔奖
主要用于医学范围


当时宣传说是可以
“促进细胞新生
迭代掉死亡和衰老的细胞”
妈呀听上去简直就是
可以让女人青春永驻的
神丹妙药啊是不是?

于是那些说
自家产品含有EGF的商家
就开始不断宣传自己的产品
这两年被炒的很火很火
而女人们,又开始了
新一轮的剁手旅程


我们再来看看这些很火产品们
比如说!N多博主推荐的
丽普司肽*干粉冻**
当时的宣传爆点就是围绕着EGF


有广州暨南大学作为背书的国货之光
销量也是常居某宝
同类型产品的第一名
但事实是?
让我们来看看下面这张图


??这个寡肽-1是怎么回事
是不是想欺负我看不懂成分表?
这根本不是EGF人寡肽-1好吗!
两个在本质上有着巨大的差异!!

这次药监局的解读中
也特地提到了这个问题
寡肽-1≠人寡肽-1
They are different!!!


之后查了几个
销量比较好的*干粉冻**品牌
无一例外,成分表里都是寡肽-1
并没有见到真正的EGF成分


但是!寡肽-1并不是什么坏东西
它是很短的 3 个氨基酸组成的
多肽类成分
不是完整的 EGF
一定程度上可以模拟 EGF 的功效

因为分子比较小
相对更容易被皮肤吸收
而且它已经被收录进了
可以使用的化妆品原料目录里
我生气的,是这种
挂羊头卖狗肉的行为!

而且就算里面真的含有EGF
向前面药监局的解读里说的
EGF的分子量很大
在正常皮肤屏障条件下
是较难被吸收的


一旦皮肤屏障功能不全
可能会引发其它潜在安全性问题
风险>收益,故它不被收录进
可使用的化妆品原料内

话说回来,像EGF这场闹剧里那样
对成分“欺瞒”或者是
成分根本不合格的产品可不少!
像是之前大火的Royal脐带血


来看看它的成分表
第1、2位是胎盘脐带提取物
酒精的含量排第3位


的确,脐带血有很多作用
但主要是临床医学方面的作用
而且脐带血的储存和采集成本非常高
像我们见到的这种塑料包装
恐怕就算是有也早就失活了


再退一万步说,造血干细胞是活细胞
跟EGF一样属于大分子细胞
它加入到护肤品中理应大部分die掉
就算没die,皮肤也吸收不了大分子
所以总的来说
它对皮肤真的是没啥用......

再来说说另一个也是
火到不行的产品
voodoo蛇毒面膜
先来看看他们在某宝里的成分


里面有...
*藏西**雪莲、喜马拉雅粉红盐...
这..这是不是更像一些
中国的某些三无产品的配方?
再来看看网上po出来的产品成分表


以多少来排名的成分表中
排第一名的居然是...苯氧乙醇?!
就是大名鼎鼎的防!腐!剂!
这样的话...我能不能理解为
这款蛇毒面膜,其实是一瓶
添加了别的其它七七八八成分的防腐剂?
(这个成分表的真假有待商榷)

关于这个面膜到底能不能用
我看到的网上的评价有好有坏
更多的评价是
“效果好,但停用了就会反弹”
这评论倒是有那些“激素面膜”的影子


但更重要的是安全来源无法保证
使用风险实在太大了
所以颜九我在这不建议大家使用!

呼,那今天的内容到这就结束啦!
这护肤路上大家的坎坷
还真是不少啊……
以后阿九我一定更加严格的把关
每一个推荐给你们的产品
让舅舅们少走弯路!

那大家护肤路上有掉过什么深坑
欢迎在评论区里给我留言呀!
为大家涨点经验~
就酱,啾咪
