(报告出品方/作者:中信建投证券,刘双锋、乔磊)
一、国产特种模拟 IC 先行者,乘行业东风快速发展
1.1 深耕特种模拟集成电路创新研发,产品品类不断扩张
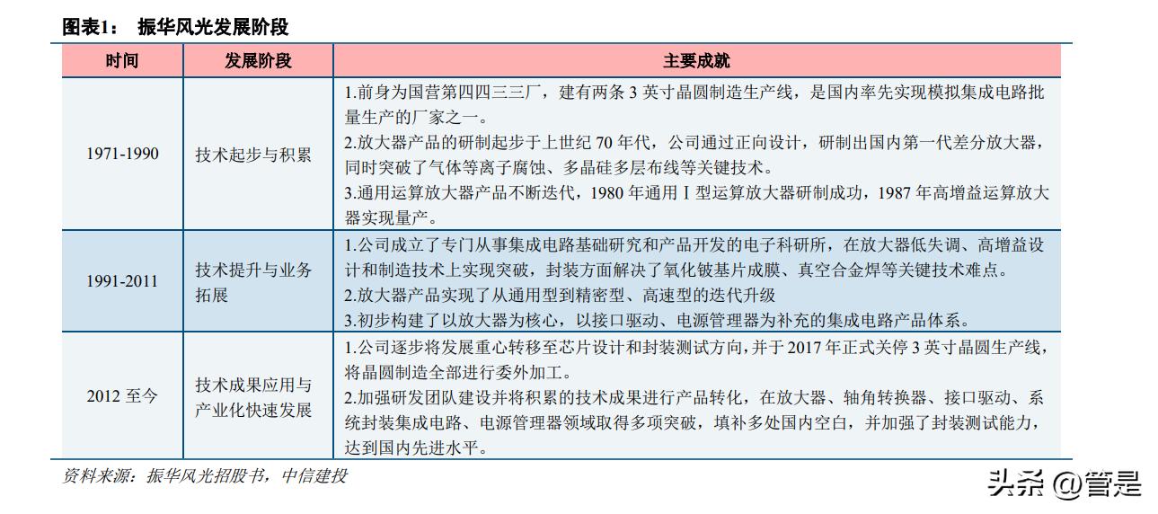
公司前身为国内首批量产模拟集成电路的厂家,承担*器武**装备和国防重点工程配套产品的研制和生产任务。 公司前身为国营第四四三三厂,是上世纪 70 年代“三线建设”时期,国家在贵州重点布局的高可靠集成电路生 产厂,曾建有两条 3 英寸晶圆制造生产线,是国内率先实现模拟集成电路批量生产的厂家之一。1971 年至今, 公司经历了技术起步与积累、技术提升与业务拓展以及技术应用与产业化快速发展的三大阶段,多年来一直承 担着*器武**装备和国防重点工程配套产品的研制和生产任务,填补了国内多项技术空白。

公司业务方向由集成电路封装测试延伸到前端芯片设计,产品品类不断扩张。公司成立初期主要对产品进 行封装测试并销售,2012 年成立贵阳、成都两处研发设计中心,将业务向前端芯片设计延伸。1)产品方面, 2011 年之前,公司产品以放大器为主,2012 年以来,公司通过承担一系列纵向和横向项目,产品种类不断扩展。 2)封装技术方面,公司形成了陶瓷、金属、塑封三大类 60 多个型号的高可靠封装,技术上覆盖第一代直插式、 第二代表贴式和第三代阵列式封装,具备高密度、细间距、薄型化、小型化封装能力。3)检测技术方面,公司 按国军标要求,建立了完善的电性能测试、机械试验、环境试验等检测条件。 公司主要产品包括信号链及电源管理器等模拟芯片产品,高可靠放大器行业领先。公司始终围绕信号链和 电源管理器等产品进行设计开发,产品型号多达 160 余款,其中,信号链产品主要包括放大器、接口驱动、系 统封装集成电路和轴角转换器,电源管理器包括电压基准源、三端稳压源等系列产品。公司是国内高可靠放大 器产品谱系覆盖面最全的厂家之一,放大器和轴角转换器产品在行业内占据重要地位。公司产品已广泛应用于 机载、弹载、舰载、箭载、车载等多个领域的*器武**装备中,可满足全温区、长寿命、耐腐蚀、抗辐照、抗冲击 等高可靠要求。
放大器作为公司的核心产品,具有可靠性高、长期稳定性好、产品系列齐全等特点。公司放大器产品主要 包括运算放大器、模拟乘法器、电压比较器、仪表放大器等,主要用于*器武**装备中信号传输、电机驱动、仪器 仪表、信号调理等场景。

公司接口驱动包括达林顿晶体管阵列、模拟开关等系列产品,其工作电压范围可覆盖高压、中压、低压, 产品广泛应用于*器武**装备中信号传输、数据交换等场景。 功率运算放大器为公司系统封装集成电路的最主要产品,具备过流过压及热关断等保护功能,具有工作电 压高、输出电流大、外壳与内部电路隔离等特点,广泛应用于音频放大、电机驱动、程控电源等领域。 轴角转换器是一种将轴角位移模拟信号转换成控制系统所需的数字信号的专用转换器,通过对角度信号和 位置信号的跟踪和处理,实现模拟角度到数字角度的转换,满足系统对角度参量量化和精准控制的应用需求, 是各类角度位置控制系统的核心电子器件。该产品具有高转换精度、高跟踪速率、多分辨率选择模式、多数据 格式输出等特点,广泛应用于*器武**装备中无人机飞行控制、惯性导航、飞行姿态控制、火炮控制等场景。业界 常用的轴角转换产品主要包含:轴角-数字转换器(SDC/RDC)、数字-轴角转换器(DSC/DRC)、轴角-直流电压 /电流转换器(SAC/SCC)、轴角功率放大器(SPA)等系列产品。
电源管理器是将电能有效分配至电子系统的核心器件,根据系统各部分或终端设备对电能的不同要求,衍 生出不同类型的电源管理器。产品主要应用于导引系统、航空发动机、机载计算机、电机驱动等场景。公司电 源管理器包括电压基准源、三端稳压源等系列产品。
1.2 公司系中国电子信息产业集团下属企业,与主要客户建立长期稳定合作关系
公司股权结构较为集中,系中国电子信息产业集团下属企业。振华风光第一大股东中国振华电子集团持股 40.12%,第二大股东正和兴电子集团持股 19.66%,合计持股 59.78%,股权结构较为集中。中国电子信息产业 集团为振华风光实际控制人,其通过持有中国电子有限公司与中国振华股权间接控制振华风光 40.12%的股权, 并通过中电金投间接控制振华风光 2.92%的股权,合计控制振华风光 43.04%的股权。

公司与各大军工集团及科研院所客户建立稳定合作关系。公司采用直销模式,客户涉及航空、航天、兵器、 船舶、电子、核工业等各领域,现有客户 400 余家,包括中航工业集团、航天科技集团、航天科工集团、航发 集团、兵器集团、中国电科集团、兵装集团、中船重工集团、中核集团等军工集团的下属单位和科研院所。由 于公司产品主要满足*用军**高可靠特性要求,下游客户稳定,粘性较高,2019-2021 年前五大客户合计营收占比维 持在 90%以上。
1.3 下游需求旺盛,收入快速增长,规模效应促进降本增效
军工电子产业蓬勃发展叠加公司产品品类不断完善,公司营收与盈利规模迅速增长。国家战略下的装备性 能提升需求及*队军**信息化建设需要,引领着军工电子产业蓬勃向好发展,同时,公司持续加强产品研发,产品 的类别和结构不断完善,促进公司营收规模、盈利能力在近几年持续提升。2018-2021 年,公司营业收入从 1.75 亿元增至 5.03 亿元,期间年复合增长率高达 42.1%;归母净利润从 0.37 亿元增至 1.77 亿元,期间年复合增长率 高达 68.5%。2022 上半年,公司延续良好发展势头,营收同比增长 49.7%,归母净利润同比增长 48.6%,均接 近 2021 年全年水平。

信号链产品贡献约八成营收,放大器占据信号链产品主导。公司营收来源包括自产产品销售和代理产品销 售,各期自产产品销售收入占主营业务收入比重均超过 95%。从自产产品销售结构来看,主要包括信号链产品、 电源管理产品和其他产品,其中信号链产品总体营收占比约 80%,电源管理器总体营收占比约 10%。在信号链 产品中又以放大器为主,但放大器占总体营收的比例有所下降,从 2019 年的 65.1%下降至 2021 年的 58.4%。信 号链中的接口驱动和 SiP 集成电路占比呈上升趋势,2021 年占总体营收比例分别为 11.4%和 10.0%。公司自产 产品的销售结构逐步趋于均衡。
规模效应推动公司核心产品与整体毛利率不断提升。公司各类自产产品毛利率均保持上升趋势,从而带动 综合毛利率逐年上升,主要系报告期内公司经营规模快速扩大,自产产品销售数量从 2019 年的 38.90 万块增长 至 2021 年的 81.42 万块,公司生产经营的规模效应明显,在生产人员和生产机器设备规模未明显增加的情况下, 生产效率提高,从而单位产品的人工费用和制造费用明显下降。此外,其他电路业务毛利率上升还受益于高附 加值的新产品销售占比上升。 下游军工应用场景特殊要求使公司综合毛利率明显高于其他模拟芯片公司。公司毛利率高于可比公司相关 业务。一方面系,公司业务集中在军工领域,军工产品具有集成度高、结构复杂、性能参数指标严苛等特征, 研发周期长、前期投入大。在此因素影响下,*用军**领域的产品的毛利率显著高于民用市场产品;另一方面系公 司产品主要应用于机载、弹载、车载、舰载和箭载等*器武**装备的器件,处于产业链的上游,公司产品的成本占 终端设备总成本较小,且基于国内同类型产品少及公司产品的性能等优势,公司产品议价能力较强。

合计期间费用率相对稳定,研发投入快速增长。公司期间费用随经营规模同步扩大,合计期间费率相对稳 定,2019-2021 年,公司合计期间费用率分别为 29.41%、25.91%和 28.54%。其中,研发费用率分别为 5.39%、 6.84%和 9.30%,呈快速上升趋势,主要源于公司不断加大研发投入和扩大研发团队规模。公司研发人员在承担公司内部研发职责之外,还承担了大量的国拨资金项目研发任务,按照研发投入占当期营业收入比重计算,报 告期内公司研发投入占比较高,2021 年度,公司的研发投入占营业收入比重上升至 20.62%。
二、模拟 IC 国产替代空间广阔,特种模拟 IC 未来可期
2.1 模拟 IC 长坡厚雪,国产替代市场空间广阔
模拟芯片为半导体行业重要分支,相较半导体整体波动性较弱,近年来快速增长且领先行业。根据 WSTS 数据,2021 年全球半导体行业销售额 5559 亿美元,模拟芯片占半导体市场规模约为 13%。根据 IC Insights 数 据,模拟芯片市场 2021 年销售额为 741 亿美元,同比增长 30%,出货量达到 2151 亿颗,同比增长 22%,均创 历史新高。2021 年模拟芯片平均销售价格上涨 6%增至 0.34 美元,这是模拟芯片平均价格自 2004 年后的再度翻 涨。IC Insights 预计 2022 年模拟芯片将再次实现两位数的增长,预计销售额将增长 12%至 832 亿美元,出货量 增长 11%至 2387 亿颗,平均销售价格将增至 0.35 美元。

海外龙头厂商占据主导地位,模拟芯片行业头部集中度低于数字芯片。从行业壁垒来看,由于模拟芯片行 业具有重视经验积累、产品研发周期长、生命周期长、价值偏低等特性,其产品和技术很难在短时间内被复制 与替代,一旦切入产品,就可以获得稳定的出货量,再加上频繁的并购,强者愈强,逐步形成了 TI 引领的海外 龙头主导格局。其中,TI 拥有十万种以上模拟芯片和嵌入式处理器产品,品类覆盖极为广泛。根据 IC Insights 数据,2020 年模拟芯片收入规模排名前三的企业分别为 TI、ADI 和 Skyworks,模拟芯片营收分别为 109 亿美 元、52 亿美元和 40 亿美元,对应市场份额分别为 19%、9%和 7%,CR3 为 35%,CR10 为 63%。2021 年模拟 芯片收入规模前三名仍为 TI、ADI 和 Skyworks,CR10 为 68.3%,集中度略有提升。欧美企业占据国内电源管 理芯片市场 80%以上份额,国内企业目前尚无法与 TI、PI、MPS 等在产销规模上竞争。信号链芯片技术要求更 高,TI、ADI 等国际厂商的领先优势更大,并把持高端市场,国内厂商目前主要切入消费、通信和工控市场。
中国模拟芯片市场约占全球 40%份额,但自供比例低。根据 IC Insights 数据,2021 年中国模拟芯片市场规 模 294 亿美元,占全球模拟芯片市场规模的 39.8%,预计到 2026 年中国模拟芯片市场规模将达到 429 亿美元, 2021-2026 年复合增速为 7.85%,占全球模拟芯片比例保持在 40%左右。根据振华风光招股说明书,2020 年, 我国集成电路行业总体自给率约 16%,模拟集成电路自给率约 14%,均处于较低水平。2021 年全球 Top10 模拟 芯片厂商收入合计 504.17 亿美元,占全球模拟芯片市场份额比例为 68.3%,中国本土 Top10 模拟芯片厂商收入 合计约为 22.86 亿美元,占中国模拟芯片市场份额比例为 7.78%,仍处于较低水平。

模拟芯片赛道分散,本土替代市场空间广阔,为国产化突破带来机遇。模拟芯片品类多,下游应用多元化 导致细分赛道极多,各细分板块均有优势厂商占据主导地位。不同领域企业差异较大,如 TI 在放大器市场份额 第一,而在功率芯片市场,欧洲 Infineon 优势较大,整体来看,不存在单一企业在所有模拟芯片细分市场占优 情况,细分赛道仍存在国内厂商长期发展的空间,模拟芯片领域本土公司有望在无线连接、电源管理、模数转 换、MEMS 等领域率先突破,模拟芯片有望率先实现较高程度国产化。在替代空间方面,2022 年国内模拟芯片 市场规模有望达到 328 亿美元,CR10 市占率不足 10%,仍有很大提升空间。例如,思瑞浦的多款信号链产品接 近、达到甚至优于国际同类产品;圣邦股份电源管理类新产品则涵盖 AMOLED 显示电源芯片、微功耗 LDO 等 多系列产品,其综合性能指标均达到国际同类产品的先进水平、部分技术指标达到领先水平。 使用成熟制程有利于模拟芯片国产化。模拟芯片不追求摩尔定律,主要采用的是 BCD、CDMOS 等特色工 艺,产品强调的是高信噪比、低失真、低耗电、高可靠性和稳定性,制程的缩小反而可能导致模拟电路性能的 降低。全球大部分模拟芯片产线仍在采用 180nm/130nm 的成熟工艺节点,主要在 8 英寸晶圆产线上生产。目前仅有德州仪器、英飞凌等极少数模拟企业拥有 12 英寸晶圆产线。成熟制程相对容易实现国产化,国内制造、封 测、配套产业均可实现一定程度自主。
2.2 军工电子需求旺盛,部队信息化和装备国产化双轮驱动
军品的采购行为具有稳定性和排他性。军工客户的采购具有强计划性的特征,型号产品从列装到最终淘汰 的周期较长,后续维护、修理的售后需求延续性强,且变更供应商需要较复杂的流程,因此军方采购一般较为 稳定。同时,由于军方的结算流程较长,付款周期较长,所以军工客户往往会与供应商建立长期合作关系以确 保稳定、高质量的供货。此外,军品一旦列装批产,如无重大技术更新或产品问题,原则上不会轻易的更换该 类产品供应商,并对后续的产品维护、更新、升级存在一定的路径依赖。因此,军品市场具有一定的排他性。 军工电子行业需满足资质认证等硬性要求,进入壁垒高。不同于民用电子以性能、功耗和成本等因素构成 核心竞争力,军工电子强调产品的高可靠性、环境适应性和抗干扰能力。因此,国内军品行业有着严格的准入 资质,从事*器武**装备科研生产业务的必须取得相应的军品生产资质。同时,由于客户对产品高可靠性的要求, 相关供应商需具备较强大的技术研发实力。此外,军工电子行业还具有资金、信息、渠道等多项壁垒。
国防预算支出增速重回 7%以上,国防支出占 GDP 比例还有较大的提升空间。新冠疫情爆发后的 2020 和 2021 年,中国国防预算支出增长率均在 7%以下。2022 年中国国防预算支出约 14505 亿元,同比增长 7.01%。 根据斯德哥尔摩国际和平研究所(SIPR)统计,全球各国国防开支占 GDP 比例平均数在 2%上下浮动,2021 年 美国、印度、英国和俄罗斯的国防开支占 GDP 比例分别为 3.5%、2.7%、2.2%和 4.1%。根据财政部公布的国防 预算支出数据,中国国防支出占 GDP 的比例长期以来都维持在 1.3%左右,2021 年约为 1.2%,相比其他大国和 世界平均水平还有一定的差距。

装备支出占比持续提升,信息化、高技术装备列装驱动军工电子行业成长。《新时代的中国国防》白皮书提 出,要加快新型主战*器武**装备列装速度,构建现代化*器武**装备体系,加大淘汰老旧装备力度,逐步形成以高新 技术装备为骨干的*器武**装备体系。我国装备费占军费比重从 2010 年的 33.2%持续增至 2017 年的 41.1%,成为国 防支出占比最高的一项。随着国防信息化建设的不断深入,新型主战*器武**的加速列装、老旧装备的更新升级, 预计装备费支出占比仍有上升空间,国内军工电子行业亦将同步受益成长。根据中商产业研究院数据,2021 年 我国军工电子行业市场规模达到 3508 亿元,预计 2025 年将达到 5012 亿元,2021-2025 年年均复合增长率将达 到 9.33%。
国内*用军**模拟芯片企业快速成长,逐步缩小与国际先进水平差距。国内*用军**模拟集成电路企业起步晚、工 艺相对落后,在技术和规模上都与国际巨头有较大的差距。但近年来,随着国内半导体行业的快速发展,*用军** 模拟集成电路企业也开始快速成长,逐渐缩小与国际先进水平的差距。目前国内相关供应商包括振华风光、天 水七四九电子、锦州七七七微电子、中国航天科技集团公司第九研究院第七七一研究所、中国电子科技集团公 司第二十四研究所。振华风光多年来从事高可靠模拟集成电路的设计研发、封装、测试及销售,其中以*用军**高 可靠放大器为代表,已有上百款产品形成稳定供货。公司放大器产品谱系齐全,可满足用户在不同条件下的使 用需求,产品数量和门类与同行业公司相比具有一定优势,可为用户提供完整的放大器解决方案。
2.3 特种应用场景广泛,海外模拟厂商积极布局航空航天及防务产品
航空航天及防务类业务在海外模拟厂商收入占比超过 10%,是重要收入来源。航空航天及国防类特种业务 营收是海外龙头模拟公司的重要收入来源之一,根据 ADI 数据,2020 财年公司航空航天及防务产品收入约为 6 亿美元,收入占比约为 10.71%。其中防务相关产品占比约为 60%,太空产品占比约为 30%。根据 Microchip 2021 财年数据,太空及防务类产品收入占比为 12%。

TI 和 ADI 均可提供完善的航空航天和防务类模拟产品解决方案。TI 模拟产品方案覆盖航空电子设备、加 固型通信、传感器、成像和雷达、智能*药弹**和航天。ADI 模拟产品方案覆盖相控阵、雷达、航空电子、航空航 天、国防通讯、电子监控和对抗、导弹和精确打击*器武**、集成式子组件、无人系统、毫米波成像于传感。
以 TI 的飞行控制单元和雷达系统方案为例,1)飞行控制系统通过高效的控制算法内核,能够精准地感应 并计算出飞行器的飞行姿态等数据,再通过主控制单元实现精准定位悬停和自主平稳飞行。现代飞行控制单元 系统需要稳健、可靠地运行,用于多种航空电子元件的多个通信接口,对遥感器信号进行精确的模拟转换。在 模拟前端需要用到多种类型的放大器、比较器和电源管理芯片。2)*用军**雷达系统用来搜索、监视、识别军事目 标,在现代电子战中有重要作用。高可靠雷达通常需要用于在 L、S 和 C 频带中实现高带宽和动态范围的直接 射频(RF)采样,可满足 X 频带系统尺寸要求的高度集成和低功,适用于元件级相控阵应用的同步超低相位噪声 时钟,适用于敏感型射频组件的低噪声电源。
以国防通信为例,ADI 产品和解决方案覆盖场景包括从深海到陆地、航空直至航天的一系列装备、基础设 施产品,例如海底声学通信、战术车辆无线电、军事无线电基础设施、卫星通信有效载荷等。
以无人机场景为例,ADI 以高功率放大器、超高速模数和数模转换器、隔离电路、加速度计的技术积累为 无人机提供通信、安全监控、电源管理系统、姿态和航向参考系统等解决方案。
卫星互联网有望成为模拟 IC 新的增量市场。低轨卫星(LEO)最具发展优势,由于低轨卫星距离地面较近, 相较于高轨卫星(HEO)与中轨卫星(MEO),更具备“低延迟、低辐射、低成本”等特性,信号覆盖不受山 区、海上、沙漠等地形限制,可与移动通讯 5G 作互补,形成空天一体网络覆盖。低轨卫星上需要用到包括电 源管理(含 BMS 及隔离)、射频前端、信号转换(ADC/DAC)、接口等在内的多种模拟 IC 产品,且需要具备抗 辐射能力。根据 ADI 预测,每颗低轨卫星模拟 IC 价值量有望超过 10 万美元,2025 年低轨卫星互联网对于模拟 IC 的市场需求有望超过 20 亿美元。

卫星轨道和频谱资源具有排他性和时效性,卫星星座建设存在明显的“先发优势”。SpaceX 申请了大量低 轨资源(4.2 万颗),已经进入加速部署星群阶段,目前国内卫星互联网跟国外的产业发展进度相比差距较大, 我国已向国际电联申报了 864 颗卫星轨道资源,有望在未来几年分批发射,预计国内卫星互联网发展将提速。 小型卫星需要创新的设计解决方案,减小尺寸、重量、功率和成本。部分行业头部厂商如 ADI 的商业航天产品兼具低端商用现货(COTS)器件与传统全航天级气密(QMLV)产品的特性,实现了可靠性与低成本之间 的平衡,以达到可接受的风险水平。其他功能包括晶圆批次统一性和可追溯性、辐射监测器和强化测试,以及 COTS 商用级产品不支持的功能。
美国国防部扩大商用现货元件考量范畴引发产业变革。在过去,美国国防采办项目必须使用国防部颁布的 *用军**标准与*用军**规范。1994 年美国国防部推行国防采购政策, 旨在扩大对国防设备商用现货(COTS)元件的考量 范畴。设计及采购人员得到明确指示:只要允许,应该尽可能地在军事装备中采用成熟的民用技术和产品。相 对于其它可以根据特殊情况而特定应用的系统而言,COTS 系统更能节省成本和时间。航空电子和国防工业都 在寻找可行的方法来采购 COTS 元件,同时仍要确保这些元件满足其行业所需的关键性能、可靠性和安全要求。 TI、ADI 增强型产品针对高可靠性应用提供现成的商用(COTS)解决方案。TI、ADI 均有增强型产品计划针 对高可靠性应用提供现成的商用(COTS)解决方案,同时不会增加额外成本和带来定制设计器件的挑战。以 TI 为例,其增强型产品(-EP)塑料封装微电路(PEM)产品系列能够满足要求。除了符合 PEM 半导体的可靠性预期之 外,TI 还提高了器件可用性,从而满足行业的期望。主要举措包括: 1)使用全新、可靠的塑料封装方法来满足苛刻环境的需求; 2)通过用 NiPdAu 镀层或 SnPb 焊球组装器件,确保镀锡含量不超过 97%,从而消除一段时间后发生引脚 对引脚金属短路(又名锡须)的相关风险; 3)仅使用金(Au)键合线来确保芯片与引线框的可靠连接;执行 250 小时超长时间高加速温度和湿度应力测 试(HAST),证明产品具有更强的防潮性、更长的工作寿命和休眠存储能力;提供从-55°C 至 125°C 的工作温 度范围,从而实现更广泛的用例;4)保障单个晶圆厂、组装厂和测试点遵循单一的受控制造基线流程,从而确保满足客户的认证要求。
海外厂商产品存在出口限制,国产替代是唯一选择。ADI、TI 在国防领域的高可靠性产品具有优于出口条 例的性能和更宽的工作温度范围,通常属于出口限制清单,即使产品本身不受出口管制,技术数据也可能会受 到出口管制。

三、募投转型 IDM,强化核心竞争力
3.1 模拟芯片产业 IDM 模式运营大势所趋
国际模拟大厂普遍采取 IDM 模式,国内公司普遍采取 Fabless 模式。模拟芯片产业主要包括设计、制造、 封装测试等环节。对应不同的经营模式,模拟芯片厂商主要分为 IDM、Fabless 和虚拟 IDM 三种形式。IDM 模 式即垂直整合制造模式,集芯片设计、芯片制造、芯片封装和测试等多个产业链环节于一身,对资本投入的要 求较高;Fabless 模式无晶圆加工线,没有制造能力,只负责芯片的电路设计与销售,借助晶圆厂的标准工艺生 产制造,资本投入要求低,但是受到晶圆厂产能、技术限制;虚拟 IDM 模式,指设计厂商拥有自己的工艺平台, 虽然不具备生产线,但需要晶圆厂配合其导入专有的制造工艺和生产设备。模拟芯片领域,国际大厂普遍采取 IDM 商业模式,而国内公司由于业务规模尚小,普遍采取 Fabless 模式,部分国内头部厂商开始尝试自建产能, 如矽力杰(虚拟 IDM 模式)。
Fabless 模式利于发展起步,虚拟 IDM 模式良好过渡。芯片制造需要投入大量的资金、人力、技术资源, 尤其是生产线的建造和维护将耗费巨量资金,中小规模的企业在发展初期难以满足要求,一般采取 Fabless 模式 与晶圆厂进行合作,有利于实现原始资本的快速积累并易于切入高成长赛道。虚拟 IDM 模式,为 Fabless 与 IDM 之间的过渡模式,一方面公司拥有自身的技术专利或者特色工艺,可以向高端模拟芯片产品进行拓展,提升自 身的产品竞争力,另一方面,资产投入相对 IDM 较低,可以有效的规避生产风险。

IDM 模式将成为国内模拟芯片未来的必然选择。1)模拟芯片需要设计与工艺深度结合。模拟芯片需要电 路设计、制造工艺及半导体元件物理的相互配合,在芯片效能及成本上做到最适化。IDM 公司可以通过定制化 的制造工艺来提升产品性能并降低生产成本。2)高端模拟芯片需要自主的生产工艺支持。5G 和汽车等高性能 模拟产品性能要求高,必须使用定制化的工艺生产开发,需要设计公司有自主工艺技术。工艺优化和设备配置 都随着不同芯片产品的需求而改变,跟传统逻辑芯片代工的工艺设备要求不一样。
TI 预计 2021-2025 年将扩充 60 亿美元的产能,提升自供和 12 寸晶圆比例。2022 年 2 月,德州仪器(TI) 宣布了未来几年的资本支出计划,到 2025 年 TI 每年将支出约 35 亿美元用于芯片制造。TI 自建产能将从 2021 年的 80%自供(20%外部代工)提升至 2025 年 85%,到 2030 年提升至 90%。其中自建产能中 12 寸晶圆的占比 将从 2021 年的 40%提升至 2025 年的 65%,到 2030 年提升至 75%。
3.2 募投转型 IDM 有望提升公司生产能力和技术实力,强化市场竞争力
公司历史上曾运营两条 3 英寸晶圆线,具有 IDM 模式运营经验。公司前身国营第四四三三厂是上世纪 70 年代“三线建设”时期,国家在贵州重点布局的高可靠集成电路生产厂,建有两条 3 英寸晶圆制造生产线,是 国内率先实现模拟集成电路批量生产的厂家之一。2012 年以来,随着行业晶圆制造技术的发展,公司现有的 3 英寸晶圆制造生产线无法满足产品迭代升级的生产需求,公司逐步将发展重心转移至芯片设计和封装测试方向, 并于 2017 年正式关停 3 英寸晶圆生产线,将晶圆制造全部进行委外加工。
新建项目意在提升公司的生产能力和技术实力,并实现经营模式向 IDM 转型。公司计划将募集资金投向 高可靠模拟集成电路晶圆制造及先进封测产业化项目和研发中心建设项目,其中产业化项目包括晶圆制造生产 线和先进封测工艺生产线建设。晶圆产线的建设将实现公司从现有设计、封装、测试的运作模式,向 IDM 模式 转型。基于 IDM 模式,未来有利于公司更好地发挥资源的内部整合优势,充分释放芯片设计能力,缩短产品设 计到量产所需时间,根据客户需求进行更高效、灵活的特色工艺定制,进一步夯实公司在高可靠集成电路领域 的行业地位,抢占更多的市场份额。

产业化项目拟建设 3k/月的 6 寸晶圆产线与年产 200 万块后道先进封测生产线。高可靠模拟集成电路晶圆 制造及先进封测产业化项目建设内容为晶圆制造新增工艺设备 72 台(套)、先进封测新增工艺设备 110 台(套)。 项目建设目标:1)建设一条 6 寸特色工艺线,产能达 3k 片/每月;2)建设年产 200 万块后道先进封测生产线, 形成硅基板加工制造,晶圆级、2.5D、3D 封装测试能力。项目建成后,公司的高可靠模拟集成电路产品整体交 付能力将提升 200 万块/每年。 研发中心项目针对 EDA 设计能力和协同设计能力进行补充建设。1)EDA 设计方面主要是新增芯片封装和 板级仿真分析系统、模拟、数字电路功能仿真验证系统、超大规模数字电路逻辑综合与静态时序分析系统、半 导体器件模拟仿真、全芯片混合信号仿真系统等软件;2)协同设计能力方面,主要是新增全定制签收系统和库 特征化系统,同时补充计算节点、管理节点、存储系统等功能模块。本项目实施后,将满足 10 个以上大规模数 模混合产品研制任务并行设计开发的需求;满足数模混合项目的混合仿真和后仿真导致成指数增涨的仿真计算 量;实现大规模数字 IC 千万门级器件的正向设计的需求。
(本文仅供参考,不代表我们的任何投资建议。如需使用相关信息,请参阅报告原文。)
精选报告来源:【未来智库】。