献礼全国*会两**
说说你我钟爱的城市——郑州。

我们给你 爱上郑州的66个理由
Live a beautiful life!

登上高楼顶处,从上帝视角俯瞰郑州,感受这座城的无限可能性。

2016年底国家发改委发布《促进中部地区崛起“十三五”规划》,明确提出,支持郑州建设国家中心城市。

"一带一路"建设等都为中部创造了机遇。作为不沿边、不靠海的内陆省份,依靠空中丝绸之路、中欧班列(郑州)等,逐渐成为对外开放的高地,进出口总值跻身全国前十,居中西部首位;

2017年4月1日,中国(河南)自由贸易试验区挂牌运行,郑州经济社会发展又增加了新的开放平台。

“米”字形高铁河南境内里程2032公里,目前已建成投用1196公里(含郑焦城铁)。郑州将形成省内1小时、中部地区3小时、全国主要大中城市8小时经济圈。

2017中国百强城市~

全国第一批城市设计试点城市~

汽车之城,汽车产业是郑州市确定的战略支撑产业之一,郑州市汽车产量占全省的90%以上~

在BRT这个领域,郑州线路最多,规模最大,覆盖最广,车辆最壕,价格最便宜……郑州说第二,没谁敢说第一。

郑州轨道交通便利,1号线和2号线以及城郊线已经开通了,毫无疑问未来更方便~

郑州公交微信扫码乘车全面上线!往后咱郑州也能实现“无现金”出行模式!乘公交的你们,上下班再也不用糟心备零钱了!

各式打车软件,交通超级便利,你想去哪儿~司机师傅都能带你去~

今年郑州、武汉铁路局首次在郑州东、安阳东、许昌东、洛阳龙门、三门峡南和信阳东安排夜班高铁,大家伙儿回家的路更顺畅啦!

郑州新增2万多个停车位,金水区、二七区、管城区、中原区、经开区、高新区、郑东新区总共公示了三环外停车位25593个,中原区的停车场数量最多,为21个,管城区的总泊位数最多,为9082个。车主再也不用担心找不到停车位了。

共享单车、共享汽车、共享书屋……分享,让生活更美~

郑州地铁五号线途经的32个站点已有28座封顶,预计要在今年6月实现轨通。

郑州南站已全面开工,这标志着郑州将迈入“一城五站”时代。该工程预计2019年9月30日建成通车。

全长93公里的“四环大高架”,郑州市四环线及大河路快速化工程,已经正式开工,西四环、南四环和大河路“高架+地面”,东四环规划为地面快速路形式,建成后全程将没有红绿灯。

原有的21条夜班公交线路(番号已同步撤销),调整升级为28条夜班公交线路(已开通)。

春天的郑州,是花的海洋。

合记、葛记、老蔡记,是老郑州耳熟能详的“老三记”,不仅是郑州人舌尖上的美味,更是郑州流动的历史……作为吃货的你,吃过几家?

郑州人夜生活的集中地大上海、国贸、经六路酒吧一条街……

如果你喜欢养花卉,想买可以去陈寨。

各大商场逛腻了,去德化街感受一下潮人的气息...
每月都有话剧、舞台剧、展览……提升你的艺术品位,酷到没朋友!

去省体,听一场周杰伦的演唱会~

郑州超酷的酒吧数不胜数,不见不散酒吧、微醺酒吧...全世界最会玩!

足不出户,就能吃遍全世界各地的美食!

郑州每年新开的餐厅,够你吃上一辈子!

从郑州出发去哪里都方便, 直达航班、高铁、火车……让你说走就走!

去郑州各大音乐节,跟上节拍即兴表演~

奶茶、脏脏包、水果茶...论这些网红美食的多样性,只服郑州!

一年四季,都能尝到最新鲜的时令菜。

周末,去黄河边骑骑车,欣赏一抹最美落霞~

漫步于中原福塔的悬空玻璃,挑战自己的勇气和胆量!

咱郑州也要有宜家了!这将是河南首家、国内第22家宜家商场,预计2018年开业。

从裸眼到3D,从3D到IMAX,郑州人的观影体验一步步升级~

在郑州,不用担心无处释放体内的“洪荒之力”,因为郑州建成区内公厕每平方公里将达5座 ~

郑州的高校朋友圈~

郑州的重点高中~

根据《郑州市教育事业发展“十三五”规划》,每年郑州市区将新建、改扩建30所义务教育学校~

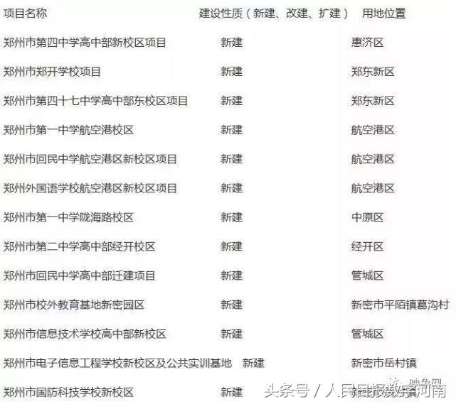
13所学校要建新校区 ~

入选“世界特色魅力城市200强”,宜居、宜业……

郑州已连续三年荣获——“全国文明城市”称号。

郑州荣登《机遇之城2017》第十三名,其中最重要的因素就是“智力资本和创新”

不出郑州就能逛遍中国——园博园。这个春天,和闺蜜约起来~

从郑州第一条马路(马路大街)到郑州第一座立交桥(陇海中路货运立交桥)承载着城市的车水马龙~

好吃的实在太多了,在郑州的你,胖了几斤~

大型商场一个个拔地而起~逛不完的时尚商场,你最喜欢去哪里逛呢?

郑州的公园多得数不清。去人民公园坐摩天轮,去紫荆山公园喂鸽子,去碧沙岗公园看西府海棠......

为建设国家生态园林城市,郑州又将新建800个公园和游园,环境越来越好,郑州人活幸福指数才能蹭蹭蹭地上涨!

那山那水那风景,郑州不仅有钢筋水泥的建筑,也有好山好水好风景。

作为国家历史文化名城,华夏文明的重要发祥地之一,“中国八大古都”之一,郑州留下了数不清的历史文化瑰宝。

除了历史宝藏,郑州的艺术场馆和体育场馆也不少,给郑州人的精神娱乐生活提供了安放之地。郑州版“鸟巢” 即将竣工 ~

郑州的这些桥,每天静静地站在我们身边。每日路过,再熟悉不过……

郑州是中华人文始祖轩辕黄帝的故里,更是八大古都之一。

今年继续执行城乡义务教育“两免一补”政策,即对城乡义务教育学生免除学杂费、免费提供教科书,对家庭经济困难寄宿生补助生活费。

取消了房屋转让手续费。按照之前的4元/平方米算,一间100平方米的房子,可以少交400元。

郑州铁路局所有普通列车,免费WiFi全覆盖~

60周岁以上老年人免费乘坐公交车地铁。郑州户籍年满60周岁,可以到绿城通网点办理老年卡;持居住证的60岁以上老人也可免费乘公交车。

医保、社保、以及多种免费项目,给大家的生活带去了很大的便利,未来几年郑州的生活将会更幸福~

在郑州这些公共图书馆,只要持身份证等有效证件到各图书馆,缴纳押金,办理读者证、借阅证,就可以在这些图书馆免费借阅图书!

在健康路,小吃都有,一到晚上那叫一个热闹,特别是夏天,三五好友撸着串,喝着啤酒,随处可见~

在老店一条街伏牛路,什么葛记焖饼、延庆祥炸鸡、合记烩面、方秀华胡辣汤、裴家双龙道口烧鸡,随便一家店都是开了二三十几年的老店。

如果买茶叶,那就去国香茶城。这里茶叶店铺众多,茶城的好处就是你可以多尝试,可以慢慢品,慢慢选。

紧邻人民公园南门,处于郑州客流量最大的二七商圈,要打造河南第一个情景式购物公园了,引进公园式购物模式,可以说非常值得期待了。预计2018年开业哦!
来郑州找工作,记得去就业一条街,经二路红旗路交叉口。这里有郑州市最大的人才市场——河南省人才市场,来这里招聘的企业有很多,在会场外面也还有许多企业,一到求职季毕业季这里总是挤满了人。

只想留在郑州,因为郑州是我家
走过郑州的路口,每一步其实都很暖
这个地方让我活得自在!