在讨论看法之前,我常把学生分为两种情况:
第一种: 有闲钱 的学生(零花钱管够,或是自己有兼职收入)。
第二种: 没有闲钱 的学生(生活费只够日常开销)。
如果是第二种情况,我可以直截了当告诉你, 你不适合买。
投资一定要用闲钱投 ,不要动用日常花销的钱,给平静的生活绑上一个“*弹炸**”。
因为投资有风险,你的本金在短期内有一定概率会出现亏损。拿生活费去投资,会极大地影响你的正常学习和生活,得不偿失。
要是真的对理财、金融、经济感兴趣, 多读书即可,例如《小狗钱钱》、《穷爸爸,富爸爸》、《穷查理宝典》等能帮你树立正确金钱观、财富观的入门书。
如果是第一种情况,你是一位有点闲钱的学生,那么,这篇文章是为你写的。
我的建议是:
可以试着买一些中低风险的基金,绝不要贸然尝试股票。
文章目录: 一、买基金,是为了什么? 二、站在人生的角度考虑财富分配 三、学生小白买基金前,还要懂什么? 四、一些适合学生小白的指数基金 五、学生小白应该避开的隐形坑
一、买基金,是了为什么?
不少人都认为,大学生只要好好学习,顺利拿到毕业证和奖学金即可,不用考虑钱的问题,更别说投资理财,工作以后再想。
但工作之后,又会说,要努力攒钱,踏实领工资,不要想什么投资理财,都是骗人的。
在这种氛围之下,有点闲钱怎么处理?
除了存起来,就只剩下买买买,随意挥霍掉,这一个选项。
而学生又是最难*制抵**诱惑的,耳机、手机、电脑、球鞋、潮服、口红、裙子、下馆子、游乐园、演唱会…… 稍不注意,闲钱就从口袋里飞走了。

当你能想到用闲钱买基金、做点投资,找个机会钱生钱,就已经比其他人的思路灵活不少。
一点闲钱用于投资,对于学生阶段的你来说, 亏损不会影响生活,也不指望着这点收益吃饭 ,但却能促使你不断思考、探索经济金融系统的规律和原理。
由于人无法赚到他认知以外的钱,这就促使怀着赚钱愿望的你,主动打开视野。
试着去了解白酒、科技、新能源、互联网…试着了解世界各种不同的行业、不同的公司。
去经历风险、去反思波动、去感悟得失。
用现在的闲钱摔跟头,比步入社会后用积蓄孤注一掷压力小得多,也轻松得多。
我也不是咒大家投资肯定会赔钱,只是希望你在投资之前, 对于未知的收益波动,必须做好十足的心理准备。 为此,我把风险再怎么夸大也不为过。至少能劝退一部分心理承受能力偏弱,不愿意接受任何本金亏损的同学。
投资市场里,没人是常胜将军,即使最牛的人每天也在为自己能有80%的胜率而拼尽全力。
我们也可以换个角度想,投资也可作为一种强制储蓄的手段,避免随意挥霍的命运。
用投资,倒逼自己正视财富管理、规划的重要性。
只要是几个月不用的闲钱,就可以投入理财产品强制储蓄,抑制消费欲,进而开源节流。
逐步改变你的理财观:钱除了买买买、储存,还能 通过更合理的投资配置,实现增值 。
一次不论输赢的投资经验,比任何一支口红、一套游戏皮肤、一部手机……比大多数的消费品都更能给人带来思维的改变,对未来走向社会、看待社会都是有益的补充。
当然了,再次提醒:各位同学的本职依旧是学生,而不是职业投资者。
做投资不论进阶到什么程度, 必须以顺利毕业为大前提 ,千万别因为一个牛市、一次短暂的行情而迷失自我,天天盯盘,茶不思饭不想。
辞职炒股尚且有救,学位丢了千金难换……
二、站在整个人生的高度考虑财富分配
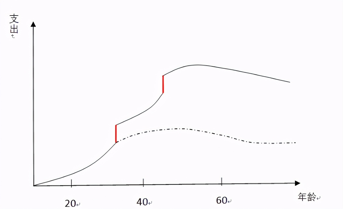
人的一生,按部就班领工资,财富的增长是有迹可循的。
参加工作之后,初期增速很快,但在基层螺丝钉向中层管理跳跃阶段,出现分化,有的往上跃迁,有的基本维持原来水准。
而从中层管理向高层跃迁时,如果顺利,则收入翻番。
直至退休,收入(仅依靠养老金生活)断崖式下降。
假设我们满打满算,你的一生能顺利完成从基层螺丝钉到高层管理的多次跃迁,收入增长如下:

随着你的年龄增长,支付能力提升,花销必然一步步增加。
到退休之后,大部分人的支出是不降反升,因为在维持生活质量同时,还增加了医疗费等刚性支出。支出曲线变化如下:

年轻时努力工作、攒钱,就是为了老年把钱给医院吗?仅靠退休金,生活质量如何保障呢?完全靠子女接济吗?要是子女也捉襟见肘呢?
最致命的是,大部分人的收入很难有两级飞跃,更多是在基层摸爬滚打,混口饭吃。
如果将工资收入比作独轮车,适当的资产配置,投资带来的财产性收入,能一定程度上帮你把独轮支撑升级成双轮发力。
在你步入社会,开始财富积累时,除了基本的国家养老金,也该为退休多做打算。
从学生阶段开始积累投资经验,踩坑避坑,是最好的试水策略。
尽管投资是一场几十年的长跑,但它也是一种鼓励抢跑的游戏,越早开始越有利!
巴菲特曾有一个著名的“滚雪球”理论,说的是“雪球”(投资收益)必须要一个很长的坡、很湿的雪才能越滚越大。
翻译过来是,你需要很长的时间跨度,长到足以抹平短期波动,还需要选中一个能够持续繁荣的投资方向,最终的投资收益才能越积越大。
目前,我们常把这个策略称之为【复利】。

首先,抛掉一夜暴富的幻想。
精力充沛的前半生靠工资积累本金、坚持投资。退休无法工作时,长期的复利投资收益就能开启新的收益引擎。
人生能有多少个持续创造财富的30年?越早开始,后期收益表现越突出。

未来十年,中国经济预期仍然有5%左右的增长,顶尖优质公司平均利润增长10%左右。更高的利润增长行业,例如白酒行业、腾讯、阿里等,利润增速甚至能达到30%左右,但波动风险也大,不适合普通投资者。
优质基金,通过合理的股票、债券资产配置,长期实现年化8%~10%的收益并不难。
尽管其中必须承担短期风险,但叠加复利效应,投资不求高速增长,只求稳稳的幸福、慢慢变富。这也是普通人无需风里来雨里去也能享受的时代红利。
三、学生小白买基前,还要懂什么?
前面铺垫废话太多,这里直接上要点,以下全篇重点:
1、明白基金的本质是在投资什么:
市场上的基金根据投资重点不同,可以分为: 股票基金 、 混合基金 、 债券基金 、 货币基金
股票基金潜在收益最高 ,因为它80%的资金都投入股市;
混合基金投资方向包括股票和债券,收益次之;
债券基金80%资金买入债券,收益再次之;
货币基金收益最低,往往只有2%~4%,最常见的货币基金是余额宝。
收益往往与风险对应:
股票基金风险最大 ,其他基金依次减弱,货币基金风险最小。
基金投资股票部分越多,收益越大,风险也越大,根据自己的风险承受能力,选择投资重点。
总之,基金投资虽然比股票稳健,但也需要不断学习研究才能避免踩坑,并非躺赚。
基金入门概念是必须的,如果不懂得规则和概念,谈何赚钱呢?
更具体的可以读这篇:
基金最详细的入门知识汇总,手把手教你赚钱 - 米多多的文章 - 知乎 https://zhuanlan.zhihu.com/p/288682390
2、摆正投资心态:
除了要充分意识到, 投资有风险,本金有可能出现亏损的潜在风险。
还要有意识地拒绝追涨杀跌!
千万不能看到什么涨了就买什么!

我常看到,同样两只基金,有的人买了大赚一笔,而有的人买了却血亏。
亏钱的人往往买在高位,或是越涨越买;而赚到钱的人,往往是买在相对低位。
越涨越买不可取,越跌越买,和自己的恐惧对着干,才能赚钱。
同样的,A股市场短期大涨大跌十分常见,千万别因为跌一点就止损跑路。割肉带来的永久性本金损失,才是你投资路上最可怕的敌人。
可是,跌了怎么办呢?
要么忍,卸载投资软件眼不见为净;要么适度抄底,花一点小钱慢慢试探下跌的底部在哪。
基金是一种长期投资才能出好成绩的产品,心态稳、坐得住,才看得到收益。
再重复一次:
追求短期收益、追涨杀跌,都是无效操作,这只会让你赔钱!
3、实践投资,要循序渐进:
能承受10%~15%收益波动的同学,最好以债券基金投资为主;
能承受15%~30%收益波动的同学,最好以混合基金投资为主,债券投资为辅;
能承受25%~50%收益波动的同学,最好以股票基金投资为主,混合、债券基金为辅。
如果你对自己的风险承受能力一无所知,
可以先买一点代表市场平均波动水平的指数基金(股票基金的一种)试试水。
充分了解自己的风险和收益预期后,再去投资更为复杂的混合基金、波动更大的股票基金。
最终试着建立属于自己的投资组合,形成一套能自圆其说的投资思路。
4、 多读书 , 多思考
人类的知识经验的积累,除了亲身实践,就是读书和思考。
把别人的经验消化成你的,让历史上的大牛和你来一次对话,帮你找到前进的方向。
大道理我说得够多了,这里不再啰嗦。
如果大家不知道读什么书,此前我整理过一份推荐书目,感兴趣的朋友可以看看:
2021,基金系统学习书籍推荐 - 米多多的文章 - 知乎 https://zhuanlan.zhihu.com/p/340657536
四、一些适合学生小白的指数基金
所谓指数,即证券公司、指数公司为反映市场整体涨跌水平,或是某个行业涨跌水平而专门制定的股票合集。 用来观察市场宏观涨跌,避免一叶障目。
指数基金就是按指数比例买股票,反映市场平均涨跌的基金。
常见的指数有:沪深300指数、上证50、中证500
(1)沪深300指数: 从沪市、深市挑选市值排名前300位,且流动性好的股票,组成指数指标。里面的股票包括,贵州茅台、中国平安、五粮液、瑞恒医药、格力电器等。
对应的指数基金有:
嘉实沪深300ETF联接A(160706)——规模最大
华夏沪深300ETF联接A(000051)——规模第二大
华宝沪深300指数增强(003876)——累计收益最高
(2)上证50指数: 从沪市挑选市值排名前50的股票,组成指数指标。由于沪市中市值最大的基本都是金融地产股票,所以买这只指数相当于买入银行+房地产公司+大型消费公司+大型医药公司。
对应的指数基金有:
易方达上证50指数A(110003)——年化收益率最高
(3)中证500指数: 剔除掉沪深300的股票之后,重新按照市值排名,选取前500家中小上市公司组成指数。入选公司以工业、消费、原材料等行业为主。
对应的指数基金有:
申万菱信中证500指数优选增强A(003986)——累计收益最高
建信中证500指数增强A(000478)——累计收益第二
南方中证500ETF联接A(160119)——规模最大
补充小知识:
指数增强基金 ,是在指数基础上,由基金经理调整一部分股票比重, 以争取更多收益 。最终收益大小取决于基金经理的调整策略,好的策略能让指数基金增收20%~30%。
指数基金的 规模越大越好 ,一方面可以平摊基金公司服务费,另一方面可以无限接近指数实际的股票比例,减小跟踪误差。规模2亿以内的指数基金,钱太少就会少买,甚至不买某些股票,毕竟100股(一手)贵州茅台就已经占去几十万资金,很难保证长期跟踪的准确性。
指数基金的收益波动在10%~25%之间,与市场整体波动相近。
如果买入后能够接受这一波动,之后可以进一步尝试混合型基金、股票型基金;
如果无法接受这一波动,建议转战债券基金。
五、学生小白应该避开的基金隐形坑:
(1)明显高估的指数不要买
高估,即相对于历史水平,目前已经涨上天的指数。
投资本质上是低买高卖的游戏,买得太贵容易赔本,买得便宜才好赚钱。
蛋卷基金、天天基金、支付宝都有类似“指数红绿灯”的指标可作为参考。

(2)网红基金,或是历史波动很大的基金不要买
随着买基金的人越来越多,在不知道买什么的情况下,不少小白会被各种宣传营销、网红帅哥美女吸引,误买入收益不怎么样,波动还很大的网红基金。
最近较为出名的是诺安成长混合的蔡嵩松经理。
他的基金重点买入科技类股票,尤其是常常暴涨暴跌的新兴半导体产业股票。这导致诺安成长混合基金在过去一年里,收益从巅峰80%+变成40%不到,最低点仅25%。如果一不小心在全年最高点买入,到年底依旧亏损30%以上。
很多出于好奇、凑热闹的新手买入诺安成长后,亏得满脸发绿,自饮苦酒,忍痛割肉。因初次投资就踩坑,可能从此对投资理财产生怀疑,避而远之。
还有一类基金经理,如张坤、葛兰、刘彦春等知名基金经理,有实力也有话题度。
但当小白接触到他们时,让他们出名的股票、基金基本都已涨到历史中高位,不适合再买入。他们的名气也是被大量热衷于追涨吹牛的媒体、券商,一点点吹出来的。
如果偏听偏信营销吹捧,懵懵懂懂高位买进,依旧是被人割韭菜的命。
不是说知名基金经理不可靠,
而是我们必须通过长期的学习观察,对基金、基金经理的优缺点有独立自主的判断,才能避免被各类营销割韭菜。
投资本身就是一门复杂而多变的技术,只有不断拓展能力圈,才能有所收获。
就像天下没有免费的午餐,所有盲目的选择都会付出它的代价。
(3)不要把全部身家都压在投资上
为了追求更高的收益,多投入本金是不少人下意识的选择。
于是,有的人就一股脑地把手上所有暂时用不到的钱,全投进基金里。
遇到生病、聚餐等各种突如其来的花销,一夜返贫/负债。(基金赎回大都需要等上两天以上,无法随投随取)
由于基金投资获利周期往往半年或一年起步,且学生的资金并不多。
所以,多多建议大家可以简单地把钱分为:
投资的钱:日常花销的钱:应急的钱 = 3 : 5 : 2
(比例可以根据手上闲钱的比重调整,但要有合理分配的意识)
日常花销的钱放在手上灵活周转,投资的钱可以长期不动,应急的钱可以放在货币基金里赚点零食费。(有部分货币基金,如余额宝,可提供随投随取功能)
我们没必要把所有闲钱都用于投资,习惯性孤注一掷、无脑*哈梭**都极容易使你沦为赌徒。