
很多朋友问我,网上说幽门螺杆菌是胃癌的元凶,
我只是偶尔体检发现了幽门螺杆菌阳性(以下简称HP),但是没有任何症状,要不要治疗呢?
不治疗会不会得胃癌呢?
其实,他们的潜台词大多是:最好不治疗,但又担心会得胃癌,很纠结。
回答这个问题,医生往往要了解很多您的情况,比如年龄、性别、既往史、家族史、过敏史、生活饮食习惯、甚至工作环境。。。
不同的人,会有不同的建议和方案。
但是大多数情况下,很多消化科医生都会建议根除治疗。
具体细节,今天,咱们就聊聊。

一、先从两个病例说起:
在不久前央视的《健康之路》节目中,北大三院的一位专家讲述了两个典型病例:
一个是50多岁的男性,平时身体很好,单位健康查体,腹部彩超发现肝脏多发占位,考虑癌转移。进一步胃镜检查证实是胃癌、慢性萎缩性胃炎和幽门螺杆菌感染。但他平时没有任何症状,也没有胃癌家族史。由于发现得比较晚,虽经各方努力,但还是很快地离开了。
另一个是30多岁的女性,没有任何诱因,突发呕血、黑便和头晕。血色素从正常一下子降到七八克,接近休克状态,情况紧急。急诊胃镜发现是十二指肠球部溃疡大出血合并幽门螺杆菌感染。她平时也是没有任何感觉,一般情况很好。经过一系列治疗,逐渐转危为安。
这两个病例有一个鲜明的特点,就是平时没有任何不适感,一起病就是幽门螺杆菌感染的并发症表现,一个是癌变,一个是上消化道大出血。
两位患者其实在几年前的常规查体中均已发现有幽门螺杆菌感染,如果当时能够根除,也许就可以避免这么严重的后果和风险了,至少第一个病人不会发展的如此迅速。
二、没有症状=没有病吗?
答案是否定的!
没感觉到不适症状,不代表就没有问题!
反过来也一样,有症状也不一定就有感染。
真正患上某些疾病,早期也并没有症状,就像消化科医生中非常流行的一句话,“早期胃癌的典型症状就是~没有症状”。
目前的研究发现,感染幽门螺杆菌的病人当中,只有30%左右的患者有不舒服的感觉,比如胃胀、胃痛、反酸、烧心等。
剩下的70%的患者基本没有什么症状。

研究显示,只要感染了幽门螺杆菌,100%都会有活动性胃炎,胃黏膜都会存在炎性反应,包括慢性和活动性炎性反应,慢性炎性反应表现为胃黏膜淋巴细胞浸润、增生、淋巴滤泡形成,活动性炎症主要表现为胃黏膜中性粒细胞浸润。
这些表现在内镜下,或者在病理切片下,可以很清楚地观察到,但是感染者并不一定感觉得到。
李兆申院士曾说过:“消化道肿瘤的早期症状,就是没有症状!”
许多慢性胃炎、萎缩性胃炎,甚至有的中重度的异型增生、胃癌,都没有任何明显症状,或者即使有一些症状,也多多没有特异性,不容易鉴别。
临床上胃癌的癌前病变,比如肠化、异型增生,严重萎缩,大多是没有症状在胃镜检查时发现的。
在一个,我国胃癌70%-80%发现时候都是中晚期,也是在早期没有症状才被忽略的,等到有症状,火烧眉毛了,才来做胃镜,很多人活不过5年(进展期胃癌的五年存活率<30%)。
总之一句话,感染了hp,你没感觉到症状,并不表示它对你很友好,只是还没到时候。

三、幽门螺杆菌有哪些危害?
2019年4月19日我国发布的《幽门螺杆菌根除与胃癌防控专家共识》首次全面地阐述了幽门螺杆菌的危害,和根除治疗的重要性:
1、幽门螺杆菌是胃癌的主要致病因素,根除治疗可有效降低胃癌发病率和死亡率;
2.胃炎
几乎所有Hp感染者都存在慢性活动性胃炎。
3.消化性溃疡
Hp感染者中,大约15%~20%会患上消化性溃疡,即平时所说的胃溃疡、十二指肠球部溃疡等。
4.胃恶性肿瘤
约1%的Hp感染者会发生胃癌、胃黏膜相关淋巴组织淋巴瘤(MALT淋巴瘤)。
我国有14亿人,就算50%的感染率,那么将有7亿人感染,即使1%会因为感染HP而罹患胃癌,那也将是700万人,是个十分恐怖的数字!
5.消化不良
Hp感染者大约5%~10%会发生Hp相关的消化不良。
6.其他疾病
增生性胃息肉、胃黏膜肥大症等少见胃病,以及缺铁性贫血、特发性血小板减少性紫癜、维生素B12缺乏症等胃外疾病。

四、不根除HP,何谈预防胃癌?
幽门螺杆菌(HP)已定性为一类致癌因子,HP感染引起慢性胃炎,进而导致胃粘膜萎缩、肠化也已经被公认为胃癌发病的前期病变。所以2014年在日本京都,全世界的医学专家达成共识,预防和根除HP感染,应该作为预防胃癌的首要手段。
在日本,医生们把根除HP形容为“扑火”,希望通过根除HP而达到大大降低胃癌的发病率的目的。
提倡从儿童和青年人就开始筛查HP,并及时根除,以切断形成慢性胃炎并向萎缩、肠化发展的根源,最终控制胃癌的发病。
2013年2月21日,日本开始实施消灭胃癌计划,对12~20岁人群进行幽门螺杆菌筛查,并将慢性胃炎患者根除幽门螺杆菌治疗纳入医保范畴。实施该策略后,预期至2020年日本胃癌患者死亡率可下降约40%。
日本的胃癌5年综合存活率日本胃癌的发病率虽然很高,但因胃癌死亡的比率却很低,五年存活率达到了80%以上。
反观中国,据2017年中国癌症中心公布数据显示,2015年度新发胃癌68万例,因胃癌死亡49.8万例,5年生存率不足30%。
日本双率持续降低的原因,主要是得益于胃镜的普及,和全民消灭HP计划的实施!这值得我们借鉴和学习。

日本逆天的治愈率得益于全民根除HP
五、我国有7亿人感染,
即使1%的罹患率,就是700万人
中国是HP感染的大国,有7-8亿感染者,假如只有1%的人最终罹患胃癌,那么也将是六、七百万的恐怖数字!
所以,预防和根除HP任重而道远。
以下是权威统计数字:
可见中国的一句俗话“十人九胃”,并非空穴来风!
-
目前我国约有7亿人感染此病菌,约占总人口50-56%。
-
青壮年的幽门螺杆菌感染率为30%左右,
-
50岁以上的人群中感染率为50%~80%,
-
胃溃疡患者中幽门螺杆菌检出率高达几乎为80%,十二指肠溃疡几乎100%;
-
萎缩性胃炎患者检出率更高达90%。
-
在我国,60%的胃病患者有幽门螺旋杆菌感染问题,有些专家甚至把胃癌称作“传染病”。
-
儿童青少年感染率大约在30%-40%左右,尤其卫生条件差的集体生活的儿童Hp感染率更高,达64.39% 。
-
Hp阳性的儿童中,10岁以下被感染者占40%~60%,且每年以3%~10%的幅度急剧增加;
如此庞大的感染人群,加上我国的家庭结构、就餐模式,从源头上避免口口传播,难度很大,全面推广分餐制,难以实现。
那么就要在确认感染后,及时根除,以防后患!

六、40岁前受益最大、
萎缩、肠化前根除可完全消除胃癌风险
胃癌的发展模式叫做Correa模式:

根除Hp可改善胃黏膜炎症反应,阻止或延缓胃黏膜萎缩、肠化生,可逆转萎缩,但难以逆转肠化生。
所以,在胃萎缩或肠化生前根除Hp,阻断了Correa模式"肠型胃癌演变"进程,几乎可完全消除胃癌发生风险。
已发生胃黏膜萎缩或肠化生者根除Hp,可延缓胃黏膜萎缩和肠化生的进展,也可不同程度降低胃癌的发生风险。
因此,根除Hp的最佳年龄为18~40岁。
近期一项来自中国香港的回顾性研究显示,在60岁以上人群中开展H.p根除也可获益,但其降低胃癌发生率的效果要在根除10年后才能显现。
日本的一项针对有胃溃疡、十二指肠溃疡和胃炎患者的调查结果显示:10年内罹患胃癌的患者比例,
没有感染幽门螺杆菌的罹患率为0%,
而感染幽门螺杆菌的比例则为2.9%。

另一项研究显示:
早期胃癌治疗后根除幽门螺杆菌除菌的患者,与幽门螺杆菌未除菌的患者相比,3年内发新发胃癌的几率明显降低,数值统计结果相差了三倍。

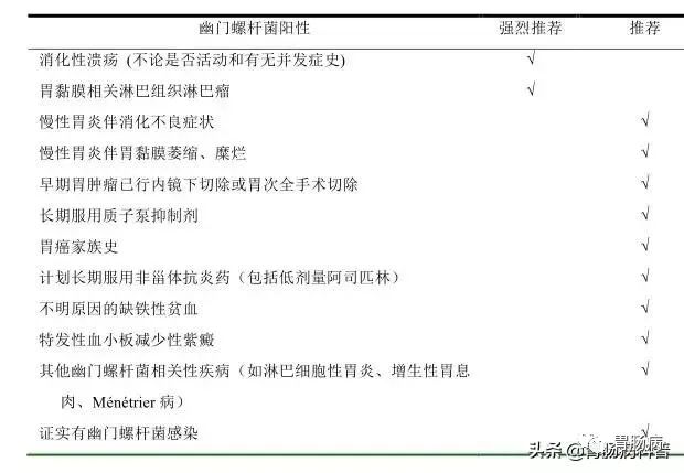
七、哪些人必须根除?
目前国内关于无症状是否根除,还有两派意见。
“鹰派”以李兆申院士为代表,建议成年人,只要没有抗衡因素,一经发现,都建议根除,而且越早越好。
而“*派鸽**”却担心会破坏菌落平衡、抗生素耐药、医疗资源浪费等等,一直比较保守和谨慎。
但两派的共识一般如下:
14岁以下儿童、孕妇、哺乳期妇女,除非有必要,不建议检测和治疗。
以下人群建议检测并根除:
1.年龄大于等于40岁;
2.胃癌高发地区人群;
3.幽门螺杆菌感染者;
4.既往患有慢性萎缩性胃炎、胃溃疡、胃息肉、手术后残胃、肥厚性胃炎、恶性贫血等胃癌前疾病;
5.胃癌患者一级亲属;
6.存在胃癌其他高危因素(高盐、腌制饮食、吸烟、重度饮酒等)。

八、检查和治疗都很简单
检查是否感染,一般常用的检测手段是碳13或碳14呼气试验,简单、快捷、无创、无痛、准确。
治疗一般推荐含铋剂的四联疗法,疗程10-14天。
治疗后一个月复查呼气试验,此时,最好连胃镜一起做。