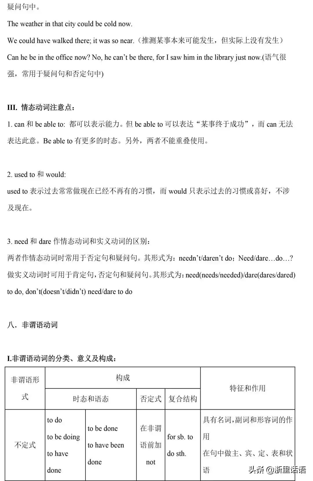
在初中阶段,不仅英语的单词量在逐渐增加,而且它的语法难度也是快速提升,很多同学都说被语法折磨的非常痛苦。今天,小编汇总了初中三年英语课本各单元语法知识点以及对应语法的主要内容,希望可以帮到大家。
七年级(下册)
Unit 1 My name is Gina.
含有be的一般现在时,what questions,物主形容词
Unit 2 This is my sister.
指示代词、who、人称代词主格、名词复数
Unit 3 Is this your pencil?
名词性物主代词,yes or no questions.
Unit 4 Where is my schoolbag?
Where,介词,and
Unit 5 Do you have a soccer ball?
含有have的一般现在时,yes or no questions,性质形容词,but
Unit 6 Do you like bananas?
含有like的一般现在时,yes or no questions,肯定和否定陈述,可数及不可数名词
Unit 7 How much are these socks?
How much,this,that,those,these
Unit 8 When is your birthday?
When,所有格,how old are you?
Unit 9 My favorite subject is science.
What,where,when,who
七年级(下册)
Unit 1 Can you play the guitar?
Can , 一般疑问句,what
Unit 2 What time do you go to school?
What time,when, 频率副词
Unit 3 How do you get to school?
How , how long, how far
Unit 4 Don’t eat in class.
祈使句,can, 情态动词
Unit 5 Why do you like pandas?
Why, what, where, because,形容词
Unit 6 I’m watching TV.
现在进行时,What, yes or no questions.
Unit 7 It’s raining.
现在进行时,how, what
Unit 8 Is there a pose office near here?.
There be , where,表地点的介词
Unit 9 What does he look like?
what, 形容词,选择疑问句
Unit 10 I’d like some noodles.
Would like,what, some, any
Unit 11 How was your school trip?
一般过去式,how,一般疑问句,形容词
Unit 12 What did you do last weekend?
一般过去时,what,who
八年级(上册)
Unit 1 Where did you go on vacation?
不定代词,一般过去式
Unit 2 How often do you exercise?
How often,频率副词
Unit 3 I’m more outing than my sister.
形容词比较级
Unit 4 What’s the best movie theatre?
形容词最高级
Unit 5 Do you want to watch a game show?
一般疑问句,动词不定式
Unit 6 I’m going to study computer science.
一般将来时
Unit 7 Will people have robots?
含Will 的一般将来时
Unit 8 How do you make a banana shake?
祈使句
Unit 9 Can you come my party?
情态动词
Unit 10 If you go to the party, you’ll have a great time.
If 引导的条件句
八年级(下册)
Unit 1 What’s the matter?
疾病的表达
Unit 2 I ’ll help to clean up the city parks.
一般将来时
Unit 3 Could you please clean your room?
情态动词的用法
Unit 4 Why don’t you talk to your parents?
Why don’t 句型
Unit 5 What were you doing when the rainstorm came?
过去进行时,when与while引导的时间状语从句
Unit 6 An old man tried to move the mountains.
动词不定式
Unit 7 W hat’s the highest mountain in the world?
形容词/副词的最高级
Unit 8 Have you read Treasure Island yet?
现在完成时
Unit 9 Have you ever been to a museum?
现在完成时
Unit10 I’ve had this bike for three years.
现在完成时(延续性和非延续性动词)
九年级(全册)
Unit 1 How can we become good learners?
动词+by+动名词
Unit 2 I think that mooncakes are delicious!
宾语从句:that,if/whether
Unit 3 Could you please tell me where the restaurants are?
宾语从句:wh-
Unit 4 I used to be afraid of the dark.
used to
Unit 5 What are the shirts made of ?
被动语态:一般现在时
Unit 6 When was it invented ?
被动语态:一般过去时
Unit 7 Teenagers should be allowed to choose their own clothes.
被动语态:含情态动词
Unit 8 It must belong to Caral.
表推测的情态动词:must, might,could,can't
Unit 9 I like music that I can dance to.
定语从句:that/which,who
Unit 10 You are supposed to shake hands.
be supposed to+do
Unit 11 Sad movies make me cry.
make sb. do/make sb.+adj.
Unit 12 Life is full of the unexpected.
综合复习【时态、状语从句】、过去完成时
Unit 13 We're trying to save the earth!
综合复习【时态、被动语态、used to、情态动词】
Unit 14 I remember meeting all of you in Grade 7.
综合复习

























