
在当今越来越多的 奖励信用卡中 ,带现金返还的最佳信用卡因其简单性而引人注目。当您使用现金返还卡时,无需转移,转换或战略性地兑换所产生的奖励即可最大化价值-您只需将奖励现金作为月账单上的对账单贷项或指定银行的存款即可获得账户。
现金返还卡的好处是,当您在不同类别(如餐馆,杂货或汽油)中消费时,通过获取一定比例的现金返还,可以轻松地轻松赚取奖励。但是有些信用卡提供的奖励少于某些信用卡奖励,包括专门用于旅行的信用卡。
无忧的现金返还奖励通常会在一到两个计费周期后由信用卡发卡行自动应用到您的余额中,并且-根据您的支出-可以将很多钱返还到您的钱包中。使用最好的卡之一,大多数消费者可以从2%到5%的总收入中获得任何收益。因此,如果您每年花费15,000美元,则每年将获得300至600美元的现金返还奖励。
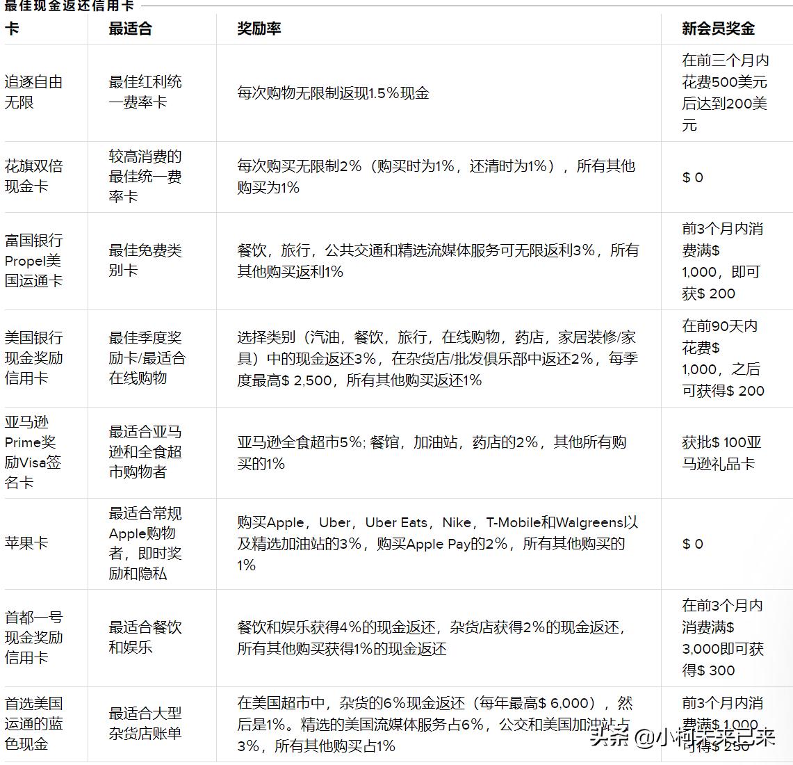
找出哪些卡对您有意义,我从拥挤的市场中选择了八个高价值选项。有些是免费的固定费率信用卡,在所有购买中都赚取相同的金额。有些提供注册奖金奖励以及现金返还。有些限制在特定的支出类别(例如杂货,餐饮,汽油,公交或旅行),但奖励率较高,而另一些则收取年费。我还概述了每张卡的重要信息,包括是否具有转让费,奖金兑换阈值和介绍性APR。我还提到了有关资格的一般信用要求。
我已经按组对列表进行了组织,从最直接的集群开始,到最复杂的奖励结构结束。
为了估算每张卡对个人的价值并评估哪种花销情况有意义,我使用了劳工统计局消费者支出调查中的数据。

最简单的:免费,统一费率的卡
最佳红利统一费率卡
追逐自由无限

花旗双倍现金卡
奖励率: 每次购买可无限制返还1.5%现金返还年费: $ 0 新会员奖金: $ 200 奖励兑换阈值: 前三个月$ 500 信用要求: 良好至优秀 简介年利率: 购买和余额转移的0%(15个月) 年利率购买: 16.49%到25.24%可变 年利率余额转账: 16.49%到25.24%可变 余额余额手续费: 5%(最低收费 $ 5)
最简单的现金返还卡是采用统一费率且不收费的卡。Chase Freedom Unlimited卡提供所有消费的固定,无限制的1.5%现金返还,无论其消费类别如何,并且不收取年费。这是现金返还奖励世界的好介绍卡。
奖励详情
Chase Freedom Unlimited在您前三个月花费500美元后提供了200美元的奖励(我发现的最低奖励门槛之一-参见图表),但总体利率(1.5%)比Citi Double Cash Card(最高)低至2.0%)。对于现金返还奖励,这百分之五的费用似乎微不足道,但每花费10,000美元,其总费用就会增加50美元。
何时使用此卡
对于您的整体信用卡策略,Chase Freedom Unlimited可以是钱包中唯一的卡片(如果您出于简单性考虑),或者是您在其他奖励类别之外购买其他东西(例如机票)时首选的卡片。没有一张可以为旅行购买提供奖励积分的卡。与可赚取Chase Ultimate Reward积分的卡配对时,此功能也很有用,因为您可以将奖励转换为可以增加其价值的积分。请记住,在某些类别上提供较高百分比的卡,例如Capital One Savor在餐饮和娱乐方面所占的4%,在所有其他类别上仅提供1%的返还,因此,像Freedom Unlimited一样方便地使用固定费率的卡很划算对于不属于您其他卡的奖励类别的购买。
兑换详情
您可以将任何数量的Chase积分兑换为账单上的对账单信用额,或直接存入您的银行账户。与仅允许在特定级别进行兑换(例如2500点或25美元)的其他卡相比,兑换灵活性是一个很好的优势。
更具战略意义:免费的“类别”卡
从这一点开始,我们将进入战略领域,因此我将根据您使用卡的方式和时间来评估卡。根据购买类型,所有剩余的卡都有不同的现金返还百分比,因此不同的消费习惯将带来不同的结果。虽然可能只有一张或两张卡是您唯一的卡,但与其他现金返还卡搭配使用时,其中大多数会是最好的,因此您不会在奖励类别之外进行过多购买。
最佳免费类别卡

富国银行Propel美国运通卡
奖励率: 餐饮,旅行,加油站,公共交通和精选流媒体服务无限制3%现金返还(3x积分),其他所有服务获得1%(1x积分)年 费: $ 0 新会员奖金: $ 200(20,000点) 奖励兑换门槛: 在头三个月$ 1,000 信用要求: 卓越的 介绍APR: 在采购和余额转移(12个月)0% :年利率采购 14.49%至24.99%变量 的余额转移年利率: 14.49%至24.99%的可变 余额转移费用: 5%(最低收费 $ 5)
奖励详情
富国银行Propel的最佳组合是奖励率(无限制3%或3x点)和类别的广泛性(餐饮,天然气,公交,旅行和流媒体服务)。现金红利(20,000积分,相当于200美元,在前三个月花费1,000美元之后,相当于200美元的现金赎回)符合150-200美元的行业标准。
何时使用此卡
由于奖励类别不会轮换并且该卡覆盖了很多领域,因此我建议将其与Citi Double Cash Card或Chase Freedom Unlimited配对以用于非奖励类别支出。请记住,只有当无手续费的1.5%和2%的收入者存在时,才有理由记录只能赚取1%收入的购买。
兑换详情
Propel的现金奖励可以作为入富国银行帐户的存款或对帐单信用额赎回。兑换的最低门槛是2,500点($ 25)。
奖励比较
名单上最接近Wells Fargo Propel的卡可能是Capital One Savor卡,该卡在餐饮和娱乐方面占4%,在杂货店中占2%,在其他所有事物上占1%,年费为95美元。要多付1%的费用来支付$ 95的费用,您每月需要在餐饮和娱乐上花费近$ 800(每年$ 9,500)。因此,除非您专门在餐饮和娱乐上花了那么多钱,否则Wells Fargo Propel是获得现金返还奖励卡的更好选择。
最佳类别卡/最适合在线购物

美国银行现金奖励信用卡
奖励率: 选择类别中的3%现金返还(汽油,餐饮,旅行,在线购物,药店,家居装修/家具);杂货店/批发俱乐部的2%返还,每季度$ 2,500; 年 费: $ 0 新会员欢迎红利: $ 200 红利赎回门槛: 前90天为$ 1,000 信用要求: 优良至优秀 简介年利率: 购买和余额转移的0%(12个月) 购买年利率: 13.99%余额转帐的最高 APR到23.99%可变APR: 13.99%到23.99%可变 余额APR : 3%(最低$ 10)
奖励详情
美国银行现金奖励卡是“轮换奖励类别”卡之一,这意味着产生3%奖励的类别在一年中会发生变化。但是,与大多数其他按季度设置轮换或奖励计划的奖励卡不同,美国银行版可让您从以下六个列表中选择类别(每个日历月最多一次):加油,在线购物,餐饮,旅行,药房或家居装修和家具摆设。
何时使用此卡
考虑到奖励计划的灵活性,我建议使用此卡来填补您的支出策略中的空白。如果您有固定价格的卡,杂货卡和餐饮和旅行卡,但每月在网上购物花费超过$ 100,则可以注册美国银行现金奖励卡,选择“在线购物”并享受作为您的在线消费卡。我之所以专门使用在线购物类别,是因为它不像汽油或餐饮这样的类别常见,但您显然可以选择最适合您的消费习惯的类别。
如果您要进行很多海外旅行,我不建议您使用此卡。它收取3%的国外交易费。
兑换详情
您可以随时赎回任意数量的BankAmericard现金奖励,并将其存入美国银行或美林帐户,或将其作为对账单信用额进行赎回。
奖励比较
其他奖金类别卡,例如Chase Freedom或Discover It Cash Back,在一年中会轮流通过三种或四种不同的类别,这使得最大化奖励或将其与其他卡配对非常困难。这使美国银行卡的灵活性和选择脱颖而出。
科技卡
尽管Netflix还没有信用卡,但近年来,FAANG的其他大多数成员也做出了巨大的努力,以通过他们的系统进行付款。Facebook正在走加密货币路线,Google Pay成为现实,现在亚马逊和苹果都有自己的现金返还信用卡。甚至Verizon也开始涉足信用卡游戏。
最适合亚马逊和全食超市购物者

亚马逊Prime奖励Visa签名卡
奖励率: 亚马逊全食超市5%;餐馆,加油站,药房的2%;其他 费用的 1%年费: $ 0 新会员奖金: $ 100亚马逊礼品卡 奖励兑换阈值: 获批准 信用要求: 公平 介绍年利率: 无 购买年利率: 15.74%至23.74% 余额转移可变年利率: 15.74%至23.74可变 余额百分比转移费: 5%(最低$ 5)
定期在亚马逊购物的任何人都必须拥有这张卡。我甚至不打算提供最低建议门槛,因为它没有弊端,而且很少有其他卡提供亚马逊特定的折扣。
奖励详情
鉴于您几乎可以在亚马逊上购买到任何东西,因此可以从流行的在线零售商那里获得5%的回报非常可观。该卡还会在餐馆,加油站和药店抛出2%的钱,而在其他所有购买行为中还会产生1%的钱。亚马逊提供基本的非Prime会员卡,且亚马逊购物回扣3%,但我专注于Prime奖励卡,因为我假设如果您每月在亚马逊上进行大量购买(超过250美元)或全食,您很可能是Prime会员。
何时使用此卡
如果您在亚马逊和全食超市购物一吨,而您的其余大部分消费是在餐馆和加油站,那么Amazon Prime Rewards卡可能是您唯一的现金返还卡。不过,在该特定支出状况之外,我建议像其他信用卡一样使用此卡-作为统一费率卡的补充,以通过购买Amazon和Whole Foods赚取现金。
兑换详情
您可以在Amazon上购物时以任意金额在结账时兑换积分,或者通过Chase通过2,000积分(20美元)起将其作为对账单信用额兑换。请注意,亚马逊(显然)鼓励使用亚马逊的兑换选项,并且没有提及现金,但是实际上这是一种免费的选项,可以以相同的比率兑换。
奖励比较
您可能要用于购买亚马逊的唯一另一张卡是美国银行现金奖励卡,该卡可提供3%的在线购物回扣(如果您选择该季度的奖励类别),其中包括亚马逊和其他许多在线零售商。这个百分比比亚马逊的信用卡少2%,但是如果您在各种各样的在线零售商那里购物,这可能更有意义。通过一些快速数*运学**算,您将看到,如果超过一半的在线购物是非亚马逊的,美国银行现金奖励卡将获得最多的奖励。另外,要获得最大的现金返还,请同时注册两张免费卡,并使用美国银行版本进行非亚马逊购物。
最适合常规Apple购物者,即时奖励和隐私

苹果卡
奖励率:购买Apple,Uber和Walgreens的奖励率为 3%;购买Apple Pay的2%; 收取其他所有费用的 1%年费: $ 0 新会员奖金: $ 0 奖励兑换阈值: 无 信用要求: 公平 介绍年利率:无 购买 年利率: 未变余额年利率的 12.49%至23.49%: 未提供 余额转让 费:未提供
奖励详情
在苹果卡具有独特的奖励计划结构,对苹果,尤伯杯和沃尔格林购买(类别兼收并蓄的组合,至少可以说),2%与苹果支付进行的交易,在一切的1%,提供3%。除非您是Apple的超级购物者并且是Uber的日常用户,否则3%的类别将不会显得特别突出。另外,必须使用Apple Pay才能达到2%的收入与花旗Double Cash Card相比差强人意,无论您如何付款,花旗Double Cash卡都可以提供高达2%的费用。不过,Apple卡具有一些优势。
其他福利
Apple Card的隐私权政策规定,它将“绝不会将您的数据共享或出售给第三方以进行市场营销或广告宣传”,这对于关心其个人数据的人们而言是一个重要的姿态。Apple Card的奖励结构也与众不同,其现金返还立即显示在您的账户中,并在每天结束时达到您的余额。因此,如果您迫不及待要等待一两个月才能兑换积分,又不能等四到五天才能将对帐单信用额度过帐到您的帐户,那么Apple Card的即时奖励可能会很吸引人。
何时使用此卡
如果主要的3%类别(Apple,Uber和Walgreens)适用于您的许多购买活动,那么这是一个不错的现金返还选项。但是,鉴于并非所有零售商都接受Apple Pay,因此Apple Pay的2%有点脆弱,而Citi Double Cash Card则无论如何都可提供高达2%的折扣。该卡主要用于对卡的隐私政策和即时奖励感兴趣的人。
最后,我应该指出,由于APR较低且无需支付诸如滞纳金之类的费用,Apple做出了很大的贡献,但是鉴于我们的运营假设,无论如何您每月都会按时还清余额,我认为减少差异化因素。请注意,Apple Card不会向所有三个主要征信机构报告信用活动(仅TransUnion),因此,如果您尝试建立信用评分,则影响较小。
现金返还信用卡如何工作?
现金返还信用卡向持卡人提供对账单信用额度或现金形式的奖励。对帐单信用证是您每月帐单上欠信用卡公司的款项减少。请注意,奖励并不总是在您获得奖励的月份获得-通常在一到两个结算周期之后,信用卡发卡行会将其应用于您的余额。
现金返还信用卡的兑换过程是自动的或非常简单的。某些卡(例如美国银行现金奖励卡)会每月自动将现金奖励应用于您的对帐单余额。其他人,例如Wells Fargo Propel卡,则要求您登录并兑换可用的Go Far Rewards积分以获取对帐单。大多数积分不会过期,但是如果您在兑换积分之前关闭了帐户,则会失去它们。有些服务(例如花旗银行)仅在一年的帐户闲置后过期。
现金返还信用卡通常分为四个主要类别:固定费率,分层,循环或自行选择。
固定费用卡为每次购买提供相同的费用。这些卡包括花旗双现金(Citi Double Cash),每笔消费可返利2%;大通自由无限(Chase Freedom Unlimited),每笔消费返利1.5%。
分层卡针对不同类别的消费提供不同的奖励率。一个例子是Amazon Prime Rewards信用卡,该卡可提供5%的Amazon和Whole Foods购买回扣,2%的餐厅,药店和加油站回扣以及1%的其他回扣。
轮换类别卡每季度提供不同的奖励,具体由发卡机构确定。自行选择类别卡可让您选择奖励类别,例如美国银行现金奖励卡,该卡可为您选择的类别提供3%的退款,杂货提供2%的奖励以及其他所有内容的1%。
您应该获得现金返还信用卡吗?
我们建议所有人使用现金返还信用卡。考虑到即使最好的卡也不收年费,大多数卡都提供开卡奖励,并且兑换过程非常简单,因此持有现金返还信用卡没有任何不利之处。
主要缺点是要支付对帐单余额的利息(我们强烈建议您对帐单余额支付利息),并且由于奖励结构而不得不增加支出。有研究表明,用信用卡付款时,消费者往往会多得多花用现金支付时,比更高达83%,在某些情况下。这就是为什么在使用信用卡时仔细监视是否要花更多钱很重要的原因。如果在用餐信用卡上获得4%的现金返还后,您在餐饮上的支出增加了50%,那么您最终将无济于事。
对于只需要一种奖励卡而不是许多奖励卡的人来说,现金返还信用卡也是理想的选择。例如,像Citi Double Cash卡或Chase Freedom Unlimited这样的统一费率信用卡之一,将是您钱包中唯一的信用卡。相反,如果您可以支付多个账单并使用不同的卡进行不同的购买,可以使用现金返还卡来补充其他类型的奖励卡。举例来说,假设您有旅行奖励信用卡,可以为您的航班提供5倍积分。您可以将该卡用于预订航班,并将固定费用现金返还卡用于其他所有事项。
如何选择现金返还信用卡
要选择正确的现金返还信用卡,最重要的是要清楚地了解您每月的支出方式。我们建议您绘制过去三到六个月的支出图表,并将支出分为餐饮,杂货和天然气等类别。(为Mint等网站编制预算-甚至您当前的银行-自动进行此跟踪)。一旦确定了支出最高,最一致的类别,就可以使用我们列表中的图表来确定哪张卡可以为您带来最高的回报。然后,在注册信用卡后,将您在同一时间段内的消费与获得信用卡之前的时间进行比较。如果您发现差异,特别是较大的差异,请考虑使用现金进行购买,或者只是记下您过去的支出方式和匹配方式。
只有确定了哪张卡具有您的类别的最高奖励率之后,您才可以查看其他好处和优惠,例如登录奖金,国外交易费用或租车覆盖率,并确定其中哪一项(如果有)它们适用于您以及它们的重要性。有些看似有价值,但实际上却不能为您省钱,例如一张卡,即使您从未出国旅行,它也不会收取国外交易费。
年度利率确定您在一年中要支付在信用卡上的任何余额的利息金额。鉴于我们的建议是使用奖励信用卡代替现金,并且永远不要结余,因此APR的影响最小。大多数信用卡提供的APR范围在15%到25%之间,取决于信用卡和您的特定信用评分。与奖励率相比,这些数字很高。像5至10 倍高于平均水平的回报率更高。如果您在信用卡对帐单上保持余额,则要擦除这些奖励,然后再消除一些奖励,这就是为什么我们建议您每月全额还清余额。
但是,有55%的美国人每个月都不还清信用卡余额。如果您在每月还清信用卡账单时遇到任何麻烦,请优先处理所有其他事情。只有在减轻债务负担并不再支付利息之后,您才考虑使用奖励卡。
您的信用卡选择也可能会受到您的信用评分的影响。我们推荐的大多数卡都需要良好或优良的信用评分,通常约为650或更高。如果您不符合所需的信用标准,则可以使用专门用于尝试重建信用的信用卡,例如担保信用卡。
如何最大化现金返还奖励
最大化现金返还奖励的最重要策略可能令人惊讶:不要超支。一旦开始赚取积分,花红和消费奖励,您可能会想尝试增加奖励,但这会使您离财务目标更远,而不是更近。现金返还奖励是从当前支出中赚回少量钱的一种好方法,但是一旦您花费比平常更多的钱就可以获取奖励,那么净值将为负。避免超支的一种方法是使用预算应用程序,让您保持诚实,例如您需要预算。
第二个技巧是永远不要错过付款。如果您必须支付滞纳金或未付余额的利息,那么您的损失将使您的回报很快消失。为了安全起见,我们建议您每月偿还两次信用卡账单,或者选择自动付款。
最后,要获得最大的现金返还奖励,请考虑在您的钱包中添加两三个不同的信用卡优惠。信用卡通常只针对一两个类别,因此您可能需要注册几张信用卡才能最大程度地提高支出回报。话虽如此,您还需要考虑花费在信用卡奖励上的时间和精力。在某个时候,完美的策略可能太耗时且压力很大。
要考虑的不同类型的信用卡
现金返还信用卡对大多数消费者都有好处,但是还可以考虑其他类型的奖励信用卡。例如,旅行奖励信用卡非常适合那些经常旅行或希望通过航空休息室使用权或升舱等福利来提升其旅行体验的人。旅行信用卡会向持卡人奖励积分或里程,例如Chase的Ultimate Rewards积分或American Express的Membership Rewards积分,这些积分或里程可用于购买旅行。
对于那些需要建立或重建自己的信用评分的人来说,有担保的信用卡和学生信用卡是最佳选择。虽然许多现金返还和旅行奖励卡都要求信誉良好,但这些其他类型的卡可以帮助得分较低的人逐步建立您的信誉。有担保的信用卡需要预付一定额度的信用额度,因此您基本上是在向银行*款贷**以换取信用记录。学生证旨在帮助没有信用记录的年轻人首次建立信用。两者通常都具有较低的信用额度和较高的批准可能性。
也有“俱乐部”信用卡,仅可供信用合作社,经纪公司或其他类型的会员俱乐部的成员使用。这些包括信用联盟信用卡,例如Alliant CU Visa,零售卡,例如Costco信用卡,Target RedCard和Sam's Club MasterCard,或Fidelity帐户持有人的Fidelity现金返还信用卡。
最后,商业信用卡(例如Chase Ink Business系列卡或American Express的Business Platinum Card)适用于小型企业甚至承包商和自由职业者,旨在记录业务费用。商业信用卡通常会为诸如互联网和电话账单费用,办公用品和其他与商业相关的购买等类别提供奖励。