代理报关委托操作指引以委托方(经营单位)操作为例
单一窗口入口
登录单一窗口,选择【货物申报】-【报关代理委托】
地址:https://www.singlewindow.cn/

(单一窗口入口)

(新版单一窗口入口)
发起委托申请
1、在左侧【委托关系管理】中选择【发起委托申请】,输入被委托报关行相关信息后点击【查询】,勾选对应企业,选择【发起委托申请】。如下图所示:

2、勾选相关信息后,点击【发起】按钮,发起委托申请。如下图所示:

确认委托申请
1、在左侧【委托关系管理】中选择【确认委托申请】。查询待确认委托申请后,勾选对应委托,点击【查看委托关系详情】。如下图所示:

2、跳转至详情页面,在右上角点击【接受】。如下图所示:

自动确认开关管理
【自动确认开关】由委托方自行决定是否开启,开启流程如下:
1、在左侧【委托关系管理】中选择【自动确认开关管理】。如下图所示:

2、勾选对应委托,点击【开启开关】,完成电子代理报关委托签约。如下图所示:



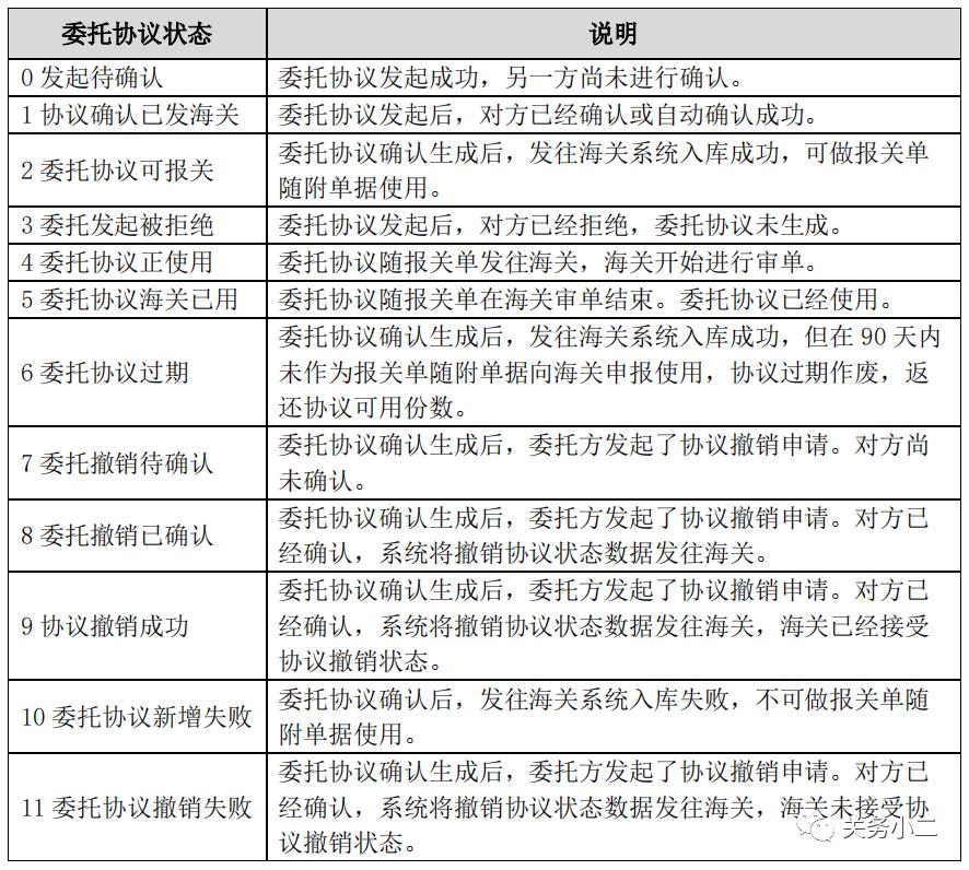
附委托协议各类状态含义:
