
新年伊始,春节将至,朋友圈新添“灵魂画手”。天天聊代购,方式可知否?电商法,新要求,跨境电商也出手。代购,代购,合规之路,咋走?紧跟政策,转型为首。
一、案说代购
1、“海淘代购日本网红药案”与销售假药罪
近日,浙江省台州天台县一服装店主许某因代购感冒颗粒、龙角散、眼药水、阵痛消炎剂、鼻炎喷雾、口腔贴等多种必须经批准而未经批准的日本进口药品,并在店内进行销售,依据《中华人民共和国药品管理法》第四十八条、《中华人民共和国刑法》第一百四十一条,被认定构成“销售假药罪”。本案检察院因许某有自首情节,且销售的药品数量较少,认定本案情节轻微,符合法律免于刑事处罚的规定,最终作出酌定不起诉处理。虽然案件处理结果温和,但“销售假药罪”这一名词为代购行业再次敲响警钟。前有《我不是药神》原型案例代购“救命药”(仿制药),后有本案代购“网红药”,海外药品因代购以个人物品方式进境销售,规避国家进口药品许可注册监管,在形成巨大获利空间的同时,也因质量安全难以保障而对消费者生命健康产生严重风险。
其实让代购深陷产品质量安全风险的不仅仅是药品,类似的需要国家注册许可批准后方可进口的商品,未经国家有关部门检验批准就通过代购以个人物品渠道进境销售,也同样面临市场监管部门的依法查处风险,严重的还需承担相应的刑事责任。
2、“淘宝店主代购被判10年案”与涉税*私走**
相比起情节轻微的“网红药案”,不久前的“代购判10年案”更是震惊整个代购圈。在该案中,被告人游某设立了名为“TSHOW进口女装店”的淘宝店用于销售进口高档服装。2013年5月起,游某在香港多家知名服装公司通过刷卡支付方式大量采购各种服饰,随后通过快递邮寄、“水客”偷运和自行携带等方式*私走**进境,并由其淘宝网店在境内销售牟利。经核定,游某偷*税逃**款300万元。依据《刑法》*私走**普通货物、物品罪的规定,*私走**货物、物品偷逃应缴税额特别巨大(250万元以上)或者有其他特别严重情节的,处十年以上有期徒刑或者无期徒刑,并处偷逃应缴税额一倍以上五倍以下罚金或者没收财产。游某被判处10年有期徒刑并罚款550万元。
综合以上两个典型案例,代购给我们的印象是灰色的、有风险的,“代购”一词甚至都没有一个明确的官方定义,更别说有针对性的扶持/监管政策。但生活中那些花花绿绿的朋友圈“九宫格”又向我们宣告着:代购从未远离。什么是代购?代购有哪些表现形式?海关和市场监管部门如何监管代购?《电子商务法》下的代购应如何走好合规之路?本文将一一解答。
二、图解代购
1、代购的形式分类
服务范围

采购方式

现货采购是代购的最初风貌,后因采购时间长,单笔采购成本高,爆款缺货等问题,批量备货模式逐步发展壮大。批量备货又分境内备货和境外备货。前者先将货运回国内,接单后从国内发货;后者在海外仓备货,接单后通过行邮方式直接寄予消费者。
销售方式

典型的电商平台代购就是淘宝店主在用户下单后按照上述3种采购方式中的一种进行交易;与微商类似的销售方式还包括微博、抖音等社交平台的营销;线下渠道指将商品成批量带回后在实体店销售,采购方式为境内囤货。
物流方式

在国务院跨境电商有关政策例行吹风会上,海关总署口岸监管司王炜司长也对代沟问题坦言:“从海关监管制度上,并没有为代购制定特殊的监管制度。代购的方法有很多种,有的通过旅检渠道进来,有的通过快件或者邮递渠道进来,针对上述渠道,海关分别有不同的监管政策。”
2、《电子商务法》与跨境电商新政对代购的影响
(1)代购 VS《电子商务法》中的“电子商务经营者”
根据《电子商务法》第九条的规定,无论是依托于电商平台还是依托于社交平台的代购,只要是通过网络促成交易的经营行为,都将受到《电子商务法》的规制。除了零星为亲友代购的代购者,职业代购人自然也属于“电子商务经营者”。
《电子商务法》对代购的重要影响集中于市场主体登记、纳税和行政许可相关规定。

(2)代购 VS 跨境电商零售进口
根据跨境电商零售进口新政,跨境电商零售进口是指中国境内消费者通过跨境电商第三方平台经营者自境外购买商品,并通过“网购保税进口”(海关监管方式代码1210)或“直购进口”(海关监管方式代码9610)运递进境的消费行为。这里就排除了“代购”这一非官方跨境零售行为。
跨境电商商品应符合以下要求:属于《跨境电子商务零售进口商品清单》内、限于个人自用并通过与海关联网的电子商务交易平台交易,能够实现交易、支付、物流电子信息“三单”比对。
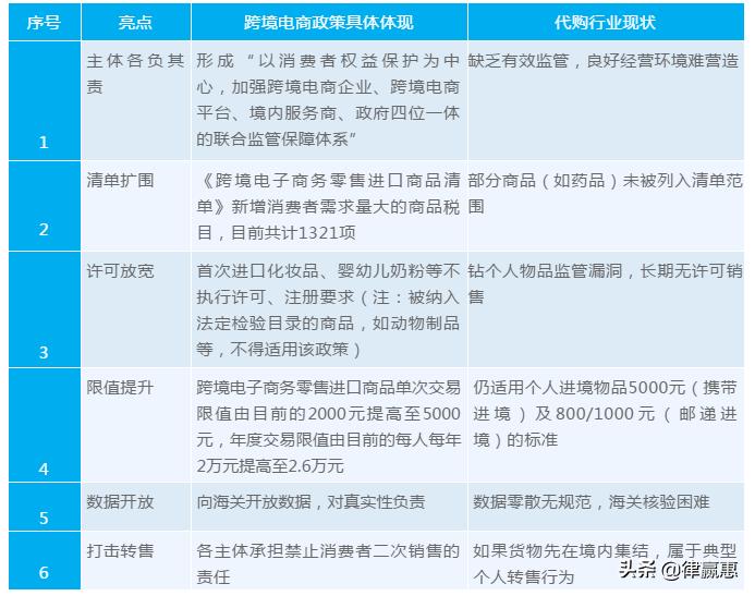
国家对跨境电商零售进口进行大力政策扶持,这将对代购形成新的市场冲击,我们依据跨境电商零售进口新政的亮点整理,对比代购行业现状,总结出以下六点:

如果说《电子商务法》的出台对代购行业产生了重大影响,那么跨境电商零售进口政策则更进一步,着力打击违法代购行为,在《关于完善跨境电子商务零售进口有关工作的通知》(商财发[2018]496号)中明确指出:“对企业和个体工商户在国内市场销售的《跨境电子商务零售进口商品清单》范围内的、无合法进口证明或相关证明显示采购自跨境电商零售进口渠道的商品,市场监管部门依职责实施查处。”该规定对《清单》范围内的商品代购进行有效治理,但对于未列入《清单》的商品代购,例如我们在文章开头提到的“网红药案”中的药品,其监管仍然存在灰色地带。
三、展望代购
从根源上讲,代购同跨境电商一样,既不属于非贸易进出境,也不属于传统意义上的国际贸易,而是处于二者的交叉地带。转向何方?一是一般贸易,二是跨境电商。从绝大多数从事《清单》内商品经营的个人代购而言,从资金、货源、经营等角度考量,转向跨境电商,享受零售进口政策,是最佳选择。“代购的商品难以保障质量安全。”“代购和跨境电商零售进口比起来,跨境电商零售进口优势就比代购要大得多。”国务院政策吹风会上,海关总署口岸监管司王炜司长再次强调。这其中的政策导向,不言而喻。
据悉,淘宝、京东等大型电视平台已经开始为平台代购商家的转型提供跨境电商提供仓储物流、商品备案、*缴税代**收等服务。无论是保税区模式还是BC直邮,无论是委托第三方物流还是自建供应链,只要能如实为海关提供“三单”(交易单、支付单、物流单)信息并依法纳税,作为“*战野**军”的代购就基本完成了向跨境电商“正规军”的转型。
而《清单》之外的代购如何转型?一方面我们寄希望于《清单》的进一步扩围,另一方面我们期待许可注册时效提高、成本降低,代购合规化发展,离不开政策的支持。
作者:冯晓鹏律师/北京市金杜(广州)律师事务所