我是高血压能不能接种疫苗?
我刚做完手术能不能接种?
我准备怀孕能不能接种?
我正在哺乳期能不能接种?
这些问题……嗯……还可以理解
但是你问我刚失恋能不能接种
是几个意思???

哎,今天又是当客服的一天

快来看看新冠病毒疫苗接种有哪些禁忌和注意事项?
你想知道的都在这里!

以下情况,可以接种
1
已知对尘螨、食物(鸡蛋、花生、海鲜、芒果)、花粉、酒精、青霉素、头孢或者其他药物过敏,可以接种。
2
患有心脏病、冠心病,冠状动脉粥样硬化等疾病,非急性发作期,可以接种。
3
健康状况稳定,药物控制良好的慢性病人群不作为新冠病毒疫苗接种禁忌人群,建议接种。
4
高血压药物控制稳定,血压低于160/100mmHg,可以接种。
5
糖尿病药物控制稳定,空腹血糖≤13.9mmol/L,无急性并发症(酮症酸中毒、高渗状态、乳酸酸中毒),可以接种。
6
甲减患者服用稳定剂量左甲状腺素(优甲乐),甲功正常,可以接种。
7
慢性湿疹没有明显发作,且处于非治疗阶段,可以接种。
8
慢性*麻疹荨**当前症状不明显,且处于非治疗阶段,可以接种。
9
慢性鼻炎、慢性咽炎症状不明显,可以接种。
10
慢性肝炎非治疗阶段,肝功正常,可以接种。
11
肺结核稳定期,可以接种。
12
银屑病非脓疱型等急性类型,处于非治疗阶段,可以接种。
13
白癜风处于非治疗阶段,可以接种。
14
慢阻肺非急性发作期,无明显咳喘,可以接种。
15
抑郁症药物控制良好,生活工作如常,可以接种。
16
精神疾病患者,病情稳定,可以接种。
17
用于治疗糖尿病的各种药物(包括注射胰岛素),均不作为疫苗接种的禁忌。
18
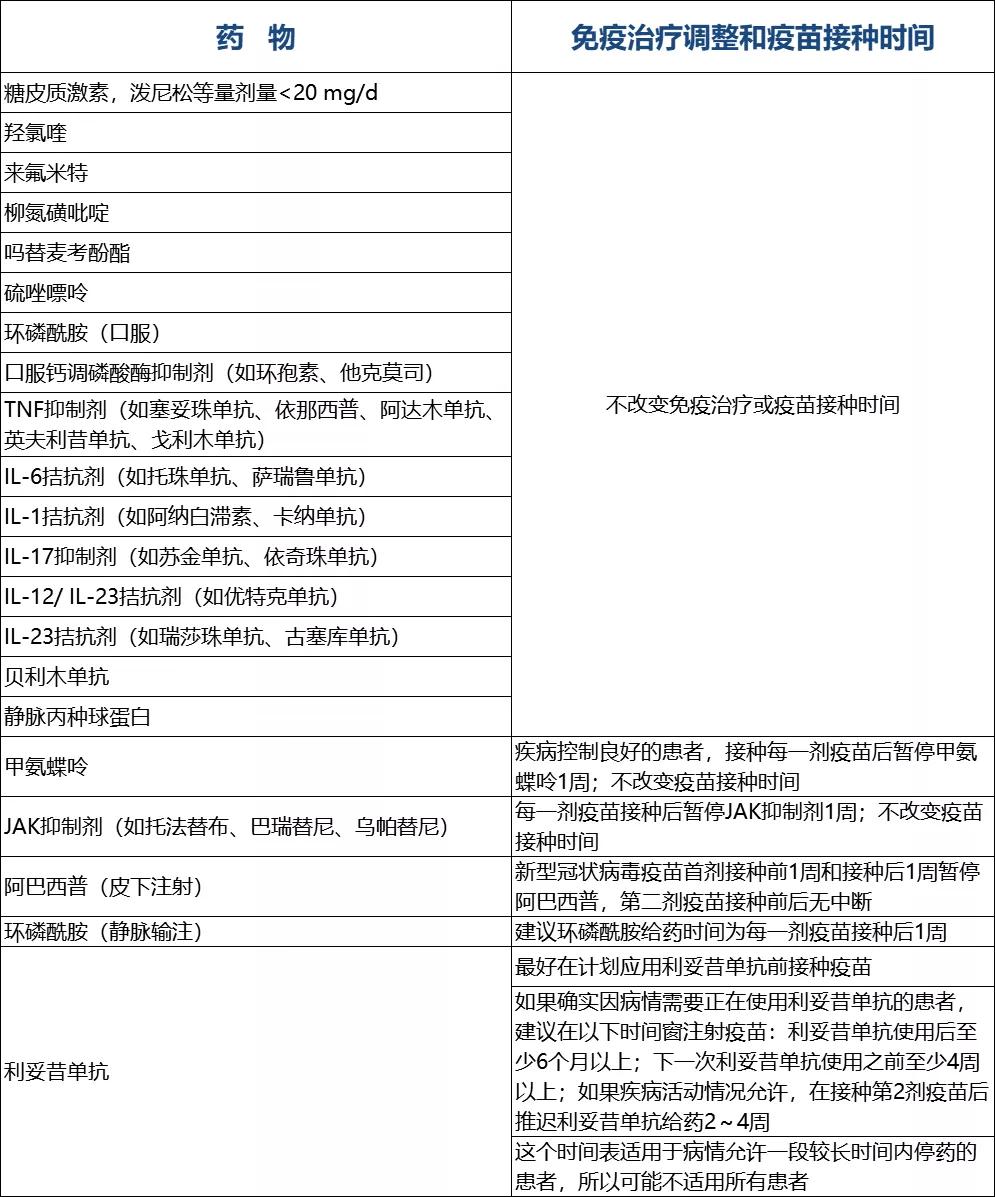
风湿免疫性疾病患者建议在疾病稳定期接种新冠灭活疫苗,免疫*制剂抑**治疗调整和疫苗接种时间详见附表。
19
恶性肿瘤术后超过三年,不再进行放化疗;肾病综合征;肾移植后吃免疫抑制药物;艾滋病患者、HIV 感染者,建议接种灭活疫苗或重组亚单位疫苗。
20
阴道炎,尿道炎等泌尿系统感染,无发热,处于非治疗阶段,可以接种。
21
单纯腹泻,无发热,每日不超过三次,可以接种。
22
心脏病、支架、搭桥、安装起搏器,术后恢复正常,可以接种。
23
器官移植术后,恢复良好,体征平稳,建议用新冠灭活疫苗。
24
脑梗塞治愈者,或有后遗症(且病情稳定、血压控制平稳)者,可以接种。
25
阑尾炎术后、人工流产术后,身体恢复良好,无其他不适,可以接种。
26
骨折、外伤,无感染发热,可以接种。
27
备孕期可以接种,建议对新冠病毒感染高风险的哺乳期女性(如医务人员等)接种新冠灭活疫苗,哺乳期女性接种新冠病毒疫苗后,建议继续母乳喂养。
28
月经期可以接种。
29
侏儒症可以接种。

以下情况,暂缓接种
1
任何原因(感冒、伤口感染、局部炎症)引起的发热(腋*体下**温≥37.3℃),暂缓接种。
2
重感冒、心梗、脑梗等疾病急性发作期,暂缓接种。
3
恶性肿瘤患者手术前后,正在进行化疗、放疗期间,暂缓接种。
4
头痛,头晕,恶心,呕吐,胸闷,胃部不适等,暂缓接种,查明原因再考虑是否接种。
5
*麻疹荨**发作期,有皮肤瘙痒症状,暂缓接种。
6
诺如病毒或其它病毒引起的急性腹泻,暂缓接种。
7
风湿免疫性疾病如处于活动期,暂缓接种。

以下情况,禁忌接种
1
对疫苗的活性成分、任何一种非活性成分、生产工艺中使用的物质过敏者,或以前接种同类疫苗时出现过敏者,不能接种。
2
既往发生过疫苗严重过敏反应者(如急性过敏反应、血管神经性水肿、呼吸困难等),不能接种。
3
患有未控制的癫痫和其他严重神经系统疾病者(如横贯性脊髓炎、格林巴利综合症、脱髓鞘疾病等),不能接种。
4
正在发热者,或患急性疾病,或慢性疾病的急性发作期,或未控制的严重慢性病患者,不能接种。
5
妊娠期妇女,不能接种。

其他情形应这样接种
1
接种后发现怀孕不需要终止妊娠,建议做好孕期检查和随访。
2
对于有备孕计划的女性,不必仅因接种新冠病毒疫苗而延迟怀孕计划。
3
新冠病毒疫苗不推荐与其他疫苗同时接种。其他疫苗与新冠病毒疫苗的接种间隔应大于14天。
4
任何情况下,当因动物致伤、外伤等原因需接种狂犬病疫苗、破伤风疫苗、狂犬病免疫球蛋白、破伤风免疫球蛋白时, 不考虑间隔,优先接种上述疫苗和免疫球蛋白。
5
如果先接种了狂犬疫苗、破伤风疫苗、狂犬病免疫球蛋白、破伤风免疫球蛋白等,需先完成上述疫苗最后一针接种,间隔 14 天后可以接种新冠病毒疫苗。
6
注射人免疫球蛋白者应至少间隔1个月以上接种本疫苗,以免影响疫苗免疫效果。
7
既往新冠肺炎病毒感染者(患者或无症状感染者),在充分告知基础上,可在6个月后接种1剂新冠病毒疫苗。
8
在疫苗接种前无需开展新冠病毒核酸及抗体检测。
9
接种后不建议常规检测抗体作为免疫成功与否的依据。
10
现阶段建议用同一个疫苗产品完成接种。如遇当地疫苗无法继续供应、或者异地接种等特殊情况,无法用同一个疫苗产品完成接种时,可采用相同种类的其他生产企业的疫苗产品完成接种。
11
新冠灭活疫苗需要接种2剂,未按免疫程序完成者,建议尽早补种。免疫程序无需重新开始,补种完成相应剂次即可。
12
现阶段暂不推荐新冠疫苗加强免疫。
13
没有上臂人员,可以在大腿前外侧中部,肌内注射。
其他情况请咨询接种点医生和(或)专科医生。

成人风湿免疫病患者免疫治疗调整和新型冠状病毒疫苗接种时间

注:TNF为肿瘤坏死因子;IL为白细胞介素

踊跃接种新冠疫苗
共同筑牢免疫屏障
都看到这了
还不点个“ 赞 ”和“ 在看 ”再走?
快转发给亲朋好友
我们一起苗苗苗


来源:基本公共卫生服务项目宣传平台