
韩国目前疫情严重,也开始重启了比较严格的社交距离管制,疫情发生前说走就走的中韩旅游圈,短期间是不可能恢复的。5月准备到来,留学生回国,肯定会导致航班紧张起来,好消息的是,首尔-南京在5月份将会复飞。今天老胡给大家整理了关于怎么在疫情期间从韩国回国的最新最完整的详细攻略,供大家参考。

01、最新韩国回国大概流程汇总
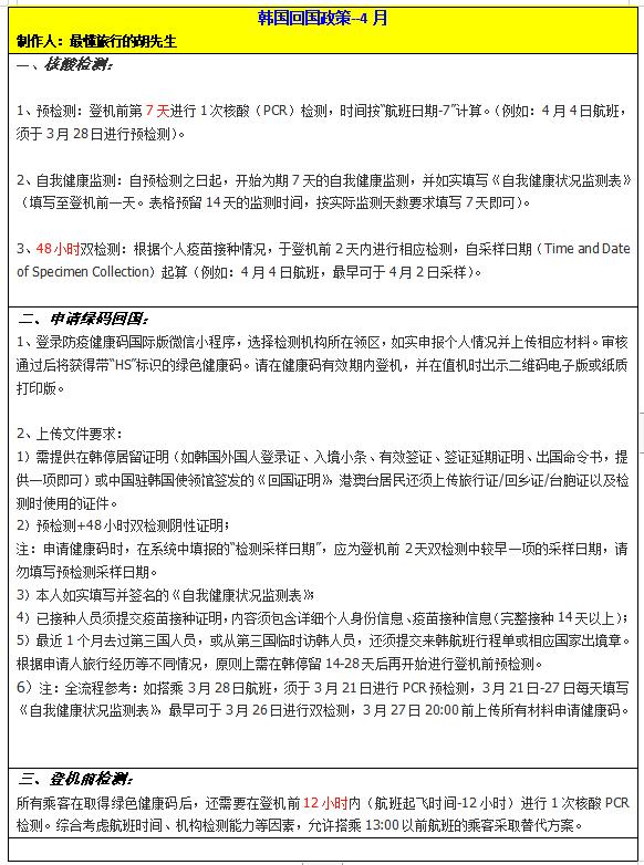
首先,老胡对回国的大概流程给大家做一个简单的汇总,让大家先有一个完整的思路:
1、提前选好回国机票,预定好航班;
2、申请韩国的“再入境许可”;
3、提前7天做好核酸检测、回国前48小时核酸检测;
4、申请绿码(向中国驻韩国大使馆);
5、提前3小时到韩国机场准备好登机回国;
6、回到国内准备隔离;
7、回国家里,参与居家隔离;
02、从韩国回国最新的详细政策

备注:
注:《自我健康状况监测表》详情请登录:中国驻韩国大使馆官网: http://kr.chineseembassy.org/lsfw/202203/t20220324_10654950.htm 查看。
注:关于核酸检测的具体要求请登录中国驻韩国大使馆官网: http://kr.chineseembassy.org/lsfw/202203/t20220324_10654950.htm 查看。
下面,老胡就来给大家详细介绍如何顺利从韩国回国的各个步骤,相信肯定能帮到大家;
步骤一、买好机票
首先,一个好消息是:5月开始 首尔-南京 的OZ(韩亚航空)将会复飞,这会给紧张的韩国回国航班带来缓解。
为啥从韩国回国的航班会紧张?
- 韩国目前疫情非常严重;
- 留学生放假要回国;
- 疫情期间各大航空公司大幅度缩减了中韩之间的航班,许多航点都被临时取消;

韩国回国航班汇总:
从韩国回来目前主要是飞北京、哈尔滨、杭州、济南、南京,青岛、烟台、广州等,总的来说如果不是遇到熔断的情况,从韩国回国机票相对欧美东南亚等国的还是比较好买的。为了买到合适的机票,我建议大家还是去找官网或者找专业的票务去购买。
步骤二、申请韩国的“再入境许可”
韩国为了更好管理和记录外国人的出入境情况,在疫情发生后,韩国就恢复了要求外国人在离开韩国的时候要申请"再入境许可”,如果你不申请再入境许可,你的有效韩国签证和外国人登陆许可证都会被自动取消。
再入境许可费用:
1、单次入境许可3万韩元;
2、多次入境许可5万韩元;
备注:
大家可在韩国出入境服务门户网站去直接申请办理。网站地址:
http://www.hikorea.go.kr
大家申请完毕,一定要打印出来,以免出境的时候用到,大家如果有关在韩国的一些政策不明白都可以登陆网站进去查阅。

步骤三、做双重检测
回国前一定要做 核酸 + lgM抗体 “双检测”
核酸、抗体两个检测都需要在中国驻韩国大使馆指定的医院或者机构进行,分别前7天进行第一次,登机前48小时做第二次。
检测日期均以采样日期(Time and Date of Specimen Collection)起算,即48小时,比如说航班日期为5月3日,则最早可在月1日接受采样。

备注:
以下链接是韩国回中航班指定的核酸检测结构名单,大家可打开查阅:
https://www.mfa.gov.cn/ce/cekor//chn/lsfw/t1809084.htm
步骤四、申请回国绿码
可以通过防疫健康码国际版微信小程序选择检测机构所在领区,申报个人情况并上传阴性报告。经中国驻韩国使领馆复核通过后,当事人可获得带“HS”标识的绿色健康码;(要求我上面也给大家提到)
微信搜索(防疫 健康码国际版)即可 ( 绿码是48小时内有效 )
具体流程如下:
1. 登入微信页面搜索防疫健康码国际版
2. 打开检测结果申报
3.. 填入基本信息(航班信息要准确无误)
4.填入双检认证的报告 以及 行程单和登陆证
5.如果打疫苗了 要填入疫苗品牌以及第二针的日期

大家要注意的是:
必须在健康码有效期内登机,并在登机的时候出示二维码电子版或者纸质版给海关或者乘务人员看。
步骤五、抵达韩国机场、落地回国
建议大家提前3个小时去机场,疫情间韩国是没有机场大巴的,建议大家提前预约送机服务,大概500-1000都有,看选择的车子,或者人多不多而定;
一、具体操作流程如下:
1. 和疫情发生之前一样,先找到自己航空所属的柜台,托运行李拿到登机牌。
2. 带好自己的随身物品进行安检。
3. 如果在免税店购买了商品,根据自己app上的位置,找到手机号领货即可。
4. 找到机票的所写的登机口,等待即可。
二、申请红码(24小时有效)
1. 登入微信页面为海关旅客指尖服务
2. 点击健康申报/修改健康申报
3. 填入基本信息(航班信息和座位号一定要准确无误)
4. 如果14天内没有旅居港澳台,把这一栏删掉并添加国家(韩国)和城市,时间可按照实际时间来填写,如果忘记起始时间和结束时间要间隔14天!最后疫苗接种日期要填写第二针接种的日期!
5. 时效性大概30分钟至一个小时,出发去机场的时候填也无所谓。
三、落地中国
1. 按顺序依次下飞机
2. 在航站楼开始扫码做核酸
3. 根据工作人员的指示坐大巴,入酒店。期间会耗费大量的时间,一定要吃好饭,保证自己的手机电量充足。
结尾点评:
1、从韩国离境回国一定要提前去做韩国再入境许可书,可以提前4天在hi-korea官网进行申请(仅限工作日)费用大概25000韩元。也可在航班当天提前去航站楼现场办理,地址:T1航站楼3楼9号口,费用30000韩元(必须是现金)。
2、反正离开韩国的时候:机票行程单、韩国再入境许可、核酸检测报告、血清检测报告、护照、登陆证、绿码这些都是必不可少的。
3、最后,老胡给大家整理了一份韩国回国的必备清单,供大家参考,建议收藏!
