随着经济的发展,汽车逐渐成为了我们生活中不可或缺的交通工具。不过车主朋友们一定要记得,开车要交车船税。
车船税是国家强制规定交纳的税,属于财产税的一种,通常在咱们买交强险的时候一起交纳。费用从几十元到上千元不等。那车船税为什么要交、如果不交有什么后果以及如何计算呢?
懂保君整理了车船税相关内容,大家一起来看看,希望对你们有帮助。

如果你现在还想买车险,也可以看看懂保君的车险系列文章:
2022车险怎么买才划算?懂保君一次给你讲清楚!(附最全攻略)
@所有车主,2022年最新交强险、车船税知识(赶快收藏)
@所有车主,2022年买三者险前,建议先看看懂保君这一篇
都2022年了,赶紧搞懂这两种车险吧,别再花冤枉钱了
2022年车险怎么买才最划算?老司机都这样买,省钱又省心

车船税是什么?能不能不交?
所谓车船税,是指在中华人民共和国境内的车辆、船舶的所有人或者管理人按照中华人民共和国车船税法应交纳的一种税。就像咱们拿工资,也要交税是一样的道理。

从2007年7月1日开始,有车族需要在投保交强险时交纳车船税。
2018年8月1日,财政部、税务总局、工业和信息化部、交通运输部下发《关于节能新能源车船享受车船税优惠政策的通知》,要求对符合标准的新能源车船免征车船税,对符合标准的节能汽车减半征收车船税。
如果不交车船税,会有4个后果:
1、年审不通过
年审的时候,工作人员也会检查你车的车船税是否交纳,如果没有,则年审不予通过。所以只要咱们买了车,车船税就和交强险一样,都是必须要交的。
2、罚款,还会暂扣车辆
如果强行驾驶没有交纳车船税的车辆上路, 被交警查到,罚款是肯定的了,而且还会暂扣车辆。
3、需补税、交滞纳金
车船税如果超过期限,就会产生滞纳金,和违章比较相似。
从滞纳税款之日起,按天加收万分之五的滞纳金,滞纳金和处罚会从次年的1月1日开始计算,滞纳金计算公式为:车船税滞纳金=年应纳税额 ×(5/10000)× 逾期天数。
4、保险无法理赔
车船税如果不交纳,年审无法通过,年审不通过,每年交的保险也随之失效。

什么时候交?
车船税是法定税,需要一年一交,按年申报交纳。申报的期限是每年的1月1日-12月31日。
也就是说,在12月31日前,把当年车船税交上即可。
不过,如果大家的车子当年需要年审,那就要在年审之前把车船税交上。因为年审是要查车船税的。如果车子当年不需要年审,在12月31日前交上车船税就行。

由谁来征收?
车船税是地税,要在地税局或指定的交税渠道交税。不过大家其实在交车险费用的时候,就已经将车船税一起交纳。保险公司代收代交车船税,也省下了咱们不少的时间精力。

如果车主朋友们刚买新车,那只需要交从上牌之月起到当年年底的车船税就行,并不需要全年交费。
比如,全年300元的车船税,你是11月份买车,那只需要交11月、12月这两个月的税:300/12=25元,25×2=50元,也就是要交50元的车船税。不过下一年就要全年交费了。

车船税需要交多少钱?如何计算?
车船税金额根据车型及排量来划分的,每个省的车船税标准不是统一的,但一般规律不变,就是排量越大的汽车,要交纳的车船税就越多。

不过像商用客货车、挂车等车型,车船税征收还需要考虑它们的吨位。
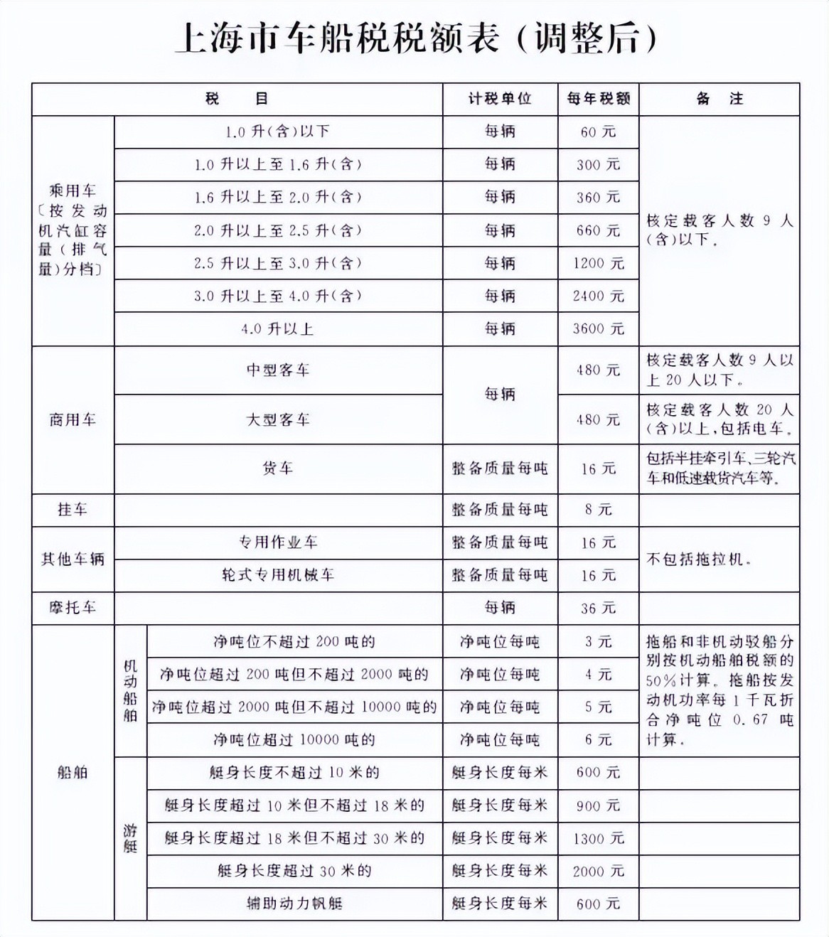
下表是上海车船税的标准:

大家所在的省市车船税一年要交多少钱呢?欢迎留言。
我是懂保君,欢迎朋友们关注、转发、点赞和评论。您的关注是对我们最大的支持!