Futura表示其治疗ED(俗称阳痿)产品MED3000预计在美国2023Q2获批OTC上市许可,而Futura也与和高资本合作共同开发含中国在内的东南亚市场,这款 见效快副作用小使用便捷 的ED产品会是中国市场中的鲶鱼吗?能带来鲶鱼效应吗?

01
中国ED用药市场
中国初级卫生保健基金会2022年10月发布的《健康中国幸福时代蓝皮书》显示,中国大陆男性ED患病率达49.69%,其中30岁以下患病率为20.85%,欧洲药品管理局的一份报告显示(EMA, Withdrawal assessment report for Viagra, 2008.)全世界有五分之一的男性患有ED。
2022年抗ED药在全国零售药店销售规模为60.81亿元,同比增长8.2%,近两年的增速稳定在8%左右。

来源:中康CMH、中康产业研究院
另一方面,由于医药电商市场的井喷,抗ED药在B2C渠道表现亮眼。
中康CMH数据显示,2022年抗ED药在B2C渠道销售额达23.82亿元,同比增长27.36%;销售量由2021年的102万盒增长到1312万盒,增长率高达1187.95%。
在医药电商渠道,2022年销售额TOP3为金戈、万艾可和希爱力,其中,金戈市场份额达25.34%,万艾可、希爱力市场份额分别为17.96%、12.40%。
当前国内市场抗ED药以西地那非和他达拉非为主,而西地那非以晖致的原研药万艾可为主。
从竞争格局来看,晖致与广药集团分庭抗礼,占到全国PDE5i主要厂家销售额接近80%,持续保持领先优势。“万艾可”凭借原研药优势及早年打下的市场基础,保持强势市场地位。“金戈”作为首个上市的西地那非国产药,占据天时地利人和,快速崛起,常年占据零售药店渠道抗ED品类近40%的市场份额,在下沉市场表现更佳。
02
MED3000的概况
作用机制及竞品对比:
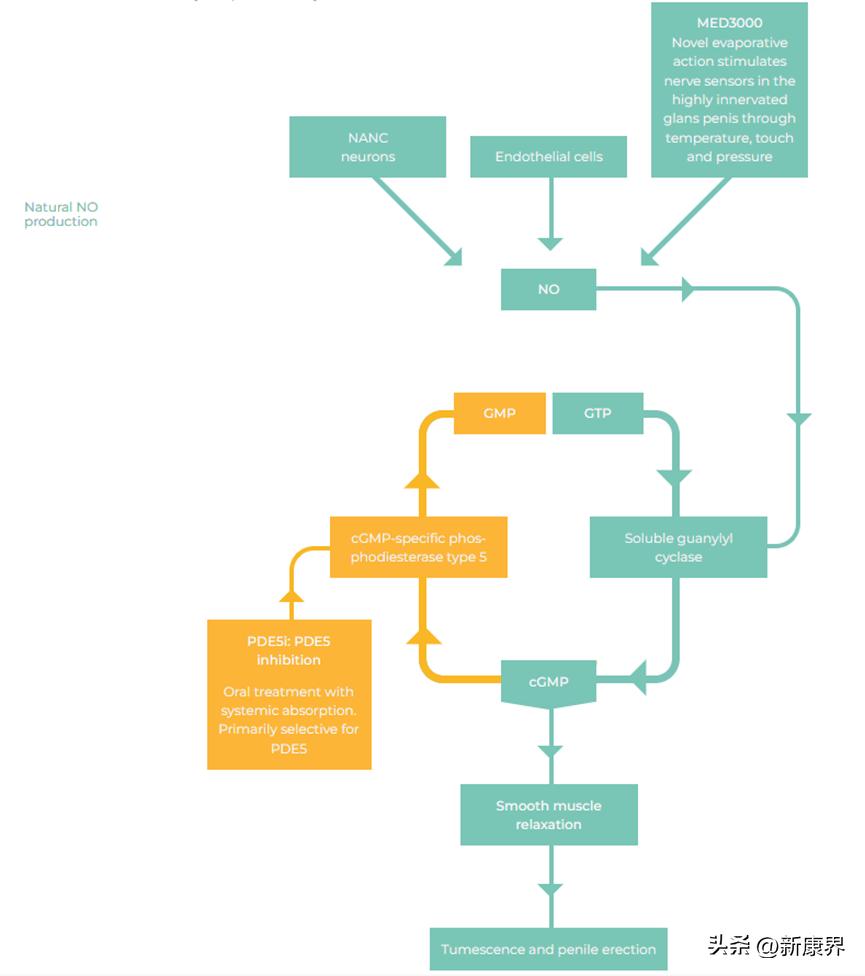
MED3000是一种局部应用的凝胶,具有独特的作用机制,能够刺激作用部位的神经末梢影响平滑肌进而促进勃起,涂抹治疗意味着受到药物相互作用的影响更低,能够和其他药物一起使用,适用于各种高危人群,如正在服用硝酸盐和其他心血管药物的人群。

根据1000名患者的FM57临床结果,一些患者涂抹后可立即生效,超过60%的患者在应用后 10 分钟内开始生效,而传统的PDE5i*制剂抑**ED用药需要30分钟-60分钟才能起效,西地那非约60分钟,他达拉非约30分钟。
在美国进行了临床研究FM71,在该试验中达到了主要终点,并显示出显著改善患者勃起功能和满意度的能力,比较MED3000与口服他达拉非(5 毫克)片剂在 24 周内治疗ED的效果,结果表面跟FM57效果一致,并且安全性高,无严重不良反应,而西地那非和他达拉非常见副作用有头痛、脸红、消化不良等等。
MED3000的研发企业Futura在官网上根据First-generation phosphodiesterase type 5 inhibitors dropout: a comprehensive review and metaanalysis的研究结果表示,PDE5i治疗方法已使用多年,但不能满足许多男性及其伴侣的需求,近50%的ED患者在一年后停止治疗。
全球获批情况:
2021年4月获得欧盟批准,不需处方即可销售产品,Futura获欧盟批准后将MED3000作为2B类医疗设备投放市场,而2B类批准意味着MED3000可以不需要医生处方在整个欧盟范围内营销。

预计2023Q2在美国获批,Futura的CEO表示预计将在2023Q2获得FDA的批准。

2021年Futura与和高资本合作,共同开发中国市场,和高资本是一家立足香港、纵横大中华的私募股权投资管理公司。


市场定价:
MED3000的价格可能低于西地那非和他达拉非 ,Futura表示根据Ipsos Mori为MET3000提供的美国市场研究,认为MED3000的单剂量价格在5美元(约35元)比较适合,这比美国市场的西地那非和他达拉非价格更便宜。

根据中康CMH数据,西地那非最近几年价格呈缓慢下降趋势,而他达拉非价格下降趋势明显,若MED3000在国内获批,可能会给国内市场抗ED用药市场产生一定的影响。

来源:中康CMH、中康产业研究院
03
结语
男性ED患者通常有羞于治疗的心理,若患者能在商超购买具有较大优势,而国内抗ED药物已有几十款,属于红海市场,如果MED3000在国内获批非处方药,或许真的能成为一条巨大的鲶鱼。