李政禹
摘要:本文概述了重点管控新污染物二氯甲烷的物理/化学危险性、健康和环境危害、生产使用信息、GHS危险性分类和国际化学品安全卡信息以及国内外法规管控措施信息等。
现将该文稿发表在*今条头日**个人公众号《李论化学品管理》上,供国内关注新污染物治理的各界读者阅读参考。

2022年12月29日生态环境部、工业和信息化部、农业农村部、商务部、国家海关总署和国家市场监管总局国务院六部门联合发布了《重点管控新污染物清单(2023年版)》。
该清单列出了14种(类)重点管控的新污染物名称、CAS登记号以及主要环境风险管控措施,自2023年3月1日起施行。现将该清单中新污染物二氯甲烷的基本信息和健康环境危害以及国内外采取的管控措施信息整理说明如下。
1、标识和性质
中英文名称:二氯甲烷
Dichloromethane; Methylene chloride
CAS登记号:75-09-2
分子式:CH2Cl2
结构式:

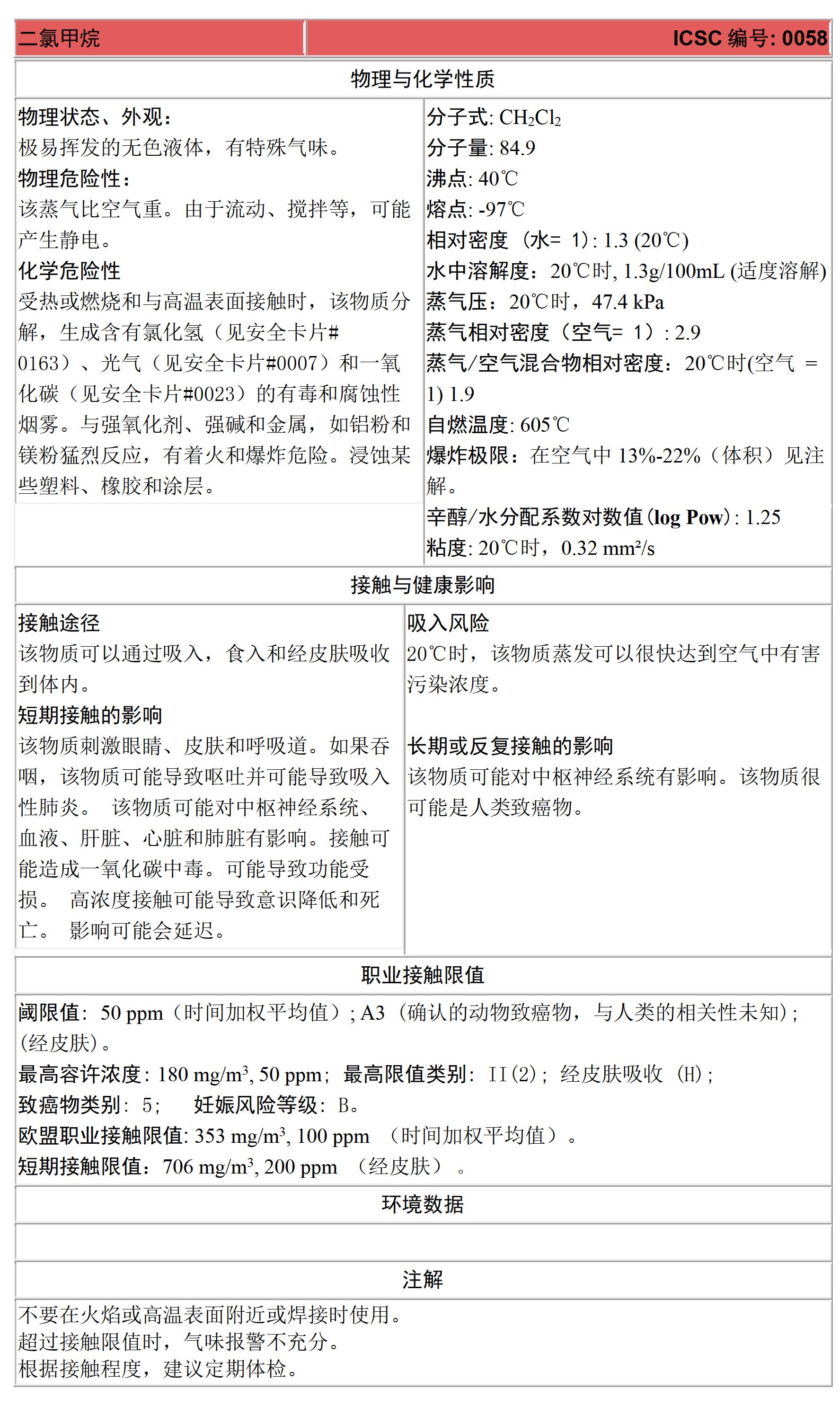
2、物理/化学危险性
无色极易挥发的液体,有特殊气味。受热或燃烧和与高温表面接触时,该物质分解,生成含有氯化氢、*气光**和一氧化碳的有毒和腐蚀性烟雾。与强氧化剂、强碱和金属,如铝粉和*粉镁**猛烈反应,有着火和爆炸危险。
详尽物理化学性质信息参见国际化学品安全卡。
3、健康危害
该物质刺激眼睛和皮肤,对中枢神经系统、血液、肝脏、心脏和肺脏造成损害。该物质很可能是人类致癌物。
毒理学数据 :急性毒性:LD50(大鼠经口) 1600 mg/kg。
该物质急性或慢性健康危害参见本文中欧盟GHS分类以及国际化学品安全卡信息。
4、环境危害
该物质对水生环境有危害,参见本文中国内外法规管控措施信息。
生态毒理学数据:
急性水生毒性:LC50鱼类(96hr) 193 mg/L(最小值);502 mg/L(最大值);310 mg/L(平均值),报告的研究数目:7
LC50溞类(48hr):108 mg/L(最小值);220 mg/L(最大值);164 mg/L(平均值),报告的研究数目:2
EC50 溞类(48 hr):1250 mg/L(最小值);1680 mg/L(最大值);1470 mg/L(平均值),报告的研究数目:2
5、生产和使用信息
主要用途 :不燃性低沸点溶剂,作醋酸纤维素成膜、气溶胶和抗菌素、维生素生产中的溶剂,也用作萃取剂、金属清洗剂等。
据 南京九六零网络科技有限公司的《 960化工网》平台公布的数据显示,目前我国有219家企业生 产供应二氯甲烷 产品 。
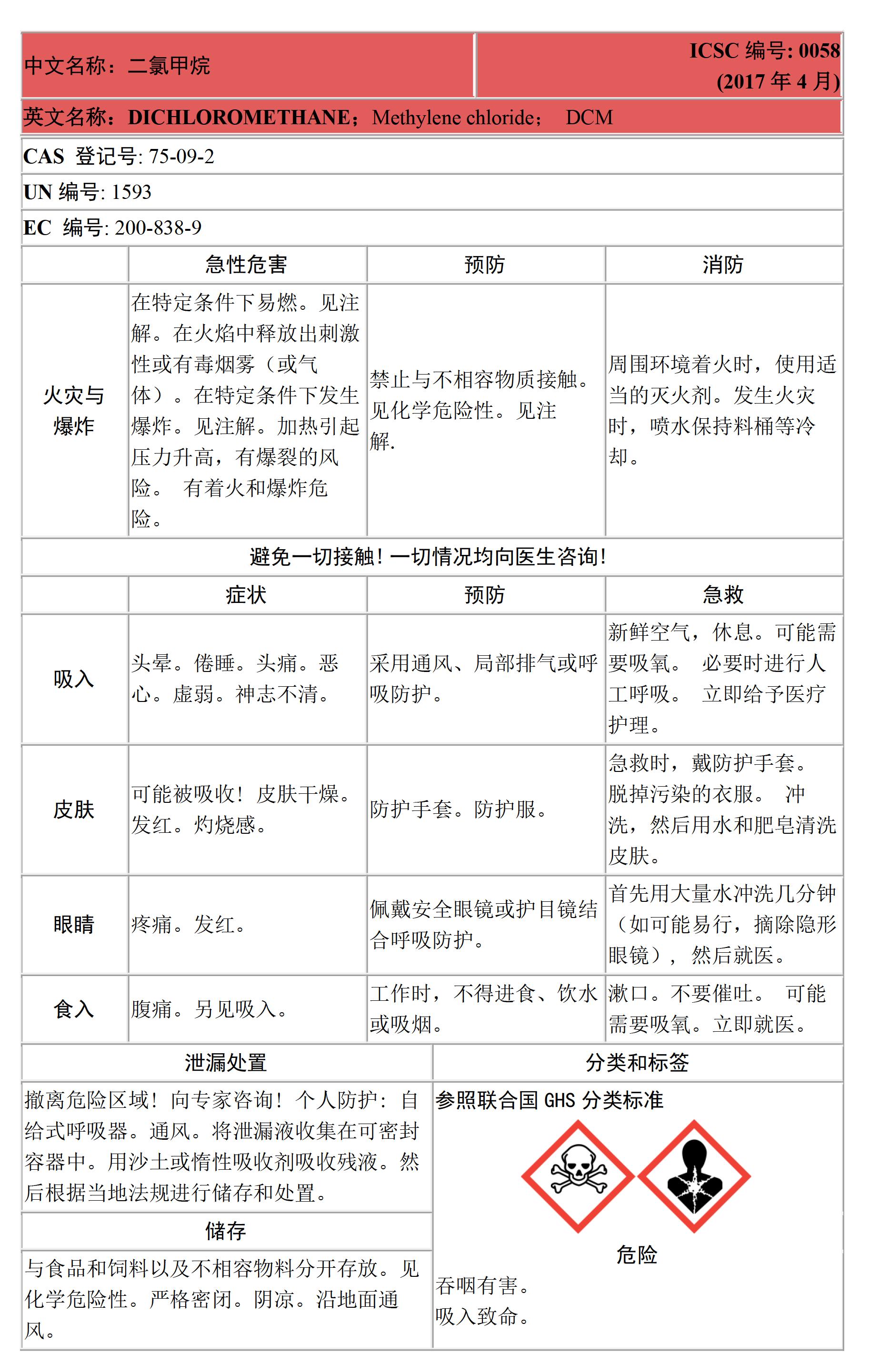
6、国际化学品安全卡信息
国际劳工组织(ILO),世界卫生组织(WHO)国际专家组以及欧盟委员会合作编制的国际化学品安全卡的基本信息如下:




7、GHS分类信息
以下为欧盟发布的GHS分类信息。

8、国内外法规管控措施信息
欧盟:
根据欧盟《REACH条例(EC- 1907/2006)》 附件XVII第 3. 1款规定,该物质的销售和使用不得用于装饰品、游戏和娱乐物品。
根据《REACH条例》附件XVII第59项规定,含有二氯甲烷浓度≥0.1%(质量)的脱漆剂:
a) 2010年12月6日之后首次上市销售时,不得供应给一般公众或专业用户;
b)自2011年12月6日后可以销售供应给一般公众或专业用户;
c) 2012 年 6 月 6 日之后仅限供专业用户使用。
根据《REACH条例》附件XVII第75项规定,含有某些有害物质的混合物不得上市销售供纹身使用 :
2022 年 1 月 4 日之后,含有特定浓度二氯甲烷,具有下列危害性的化学物质不得用于纹身目的(for tattooing purposes):
— 根据《CLP条例》附件VI第3部分规定的致癌或生殖毒性物质(不包括仅基于吸入接触后健康影响的分类结果);
—根据《CLP条例》附件VI第3部分规定的皮肤过敏、皮肤腐蚀、皮肤刺激、,严重眼睛损害或眼睛刺激;
—根据《化妆品法规(EC)No 1223/2009》附件II或IV中列出特定条件的物质以及
— 根据《REACH 条例》附件 XVII(第 75 点)附录 13 中列出的物质。
一般来说,从 2022 年 1 月 4 日起,上市销售用于纹身目的的混合物必须贴敷“用于纹身或艺术化妆的混合物”的标签,如果没有此标签,不得用于纹身目的。
应当在包装或使用说明书中提供进一步的安全信息。在将混合物用于纹身目的之前,使用该混合物的人员应当向接受手术人员提供此信息。
美国 :
根据美国《清洁空气法》的规定,要求EPA对有害(毒)空气污染物的排放实施法规监管。二氯甲烷被列入 EPA发布的《有害(有毒)空气污染物名单》中。
采取的措施包括:减少工业来源的有毒污染物排放; 通过制修订更严格的新排放标准和使用清洁燃油来减少机动车辆发动机的排放;通过实施自愿性计划,解决室内空气污染问题等。
根据美国《综合环境响应、赔偿和责任法》的规定,当一种危险物质泄漏释放量≥其应报告数量(RQ)时,(二氯甲烷泄漏释放量1000磅),必须向国家应急响应中心(NRC)做出报告。
此外,根据美国《应急计划与公众知情权法》第313节规定,美国EPA 要求超过规定临界数量制造、加工或使用TRI名单所列有毒化学品(包括二氯甲烷)的行业企业,必须每年向EPA及其所属州指定主管当局填报提交TRI报告。美国EPA负责维护全国TRI数据库,并通过互联网向公众提供这些信息。
日本:
二氯甲烷被列入日本《促进掌握特定化学物质环境排放量及改善其管理法(PRTR法)》管控的第1类指定化学物质名单(Class I Designated Chemical Substances)中。
第1类指定化学物质系指在广域环境中持续存在,且具有人体健康危害或者阻碍动植物栖息或生长的化学物质。
该法要求任何生产和处置第1类指定化学物质企业经营者应当向政府报告其向环境中释放和通过废物转移的指定化学物质数量,并在向第三方转移或提供这些物质(和/或含有这些物质的产品)时,以安全数据说明书(SDS)方式,提供关于这些物质危害特性和安全处理信息等。
此外,二氯甲烷还被列入日本《大气污染控制法》管控的有害空气污染物(优先物质)名单(Hazardous Air Pollutant / Priority Chemicals)。
有害空气污染物系指任何持续摄入可能危害人体健康,并且是一种空气污染源(不包括烟尘和烟雾以及特定颗粒物)的化学物质。
有害空气污染物候选名单由日本内阁环境委员会提出报告。国家主管省厅需要对这些物质进行风险评估,地方当局需要确定其污染的状况。企业经营者需要确定企业环境排放状况并控制其排放。有害空气污染物中,特别需要优先采取措施的化学污染物质被列为优先物质。
二氯甲烷也被 列入日本 《水污染控制法》管控的有害物质名单。根据日本《水污染控制法》第2条第(1)款第(1)项的规定,有害物质(Harmful Substances)系指符合该法发布的内阁执行令第2条规定,对人体健康有危害风险的物质,如重金属镉。
中国:
根据《危险化学品安全管理条例》的规定,二氯甲烷被列入《危险化学品目录(2015年版)》,实行安全生产许可证和经营许可证管理。
根据2021年生态环境部发布的《环境保护综合名录(2021年版)》,二氯甲烷被列入(二)“高环境风险”产品名录中管理。
2017年 12月27日生态环境部、工信部和国家卫健委发布了《优先控制化学品名录(第一批)》,二氯甲烷被列入该名录(第一批)中,要求依据相关政策法规,结合经济技术可行性,采取环境风险管控措施,最大限度降低化学品的生产、使用对人类健康和环境的影响。
根据《大气污染防治法》有关规定,2019年1月23日生态环境部和国家卫生健康委联合发布了《有毒有害大气污染物名录(2018年)》。二氯甲烷被 列入《有毒有害大气污染物名录》中。
2019年7月23日根据《水污染防治法》有关规定,生态环境部和国家卫生健康委联合发布了《有毒有害水污染物名录(第一批)》。二氯甲烷被列入《有毒有害水污染物名录》中。
2022年12月29日生态环境部、工业和信息化部、农业农村部、商务部、国家海关总署和国家市场监管总局国务院六部门联合发布了《重点管控新污染物清单(2023年版)》,自2023年3月1日起施行。 二氯甲烷被 列入 《重点管控新污染物清单》中。
对于 重点管控新污染物二氯甲烷 ,要求采取的主要环境风险管控措施包括:
(1)禁止生产含有二氯甲烷的脱漆剂。
(2) 依据化妆品安全技术规范,禁止将二氯甲烷用作化妆品组分。
(3) 依据《清洗剂挥发性有机化合物含量限值》(GB 38508),水基清洗剂、半水基清洗剂、有机溶剂清洗剂中二氯甲烷、三氯甲烷、三氯乙烯、四氯乙烯含量总和不得超过0.5%、2%、20%。
(4) 依据《石油化学工业污染物排放标准》(GB 31571)、《合成树脂工业污染物排放标准》(GB 31572)、《化学合成类制药工业水污染物排放标准》(GB 21904)等二氯甲烷排放管控要求,实施达标排放。
(5) 依据《中华人民共和国大气污染防治法》,相关企业事业单位应当按照国家有关规定建设环境风险预警体系,对排放口和周边环境进行定期监测评估环境风险,排查环境安全隐患,并采取有效措施防范环境风险。
(6)依据《中华人民共和国水污染防治法》,相关企业事业单位应当对排污口和周边环境进行监测,评估环境风险,排查环境安全隐患,并公开有毒有害水污染物信息,采取有效措施防范环境风险。
(7) 土壤污染重点监管单位中涉及二氯甲烷生产或使用的企业,应当依法建立土壤污染隐患排查制度,保证持续有效防止有毒有害物质渗漏、流失、扬散。
(8) 严格执行土壤污染风险管控标准,识别和管控有关的土壤环境风险。
参考文献
[1] IFA. Methylene chloride, GESTIS Substance Database, [2023- 1-12], https://gestis-database.dguv.de/data?name=012630
[2] 生态环境部等. 重点管控新污染物清单(2023年版),部令第28号,2022年12月29日发布,[2022-12-30], https://www.mee.gov.cn/xxgk2018/xxgk/xxgk02/202212/t20221230_1009167.html
[3] USEPA. Hazardous Air Pollutants, [2023-1-8], https://www.epa.gov/haps
[4] USEPA. Consolidated List of Chemicals Subject to the Emergency Planning and Community Right-To-Know Act (EPCRA), Comprehensive Environmental Response, Compensation and Liability Act (CERCLA), and Section 112(r) of the Clean Air Act (CAA), [2023-1-17], https://www.epa.gov/system/files/documents/2022-12/List_of_Lists_Compiled_December%202022.pdf
[5] NITE. NITE-CHRIP Database, [2023-1-17], https://www.nite.go.jp/en/chem/chrip/chrip_search/sltLst
[6] IPCS. ICSC-Dichloromethane [2023-1-19], https://www.ilo.org/dyn/icsc/showcard.display?p_lang=en&p_card_id=0058&p_version=2