
作者:汉坤律师事务所 姜冬妮 | 袁世也 | 沈靖
继2022年12月《2022年税务(修订)(家族投资控权工具的税务宽减)条例草案》(下称“ 《条例草案》 ”) [1]以及后续推出委员会审议阶段修正案(下称“修正案”)[2]出台后,2023年3月24日,香港特区政府发布《有关香港发展家族办公室业务的政策宣言》(下称“《政策宣言》”)[3],宣布引入新的“资本投资者入境计划”、提供税收优惠和激励措施(税务宽减)等政策。此类免税政策为高净值人士及其家庭成员在香港地区拥有的投资控股工具提供了税收确定性,体现了香港特区政府期待吸引全球家族办公室在香港设立并开展业务的愿景和决心,以充分发挥香港地区作为全球金融中心的重要作用。
与常见的一层或多层BVI/Cayman或类似结构相比,香港、新加坡家族办公室投资结构具有更加规范,安全的好处;可以提供更好的税收确定性给投资人。而这种税收确定性,在当前的复杂国际国内形势下,对于高净值个人及其家族来说,更加弥足珍贵。具体而言,随着税收征管形势的趋严,各国、地区税务机关都可能对家族办公室的常设机构风险进行关注,甚至挑战。如家族办公室设立在离岸的法域,而管理团队在中国内地、香港等地运营,则中国内地、香港税务机关都可能根据实际管理机构原则将家族办公室的全部或大部收入置于中国企业所得税、香港利得税征收范围。在这个意义上,将家族办公室的架构以及实质运营都置于香港或新加坡对于家族投资人来说,有机会显著提升税务安全性。
此外,香港、新加坡家族办公室的投资结构,也更容易为其他国家、地区的被投资企业、项目所接受,便于投资业务的开展。
本文就条例草案等文件中税务宽减政策的核心要点做出归纳,并与亚洲另一重要金融中心—新加坡政府的现有相关税收优惠政策进行对比,供各位参考。
一、 税务宽减政策概述
香港采用地域来源地原则征税,即只有源自香港的利润才须在香港课税,而源自其他地方的利润则不须在香港缴纳利得税。 [4]目前香港地区的企业的利得税率为16.5%;在符合某些特定条件的情况下,前200万港元的应评税利润按8.25%征税。
根据《政策宣言》,若立法会批准法例修订,(a)由具有资格的单一家族办公室(single family offices,SFOs,下称“ 单家办 “)在香港管理的具有资格的家族投资控权工具(family-owned investment holding vehicles,FIHVs,下称“ 家控工具 ”)以及(b)家族特定目的实体(family-owned special purpose entities,SPEs,下称“ 家族特体 ”)均可能就其从合资格交易和附带交易中获得的利润享受免缴利得税待遇(利得税税率0%)。立法会通过相关建议后,该项优惠政策将追溯适用于2022年4月1日或其后开始的任何课税年度。
根据实操经验,目前常见的SFO管理FIHV架构如下:

二、家族投资控权工具的关键要求
需要注意的是,该政策针对的利得税税务宽减对象并非单一家族办公室,而是通过投资管理协议、委托单家办进行家族投资事务管理的家控工具。
享受税务宽减政策的具体要求如下:
(一) 架构
该家控工具须是在香港境内或境外设立的公司、合伙企业或信托机构(包括全权信托 [5]),其主要控制机构(central management and control,CMC)应当位于香港。
(二) 拥有权
该家控工具须由单一家族的一名或多名家族成员直接或间接拥有合计超过95%以上的实益权益;由联合家族办公室(multi-family offices,MFOs)管理的家控工具不能享受该政策。
(三) 管理和控制
该家控工具的资产通常在香港境內受管理或控制。相较于《条例草案》中要求单家办及家控工具均在香港境内进行中央管理及控制 [6],修正案调整为“通常受管理或控制”,为单家办及家控工具的运作提供了更大的空间及灵活性。
(四) 最低管理资产
该家控工具须由具资格单一家族办公室管理,并符合最低管理资产(Assets under Management, AUM)门槛--最少为2.4亿港元(约3000万美元)。
(五) 实质活动要求
该家控工具仅作为持有和管理资产的投资工具,而非一般商业活动或工业活动的经营业务实体;雇佣至少两名具备所需资历的在港全职雇员进行有关活动,每个财政年度的营运开支不少于200万港元(约25万美元)。
(六) 数额限制
由同一个具资格单家办管理、并享受税收优惠的家控工具不可多于50个。
此外,此类免税政策不仅适用于FIHV本身,同样适用于FIHV设立的符合条件的家族特定目的实体(SPE)。
三、具资格的单一家族办公室的关键要求
单一家族办公室通常指,仅为一个家庭、或代表一个家庭管理资产、并由同一家庭的成员全资拥有或控制的实体。其中,“家庭“一般包括单个祖先的直系后代,及其配偶、前配偶、收养子女及继子子女。
具资格的单一家族办公室的具体要求为:
1. 该单一家族办公室通常在香港境内受管理和控制(无论设立于香港境内或境外);
2. 由该单一家族的家族成员直接或间接享有95%以上的实益权益;
3. 该单家办的应评税利润中,最少有75%取得自向该家控工具、家族特定实体及单一家族成员提供的服务;
4. 以上服务所收取的服务费收入须在香港课税。
四、合资格交易&附带交易的关键要求
家控工具可就指明资产的交易(即“合资格交易”)和附带于进行合资格交易的交易(即“附带交易”)享受利得税宽减政策。其中,合资格交易包括,证券投资、期货合约、外汇交易合约、存款、交易所买卖商品、场外衍生工具产品,以及对私人公司的投资。此外,针对家控工具或家族特定目的实体的私人公司投资取得的利润,还需通过(1)不动产测试;(2)持有期间测试;和(3)控制及短期资产测试,方能享受税收宽减政策。
针对附带交易,其交易收入的数额须符合5%的交易收入门槛。该交易收入门槛是指,在有关课税年度的评税基期内,家控工具来自附带交易的营业收入,不得超过来自合资格交易和附带交易的营业收入总额的5%。
五、香港家办税收优惠政策程序要求
为避免操纵或滥用税务优惠政策,香港税务局要求适用该税收宽减政策的家控工具做出选择,一经选择,不可撤回或做出年度变更。考虑到后续潜在的检查可能性,香港税务局要求,家控工具的负责人和具资格单一家族办公室应备存足够纪录,确保家控工具和具资格单一家族办公室的实益拥有人的身份及其他信息易于确定。如缺乏合理理由且未备存相关记录,可能面临税务局的惩处决定。
为确保税务明确性,家控工具和家族特体可在相关修订条例立法后向香港税务局申请事先裁定判断其是否符合资格获得利得税宽减待遇。
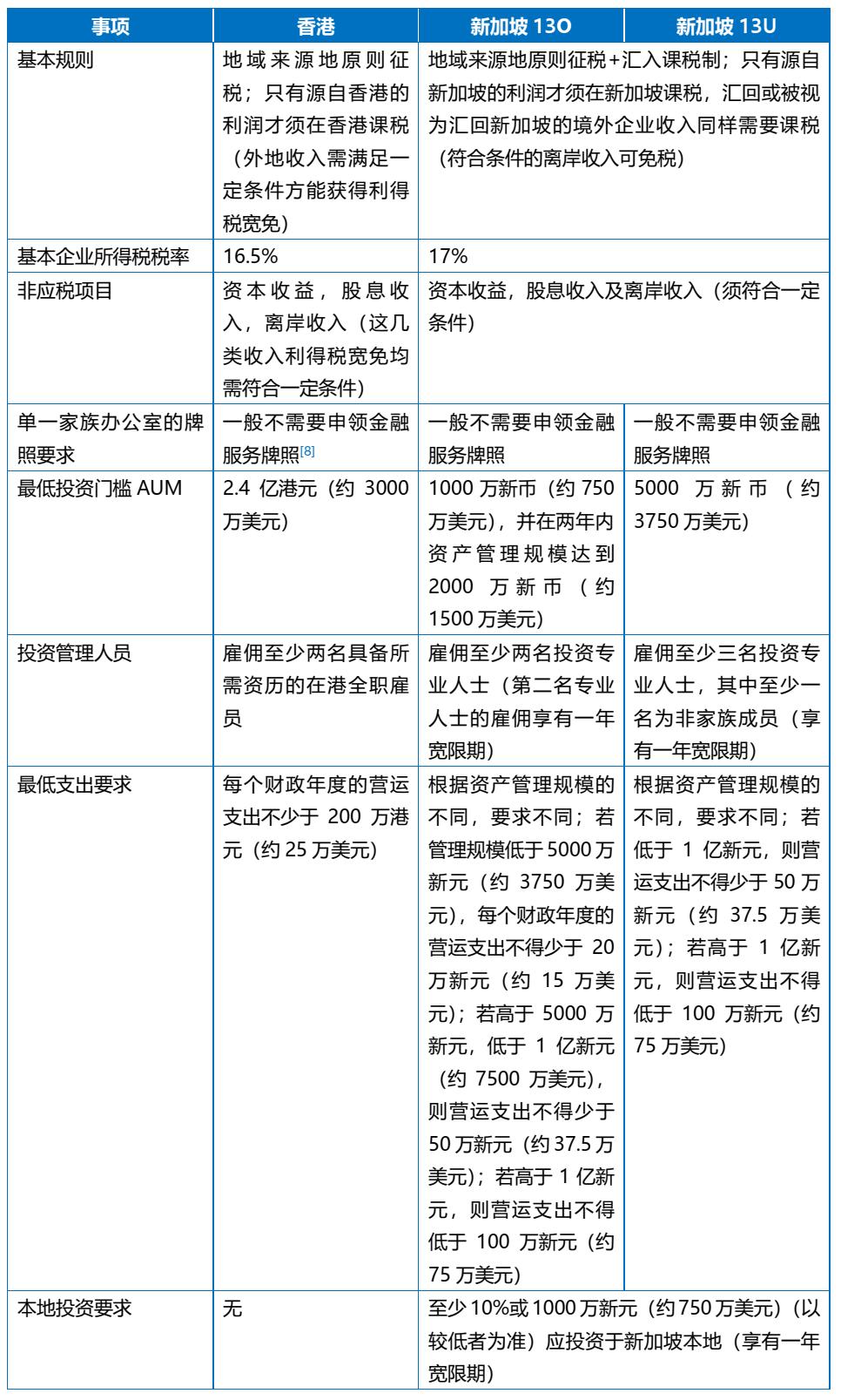
六、 香港&新加坡家办税收优惠政策对比
相比于香港,新加坡于2019年就出台了家族办公室税务豁免政策—第13R及第13X(于2022年4月新规出台后,更名为13O及13U) [7]。13O计划,即在岸基金(新加坡居民公司)基金免税计划(Singapore Resident Fund);13U计划,即增强型基金免税计划(Enhanced Tier Fund)。
以下将两地的政策条件总结对比,供各位参考。

通过这一对比表格,不难发现,两地对于家族办公室的准入牌照要求均较为宽松。相比之下,新加坡的13O政策对于最低投资门槛的要求远远低于香港,但同时,也对于新加坡本地的投资数额提出了更高的要求。
七、香港高才通计划
除家办在香港地区享受的各项优惠政策外,香港的优渥人才移民政策往往也成为吸引家族或人才落户香港的重要原因之一。2022年12月,香港地区开放高端人才通行证计划(下称“ 高才通计划 ”)申请,为世界各地具备丰富工作经验及高学历的高端人才提供机遇。这些高端人才包括高收入人士和世界顶尖大学的毕业生。按照该政策,通过该计划引进的人才,可获准在港逗留24个月而不受其他逗留条件限制。
申请条件包括:
1. 在紧接申请前一年,全年收入 [9]达250万元港元(约32万美元)或以上(或等值外币)的人士(A类申请);
2. 获全球百强大学颁授学士学位、并在紧接申请前五年内累积至少三年工作经验的人士(B类申请);
3. 在紧接申请前五年内,获全球百强大学颁授学士学位,但工作经验少于三年的人士(C类申请),这类申请受年度配额限制。
在符合条件提交申请后,如符合下列准则,可获考虑批准:
1. 没有安保理由拒絶申请,而申请人亦没有任何已知的严重犯罪记录;以及有年度配额可供分配(只适用于C类申请人);
2. 根据高才通计划获批准来港的申请人,一般首次入境可获准在港逗留24个月而不受其他逗留条件限制。每位申请人根据高才通计划只可获批此项“初次逗留安排”一次;
3. 持有中华人民共和国护照而居于海外的中国公民,如符合上述的申请资格及一般的入境规定,并符合以下条件,可根据高才通计划申请前来香港特区就业:申请人已在海外拥有永久性居民身份;或申请人在紧接申请前已在海外 [10]居住不少于一年,而且申请是从海外递交。
相较于一般的签证政策,这一人才通行计划为香港的人才引进提供了巨大便利,成为了吸引外部人才来港的动力。
八、结论与展望
除了优渥的税收宽减政策、便利的人才通行计划,香港特区政府在《政策宣言》中还承诺推行新的“资本投资者入境计划”、提供便利市场措施、扩大投资推广署FamilyOfficeHK专责团队的相关职能,以及在2月22日出台的香港最新财政预算案中 [11],香港政府承诺将拨款1亿港元预算以吸引更多家族办公室来港。此外,政府承诺,将优化慈善团体申请获豁免缴税的程序,编制检查清单和主要问题的标准表格[12],以提高获豁免慈善团体可在家族投资控权工具享有实益权益的程度。
这一系列的优惠、支持举措,将有助于为计划落户香港的家族办公室提供更优渥的发展环境和蓬勃的政策生态。汉坤税务团队将持续关注该税务宽减条例草案通过后的最新发展,我们很高兴就香港家办的设立、税收优惠享受及相关问题为您提供建议和帮助,包括但不限于以下内容:
- 根据香港地区条例草案中的税务宽减要求,提供单家办(SFO)及家控工具(FIHV)结构调整、变更的税务建议;
- 就成立、运营单家办(SFO)的商业安排提供税务角度的支持,例如文件审阅、审查合规要点、提示风险等注意事项;
- 协助家控工具(FIHV)和家族特体(SPE)向香港税务局申请事先裁定其是否符合资格获得利得税宽减待遇;
- 提供家族、企业及个人的财富规划税务合规服务(如使用替换架构进行投资等);
- 其他相关的税务合规审查、风险评估及税务咨询事项。
注释
[1] 文件原文请参阅《2022年税务(修订)(家族投资控权工具的税务宽减)条例草案》https://www.legco.gov.hk/yr2022/chinese/bills/b202212091.pdf。
[2] 文件原文请参阅《委员会审议阶段修正案》https://www.legco.gov.hk/yr2022/chinese/bc/bc07/papers/bc07cb1-309-2-c.pdf。
[3] 文件原文请参阅《有关香港发展家族办公室业务的政策宣言》https://gia.info.gov.hk/general/202303/24/P2023032300716_415643_1_1679583518364.pdf。
[4] 源自香港之外的所得需要满足一定条件方可获得利得税宽免;相关分析讨论请参见 汉坤官网2022年7月发布文章 https://www.hankunlaw.com/portal/article/index/cid/8/id/9385.html以及后续政策更新。
[5] 全权信托的主要特点为受托人对信托资产及管理有全部管理及控制权。相较于其他信托方式,对资产的保护程度较高,税务角度上更加独立。
[6] 条文原文请参阅《条例草案》7.“附表16E”第2条及第9条。
[7] 条文原文请参阅新加坡所得税法第13O及13U条https://sso.agc.gov.sg/Act/ITA1947?ProvIds=P14-#pr13O-。
[8] 文件原文请参阅中国香港证监会于2020年1月发布的《有关家族办公室的申领牌照责任的通函》https://apps.sfc.hk/edistributionWeb/gateway/TC/circular/doc?refNo=20EC1。
[9] 全年收入是指应课税的就业或业务收入,包括薪金、津贴、股票期权及从其拥有的公司所得的利润。由个人投资所产生的收入不会计算在内。
[10] “海外”是指中国内地、香港特区、澳门特别行政区及台湾以外的国家或地区。
[11] 原文请参阅财政预算案讲话稿“资产及财富管理中心”一节,第95-99段,https://www.wenweipo.com/a/202302/22/AP63f5afb7e4b0c3a3c4b9b934.html。
[12] 原文请参阅《政策宣言》第13段。

