在贸易保护主义回潮、国际政经关系错综复杂的背景下,跨境电商业务既能促进我国外贸提质增效,又能支持扩大外循环和推动产业链迈向中高端。现阶段,跨境电商贸易额保持快速增长,外贸企业梯队基本形成,跨境线上贸易市场趋向多元化,外贸企业的品牌形象进一步提升。但是目前跨境电商发展也面临一些堵点和痛点,尤其是金融支持方面,外贸企业融资难,跨境线上支付结算效率低、成本高、风险大,外贸账户余额理财、外汇衍生品等资产管理产品发展不充分。这些问题制约了跨境电商可持续发展,需要加强金融基础设施领域的国际合作,完善跨境电商金融服务体系,充分发挥跨境电商综合试验区的先行先试作用。金融机构要拓展多元化跨境电商贸易融资方式,建立跨境电商综合*服务性**平台,为外贸企业提供全周期金融服务。
一、跨境电商促进外循环发展,推动我国产业链向“微笑曲线”两端延伸
当前,面临大国博弈、新冠疫情蔓延等复杂国际政治经济形势,我国发展外循环要继续稳定外贸、密切国际贸易关系和参与全球市场竞争。在传统外贸竞争日益激烈的背景下,跨境电商业务[ 跨境电商业务是利用互联网信息技术,通过电子商务平台与跨境交易主体达成货物、服务交易,开展支付结算、物流快递的国际商业活动。]作为传统制造业与互联网深度融合产生的外贸新模式,具有潜在市场大、交易成本较低、灵活性高等优点,其快速发展对促进外循环、提升我国在全球价值链中的地位具有重要作用。
一方面,跨境电商业务能加强国内外产业链融合度,助力外循环发展。跨境电商业务能带动国内外产品交换、流通、消费和再生产,紧密联系国内外生产资源、物流和信息流,促进我国经济进一步融入国际市场。尤其是疫情下,全球产业链供应链受到冲击,而我国经济率先复苏、产业链修复,带动了84%的中小企业拓展线上运营、开辟新市场,带来跨境电商出口额增长超预期[注:亿邦动力研究院、APEC跨境电子商务创新发展研究中心、安永中国,《2020年中小企业跨境电商白皮书》。],促进了我国2020年出口市场份额提升。
另一方面,跨境电商业务有利于推动中国产业链位置提升。长期以来,我国制造业在技术研发、品牌建设和定制化服务上存在劣势,因而传统制造业主要处于全球产业价值链“微笑曲线”的底部,多数企业以低成本加工制造获取较低的附加值。而在跨境电商业务中,大量卖家直接对接境外企业、批发商和部分消费者,便于掌握消费者需求特征并提供定制化产品和服务,能促进企业创新产品服务和建立品牌优势。同时跨境电商带动更多国内企业走向国际销售市场,有利于企业在国际竞争中加快创新和提高竞争力,整体上将促进我国制造业升级,带动产业链向“微笑曲线”两端延伸。
二、我国跨境电商贸易的发展特点与前景
近年来,我国跨境电商业务快速发展,尤其是疫情下成为稳外贸的重要力量,其发展模式包括B2B、B2C和C2C三种。从发展特点看,一是市场主体增长迅速,外贸企业梯队基本形成;二是跨境电商出口市场更加多元化;三是参与跨境电商贸易的企业更加重视产业升级和品牌建设。
(一)我国跨境电商业务的主要模式
跨境电商贸易包括跨境电商进口和出口业务模式:进口模式主要包括外贸B2C和海外代购,出口模式主要以外贸B2B、B2C、C2C为主(表1)。现阶段,出口业务占我国跨境电商贸易额的70%以上。跨境电商出口业务以大型平台类为主,2020年调研显示,分别有55%、33%和21%的国内卖家入驻了亚马逊、eBay和Shopee,同时分别有35%、32%的卖家入驻全球速卖通、阿里巴巴国际站等国内跨境电商平台。

(二)我国跨境电商业务的发展特点
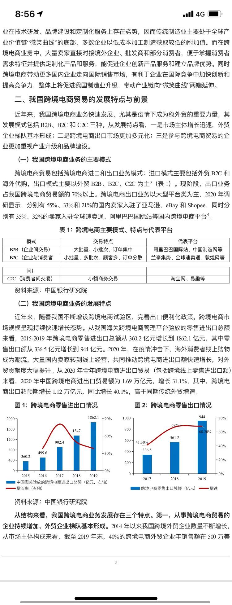
近年来,随着我国不断增设跨境电商试验区,完善出口便利化政策,跨境电商市场规模呈现持续快速增长态势。从我国海关跨境电商管理平台验放的零售进出口总额来看,2015-2019年跨境电商零售进出口总额从360.2亿元增长到1862.1亿元,其中零售出口额从336.5亿元增长到944亿元。2020年,在疫情冲击下,海外消费者线上购物成为潮流,大量国内卖家转到线上经营,共同推动跨境电商进出口额快速增长,对外贸贡献度大幅提升。从2020年全年跨境电商进出口贸易(包括跨境线上零售进出口额)来看,2020年中国跨境电商进出口贸易额为1.69万亿元,增长31.1%,其中,跨境电商出口超预期增长1.12万亿元,同比增长40.1%,高于同期传统外贸增速。

从结构来看,我国跨境电商业务发展存在三个特点。第一,从事跨境电商贸易的企业持续增加,外贸企业梯队基本形成。2014年以来我国跨境外贸企业数量不断增长,从市场主体构成来看,截至2019年末,40%的跨境电商外贸企业年销售额在500万美元以上,24.7%的企业销售额在50万美元以下,19.8%的跨境电商卖家出口额在50万-100万美元,10%的企业年销售额在1亿美元以上[ 亿邦智库《2020跨境电商发展报告》。]。这表明除了存在大量中小卖家外,头部、中部的外贸企业梯队已基本形成。
第二,出口跨境电商贸易市场趋向多元化。跨境电商市场规模快速增长,从2014年的4.2万亿元增长到2019年的10.5万亿元[ 注:数据来源于网经社发布的《2020跨境电商行业专题研究报告》。],同时市场结构更加优化。一是与传统外贸市场相似,跨境电商贸易市场主要为北美、欧洲和东南亚,50%以上从事跨境电商业务的企业开通了欧美业务[ 亿邦智库《2020跨境电商发展报告》。]。二是“一带一路”沿线的跨境电商贸易增长较快。在发达国家保护主义抬头和推动再工业化、“一带一路”建设持续推进等背景下,外贸企业利用跨境电商平台的优势,积极开拓“一带一路”沿线国家和新兴市场,带动我国跨境电商出口在中东欧、俄罗斯、拉丁美洲等市场的布局增加。截至2019年,我国与乌兹别克斯坦等22个国家建立了双边电子商务合作机制,2019年与合作国家的跨境电商进出口额达245.7亿元,同比增长87.9%,其中我国出口额增加143.6亿元,同比增长207.1%。
第三,跨境电商交易中,外贸企业更加重视产业升级和品牌建设。根据艾瑞咨询研究院的统计,中国全球化50强企业的品牌吸引力在2019年实现了15%的增长,2020年继续创造出了8%的增长。同时东南亚电商平台Shopee公布的数据显示,2019年“双11”来自中国卖家的产品销量超过2018年同期的10倍,当天售出超过8000万件商品[ 商务部《中国电子商务报告2019》,2020年7月。]。在户外运动、家居用品和电子产品领域,已经有多个中国知名品牌实现出海,国际品牌形象进一步提升。这主要由于跨境电商交易使企业面对更广泛的销售市场和激烈的竞争,推动外贸企业升级产品和加强品牌建设。
(三)“一带一路”、RCEP协定和数字技术发展下,跨境电商业务发展前景广阔
展望未来,推动跨境电商发展的积极因素较多,预计跨境电商业务将保持高增长,继续作为稳定外贸的重要力量。一是RCEP和“一带一路”持续推进,利好我国跨境电商出口增长。RCEP协定生效后,参与国之间90%的货物贸易将实现零关税,这将大幅降低跨境出口成本。同时RCEP协定有利于中国在产业链上游巩固与东南亚一体化发展的趋势,促进国内产业链向高技术含量升级。同时,共建“一带一路”倡议下,中国商务部已与越南、新西兰、巴西、意大利等20多个国家签署了电子商务合作备忘录,并建立长效双边电子商务合作机制。二是大数据、物联网技术快速发展,助力跨境电商业务增长。物联网、智慧仓储等技术逐步与跨境电商企业的研发生产、物流配送、精准营销等环节相融合,并实现对跨境物流运输、仓储的可视化管理,提高平台交易撮合效率。总的来看,RCEP、“一带一路”和技术进步将促进跨境电商在未来实现高增长。
三、跨境电商企业融资难,支付结算成本高、风险大
尽管我国跨境电商业务发展持续向好,但作为新兴贸易业态,其金融配套支持体系尚不完善,相关外贸企业仍面临融资难,跨境支付渠道不畅、收款和结汇成本高等堵点和痛点,制约跨境电商业务保持快速增长的步伐。
(一)跨境电商企业的融资难问题仍较为突出
近年来,虽然我国加大了对小微企业的金融支持,但在跨境电商交易中,中小微外贸企业的融资难问题仍比较突出。据亿邦智库2020年调研发现,27%的跨境电商企业需要融资,6%的跨境电商企业长期面临资金不足问题,16%偶尔出现资金不足。这主要由于,一是中小微外贸企业普遍具有轻资产、风险控制能力低、资金周转慢的特点,其本身存在融资条件不足的短板。二是现有贸易融资方式与企业融资需求匹配度较差。从跨境电商企业的融资方式偏好来看,52%的外贸企业倾向于信用*款贷**、28%的企业倾向于仓单抵押、应收账款抵押*款贷**,仅16%的企业倾向于固定资产抵押*款贷**[ 亿邦智库《2020年跨境电商金融服务报告》。]。但现阶段,金融机构放贷仍对抵押物有一定要求,难以充分满足外贸企业多样化的融资需求。同时金融机构放贷额度难以达到企业融资规模需求。在跨境电商交易中,约有一半外贸企业获得的*款贷**额度占店铺每月收入的30%以下,*款贷**额度较低,企业融资缺口仍然较大。
(二)跨境支付结算渠道不畅,成本和风险较高
支付结算是跨境电商业务的关键环节,安全顺畅的支付结算渠道是跨境电商交易实现闭环的保障。现阶段,我国跨境电商支付方式主要包括两类,一是以商业银行为主的模式。部分跨境电商平台与海外银行合作,接受海外买家使用信用卡付款和进行线下汇款,之后由卖家通过银行间跨境清算,最终将货款汇款到企业账户。二是以第三方支付平台为主的模式。通常跨境支付机构与国外银行建立合作,线上卖家通过第三方支付机构向海外买家收款,再由支付机构向卖家结算外汇。尽管这两种支付方式应用范围较广,但现阶段跨境电商支付仍存在流程复杂、收费高、交易结算风险高等问题。
1.跨境电商支付方式兼容性较差,跨境支付成本高
相比较于传统国际贸易支付金额大、频率低、时效性差等特点,跨境电商交易支付具有金额小、频率高、反应快的特点,因而对跨境线上支付的灵活性、便捷性要求较高。但由于国内外市场语言文化和支付习惯差异大,跨境线上支付工具兼容性较差,超过一半外贸企业采用第三方支付平台和当地支付工具进行跨境收款,再通过其他金融机构将货款转到国内账户,从而拉长了收款链条,降低资金周转效率,增加跨境支付成本。具体来看,主要表现为以下两个方面。一是外贸企业跨境线上收款中间环节多,货款回收进度慢。目前,外贸企业跨境收款流程仍较为繁琐,货款需要经过多个金融组织与银行之间的流通、交易、合规、结算和风控等中间环节,拉长了外贸企业货款回流周期。通常一笔跨境电商出*交口**易完成,国内企业需要一个月或至少一个星期才能收到货款,这增加了企业的资金占用,降低资金周转效率,增加经营风险。二是跨境电商支付结算的费率较高,B2B线上交易支付成本高问题十分突出。第三方支付平台的跨境支付结算收费项目主要包括提现手续费与汇兑损失,部分支付平台还设置了年费、到账费用等项目,增加了外贸企业的收款成本。其中,B2B跨境电商支付高成本问题较为突出。目前,第三方支付平台主要用于B2C和小额B2B跨境支付,代表性的支付机构有PayPal、PingPong等。疫情冲击下大量B2B外贸交易转到线上,由于B2B交易的产品种类更丰富、交易额更大,其支付规模是跨境B2C线上支付的10-20倍,但目前专门服务大额B2B支付的支付平台还不足,部分B2B交易收款采用银行账户和B2C类支付工具,银行间资金结算收费,以及支付平台按B2C交易收取手续费,使B2B跨境电商交易面临较高成本。
2.跨境电商交易的支付结算风险较高
一是部分商业银行尚未建立跨境电商交易结算系统,反洗钱管控下外贸企业资金冻结风险较高。在B2B跨境交易中,外贸企业主要通过银行账户进行收款和资金周转,这一过程要受到银行的反洗钱风险管理。由于现阶段不少银行仍未建立专门的B2B跨境电商交易结算系统,难以高效管控这类风险,部分正常的跨境电商支付结算也会面临资金被冻结的情况,增加了外贸企业的流动性风险。二是第三方支付平台操作不合规可能增加交易风险。跨境电商作为一种贸易新模式,相关行业法律法规还不完善。在此背景下,部分第三方支付平台为降低成本、实现利益最大化,可能会省略一些没有法律法规要求但有一定成本的流程。比如放弃成本较高但效果更好的大数据分析来审核跨境电商交易数据,而采用低成本方式审核客户身份,容易出现虚假信息泛滥和交易欺诈,增加跨境支付的交易风险。三是跨境电商卖家结汇风险较大。比如人民币汇率自2020年下半年以来快速升值并大幅超预期,造成外贸企业结汇损失。中国银行2021年3月调研发现,24.89%的受访外贸企业表示结汇损失增加,出口利润大幅减少,10.97%的外贸企业出口利润出现亏损。
(三)对跨境电商企业的避险工具、资金管理产品供给不充分
第一,现有汇率衍生品无法满足跨境电商企业的交易场景和碎片化需求。传统银行外汇衍生品具有门槛高、申请流程复杂、受理周期长、审批结果存在不确定和成本高等特点,并且以服务大型企业的标准化产品为主,与大量中小跨境电商企业的需求不符。同时,银行在开展外汇衍生品交易时,对真实需求交易的判定存在困难。比如银行难以掌握外贸企业真实的跨境资产负债分布和业务资料,也缺少对这类非常规贸易背景认定的标准,因而在落实真实需求原则时审核偏严格,影响了外汇衍生品对跨境电商贸易的支持效果。第二,跨境电商企业短期资金管理产品供给不足。随着跨境电商企业的交易规模扩大,一些外贸企业延缓结汇,将资金留存海外,产生短期具有高流动性的衍生金融服务需求。2020年调研显示,专业化定制化的金融服务正逐步成为跨境电商企业的新需求,比如对保险、理财投资等需求已经占17.5%[ 亿邦智库《2020年跨境电商金融服务报告》。]。现阶段,不少海外金融机构为跨境电商企业提供短期资金增值管理,国内金融机构在为企业开设海外账户、丰富资金管理产品方面发展还不充分。
四、对策建议
未来,在RCEP、“一带一路”引领和数字技术广泛应用下,我国跨境电商业务发展前景广阔,将有力推动外循环发展和增强我国外贸竞争力。对此,要加快打通堵点、消除痛点,增强跨境电商发展的金融支持。
(一)加强国际金融合作,利用跨境电商综合试验区推动人民币国际化使用
第一,从国家层面加强与贸易国的合作交流。进一步扩大与贸易国签署双边电子商务合作机制,在健全跨境支付法律建设、完善政策环境、增加双边多边金融监管信息透明度方面深化合作,为跨境电商贸易支付结算提供良好的国际环境,降低信息不对称、政策差异带来的风险。同时,继续推动并加强金融基础设施的区域和国际合作,助力中国金融机构和第三方支付机构走出去,促进国际金融机构间的业务对接合作。
第二,充分发挥跨境电商综合试验区的带动作用,推动人民币国际化使用,提高跨境支付结算便利化水平。目前,我国跨境电商综合试验区数量达到105个,覆盖30个省市区。未来,一是要利用综试区推动跨境电商交易使用人民币计价结算,推进数字人民币试点和使用,争取在部分国际交易流通中率先使用数字人民币支付结算。同时利用大数据分析、人工智能等技术完善人民币跨境支付系统、人民币跨境收付信息管理系统,提高人民币结算清算效率。二是充分完善综试区的金融服务体系。推动金融机构、支付机构、电商平台和外贸综合服务企业之间加强规范合作,为跨境电商企业提供在线融资、在线购买保险,在线支付和本币跨境结算和结售汇等“一站式”金融服务。
第三,为跨境电商支付结算提供完善的配套政策支持。一是加快完善跨境电商企业认证机制,在确保跨境电商交易真实发生的基础上,降低跨境外贸企业资金被冻结的风险。二是建立健全跨境电商公共服务平台。加强对电子订单、电子支付凭证、报关清单数据进行分析,定期汇总数据形成外汇管理部门的核准依据,方便跨境电商企业办理结汇业务。
(二)创新和丰富金融机构跨境电商产品与服务,减免相关服务收费,降低跨境支付结算风险
第一,拓展多元化跨境电商贸易融资方式。金融机构应加快创新贸易融资产品,提供适合跨境电商需求的信贷服务。加强金融机构线上线下放贷方式融合,开发运费融资、在途货物质押融资、订单融资等新型融资服务。创新贸易融资抵押方式,采用信用贷、仓单质押等方式对跨境电商卖家放贷。
第二,完善国内金融机构跨境线上支付业务,适度降低支付结算手续费率。一是推进银行与国内跨境电商企业、第三方支付平台深化合作,连接和整合跨境电商支付结算渠道。二是推动金融机构建立跨境电商综合*服务性**平台,大力为跨境电商企业开通海外虚拟账户,推广跨境直汇业务,为跨境电商企业提供境外收款、资金流通和结售汇业务的全周期金融服务。同时着力做大跨境电商客户规模和业务规模,适度减免支付结算服务收费,降低外贸企业的跨境支付结算成本。
第三,加强运用金融科技,提高跨境电商支付结算效率。利用大数据分析、数据挖掘、人工智能等技术,对跨境电商交易数据、市场数据进行分析、预测,充分了解外贸企业的金融需求,为外贸企业提供及时、精准的金融服务。同时,加快技术革新,优化银行电子结算渠道,实现与跨境电商平台、人民币跨境支付系统的充分对接。
第四,丰富跨境电商对口的金融衍生品,降低外贸企业的汇率风险。一是发挥商业银行的专业优势,为客户在外汇政策、汇率形势和宏观经济形势等方面提供咨询服务,特别是对受疫情、中美贸易摩擦升级影响较大的出口企业,在外汇保值、对外投资、业务转型方面给予重点支持。二是持续优化升级远期结售汇、掉期等资金业务,增加针对中小外贸企业的外汇套期保值产品。三是创新和开发针对跨境电商企业的余额理财产品,注重产品灵活性,兼顾外贸企业资金流动性和预期收益率。(中国银行研究院 王梅婷)