相信许多人的朋友圈,都有许许多多的微商发广告!看着很烦,但是她(他)可能是你的朋友,而且你自己可能也在上头买过东西。
每次想买东西,看到望而却步的专柜价格后,許多人都会回家默默地打开朋友圈,看看自己关注的代购们有没有同款

常见的代购朋友圈

常见的微商
近日,笔者看到一条劲爆的消息!
做代购和微商的朋友估计要“凉凉”了!
《中华人民共和国电子商务法》
将明年1月1日正式实施!

中华人民共和国电子商务法发布
韩国化妆品、澳洲奶粉,日本的马桶盖,还有朋友圈里的欧美、泰国代购
明年起还有照常代购么
答案是:
以后会受到严格监管,一旦违规
最高罚款200万!

我给大家划一下重点
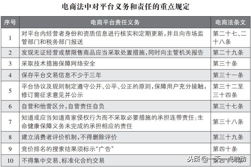
1、不管是什么代购,都需要营业执照,还是采购国和中国双方的营业执照
2、需要缴纳税务,*税偷***税漏**需承担刑事责任
3、没有中文标签,不是国家认监委认证工厂生产等奶粉保健品之类不得销售

畅销的奶粉类
别以为自己平时,在朋友圈里打打广告就没事,从现在开始多了一个,“专业名词称呼”
电子商务经营者,什么是电子商务经营者?

电子商务经营者的定义
连代购都有了专用称呼,顿时觉得自己也是个有身份的人了有木有
以后被问到做什么工作时,可以自豪的告诉人家“电子商务经营者”

以下几点必须牢记,不然小心罚到你哭
1.必须进行登记
如果你卖的是食品,还需要申请食品流通许可证

《电商法》明确规定,没有中文标签、,不是国家认监委认证工厂生产、
未获取配方注册证的婴幼儿配方奶粉,不得在网络平台销售。

以前,在淘宝开个代购网店不需要进行工商登记,朋友圈的“微商”更是零门槛
但是以后,除了法律规定的特殊情况外,都必须依法进行登记办理营业执照!
否则将面临最高1万元的罚款!
2.必须依法纳税

还有一些新规都很有好处!
1、买到假货几率小了!
《电商法》实施以后代购、微信朋友圈卖假货、劣质商品,恐怕不会那么容易了。的确,监管越来越严格,我们买到假冒伪劣商品的几率也会越来越小。
2、电商平台承担“连带”责任
如果平台上卖家的商品有问题,比如奶粉是假的,红酒、化妆品是是假的……那么平台也得承担责任。这样以后在大型电商平台买东西,更加放心,更有保障。

图片来源:视觉中国
3、严禁“刷好评”、“删差评”
电子商务经营者不得以虚构交易、编造用户评价等方式进行虚假或者引人误解的商业宣传,欺骗、误导消费者。简单来说就是禁止“刷好评”、“删差评”,否则最高罚款50万!
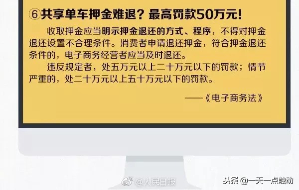
4、不得无故拒退押金

《电商法》规定,电子商务经营者按照约定向消费者收取押金的,应当明示押金退还的方式、程序,不得对押金退还设置不合理条件。消费者申请退还押金,符合押金退还条件的,电子商务经营者应当及时退还。
以后再无“订了就不给退”的霸王条款了!






总的来说
这新规可能对做代购微商的朋友
影响非常大
但对于我们消费者来说
多了一份保障,多了一份安全
那么对于你来说
以后你还会选择代购买进口商品吗?
(素材和图片来源于人民日报)
若对我们的文章感兴趣,欢迎关注我们的头条号及转发文章!
(图片和部分素材来源于网络,如有不妥请私信联系~)
