
不知道从什么时候起
身边很多人都做起了代购
从婴儿奶粉、化妆品到奢侈品包包……
曾经代购的朋友圈画风是酱紫的

然而,电商法实施后
所谓上有政策下有对策!
听说电商法?不让发广告?
那就改画画吧!
有强烈求生欲的微商、代购们
现在都成了灵魂画手!

精通八国语言
看到这里,小编表示惊讶
莫非有才华的人都去做了代购?

但是,小编还是要提醒各位一句
这样“自作聪明”的做法,是行不通的!
虽然这种方式可以一时规避监测
但须明白的是,现有的网络技术手段,
分分钟可以绕开这种人为的“小障碍”。
这样的行为,
其网络销售的本质没有改变,
身份也没有改变,
所应当承担的责任也没有改变。
所以,大家别白忙活了!
快去办理营业执照才是正事!

从2019年1月1日起,
《中华人民共和国电子商务法》已正式实施。
你的营业执照领了吗?

新电商法明确了从事个人代购、微商、开网店、网络直播等“电子商务经营者”应当依法办理市场主体登记,依法纳税,否则不可以继续店铺经营!
日前,常州首张个体网店营业执照已经发放!

新北区个体电商经营者陈厦
在1月7日上午领到了
全市第一张个体网店营业执照,
其在西夏墅专门通过网络销售的服装店同时成为
全市首家以网络经营场所登记的个体工商户。
目前,
全市共有8家个体电商经营户
以网络经营场所申领营业执照。
新北、天宁、钟楼、武进辖区各2家,
所在电子商务平台均为微店平台,
经营业务为以电商方式从事服装、
化妆品、箱包、日用百货等的销售。

这部法律到底怎么实施
快来和小编学习一下!

划重点
1、不管是什么代购,都需要营业执照,还要是采购国和中国双方的营业执照;
2、需要缴纳税务,*税偷***税漏**需承担刑事责任;

别以为自己
平时在朋友圈里打打广告就没事
从现在开始可多了一个专业名词称呼
“电子商务经营者”

那么什么是电子商务经营者呢?
按照法律法规上的解释是这样的
☟☟

直接点理解就是:
淘宝、京东等电商平台上的代购
微信朋友圈里的微商
在直播平台中卖东西的博主
都属于电子商务经营者!

1
以后将如何管理代购和微商?
1. 必须进行登记
《电商法》第十条明确规定,电子商务经营者应当依法办理市场主体登记。但是,个人销售自产农副产品、家庭手工业产品,个人利用自己的技能从事依法无须取得许可的便民劳务活动和零星小额交易活动,以及依照法律、行政法规不需要进行登记的除外。

2. 必须依法纳税
过去的代购和微商都是在朋友圈或是通过熟人介绍,进行私下的交易,很多人都没有履行纳税义务。
但以后,这一情况将改变,《电子商务法》第十一条规定,电子商务经营者应当依法履行纳税义务,并依法享受税收优惠。依照前条规定不需要办理市场主体登记的电子商务经营者在首次纳税义务发生后,应当依照税收征收管理法律、行政法规的规定申请办理税务登记,并如实申报纳税。

新的《电商法》出台后,
不仅进一步规范了电商代购的行为,
更是给消费者打造了一个良好的消费环境。
对于作为消费者的我们而言,更是一件好事!
2
新规将给消费者带来什么?
1. 买到假货的几率小了!
《电商法》实施以后,代购、微信朋友圈卖假货、劣质商品,恐怕不会那么容易了。
随着监管越来越严格,我们买到假冒伪劣商品的几率也会越来越小。

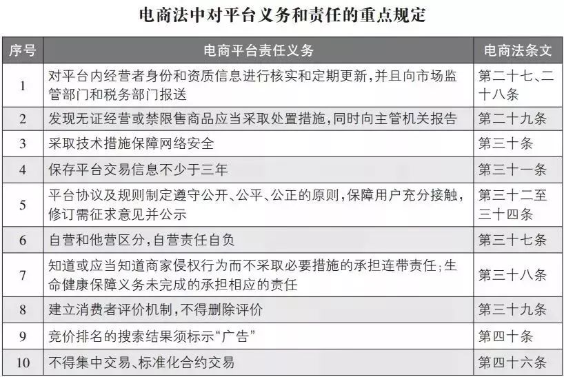
2. 电商平台承担“连带”责任
如果平台上卖家的商品有问题,比如奶粉是假的、红酒是假冒的、化妆品是假的等等,那么平台也得承担责任。
这样以后在电商平台买东西,更加放心,更有保障。

3. 严禁“刷好评”、“删差评”
电子商务经营者不得以虚构交易、编造用户评价等方式进行虚假或者引人误解的商业宣传,欺骗、误导消费者。
简单来说就是禁止“刷好评”、“删差评”,否则将面临最高50万元的罚款!

4. 不得无故拒退押金
《电商法》第二十一条规定,电子商务经营者按照约定向消费者收取押金的,应当明示押金退还的方式、程序,不得对押金退还设置不合理条件。消费者申请退还押金,符合押金退还条件的,电子商务经营者应当及时退还。
除此之外,《电子商务法》还涉及时下争论颇多的“大数据杀熟”“共享单车退押金难”等问题。

可以说
以后消费者维护自身权益就有法可依了

这样的新规对于
做代购、微商的朋友来说
可谓是影响很大了
但另一方面
对于消费者也是一种安全保障
让买买买变得更加放心和规范!
