
棋牌游戏又是一个手机游戏的风口,其强大的用户留存、高付费特性,引得众多资本热捧,做棋牌游戏公司也越来越多,目前棋牌游戏的变现也比其他类型的手机游戏容易。也有很多新人准备入行游戏策划,但“误入”了棋牌游戏公司。那么应该成为一个“棋牌游戏策划”呢?
一、基本概念
所谓基本概念,就是我们即将进入的行业需要基本了解的东西。
首先,需要破除对棋牌游戏的几个误区:
1.1. QQ游戏一家独大
PC时代的棋牌,联众是太祖,边锋是成祖,QQ游戏是最终的王者,是通用类棋牌平台的集大成者,具有统治地位,还有以地方棋牌为主的互联星空棋牌。但不代表棋牌行业就是一潭死水了,之后涌现了更多极具特色的棋牌平台:以比赛为特色的JJ斗地主,移动时代崛起的博雅德州扑克,还有多如牛毛的捕鱼平台,地方棋牌同城游,以房卡为特色的闲来麻将等等……
1.2. 棋牌游戏开发难度低、成本低
从表面上看,相比其他类型的游戏,不需要客户端实现光鲜华丽的特效渲染、美轮美奂的3D即时演算,也不需要服务端去实现帧同步、万人国战……棋牌开发难度不高,但绝对不比你想象得低。
很多人鼓吹“买一套代码,找一个外包,三个月开始盈利……”以此来说明棋牌游戏的“容易”。诚然,市面上有比较成熟的棋牌解决方案,例如网狐、博众,品质也不低。但是做过开发的都知道,购买的说是全套源代码,实际上还是有很多封装好如同黑箱一样的部分,这是无法触及到的,难免会存在后门、漏洞之类的,会被有心之人利用。我自己也经历过这样的公司,用购买的代码,公司有了小百万盈利后,就被各种攻击不断,半年后居然给“攻死”直接关停,让人唏嘘不已。
1.3. 棋牌玩的人多
棋牌游戏的市场是很大,每年不都会有什么行业报告,棋牌行业多少多少亿市场。说句实在话,再多亿也不是你的,全国玩棋牌的人千千万,不是集中在一块的,而是散落在祖国大地各个地方的,要是没有QQ游戏那种市场统治力,做全国通用性的棋牌就是死。
其实棋牌真正的市场是在地方,二三线级城市、小县城的。“一百个地方就有一百种麻将”,腾讯也表示,自己再大也不可能做完所有地方。地方棋牌做的比较好的同城游,拥有两三百款地方棋牌,也只是覆盖了一小部分地区。
地方棋牌需要真正步入地方深耕,地方的棋牌规则、玩法的调研,当地的媒体、推广等等。虽然纸牌、麻将开发有一定的通用性,但一招鲜吃不了天下,但进入一个新的地方市场,总会有大量的工作需要你去做。“做好一个点,然后铺遍全国”不是想象中的这么简单,需要踏踏实实做好每一个地方,最好的“捷径”,就是没有捷径。
1.4. 棋牌拉用户拉活跃很强,但营收乏力
曾几何时,棋牌游戏的变现一直都是个难题,能采用的营收方式也只是,道具收费、包月会员、虚拟形象等,也有尝试跨界、广告的。由于棋牌游戏讲究规则,不可能出现破坏平衡的道具,聊胜于无,需求自然也不会太高,会员、虚拟形象的需求刚性也很低。
之后,棋牌尝试虚拟游戏币,让其与人民币挂钩,然后从中抽水。这就让棋牌游戏有了赌博属性,如同打开了潘多拉魔盒,哗哗的充值,造就了一个个千万日流水的传说。
由于国家开始对虚拟货币开始监管,游戏币赌博渐渐步入地下。又出现了比赛模式,类似众筹或一元夺宝,若干个玩家支付相应的虚拟币,最后胜利者获得同等价值的虚拟币或实物奖品。随着微信普及率提高,又出现熟人约战的房卡模式……可以说,现在大家对棋牌游戏的盈利能力越来越有信心,对将来会不断涌现更多更好的棋牌变现模式这个趋势,也越来越期待。
都说要“干一行爱一行”,你可以不是一个狂热的棋牌爱好者,既然但一定要对棋牌行业有所了解。我上面所说的,只是一个概述,不像一些大的主流游戏媒体,关于棋牌游戏的资讯比较散,需要细心寻找,平时多多积累。
二、 棋牌策划的日常工作
2.1. 棋牌规则整理
最基本的工作。当你的公司立项某一款麻将后,程序员第一个向你要的就是规则文档。怎么写棋牌游戏规则文档,提供给你们以下几个技巧。
A. 百度法
估计有不少人准备丢靴子了:“这还用你教吗?”其实利用网络搜索也是有技巧的。
市面上流行的通用棋牌规则,例如斗地主、德州等大家基本都已烂熟于心,文档详细、成熟,复制粘贴即可,更多的情况下,这类游戏压根不需要你去整理规则。
但是如果是地方棋牌,特别是冷门的地方麻将,你搜索到的规则可能只是一些只言片语、普通的麻将规则、其他地方规则挂羊头卖狗肉……你另辟蹊径,去寻找当地的本地论坛,本地贴吧,寻找关于麻将的话题。
由于麻将、扑克这类游戏有很大的相同性,可以先自己做一份通用的规则,然后在此基础上进行增补和修改,总不至于一开始就面对一张白纸,做起来也不太会有压力。

B. 研究竞品法
很多时候这类游戏已经有了竞品,一般是这么几种情况:
1) 竞品的品质很高、较早推广,已经占据本地大部分市场,用户忠诚度很高。一般遇到很少这种情况,公司战略层不太可能立这种找死的项目,除非有特别的原因。中国棋牌市场这么大,没必要在一个小地方进行这样的死磕。
2) 竞品的品质很高、较早推广,已经占据本地大部分市场,但疏于维护,更新很少或不更新,不支持某些玩法(例如新出的熟人约牌),地方规则习惯变化。一些做地方棋牌的大公司是这种情况(比如同城X),毕竟需要运营的游戏很多,对市场的敏锐程度肯定略有欠缺。
3) 竞品的较早推广,品质不高。这样的市场看起来机会很大,“垂垂老矣的王者被新生的黑马超过”。但在竞品的用户忠诚度很高的情况下,你的产品品质要高出很多才行,不一定能高过用户的转换成本。
4) 竞品很多,暂时没有占据统治力的产品。
好了,既然有了类似的产品,就放心大胆地抄吧。首先是规则文档,官网或游戏内有,但不要指望是很完整的、细节完善的文档,因为这些规则是公司耗费人力物力整理,一般只会保留基本规则、算分等内容,更多的细节、特殊情况是不会透露的。不过这些文档的价值在于,错误的地方很少,可以放心参考。
规则整理阶段,拉上美术、测试、开发一起玩一玩竞品,让大家对即将做一款怎样的产品做到心中有数,更深层的作用是让大家在心中树立一个标杆,“我们即将开发的游戏,至少不应该比他们差吧……”
如果真的很难找到系统成套的资料,也可以采用“附近地方法”,例如想做江西景德镇麻将,可以参考江西上饶麻将、江西南昌麻将等,四川乐山、宜宾可以参考成都麻将规则等等。地理位置的接近也有可能采用比较相近的地方规则和习惯。

C. 当地接口人
选择和地方合作时,一般都会提供一位对当地游戏规则很熟悉的接口人。他们很多都是当地资深牌友,玩实体牌、麻将居多,不少人对电脑、手机都不甚了解,在沟通时要关照到这一点。
有些时候,他们会“提供”一份规则文档,但相信我,别太抱希望于这份文档。因为他们虽然是棋牌高手,但文档整合能力一定是不如你,更多时候他们也是百度一下复制粘贴,大部分的整理工作还是需要你来完成。
接口人的价值在于,你在系统的整理过程中,可以针对一些特殊条目询问和沟通,比如“长毛”(*家庄**连赢额外加分)、“死卡”(听顺子中间那张胡牌)、“刮风下雨”等等,仅仅是具体规则算法,更是同种规则当地的习惯叫法。这些都是地方棋牌最核心部分工作,接口人就是你的“顾问”。
规则文档做好,要给接口人过目,切记不要一整篇文档长篇大论发过去,剔出最关键和核心的东西(分数和特殊规则),确认文档无误。
无论前期文档制定得多么详细,在开发过程中,肯定还会涌现很多不易察觉的细节问题,这也是因为前期你在脑子中策划时,还是很难探究实际落地开发后会遇到的一些疑问。解决方法就是在开发过程中实时跟进,与接口人保持畅通的联系。策划经验丰富后会慢慢减少这样的情况发生。
开发完成后,需要邀请接口人一起测试游戏(一般接口人会主动提出),有可能此时遇到的问题会更多(我接触过的一次项目,开发一款麻将,开发用了2周左右,后期当地接口人反馈规则问题修改持续了2个月),造成这种情况原因很多,不一定是某个人的工作没做好的责任问题,但需要有心理准备,早测试早准备,或是在迭代版本中慢慢修缮。
哦,最后忘了说一句,接口人不一定就是一个人,有可能是两个人、多个人,或一个地推团队。
由于国内的棋牌游戏,特别是麻将,很多规则都是相通的,所以整理一套“通用”的规则是可行且很有价值。这不是一蹴而就的工作,需要有心人的积累,这也是慢慢积攒核心竞争力的途径之一,值得为之花时间。
2.2. 宣传文案
当棋牌公司只有一个策划的时候,各种产品文档、宣传文案的撰写工作就落到你头上了。一般我们日常我们会需要做这几种文档:
A. 一定会让你写
要养成习惯保留和维护这类文档。每进一个公司、项目组,每开一个新项目,这些文档几乎是必写的。你可能会说,“写一份不会花太多的时间”,但是BOSS也是这么想的。可能那时候你已经很忙了,上级顺手就会来这么一个需求——“马上发给我”,你的思路、工作就被打断,多次一弄,你的效率自然就高不起来了。
把握主动,提前预期准备好自己的工作:
公司介绍文档、游戏介绍文档:每个准备一份200-300字的简介。各种合作、APP上线等需要。简单扼要,突出核心特点,切忌长篇大论。
游戏详细介绍:500-1000字,相当于上面那一份的扩写版,一般用于APP的上架苹果、安卓等市场的介绍,面向玩家,这个情况下如果还是寥寥数字,就显得内容贫乏、不专业。可以介绍自己游戏的特色,详细这些特性,切忌假大空、自HIGH,比如游戏画面一般,就不要讲自己画面绚丽、效果唯美,可以说简洁清新自然、运行顺畅,不发热省电(对,就这样忽悠)。还有这次版本的更新的核心卖点,玩家游戏群、客服联系信息,热门反馈等内容,让文字内容显得丰富许多。
各种尺寸的宣传图:准确地说是配合美术制作各种宣传图,也是策划被运营“催稿”最多的东西之一,什么应用市场上架图片、网页banner、游戏截图……有时候可能会不胜其烦吧。
有经验能力较强的美术可以单独搞定,但更多的情况是需要你提供文字内容、主题,甚至是如何构图。不少棋牌公司的美术都是刚毕业便宜招的,他们可以做出很漂亮的图片和效果,可以网上找一个你喜欢的其他人做好的宣传图,把上面的文字改掉,告诉他们“我要这个效果”,文案文本发过去,同样可以快速高效地出各种宣传图片。

B. 可能会让你写
评测攻略
PC单机游戏时代重要的游戏资讯,如今也变味成为了推销文、软文,游戏资讯网站上有很多都是开发商自己写的,所以你也知道为啥现在很多所谓评测都是装懵、耍酷、自HIGH了。
评测攻略类的文章转化率不高,用户到达率也不太尽人意,一篇文章起码也要2000+,性价比不高。没用归没用,如果有安排还是要写好。主要的写法:假设你自己是个玩家,一步步地按照流程,打开游戏、登录、进入大厅、进入游戏、完成游戏、其他特色功能介绍、整体感受。每一个流程可以配1-2张比较精彩的截图,附上当前的感受文字、优点、不足需要改进的地方(没有完美的游戏,咱们还是谦虚点,记得下个版本改掉就好)。如果有需要,也可以略带比较市面已有的同类游戏,有哪些做的好的地方。
总之,评测和攻略是以第三方的角度(尽管你是第一方),比较客观地评判游戏,将你游戏的特色内容展现给玩家,略微显露不足的地方(其实也是暗示我们即将改进的方面,给玩家一个好的预期)。
请抑制住你急迫想展示自己的欲望,就像一个屌丝对着女神,拼命喊着“我多好我多好”,还不如平时做好自己,一点点地展示自己的优点。
微信推广文
正所谓:文笔好的策划很赚便宜,策划没有文笔不好的。相比程序员对于代码,策划的主要产出物就是文案,每天的主要工作就是写写写,文笔不好也练好了。
现在棋牌公司的主要门户基本都是微信公众号,受到各种互联网所谓病毒营销、网文一夜爆红等等影响,BOSS也幻想着某天自己的公众号也能发个10W+的文章,所以这个艰巨的任务就落到你头上了。
公众号的粉数不到一定数量级的情况下,文章到达10W+的可能性很小,但也是一个很不错的宣传手段。如何写好微信文,网上的教程可谓汗牛充栋我就不赘述。一些小技巧可以分享一下:动图要多,图片尺寸要压小,一句话不要太长,多分段、多标记,切忌不要写成豆腐干,各种漂亮的格式效果网上有抄不要费时间自己折腾,一定要在小屏手机上预览效果……
C. 很少碰到让写的
商业计划书
不太有让你写的,但以前在一家公司有遇到过,因为BOSS是个煤老板……商业计划书需要涉及不仅仅是产品方面的内容了,包括公司介绍、团队介绍、收入预期、成本核算……每个都是大头,一万字那是保底,策划对这些内容是没有把控力的,而且也不建议策划在除了产品、运营以外的方面投入太多精力。如果真的要写,倒是可以借机熟悉一下格式,说不定以后创业可以用到。
2.3. 配合推广和运营A. 活动方案
常见的几种运营活动:
打出XX牌型,送XX
棋牌游戏的规则较为严谨,特定的某种牌型出现的几率是可以计算的,期望值是稳定的,所以预算是可控的。
对于玩家来说,玩家收益没有减少,反而有可能额外获得一些利益,所以此活动对于玩家参与游戏的积极性是有激励作用的。
此类活动的本质是,公司让出部分利润,用于激励玩家参与游戏,进而拉动活跃。设计此类活动的关键,在于其对玩家的吸引力。
怎样的活动有吸引力呢?首先是让玩家觉得公平,棋牌游戏的某些牌型的获得机会是随机的,属于玩家之间的博弈,公司没有必要调整内部的几率,输赢完全就是“运气不好”,而不会有顾虑说有可能作弊。其次是让每个人都有机会,尽可能地提供中奖的覆盖率,正所谓“一分也是爱”,1元到10元只是程度差异,1元和没有感受就差很多了。
此类活动的优点是可控、覆盖率高。缺点也很明显,太过“润雨无声”,活跃用户感受不强烈,不能唤醒非活跃用户。
转盘抽奖
“弹窗三剑客”之首,此类活动是很多运营的最爱。看看中国福利彩票就知道了,虽然中彩几率很低很低,但大奖足够吸引(很多人一辈子也赚不到这些钱),且投入微小(2元也也可能中大奖),引得众多人趋之若鹜。
游戏中的转盘也是采用类似的方式,一般用若干游戏币作为投注,可以获得诸如苹果手机等高价值的实物奖品,或是游戏道具、游戏币等虚拟道具。奖项的设置也有很多技巧,大家可以看我之前写的一篇文章有详细介绍。
此类活动对于玩家的吸引力还是很大的,几乎每一个游戏都有自己的抽奖系统。但由于国家法律政策对此类活动的限制,游戏币直接兑换大额实物奖品是被禁止的。人不能让尿憋死,有各种转换、打擦边球的方法,就看八仙过海各显神通了。
功能需求
所谓的运营开发需求,无非就是一些“套路”功能,任意打开几款游戏APP,都会有的“功能标配”,换句话说,一个“熟练的”运营都会“开喷”的话:“怎么可以没有X*X功X**能?”这个XXX就是这类功能:
1、签到功能
签到最大作用就是拉活跃、拉次留,“弹窗三剑客”的老二。一般有下面几个变种:
7天连续签到:特点是奖励的物品价值递增,最后一天(第七天)奖励最大。要求玩家每天都登录完成,中断了从第一天开始计算。
7天不连续签到:同上,但最终奖励价值不太大,可以中断,下次登录继续从上一次的进度开始计算。
由于需要每天不间断连续签到有点苛刻,意外中断导致挫败感比较强,所以现在用不连续的方式多一些。
30天不连续签到:网页、卡牌RPG等游戏用的较多。对游戏道具种类丰富程度有要求,需要玩家较长时间的活跃,一般都会配套“补签卡”这种道具。
2、邮件功能
运营为了达到某些运营目的,会赠送给玩家一些虚拟货币或道具,直接后台赠送呢过于“悄然无声”,有点做好事不留名的感觉。另外,比如比赛系统由于赛时问题不能做到实时发奖,所以需要用邮件的方式将奖品发放给玩家。一个设计良好的发邮件后台,也是提高运营同事效率的好工具。
邮件系统的设计,需要策划对开发提功能需求,某些经验丰富的开发也可能会自己动手,他们更多是从技术层面去考虑,所以需要策划从业务需求上对其设计进行功能补充。
3、活动公告
“弹窗三剑客”的三弟,用于展示活动的介绍图片。一款成熟的棋牌手游,必须保持每天的活动持续。相比长篇大论的文字,图片的表现力更好,这些图片如何制作可以参看上文《3.2.宣传文案》部分。

4、商城系统
如果让运营同学做选择,只能保留一个功能的话,那就是商城。商城是一切RP值、KPI、GDP的基础……
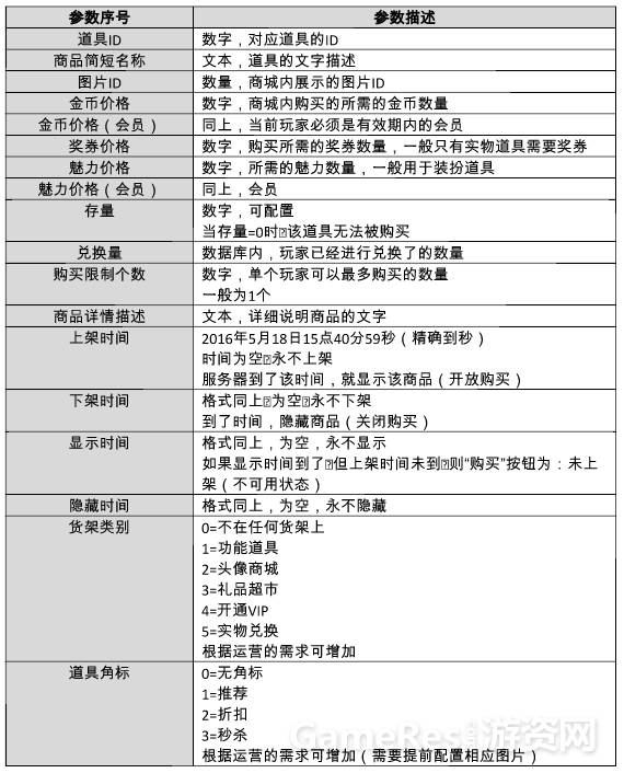
如何设计一个好的商城呢,关键在于你策划的商城的属性,例如:

XX商城货架道具属性
是不是有种开发淘宝APP的感受?事实上即使一个小如棋牌游戏的道具商城,也是需要很多参数的,很多常见的运营活动都可以通过“配置”出来:
例如,要设计一个1折会员卡限购活动,那么就重新定义一个会员卡,【金币价格】定位原来的1/10,将【存量】设为1000(比如限购1000份),【上架时间】设为第二天凌晨,顺便将【显示时间】设为今天就显示但不能买让玩家流一下口水……
或者将【存量】设为1,【金币价格】设为0,通过调配【上架时间】、【下架时间】和【显示时间】(早于上架时间,以便玩家提前看到)、【隐藏时间】(晚于下架时间,让晚来的玩家可以得知秒杀已结束),搞一个秒杀活动……
你策划设计的参数越多,给予运营同学的施展空间越大,同时你在运营同学的声望到达崇拜,在开发同学的声望到达仇恨……
以上的这几个系统,有心的策划都会附带赠送“小红点”功能,始作俑者应该是苹果的APP-STORTE吧。“小红点”主要有下列几种表现形式:
1、“我就静静地看着”型:最基础形态的小红点,图标的右上角放置一个醒目的圆圆的小点(一般为红色),吸引你去点击,或者“强迫”你去点掉(这取决于你的星座)。
注意,使用小红点要避免“圣诞树效应”,每个都是重点相当于没有重点,不要几乎每个图标都有红点,特别是这种同类型图标排列状态下,红点设置不要太多。
2、加个数字型:同上,但加个数字就大幅度提高被点率,想必大部分对下图基本没什么抵抗力吧?
一般用于有“条数”概念的信息,例如获得了X个道具、X条系统信息、X个好友申请等,但要注意某些容易引起“信息爆炸”的功能不要使用(世界聊天频道),例如:
3、赖着不走型:堪称对处女座的大杀器,点了图标还不消失,被某些游戏用于“商城”、“充值”等重要功能,恶劣程度可见一斑,慎用。
4、加个数字还赖着不走型: 同上,程度更深更险恶,被称为提高流失率的一大利器,大约至少可以提高1/12的流失率。
2.4. 数值
往事如烟,笔者当年刚毕业进入第一家公司时,做一款棋牌项目是不用策划的,一个后端开发搞定游戏规则、一个美术搞定界面设计、一个前段搞定客户端,再配一个测试,一个星期搞定一款地方麻将……
如今棋牌游戏开发,策划是标配,一直活跃在低工资、低地位、低成长的“三低”打杂阶层,在这个阶层混迹的策划们都听说隔壁卡牌RPG游戏有个叫做数值策划的高大上牛逼职业,工资高地位高堪比程序员。众里寻他千百度,数值策划入门哪里有?一搜倒是挺多,讲的是什么?减法公式、除法公式、装备强化……和棋牌游戏没有一点关系。
不过目前一些棋牌公司开始招数值策划了,我觉得原因有二:
1、很多小棋牌公司老板,在这个行业浸淫多年,多少听过什么数值策划牛、逻辑强、会数据、会挖坑、海量大数据分析等等,就想着自己也招一个这样的牛人,招来以后做什么,不甚明了。
2、现在游戏行业竞争激烈,各种资源竞争激烈,人才资源也一样。不可否认,策划人才水平良莠不齐,需要一个特定的指标来衡量其能力,数值能力就是个比较客观能衡量的能力。棋牌游戏公司的策划以执行策划为多,工资不会开的很高,自然也吸引不了好的策划人才。但是棋牌游戏业务发展,公司对策划的要求也逐渐提高,对好的策划人才需求渐渴,而数值策划是策划工种内的佼佼者,自然也对其趋之若鹜了。
在我看,棋牌游戏对数值策划的要求,不是对这个本身职位的要求,而是对策划能力的更深层次的要求。数值能力是任何策划都值得一生不断去提升的技能。
做为一个学习者,目前我自己也很难提出一些很好的对于棋牌游戏策划的数值能力的心得和技巧。但是,学习的方法是有的,一些基础理论,门槛不高,通过持续的学习积累,是可以逐步提高自己的数值能力的:
概率论知识
棋牌游戏平台,一般以金币作为虚拟货币,捕鱼、老*机虎**等等游戏都需要概率知识。了解什么是期望值、二项式定律,再深入一些就得用到微积分。大学时候的《概率论与数理统计》是最好的教材,嫌太枯燥可以看网易公开课可汗学院的数学基础入门视频。了解什么是赌徒谬误、大数定律、长尾理论等,这些都属于科普,都不太难。
经济学知识
经济学不一定都是枯燥的,不一定要看得懂《宏观经济学》、《微观经济学》才叫学习经济学,看一些大众娱乐向的《牛奶可乐经济学》、《魔鬼经济学》一样能提高经济学思维。
EXCEL或VBA
EXCEL也是被各种数值策划教程推荐烂了的工具,那是必须会用。VBA一般用于验证自己的想法,但实际上只要算清楚了,VBA不是必须的,但VBA省时间,一般来说用VBA能解决的问题直接用EXCEL表就比较麻烦。
关于数值策划相关的东西,可能再写三天三夜也说不完,但是就像我前面说的,“懂数值”不仅仅是策划装X用的,它是实实在在能顾解决问题的,是个“性价比”很高的学习对象。
2.5. 设计界面
策划需要掌握一些原型设计能力,最主要的入门门槛就是原型设计工具的使用。尽管现在原型设计的工具多如牛毛,从业多年来我也尝试过各种原型设计工具不下10款,每款至少用过1个月以上,但棋牌策划所需要的原型设计工具最好的就是AXURE,没有之一,原因如下:
AXURE是目前被国内被认可最广的原型设计软件
AXURE不一定是最好的,也有很多人说AXURE过时了等等,但入职面试的时候说自己会AXURE,而且很熟练,HR不一定知道Mockplus、Justinmind,但肯定听过AXURE,而且现在某些招聘广告指明要会AXURE的,很少看到指名道姓要求其他的。
当然每个人都有选择工具的自由,用其他工具用得比如AXURE遛的人也有。但如果你是初次接触,学习AXURE是保险的选择,而且目前市上关于的AXURE的讨论、教程、辅助工具是最丰富的,国内的生态环境应该是最成熟的了。
还有个问题就是正版授权问题,虽然这个对于国内来说从来不是问题,但去找什么激活呀也是很麻烦的事情,而且还经常失效闹心,正版注册却需要几千大洋。这里推荐去AXURE申请学生码,永久激活支持后续升级,找个在高校读书的朋友或亲戚借一下学生证,然后写一段简单的英文申请理由,电邮过去,3-5天就回复了,目前还是比较好申请的。
AXURE是生产工具
手机、PAD版的原型设计工具,还有直接手绘然后拍下来的工具,优点是方便,手指操作,可以尝鲜,但真正工作的时候,还是键盘鼠标方便,一个页面几十个原件,一个游戏十几个页面,用手指一个个去操作会疯掉的。
AXURE设计技巧
AXURE可以做出很精美的高保真原型,导出的是HTML文件可以做网页。曾经我自己也沉迷于制作各种精美的界面、动态效果,一层层的动态面板,做好后看起来就和直接做完的软件一样。
但实际上原型的过度设计并不好,动态面板叠的再多,程序员也看不到,还经常漏掉需求。所以,我现在一般做一个原型,将每个页面都做成母版,将母版复制到另外一个独立的地方,表上详细的文字注释。这样,一份原型除了有一个可以点击操作的完整的展示之外,还有一份详细的需求清单,程序员可以完整体验你的设计之外,还有一个详细的任务清单,方便查看和之后的功能审核和补漏。
关于AXURE的事情,也是三天三夜也说不完,我本人也是这个工具的狂热爱好者,有兴趣的朋友我们可以联系我私下继续探讨。
2.6. 其他一些杂事
棋牌策划的工作内容,主要还是集中在执行方面,除了上述的一些工作内容外,还有一些工作,虽然很小,但也是重要的。
找素材
棋牌游戏的开发周期是很快的,很多时候是没有时间留给美术打磨界面的,如果也现成的素材,在此基础上修改,快捷省力。
但不是说棋牌游戏界面不重要,而是棋牌界面的美术要求不像其他类型那样要求标新立异,只需要中规中矩,然后在细节上做打磨就可以了。
找音效
同上,公司自己找音效配置师几乎是不可能的,所幸棋牌游戏的音效的需求也不高,网上一些免费版权的也可以用,掌握一些简单的音频剪切技巧,推荐国产免费软件wavecn。
切图拼图
掌握一些基本的ps技巧是需要的,至少在做原型的时候,在向程序员解释需求的时候,简单切一些图片预览比文字更有效和直观。
说的好听一些,叫综合能力,说的难听一些,叫做杂活。但就是这些零碎的杂活,支撑起了策划的竞争力。
三、 基本能力
最后,对于棋牌游戏策划的工作,列一个清单,让大家有一个直观的了解:
竞品分析
对竞品游戏的分享,可以从界面表现、规则地道(地方游戏很重要)几个方面去展开。
界面原型设计
设计游戏最基本的界面,重逻辑轻效果。刚开始可以先画每个界面场景的线框图,把该界面的所有元素列出来,并用文字附上说明。
单个场景做好之后,再将各个场景之间的详细逻辑列出。界面跳转如何,哪里有弹框哪里有提示,遇到特殊情况下(比如网络中断等等),界面是如何处理的。
最后,要记得附上需求列表,有几个界面、几个弹框、几个动画一一列出,一方面可以防止程序员遗漏需求,另一方面方便你自己查看,测试也可以根据这个列表帮你验收效果。
游戏规则的整理
棋牌游戏的规则负责,特别是麻将,小细节非常多。对于地方棋牌来说,规则是第一位的。纵使界面再好游戏品质再高,没有体现地方性地道的玩法,还是零。规则的整理,特别是冷门的地方棋牌,需要一点点地慢慢去磨去抠,做好了,是会给你回报的。
配合运营工作
棋牌工作可以说是三分产品七分运营,还有人说运营和策划不分家,很多棋牌策划就是运营。有些棋牌公司没有专门设置运营岗位,这部分的工作就有策划来承担了,懂一些运营方面的知识,无论是自己主持运营活动,或是配合运营活动,都能得心应手。
还有下列几个核心能力。所谓核心能力,就是在业内比较稀缺,但很重要的能力。掌握一到两门核心能力,就成了香饽饽,在公司的话语权也大,可以实现更多的自己想法。
对各种游戏系统的了解和掌握
本身对游戏更多是手游也比较丰富的了解,或是在棋牌游戏深耕多年的老兵,即使是只做棋牌规则的整理,几年下来几十上百款棋牌游戏,那也是价值很高的老手了。
还有就是那些数据分析能力,游戏数据运营数据等等,对游戏数值有研究,能用各种数学工具建模装逼的人。
另外还有几个加分项,在你的素质满足棋牌策划基本要求的前提下,拥有以下特质可以大大提高面试成功率:
棋牌爱好者:本身就是某类麻将或牌的狂热爱好者,这个应该不会少吧。
棋牌行业的了解:很少有游戏玩家不知道暴雪EA网易的,但很多人不晓得除了QQ联众边锋以外的棋牌游戏了。懂得多,代表有竞争力。
文笔好:策划本身就要承担很重的文案任务,会写本身就是个很有用的能力。
懂运营:如何之前是运营出身,那是极好的,有些公司可能看你的运营能力比策划能力更高。
预防下列几个坑,如果发现你在策划的岗位上,长时间从事以下工作,那就说明你入坑了。入坑的原因有很多,有你自己的问题,也有可能是公司的问题,但都是因为你的价值不被认可或自身的不足,一般应届毕业生入坑的几率很高:
1、客服:完成立项,策划案交出去之后,就只能处理和游戏玩家的问题了,甚至公司的客服QQ就是你的QQ。和玩家交流是一项重要的工作,但如果公司连客服岗位都没有设,你天天在处理什么账号丢失问题、密码找回什么的话,还只能说明你太闲了。
2、测试:同上,测试验证需求是策划必须做的事情。但是在策划工作之余只能测测游戏的话,那说明你的策划工作没有做到位。
要记住,好策划的工作永远都是饱和的。程序员写代码、美术做图,而策划除了策划案以外是没有固定的产品物的,就很容易掉入“策划很闲”的坑内的。策划案写好,就主动和程序、美术交流沟通,了解其工作进度,协调配合。有想法,自己先想好,主动找领导沟通。复盘自己的策划,看看还有哪里可以改进的地方。实在有时间,那就自己学习吧。
3、文案机器:由于策划有时候可能是“公司文笔最好的人”,所以一些日常的七七八八的杂项文档会丢过来给你,甚至有一些行政文档也丢给你。合理拒绝,做自己最核心的工作,不要让自己“看起来很闲”。
4、兼任运营、活动策划,经常被指派去想一些所谓牛逼吸粉活动,必定能赚钱的方案:如果公司的运营能力很弱,或者根本不懂运营,很可能就找一些策划的新兵蛋子来被这个锅了。
5、照抄卡牌和RPG的系统:这是自己在进行策划工作需要避免的。不要想着从其他卡牌RPG游戏里抄系统,有多少在斗地主里面加“攻击”、“防御”死掉的,棋牌游戏有自己的独特性。
6、人肉推广,渠道账号管理员:原因同1、2,就是自己策划的本职工作没有做到位或“太闲”造成的,因为程序要写代码,美术要作图,这些“杂事”就只能轮到策划了。
7、PPT制作员:产品品质不到位,有可能是公司的开发实力不够,有可能是策划的能力不够。但就目前这现状,领导还要指派让做各种形式的“吹牛”文案、华丽的PPT,想破策划的脑袋,让人痛苦不堪。
上面列出的,不代表这些事情不重要,但对于自己来说,策划的价值不是体现在这些工作上的,长期从事这些事情就有问题了。
入坑了也不要担心,在完成日常工作任务同时,抽时间努力提高自己能力。也不排除有“政治”方面的原因,解决方法有二,要么提包走人,有的是机会,不要浪费自己的青春,要么把这些“杂活”干出色,让人觉得“做这些杂活都能干得这么出色”,让有眼光的人看到你的价值,实现华丽的逆转。