当今市面上和网络上有一些糖果类食品和减肥胶囊宣称能快速减肥,事实真相果真如此吗?
案情介绍
2020年2月起,沈阳市于洪区居民夏某、周某开始在微信朋友圈售卖称有快速减肥功效的减肥胶囊,之后有消费者购买了该款食品,因产品成分、生产商等标识信息不全,怀疑产品存在问题,遂向监管部门举报。
于洪区市场监管局接到举报后,对涉案食品抽样送检后,查出该产品含有西布曲明成分,该成分为食品中禁止添加的物质。在对各项违法事实调查取证后,于洪区市场监管局认定当事人已涉嫌犯罪,将该案依法移送司法部门处理。
本案中,当事人销售含有药品成分的食品的行为违反了《中华人民共和国食品安全法》第三十八条“生产经营的食品中不得添加药品,但是可以添加按照传统既是食品又是中药材的物质。按照传统既是食品又是中药材的物质目录由国务院卫生行政部门会同国务院食品安全监督管理部门制定、公布。”的规定,构成了销售有毒有害食品罪的违法行为。
生产、销售有毒、有害食品罪是指生产者、销售者违反国家食品安全法律法规,在生产、销售的食品中掺入有毒、有害的非食品原料的,或者销售明知掺有有毒、有害的非食品原料的食品的行为。根据最高人民法院、最高人民检察院《关于办理危害食品安全刑事案件适用法律若干问题的解释》的规定,在保健食品或者其他食品中非法添加国家禁用药物等有毒、有害物质的,以生产、销售有毒、有害食品罪定罪处罚。于洪区市场监管局根据《中华人民共和国食品安全法》第一百二十一条第一款“县级以上人民政府食品安全监督管理等部门发现涉嫌食品安全犯罪的,应当按照有关规定及时将案件移送公安机关。对移送的案件,公安机关应当及时审查;认为有犯罪事实需要追究刑事责任的,应当立案侦查。”等规定,将该涉嫌犯罪案件移送至公安部门。
消费提示
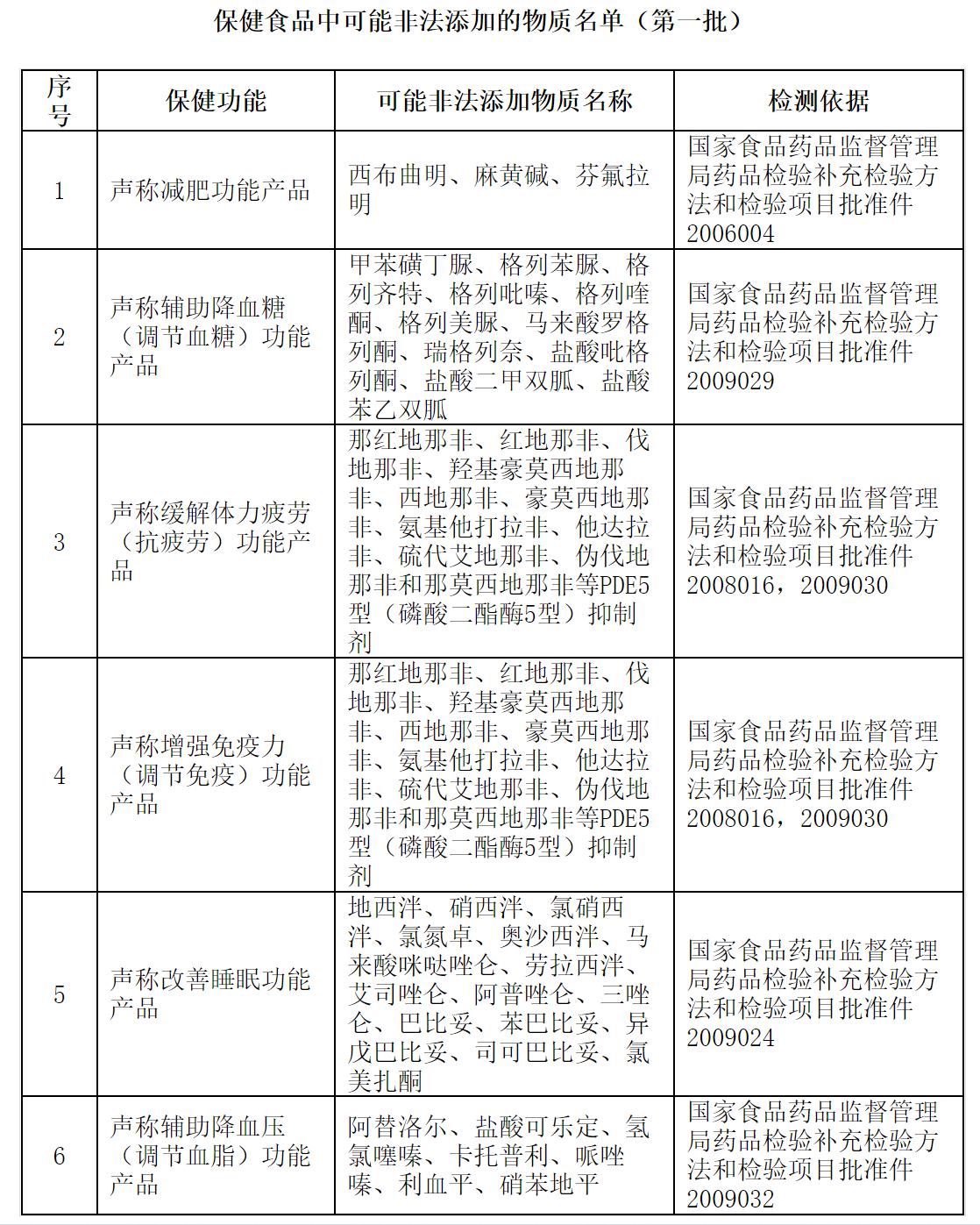
1.西布曲明曾是一种西药,属于中枢神经*制剂抑**,最早用于治疗抑郁症。在抑郁症治疗临床应用中发现,其减轻体重作用明显优于抗抑郁作用,因此被用于*肥药减**研发,治疗病理性肥胖症。2010年起,国家食品药品监督管理局停止西布曲明制剂和原料药在我国的生产、销售和使用,已上市销售的药品由生产企业负责召回销毁。 西布曲明被列入原国家食品药品监督管理局公布的《保健食品中可能非法添加的物质名单(第一批)》(食药监办保化[2012]33号)中禁止添加的物质。消费者谨防非法添加西布曲明的所谓“减肥产品”。
2.保健食品不是药品,不能代替药品治疗疾病。选购保健食品要认准产品包装上的保健食品标志(蓝帽子)及保健食品批准文号。依据保健功能有针对性的选择,并按标签说明书的要求食用,切忌盲目使用。消费者应到证照齐全的正规场所购买产品,索要正规的销售凭据,切忌通过传销和非法会议销售等途径购买保健食品,不要盲目参加任何以产品销售为目的的知识讲座、专家报告等。
3.消费者切勿迷信宣称快速减肥的产品,任何减肥,都不能依靠某一个食物到达目的。瘦身的重点应该是在控制总热量的前提下,选择营养密度比较高的食物,控制添加糖、饱和脂肪多的食物。瘦身务必坚持科学原则,不要盲目相信减肥食品广告的“一面之词”,更不要购买“三无产品”。
