
▌ 大班冰皮内地总代理求谅解
近日,大班冰皮月饼下架事件引起众多网友热议。
此前报道↓↓
香港大班冰皮在天猫京东等平台下架!
一夜之间,大班冰皮月饼几乎“消失”了南都记者了解到,大班冰皮内地总代理是

永桦盛商贸在天眼查的信息。
9月2日晚,微博用户@上帝之鹰_5zn发布了网友在淘宝“taipan大班旗舰店”与客服的聊天截图,对方回复称“我们是大班冰皮月饼的总代理,您所说的问题我们完全不知情”,并附上了一份题为《苍天在上 我的誓言》的文字声明,落款为广州市永桦盛商贸有限公司(下称永桦盛商贸)。

社交媒体上流传的声明
该声明称,永桦盛商贸对于近日网传香港大班公司一职员“郭xx”在面书发布的个人言论事宜,作为大班品牌产品经销商身份明确表示,“对于此事在发生之前我们毫不知情”。该公司提出,在任何一家企业里都存在着形形色色的人,正所谓“同台吃饭各自修行”,“他不能够代表我,我也不能够代表你”。
声明表示,永桦盛商贸作为一家广州本土企业,所有职务人员均为土生土长的中国人。而作为香港大班冰皮月饼经销商已五年有余,公司初衷只是为了将好的产品引进内地市场,满足更多消费者的需求。“我们所卖的每一盒月饼均为合法报关,给国家纳税”。
吴浩田透露,该事件真正爆发是在8月31日下午3点-9点期间,短短的6个小时内。“首先是京东平台全线下架有关产品,接着天猫也全线下架,风险管控十分迅速。不到一两个小时,各商超的采购负责人也要求大班商品要全退场”。

9月2日晚上19时20分左右,记者来到位于天河体育西的某品牌零食连锁超市,发现其冰柜中仍有大量的大班冰皮月饼正在出售。
据了解,永桦盛商贸的大班冰皮月饼经销范围遍布全国各地。吴浩田表示,此次全国范围内的大班月饼都即刻下架,“退回的大班月饼数量庞大,目前还没有统计出确切数据,货将会全部退回我们这里”。而对于退回的货品将如何处理,他有点无奈地说,
对于永桦盛商贸发布的这份声明,有的网友表示“经销商也是受害者”、“建议拿起法律*器武**去告大班”,大多数网友称理解但不再购买。
吴浩田对此表示无奈:“事实上,我们收到的信息与网友是同步的,如果我们提前知道的话,也不会有后续合作。”
南都记者发现,9月2日凌晨1点多,忙乱了一天的吴浩田,在自己朋友圈发了一条,“我是中国人”。

新华社记者近日从有关部门获悉,近期,联邦快递(中国)有限公司涉嫌非法收寄寄往香港的管制刀具,涉案物品已被我国有关部门暂扣,相关调查正在进行之中。(新华社)
“考试作弊犯罪相当程度存在再犯现象,不少罪犯‘重操旧业’。”9月3日,最高人民法院召开新闻发布会并发布考试作弊刑事案件司法解释,为防止上述现象发生,明确规定可以对考试作弊犯罪人员依法宣告职业禁止和禁止令。同时明确,由于普通高等学校招生考试、研究生招生考试、公务员录用考试社会关注度高、影响大、涉及面广。因此将在这三类考试中组织作弊的直接规定为“情节严重”,处三年以上七年以下有期徒刑,并处罚金。《最高人民法院、最高人民检察院关于办理组织考试作弊等刑事案件适用法律若干问题的解释》(以下简称《解释》)将于2019年9月4日起实施。(南方都市报)详情 >>

9月3日10时,上海迪士尼官方微博发布公告称,2019年10月8日起,在游园当日年龄在3周岁(含)至11周岁(含);或身高1.0米以上至1.4米(含1.4米)的儿童游客可以享受上海迪士尼乐园门票价格约75折的优惠。在游园当日年龄在3周岁以下或身高1.0米及以下的婴幼儿游客可免票入园。2019年9月9日起,游客在上海迪士尼度假区的各官方渠道购买2019年10月8日及之后日期的上海迪士尼乐园门票时,将可以使用新的儿童票定义标准。(南方都市报)详情 >>

9月3日凌晨,北京人民艺术剧院青年演员、导演班赞突发心梗去世,年仅41岁。他原本将在当晚上演的话剧《玩家》中出演“魏有亮”一角。(南方都市报)详情 >>

针对日前发生在江苏省淮安市一小区内“男子脚踹踢球男孩事件”,9月3日,江苏省淮安市公安局淮安分局官方微博发布通报称,因同行女伴被球踢中,嫌疑人踹了踢球男孩一脚,嫌疑人已到投案自首,并向男孩及其家长表示歉意。公安机关依法对该嫌疑人行政拘留12日。(南方都市报)详情 >>
9月3日,针对涉嫌过度收集用户信息和隐私安全等争议,AI换脸软件“ZAO”运营团队发布声明表示,软件不会存储用户上传的面部生物识别特征信息,强调“换脸”不威胁支付风险。南都记者留意到,目前“ZAO”再次修改了用户协议,新增了“特别提示”,新用户需“已阅读并同意用户协议”才可注册。(南方都市报)详情 >>

【南都N视频】南都记者 王凯 宫纳 编辑:刘嘉琳
9月1日,福建泉州安溪县一村民发现自家的羊丢失了几只,当他到附近的山上寻找,在茶园里发现一条4米多长、65斤重的大蟒蛇,腹部圆鼓鼓的,已经把羊吞了。安溪森林派出所民警到达现场,经过一个多小时,蟒蛇才把80多斤的羊吐出来。民警周警官称,那只羊被蟒蛇整个吞下去,还没有消化,蛇比女生的腰还大,目前蟒蛇已被带回安溪野动临时救助站,过冬前会将蟒蛇放生。(南方都市报)
【南都N视频】采写/制作:刘珺雅 编辑:张亚莉
9月1日下午16时许,受强台风影响,广州市荔湾区芳村大道某围蔽护栏被风刮倒,将途径的3名路人(两大人一小孩)压住,无法挣脱,情况危急。附近的石围塘街坊邻居目睹险情,冒着狂风暴雨,众人合力将倒下的护栏抬起,将三名伤者陆续救出。闻讯赶来的石围塘派出所民警立即呼叫“120”派员到场救助,并对现场进行初步清障,保证周边交通畅通。三名伤者其中一人已经出院,另外两人无大碍。(南方都市报)

9月3日,南都记者从湖南郴州警方获悉,8月27日公安部*级A**通缉令公开通缉的第二批50名重大在逃人员中,第32号在逃人员李春喜于8月31日在广东清远落网。此人于2004年因感情问题砍死受害人后畏罪潜逃15年。(南方都市报)详情 >>
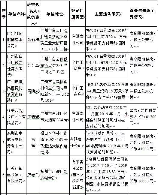
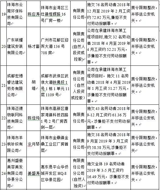
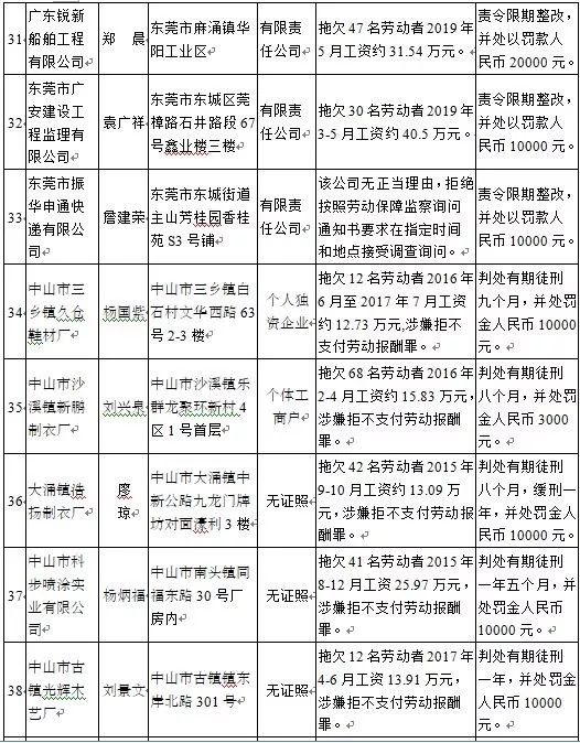
拖欠工资、超时加班?9月3日,广东省人力资源和社会保障厅公布2019年第三批用人单位重大劳动保障违法行为。经查阅,此次名单*共中**包括51家单位。(南方都市报)详情 >>










案发后,泰国警方对被告人张某凡(右一)进行调查。
9月3日,天津男子涉嫌在泰国杀妻骗保案进入最后一天庭审。3日下午,南都记者从受害人小洁的代理律师处获悉,被告人张某凡对警方口供记录、其涉嫌保单签名作假等证据均予以否认,并称“泰国警方未翻译给我听,当时不知这些文件会成为证据。”普吉府法院宣布将于11月8日10时宣判。(南方都市报)详情 >>
【南都N视频】南都记者王凯 实习生 陈少帅 编辑:刘嘉琳
近日,40岁的英国发明家理查德·布朗宁利用喷气式装备,完成了他的首次空中投递服务,将一封信从英国南部的赫斯特堡投递到怀特岛阿尔伯特堡,距离约1.3公里。据了解,布朗宁用了75秒穿越索伦特海峡,全程飞行速度达到每小时60英里。据英国广播公司,布朗宁曾服役于英国皇家海军。布朗宁表示,技术成熟后,这套装备或许可以用于特种部队。(南方都市报)
据广东省气象公共服务中心,未来几天受今年第14号台风“剑鱼”影响,广东有持续性强降雨和8级左右短时雷雨大风。
今日(4日),粤西、珠江三角洲市县有中到大雨,局地暴雨,其余市县有(雷)阵雨局部大雨;
周四至周五(5日-6日),南部市县有暴雨,局地大暴雨,其余市县有大雨,局地暴雨。
周六(7日),珠江三角洲和粤东市县、河源和梅州有大雨到暴雨,其余市县有阵雨局部大雨。
