
作者:喻世-明言
来源:雪球
【核心提示】:1)本文一共7600字,数据均来源于上市公司公开信息。若无法助你选股,也应该有助于你认识服装业和卖衣服的生意;2)尽管文章长,但可以给想做服装生意的人看看;3)海澜之家很优秀,无论是做其股东,还是供应商、经销商,都值得考虑;4)本文未经允许,不得转载到雪球以外平台。
01 前言
前一段时间写过一篇有关4S店生意的长文。有人觉得卖车的门槛太高,离普通人太遥远了。那么,今天我们就来探讨一门离普通人很近,非常接地气的生意:卖衣服。
但越是接地气,就越不好写。服装是一个与大众生活息息相关的万亿级别消费市场,而且不少人应该都曾有过开服装店的创业想法。越是大家都熟悉的行业,就越难做出有深度的研究。
但卖衣服的上市公司很多。根据证监会官方网站最新发布的2019年1季度上市公司行业分类结果,被归类到代码C18纺织服装、服饰业的上市公司有37家,归类到代码C19皮革、毛皮、羽毛及其制品和制鞋业的公司有11家。而且,这类企业多数业务是比较单一的。像雅戈尔这样“脚踏两只船”的公司,因为卖衣服的收入不及房地产生意,已被证监会划分至房地产行业了。
因此,研究服装生意,信息量是足够的。
02 商业模式
服装行业的商业模式几乎没有秘密可言。从2004年的七匹狼到2018年的地素时尚,期间数十家上市公司招股说明书陈述的商业模式都未有本质上的变化。服装企业大致分为三类:一类是品牌运营商;一类是服装加工厂;第三类则是服装经销商或称为品牌代理商。
品牌运营商模式是多数A股企业采用的商业模式。这一模式强调从服装设计制造到销售贩卖的全过程参与,通过创建并管理一个服装品牌,开发设计产品,以自制或外委加工方式生产,并自建零售门店或寻找服装经销商代理销售等方式出售自己产品,而从获得利润。

在2017年拉夏贝尔的招股说明书中,这一模式被称为SPA(Speciality retailer of Private label Apparel),译为自有品牌专业零售商。随着产业链的成熟及商业模式的创新,品牌运营商对服装产业链的各个环节的参与,已从强调“拥有”,转为强调“参与”。因此,其参与方式、控制程度也更具灵活性。
2.1产品研发
产品设计环节几乎是服装品牌唯一可以凸显竞争优势的环节,其重要性不言而喻。因此,多数品牌企业都设有内部研发部门,负责产品整体设计工作和风格导向。但面临退市风险的*ST步森(股票代码:002569)在其2011年的招股说明书中也承认:男装研发过程中也会有许多设计公司或工作室参与,他们的设计能力是企业自主研发的有力补充。因此,步森认为“大多公司采用自主研发与委托研发相结合”的研发模式。
从研发投入占营业收入这一指标来看,18家服装上市公司的2018年的平均值是2.19%,这个比例并不算低。但除非是偏向高端定制或功能性产品,多数服装企业的研发投入仅仅只是服装设计费用。拉夏贝尔的年报便坦然表示:公司年报披露的研发投入为设计费用,即品牌设计部设计师的员工费用以及购买样衣的费用,既不是财务核算制度定义的研发活动,也不是税法定义的研发活动。

除此之外,研发费用还能用来干什么呢?朗姿股份的年报表示:公司设计团队具备敏锐的时尚捕捉能力,经常参加国际流行前沿的时装发布会、知名时装走秀活动,并对国际流行元素保持紧密跟踪,深入营销最前沿,及时反馈顾客需求和市场信息,确保市场需求与公司产品保持紧密衔接。可见,对于服装企业而言,研发费用用来出出差、旅旅游,理论上是完全说得通的。呵呵。
另一个比较有“意思”的企业是上文提到的步森,这家2011年上市,2019年便濒临退市的企业在其招股说明书中说:设计研发系统拥有员工78人,且发行人目前具有较强的设计研发能力,2008、2009和2010年分别开发出各式新产品3535款、3697款和3816款。而且,其募投项目之一便是耗资1708万元的“品牌设计研发中心技术改造项目”。但翻看其2015年至今的财报,其研发人员数量越来越少,2018年仅剩15人。

因此,有关服装行业的研发,更多的只是像步森这样的“笑话”。除此之外,稍微值得一提的是,从招股说明书的数据来看,步森股份研发人员人均每年需要设计48件SKU。拉夏贝尔2017年的招股说明书也显示,其2014年至2016年分别推出了约7300、11360、18720款产品款式。按照2016年研发人员441人计算,其人均工作量也在42件左右。
2.2加工制造
对于服装品牌而言,产品的加工制造可以有三种方式。一种是自制生产。比如像七匹狼这样的早期上市企业,均保留有自己的服装工厂。第二种是包工包料的外委加工。比如,拉夏贝尔的招股书说明书显示,其主要采取包工包料的外委生产模式,即直接向供应商采购成衣,由供应商采购公司指定或符合公司要求的面辅料。第三种是包工不包料的外委加工。童装品牌安奈儿主要采取这种方式:“自主采购与检验合格的面辅料、产品样衣与生产工艺图,根据生产计划交由合作加工厂进行缝制加工”。总的来看,制造加工是“微笑”曲线中附加值最低的部分,多数品牌运营商会选择外包,至少是部分外包。

常规衣服的加工制造,则属于典型的劳动密集型产业。七匹狼的自营工厂数据显示,无论是茄克还是裤子、外套,其原材料与人工成本、制造费用的比例均大致维持在约55:25:20这样的水平。2017年拉夏贝尔、安奈儿及2018年地素时尚的招股说明书披露的数据也均显示,其采用包工不包料的方式委托加工的产品,面辅料与加工费(包括人工成本和制造费用)的比值与上述数据基本是一致的,均是材料费略多于加工费。

如果把原材料和人工成本看成是刚性成本,那么实际上服装代工厂的可供经营的利润空间十分有限。20%的制造费用中,包括了燃料成本,厂房、设备维护及折旧成本,以及约3-5%管理费用、3.5%左右的税费成本。而从七匹狼的数据来看,近年来生产人工成本占比不断上涨,进一步侵蚀加工环节的利润。
此外,加工制造通常在产业链中通常处于极为弱势的地位。森马股份2011年的招股说明书披露的信息显示:其与代工厂的付款方式是2-4-4,生产订金20%;收到衣服后10个工作日付40%;另外40%则需要待货物清点完毕后60天内付清。由于代工厂的主要开支是理论上必须月结现付的人工成本,由此可见代工厂的运营资金压力是极大的,考虑到加工过程耗时,其回款周期至少3-4个月。

代工厂资金压力大,怎么办呢?拖欠工人工资或许是可行办法,比如往后压一个月工资,收缴入职保证金等,都是典型的“血汗工厂”玩法。所以,资金压力大、依靠“剥削”工人劳动获利的服装加工业,并不是一门符合现代理念的好生意。
棒杰股份是为数不多,仍以ODM/OEM的模式提供服装代加工服务的A股上市公司。只不过,其从事的是无缝针织业务——一种需要专业设备、可实现纤维一次成型至成衣的技术。可用于制造像女性内衣、连体袜等既要求舒服也要求美观的产品。可谓是从主要“剥削”人工,转向了主要“剥削”机器。但棒杰股份营收体量较小,而且其年报披露,似有转行医疗健康领域的迹象。
2.3销售渠道
销售渠道建设也有三种方式。第一种是品牌运营商自营的专卖店;第二种是品牌运营商与商场联营的专柜或专店;第三种则是由经销商代理的加盟店。前两者通常是品牌运营商完全控制的门店,而加盟店其实才是普通人所熟知的卖衣服生意:通过与某一服装品牌签订协议,选定某一商场或商铺,按照品牌商的统一要求装修、布置店面并从其处批发产品进行零售。
值得一提的是,不管是实体加盟店,还是线上加盟店,其都是直接面向消费者的零售终端。从上市公司披露的信息来看,服装行业基本不存在介于品牌运营商与销售终端之间的中间商。这意味着,消费者可以不需要为更多的商业低效率买单。不得不说,相比于酒水饮料、食品日用品等领域内中间商的普遍存在,服装行业在商业效率革新方面更为领先。当然,造成这一现状的原因是多方面的,我们可以另行专题继续深入探讨。

而自营和联营有啥区别呢?一般情况下,自营专卖店是需要支付租金但自主收银的独立门店,而联营专柜则通常是位于商场内部,由商场统一负责收银,无须支付租金但商场根据销售额扣除一定比例点数的店面。因此,从财务的角度来看,自营专卖店的营业收入来源于消费者,而联营专柜的营业收入则源自商场。
这其实涉及到一个营业收入的会计处理问题。根据财政部2017年修订的《企业会计准则第14号——收入》要求,企业应以控制权转移替代风险报酬转移作为收入确认时点的判断标准。什么意思呢?就是企业向客户转让商品前是否拥有对该商品的控制权,是判断企业是该交易的主要责任人还是代理人的依据。
具体到服装业的商场联营模式,很显然消费者在购买衣服之前,衣服的所有权属于服装经销商而不是商场。因此,尽管消费者支付的价款由商场代收,但企业仍是交易的主要责任人而不是代理人。所以,新收入准则其实是要求服装经销商把消费者支付的全部价款都纳入到营业收入中,而后再将商场扣点作为代理费用,列示在销售费用科目中。
这一会计改变会产生什么影响呢?对于上市公司而言,由此带来的税收支出增加影响几乎可以忽略,但在财务指标上,会导致联营模式下的营业收入和企业毛利率上升。因此,我们在下面有关定倍率的分析中应该注意到这一点。
03 定倍率
所谓的定倍率,是指商品零售价格与成本价的比值。直白地说,就是一件衣服从生产出来,到消费者手里,究竟要溢价多少倍。相信这个话题,作为消费者会更关心。在小米的招股说明书中,来自董事长雷军的公开信谈到:一件成本15美元的衬衣在中国的商店里要卖到150美元,定倍率有惊人的10倍。一双鞋要加5到10倍,一条领带加20多倍。雷军的判断,有依据吗?
我们可以通过上市公司自营门店的毛利率来判断定倍率。拉夏贝尔是一家定位中端、经营体量较大的品牌。其9269家门店中,有9233家门店是直营的,占比99.61%。2014-2017年其直营门店毛利率水平约在65%左右。

也就是说,拉夏贝尔获得的单件100元的销售收入中营业成本约35元,也即衣服的成本价约35元。那么,是不是定倍率就是100/35=2.86倍呢?答案是,非也!这是因为,上述年份中,拉夏贝尔获得的销售收入并不是消费者支付的全部产品零售价。其原因便是我们上面重点解释的新收入准则。
在2018年以前,拉夏贝尔的营业收入中并未包括商场或电商的扣点费用,而这部分费用,其实也是需要消费者支付的。按照新的收入准则,其2017、2018年原营业收入89.99亿元、87.98亿元,应该分别再加上商场/电商扣点费用14.47亿元、13.78亿元。由此造成营业收入增加约16%。
什么意思呢?就是上面提到成本价35元的衣服,实际上消费者支付的零售价不是100元,而是116元。也是说,定倍率是3.31。尽管没有雷军说的那么夸张,但定倍率仍是比较高的。而其它品牌尽管没有披露其商场/电商扣点数据,但从其毛利率情况来看,直营门店为主或混合渠道的企业,其毛利率水平基本都在60-70%之间,定倍率也应该与拉夏贝尔相当。

而另一个有意思的问题是:是不是消费者支付的116元服装零售价中,服装零售商拿走100元,商场拿走16元呢?答案仍旧是否定的。这是因为上面的数据是笼统的,既包括了需要扣点的商场门店,也包括了自营不需要扣点但需要缴纳房租的独立门店。
因此,从这个角度来说,商场/电商扣点实际上是浮动性的房租。2017年、2018年拉夏贝尔的租赁费分别是10.63亿元、10、55亿元。商场/电商扣点与租赁费两项合计占比新准则下营业收入的24%。也是说房租类成本约占零售价的24%。所以,很有可能是这样一种情况:如果你在其自营门店花116元购买一件衣服,其中约有24%或28元为门店的房租成本;而如果是商场门店,28元则是商场的扣点。这个数字正好是衣服成本价35元的80%。
而且,商场之所以选择扣点而不是固定房租形式向入场商家收取租金,其原因还是想从门店的营收中获得超过房租的利益分成。因此,从这个角度来判断,商场的衣服零售价格中,被商场扣点的比例可能不止24%。而入场商家为了维护自己的利益,会如何应对呢?当然是提高零售价格喏。所以,拉夏贝尔的数据显示,同样的衣服,其商场专柜平均售价较自营门店高出约13.8%左右。
从上面的数据,我们可以初步总结出,消费者花钱买一件衣服,这些钱的大致去处:30%为衣服制造加工成本;46%为渠道毛利;24%为类房租成本。

此外,服装产品还有另外一个重要的价格是挂在产品标签的吊牌价。在服装行业,存在着以产品制造成本与定价倍数为基础确定产品吊牌价的机制,拉夏贝尔的招股说明书明确承认了这一点,并称:公司女装品牌的吊牌价成本倍数通常在6-7倍之间。而且披露的线上销售渠道中,母公司吊牌价成本倍数6.3,而其收购的电商品牌七格格则只有2.6。
电商品牌吊牌价成本倍数低,只能说明其吊牌价挂的比较低。并不能因此推断其零售价格就低于实体店。因为无论是线上还是线下,我们都习惯按照吊牌价打折购买衣服。而通过调节吊牌价和折扣,商家几乎可以操控零售价。
不过,拉夏贝尔的招股说明书显示,同样吊牌价的衣服,其线上折扣约4.3折,而实体专卖店是6折,商场专柜是7折。这可能与线上通常强调性价比并主要售卖过季衣服有关。但总体说来,线上买衣服的确更划算,而线下买衣服,专卖店优于商场。
04 海澜之家
并不是所有的品牌都有高额折扣。海澜之家在其2012年提交的招股说明书申报稿中强调:“公司报告期内奉行全国统一价的销售价格策略,不以打折为营销手段”。可算是服装品牌中独树一帜。更为新奇的是,海澜之家还有一套独特的加盟商管理模式。这一模式助其实现A股服装类上市公司市值、营收、净利润的三个第一,因此我们接下来单独研究海澜之家。

在2018年底海澜之家各品牌总计6673家门店中,有6382家是加盟及联营店,占比95.64%。因此,海澜之家的经营及财务数据,基本上反映的是其服装批发给加盟店的业务收入,毛利率约39%。净利率超过18%。毫无疑问,上市公司海澜之家很挣钱是肯定的,但“独乐乐”不如“众乐乐”,如果其加盟商不挣钱,那生意也注定无法长久。因此,研究海澜之家的重点是研究其加盟店怎么挣钱,能挣多少钱。
根据海澜之家的年报数据,其直营渠道毛利率约61%(注意:直营门店采用的是自主收银模式,其毛利包括了房租类成本)。而海澜之家采用全国统一价的销售策略,加盟店的产品售价应该与直营店基本一致。因此,结合其批发业务39%的毛利率,可以推算出其加盟店零售的毛利率水平约35%。应该说,这个数字在服装零售行业是偏低的。

为什么这么说呢?因为前面提到,拉夏贝尔的门店,房租类成本占比达24%,而从多家上市公司的销售费率平均水平达34%。而以自营为主的拉夏贝尔、维格拉丝、安奈儿的销售费率更是超过40%。

这就意味着,按照常规玩法,零售环节至少需要24%+34%=58%的毛利才能保证不亏损。那么,海澜之家是怎么干的呢?我们可以通过比较研究把服装店干到亏损的拉夏贝尔,来看看海澜之家如何提升零售效率。
2018年拉夏贝尔的销售费用数据显示,除房租类成本占比营收24%外,人工成本占比营收20.35%。摊销折旧约5.4%。其它比如燃料、易耗品、差旅、运输、咨询等合计占比9.83%。上述合计占营收近60%!再加上管理费用及税费成本等,刚好把母公司与门店合计65%左右的毛利花光光了。

也就是说呢,拉夏贝尔自营门店花钱已习惯“大手大脚”。其它的证据还有比如其销售员工单店3.3人,人均费用6.7万元。单件物流费用3.3元而森马服饰才1元。但是,从上面的分析也可以看出,服装门店的开支项目基本上都是固定成本。因此,提升单店毛利才是提升净利润的有效方法。
我们可以通过海澜之家年报披露的相关数据,采用35%零售毛利,推算出其海澜之家品牌的单店绩效,如下图所示,其单店收入是拉夏贝尔的约5倍,单店毛利达到了160万元。

也就是说,海澜之家的加盟店,即便是像拉夏贝尔一样单店花掉65万元,其净利润仍有100万左右。这对于加盟者而言,诱惑力是巨大的。当然,上图的数据也显示,海澜之家品牌的单店面积达到180平米,属于体量较大的,相应的其房租成本、人工成本会更大一些。但海澜之家有一些好的办法来减少成本。
首先是开品类全、自选式的大店。“品牌经营理念为‘男人的衣柜’,为消费者提供包括西服、裤子、衬衫、T恤、夹克衫等在内的全系列男装”、“采用了自选式的陈列方式,消费者在一种轻松、随意、无干扰的购物环境中挑选服装”、“公司门店的平均面积在150-200平米之间,门店陈列款式数量在男装品牌中居于领先地位”。品类齐全的一站式购物,有助于提高客单价;自选式消费环境则减少了店员数量。而中心地理论认为,大店有助于扩大销售半径,覆盖更多消费人口,保障经营的持续性。
其次是尽量选择独立门店,避免商场联营分成。前面提到,商场扣点实际上浮动房租,营业额多大,扣点就越大。意味着商场分享了绩效利润。招股说明书显示,2009年至2011年,在总营业额大涨的情况下,海澜之家商场店的销售额占比从6.42%下降至3.57%,门店仅增长了20家。而同期加盟店数量翻了一倍多。可见,其有意控制商场联营模式门店增长。
可以看到,海澜之家在门店建设上花费了很多的心思。事实上,从2012年整个招股说明书(申报稿,后IPO审核失败,2013年借壳上市)的陈述来看,海澜之家的经营重心在零售渠道建设。其更像是连锁店,而不是服装品牌运营商。主要表现在以下方面:
一是重视提案,而不是全过程设计。2018年海澜之家的研发投入占比营收0.26%,跟同行差了一个数量级,而这还是其研发投入同比增长了96%的结果。可见,开发并不是其重点。在招股说明书中,其是这样解释设计外包的:“设计流程包括提案、打样、选型等几个主要环节,设计的难点和重点是开发提案,主要是对版型、面料、色彩的选择,开发提案的好坏直接决定了最终产品的成败”。因此,其主要工作重心是提高开发提案水平,而将打样等操作层面的工作外包给供应商的设计团队。超低的研发投入增大了利润空间。

二是“滞销产品可退货条款”的供采关系。有关这一描述,将海澜之家招股说明书的相关陈述翻译成大白话就是:海澜之家要求供应商按照自己的开发提案设计、制造商品,贴上海澜之家的牌子,放在海澜之家的门店来卖,卖得多则双方获利都多,卖的少则供应商负责把商品拿回去剪掉标签后,再处理尾货。
很显然,这个模式对服装加工厂很有吸引力。因为与单纯的代工相比,还能分享到一部分的渠道利润,不仅提高了其创造好产品的积极性,还使其与海澜之家形成了利益共同体。而海澜之家得以借此甄选优秀合作方,形成工作合力。不得不说,海澜之家的玩法与上文提到的“包工包料”、“包工不包料”等传统玩法,有了革命性变化。
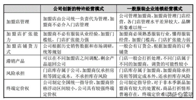
而第三点,则是其所有权与经营权分离的特许经营模式。怎么说呢?招股说明书披露的加盟合同条款显示:加盟商可以做“甩手掌柜”,只需要负责提供符合要求的门店和经费即可,具体的经营陈设、招聘培训、铺货定价等均委托给海澜之家管理,销售收入按照比例分成。加盟商获得零售毛利,并支付相关成本开支。海澜之家获得批发货款收入,增强母公司业绩。

这一模式下,存货滞销风险转移到了母公司,但经营不及预期的风险仍需加盟商承担。不过,海澜之家显然是比加盟商自己更好、更专业的“职业经理人”,因此,这一模式应该是牢靠的。实际上,对于加盟商而言,投资海澜之家,比自己干服装店更省心,亏本的风险也更小。
而前面提到,存货滞销风险,实际上已被海澜之家转移给了供应商,并以此激发供应商的积极性。而且,通过特许经营模式,海澜之家还获得了强势控制的零售渠道、更加统一的价格和品牌形象、第一手的销售信息和数据等,这些都有助于进一步稳固其“男装连锁平台”的商业模式。
剩下的,就只是躺着赚钱咯...