最近,小丽在4个月的女儿身上闻到一股难闻的味道,而且似鼠臭味、霉臭味。刚开始小丽以为是女儿尿了或者拉臭臭没擦干净,就给孩子换了一身衣服。可没多久,那股味道又出现了。每天给孩子洗澡,每次撒完尿尤其严重。小丽都会给孩子洗屁屁,想着这样做总该没有味了吧。可奇怪的是,这股味道就像是女儿与生俱来的,怎么都无法消失。觉得不对劲的丽丽妈赶紧带孩子去了医院,结果医生检查后告诉她,宝宝患上可怕的苯*酮丙**尿症(PKU)。

什么是苯*酮丙**尿症?
苯*酮丙**尿症(PKU)是最常见的氨基酸代谢障碍性疾病之一,属常染色体隐性遗传病。PKU是由于苯丙氨酸代谢途径中酶缺陷所致,导致机体不能代谢食物中的苯丙氨酸,患儿尿液中排出大量苯*酮丙**酸,产生鼠臭味。
患儿出生时大都正常,通常在3个月以后出现症状。如不能得到及时治疗,将会因高苯丙氨酸血症及苯丙氮酸中间代谢产物的毒性作用.引起智能发育落后、行为异常等临床表现。


苯*酮丙**尿症发病率有多高?
PKU的发病率有种族和地区的差异。根据我国220万新生儿筛查资料,PKU在我国的发病率为1/11188,北方地区的发病率高于南方地区。按年出生人口2000万计算,我国每年约有1700名PKU新患者出生,在社会上的PKU患者可达6万至7万,给社会和家庭带来沉重的精神和经济负担。

苯*酮丙**尿症前期有哪些征兆?
新生儿期PKU患儿无任何特异性临床表现。出生后3个月以后开始出现智能发育迟缓和语言发育障碍,随年龄增大而加重。
- 患儿都出现不同程度的智能低下,60%属于重度低下(IQ)颜色浅淡,尿液、汗液中散发出鼠臭味。神经系统异常体征不多见。
- 可有小头畸形,动作协调困难。儿童期常见的精神行为异常,有兴奋不安、多动、孤僻、攻击*行为性**等。
- 约1/3患儿皮肤干燥,常有湿疹,甚至持续数年。
- 约1/4患儿有癫痫发作,发作类型可为婴儿痉挛或其它形式,有些患儿发作次数可因年龄增长而逐渐减轻,或自动停止。
患儿出生时都正常,通常在3~6个月时开始出现疑似症状,且出现能力发育迟缓,家长要十分警惕!当临床出现典型症状时作出诊断为时已晚,失去了控制脑损伤的最佳治疗时机。

苯*酮丙**尿症如何治疗?
PKU的主要治疗方法是饮食治疗
1、 一旦确诊,应立即治疗开始治疗的年龄越小,预后越好,患儿的智能发育可接近正常人。晚治疗者都有不同程度的智能低下。3-5岁后治疗者,可能减轻癫痫和行为异常,但对已存在的严重智能障碍无明显改善。
2、 治疗的目的在于降低血苯丙氨酸浓度,减轻大脑损害苯丙氨酸是一种必需氨基酸,为生长和体内代谢所必需,因此血苯氨酸应控制在一定范围。
一般应保持血苯丙氨酸浓度在120-360umol/L,在婴儿快速生长期间,如果过度治疗将导致苯丙氨酸缺乏,出现嗜睡、厌食、贫血、腹泻,甚至死亡。由于每个患儿对苯丙氨酸的耐受量不同,故在饮食治疗中,仍应根据患儿具体情况调整食谱。低苯丙氨酸奶方治疗至少到8岁。

3、 家长的合作是成功的关键因素之一如果家长充分了解治疗原则,饮食控制得比较合理,患儿的智力发育往往正常。成年女性患者在怀孕前应重新开始饮食控制直到分娩,以免高苯丙氨酸血症影响胎儿[3]。
PKU患儿喂养建议
应给予低苯丙氨酸配奶方治疗,PKU患者的热量摄入与正常人群应相同,摄入易于消化的碳水化合物,脂肪应少,同时注意补充铁、锌、钙、维生素类等[2]。

对于较小婴儿:低苯丙氨酸奶粉为主,可适当添加母乳或辅食
母乳是婴儿最理想的天然食品,对哺乳期患儿在确诊后虽应暂停母乳喂养,但切勿断奶,以便在控制血苯丙氨酸浓度后能及时添加。
患儿需给予低苯丙氨酸奶方治疗,剂量按每公斤体重需要的蛋白质计算(见表1),治疗开始4周内,每日服此特殊奶方后2h采血一次,测定血苯氨酸浓度。血苯丙氨酸一般在治疗4d左右降至600umol/L以下。待血浓度降至理想浓度时(见表2),可逐渐少量添加天然饮食,其中首选母乳。

6月龄左右可以添加米汤、蛋黄等,蛋黄的添加从1/4开始,1个蛋黄约18~20g,含苯丙氨酸约100-120mg.添加时最好每周查血,根据血浓度调整饮食,既保证饮食多样,又维持血Phe不要出现大的波动。
较大儿童:
较大婴儿及儿童可加入牛奶、粥、面、蛋等,其他添加食品应以低蛋白、低苯丙氨酸食物为原则,其量和次数随血苯丙氨酸浓度而定。
每位患儿能添加的食物种类与量因人而异,可能与酶的缺陷严重程度有关。较轻患儿的血苯丙氨酸浓度较易控制,而严重缺乏者则不容易增添天然食品。
为了监察血苯丙氨酸浓度,应进食后2h后采血。每次添加天然饮食或更换食谱后3d,需再复查血苯丙氨酸浓度,以维持血浓度在2~6mg/dl较为理想。
我国低苯丙氨酸奶现状
低苯丙氨酸奶粉属于我国特殊医学婴儿配方食品,目前必须经过我国配方注册方可上市销售,国外产品也是如此,目前通过我国苯丙氨酸配方奶粉注册的企业仅仅为纽迪希亚的两款,一款为1岁以下婴儿食用,一款为1~10岁食用。

由于低苯丙氨酸奶价格昂贵,给很多患儿家庭带来的巨大的经济负担,到底有多高?
“以苯*酮丙**尿症‘特殊奶粉’为例,一岁以内患儿每月消耗高达1000元左右,该费用还将随着年龄增长而增加,给不少家庭带来了经济负担。
如果及时并一直食用‘特殊奶粉’等,患者可像正常人一样。若不食用相关医学配方食品,患者则会出现明显的智力障碍。”

目前我国很多省已经陆续将此奶粉纳入医保范围,可以极大程度减轻减轻的经济负担。
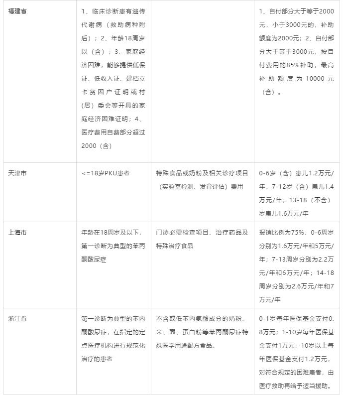
浙江省所发《通知》规定,将不含或低苯丙氨酸成分的奶粉、米、面、蛋*粉白**等苯*酮丙**尿症特殊医学用途配方食品纳入医保。其中0-1岁患者,每年医保统筹基金最高支付0.8万元;1岁(含)-10岁患者,每年医保统筹基金最高支付1万元;10岁(含)以上患者,每年医保统筹基金最高支付1.2万元。同时,对于符合规定的困难患者,还将由医疗救助再给予适当援助。

浙江省并非首个将苯*酮丙**尿症患者所需特医食品纳入医保报销的省份,很多省市早在2015年都有相应的报销政策,只是当时还没有正式获批的特医食品。据某省医院招标信息显示,苯*酮丙**尿症特殊配方类营养产品因适用年龄不同,400g/听中标价格大致在112-400元。我们再来看“苯*酮丙**尿症(PKU)患者”所用的这类特殊(特医)食品,因发病机理的原因需要患者终身食用不可替代,所以这类产品是患者生存的必须品,这正是此类配方的特医食品进医保的重要原因。
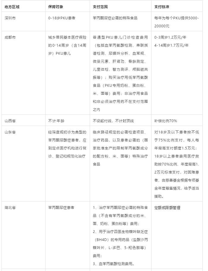
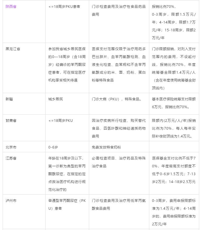
以下是整理的部分省市关于“苯*酮丙**尿症”报销补助政策
如政策更新以当地医保部门通知为准,如不全请欢迎留言补充。



因为患者的人数相对较少,PKU特殊配方食品一直属于小众化产品,品牌不多,且品种稀少。前期又受制于政策影响,国产企业有特医食品研发生产能力,但因无法继续取得生产许可证,从而导致国产产品无法上市,医院也常常处于缺货状态,很多妈妈花高价求助“万能的朋友圈”、各种海淘、代购网站等购买。现在特医食品注册制度已经完善,相信在医保政策的加持下,会有不少企业申报此类产品,产品种类覆盖年龄段,也会得到极大的丰富,再加上管理部门的带量采购,将大大减轻患者家庭的经济负担,减少患者断顿风险。
预防措施
(1)通过产前诊断、新生儿筛查、减少患儿出生或早诊断早治疗。
新生儿筛查在我国已逐步推广和普及,筛查出的患儿往往能在出生4个月内,甚至2周之内得到确诊和治疗,为患儿的健康成长提供了保证.
(2)在婚检时,对PKU患儿的家属进行PKU基固携带者的检查.以降低PKU患儿出生。
(3)对于计划妊娠女性患者,则需要在妊娠前半年开始严格饮食治疗.直至胎儿娩出.否则血中高Phe会对胎儿造成先天性损伤.即生育母源性PKU患儿。

小编有话说
由于经济限制、社会压力、治疗后患者营养平衡失调等问题,加上患者及家属对PKU的认识不足等因素,大多数PKU患者未能终生治疗。
幸运的是,目前通过常规的新生儿筛查,几乎所有的患病新生儿都可以被早期诊断,如果早期干预治疗,可避免出现智力低下和发育滞后。
因此产检和新生儿筛查家长一定要重视,早发现,早治疗,危害降低到最小。
参考文献:
[1]蔡宗友, 胡定波, 曹小英, et al. 苯*酮丙**尿症的新生儿筛查及方法比较[J]. 中国优生与遗传杂志(4):97-98.
[2]华丽. 新生儿苯*酮丙**尿症筛查结果分析[J]. 中国妇幼保健(12):1669-1670.
[3]侯岚, 高媛, 宋利. 苯*酮丙**尿症的研究进展[J]. 中国实用医药, 2007, 2(24):116-118.
[4]秦玉兰, 苏雅洁. 苯*酮丙**尿症治疗研究新进展[J]. 国际儿科学杂志, 2018, 45(8):624-628.
[5]中国医师协会临床营养培训项目办公室. 苯*酮丙**尿症的营养治疗策略[J]. 中国社区医师(20):26-27.