1997年成立的奥雪公司,今年上市的“双黄蛋雪糕”一跃而成“网红”,半年销售额达千万级。就是这样一款网红雪糕,近日陷入了一场“抽检风波”。
就当很多人习惯性地认为厂家有问题的时候,红餐专栏作者刘鹏通过专业的分析,有理有据地指出此次厂家没有问题,有问题的是零售商运输或储存不当。
本文由红餐专栏作者刘鹏(公众号:干净么,ID:ganjingmejiance)授权发布,略有删改。
我爱吃雪糕,天热了,我更爱吃雪糕。
昨天早上朋友圈却看到了一篇《消费者报道》的文章:《网红双黄蛋雪糕上“黑榜”,或引起呕吐、腹泻等症状》,看标题吓了我一跳,赶紧点开仔细阅读。

01
网红雪糕抽检“不合格”, 市场监管局:
储存或销售环节存在问题的可能性很大
看完感觉这个文章标题和内容都有点问题,于是马上查了相关信息:

一、检测情况
温州市市场监管局随机抽取53批次,经温州市质量技术监督检测院检测,结果合格产品47批次,不合格产品6批次,合格率为88.68%。

二、不合格食品情况
一共6批次不合格,温州市瓯海丽岙利华副食品店就独占了3批次,而且3批次来自于3个生产厂家。众所周知,雪糕生产属于非常非常成熟的生产工艺 ,要想3个生产厂家同时、同地都超标的概率几乎为0,那么可以肯定超标的原因只有: 零售商运输或储存不当,温度过高 。所以我认为这3个生产厂家的产品应该问题不大,除非工厂抽检不合格。
三、不合格项目分析
此次不合格产品主要是雪糕类,主要原因是产品灭菌不彻底或包材受污染以及储存、运输污染。
消费者食用大肠菌群超标严重的食品,很容易患痢疾等肠道疾病,可能引起呕吐、腹泻等症状。
本次检出大肠菌群超标的产品均未检出其他致病菌,结合居民膳食结构、抽检情况等因素综合分析,健康风险较低,但反映该食品卫生状况不达标。
结合以往冷冻饮品抽检情况分析,温州市市场监督管理 局认为是储存或销售环节条件控制不当引起不合格的可能性很大。 比如夏季小食杂店(包括超市)销售冷冻饮品,其冰箱清洗保洁以及温度未达到储存要求,容易造成微生物超标。经销商须对产品冷库以及冰箱储存条件按规定要求进行严格的日常清洁维护,切实保障食品安全。
四、处理措施和消费提示
对抽检中发现的不合格产品,温州市市场监督管理局已要求各属地市场监管部门责令相关单位立即停止生产、销售、采取下架等措施,控制风险,并依法予以查处,确保处理到位并根据实际情况积极开展追溯工作。
其他经销与本次监测被判定不合格食品相同品牌、相同货品、相同批号食品的,也应立即停止销售,主动撤柜,并做好善后处理工作。特别提示消费者,如发现上述不合格食品或合法消费权益受到损害,请及时拨打12345电话向市场监管部门投诉、举报。

02
消费者和厂家都需要专业的报道
结合监管局的通告和《消费者报道》的文章,我们可以看出来《消费者报道》此次有失偏颇,而且专业性显得不足。
试举几例:
1、监管局公示里说:本次均未检出其他致病菌,结合居民膳食结构、抽检情况等因素综合分析,健康风险较低。这些信息《消费者报道》只字不提。
2、监管局公示里说:结合以往冷冻饮品抽检情况分析,温州市市场监督管理局认为是储存或销售环节条件控制不当引起不合格的可能性很大。这些信息《消费者报道》也没提。从专业性上说,此时媒体要做的,不是在电商平台搜索该产品,也不是走访一些知名便利店看是否售卖,而是要联系生产厂家核实生产是否达标、流通环节如何控制温度。
3、监管局公示里说:夏季小食杂店(包括超市)销售冷冻饮品,其冰箱清洗保洁以及温度未达到储存要求,容易造成微生物超标。对消费者如此有价值的信息,《消费者报道》显然应该提醒消费者关注零售店的冰鲜温度,雪糕缓化、复冻尽量不要购买。

《消费者报道》的理念很好:用权威、客观、中立的第三方商品对比测试数据,为你提供靠谱的购物指南!这样的理念真的很好,消费者、厂家真的都很需要客观、中立的报道 ,权不权威都是其次,而且权威谁说了算?除了这些,想做测评和权威,基础是专业,你都不专业你何谈权威?
这样的报道对消费者选择来讲不但毫无意义,反而会引起消费恐慌。什么是好的报道和消费指引?温州市市场监管局的公示就是很好的例子,这才是客观、中立、权威。
如果媒体专业的话,可以加上专业的解读帮助消费者选择:夏季购买雪糕不要购买冰箱温度高、雪糕缓化或有二次冷冻现象(雪糕形状变形)的雪糕。
对媒体:媒体属于无冕之王的第三方监督机构,你可以不权威但要专业,你可以不中立但要客观。
对厂家:希望被公示的六个生产厂家,及时回应消费者关心的问题,及时公布检查结果,加强渠道流通环节的温度控制。让消费者在炎炎夏日吃上更放心的冷饮。

03
厂家最新回应:
抽检批次产品出厂质量检验合格
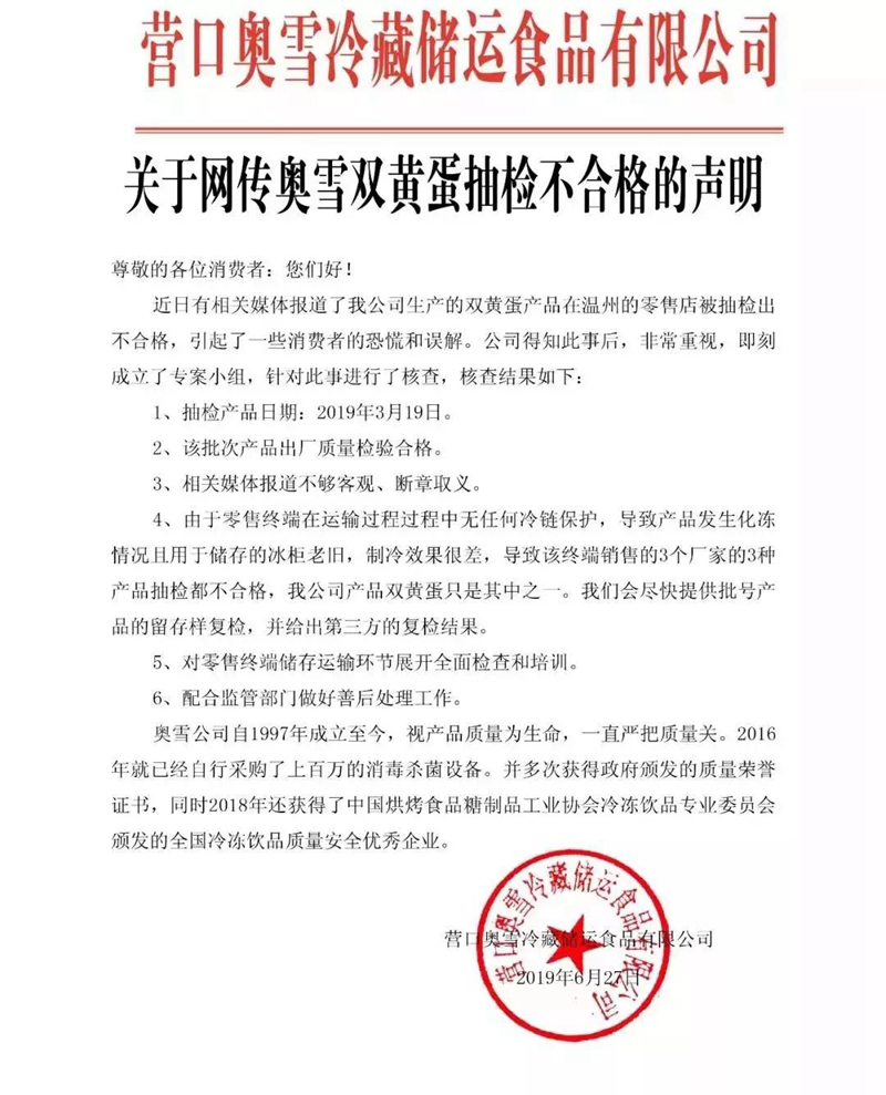
27日深夜,奥雪冰淇淋在其官方微博紧急回应称,该批次产品出厂质量检验合格,由于零售终端在运输过程中无任何冷链保护,导致产品发生化冻情况,将配合监管部门做好善后处理工作。

△ 来源:奥雪冰淇淋官微
奥雪在声明中表示,温州市场监管局通报的产品批次抽检日期为2019年3月19日,该批次产品出厂质量检验合格。由于零售终端在运输过程中无任何冷链保护,导致产品发生化冻情况且用于储存的冰柜老旧,制冷效果很差,导致该终端销售的3个厂家的3种产品抽检都不合格,公司产品双黄蛋只是其中之一。
奥雪表态,将配合监管部门做好善后处理工作,会尽快提供批号产品的留存样复检,并给出第三方的复检结果。同时,奥雪将对零售终端储存运输环节展开全面检查和培训。

△ 来源:奥雪冰淇淋官微