大部分人会选择海外产品,当然是因为吃了有效果。至于为什么普遍海外产品会比国产产品效果好,原因大体能够分成两个部分:一个是保健品国内外大环境的形势,与政策法规紧密相关,第二个就是产品本身品质的原因,包括剂型,成分形态剂量等,涉及科技创新以及工艺水平等。
国内外大环境——保健品政策法规
先不分析产品本身的品质,来看看国内外保健品行业的政策和监管大环境。
温馨提示:觉得太长懒得看的,可先跳到这部分的总结。
1、国内相关法规
国内保健品标识为这样:

也是业内俗称的蓝帽子标志,要获得这个标志有两种方式:注册和备案。通俗来说,注册是需要有系统评价和审评环节的,而备案不需要。大体总结如下:

注册:是指食品药品监督管理部门根据注册申请人申请,依照法定程序、条件和要求,对申请注册的保健食品的安全性、保健功能和质量可控性等相关申请材料进行系统评价和审评,并决定是否准予其注册的审批过程。
备案:是指保健食品生产企业依照法定程序、条件和要求,将表明产品安全性、保健功能和质量可控性的材料提交食品药品监督管理部门进行存档、公开、备查的过程。
下面从整个流程,申请周期以及整体花费,详细分析一下注册和备案。
保健食品注册
注册的流程如图:

整个注册流程复杂,包括大大小小各种研究和各类申报评审。从2019年获批的保健品来看,注册保健品的平均申请周期在66个月(5年半),如果包括材料准备和实验周期,时间应该更长。能够申报的功能类别一共有27种(表1),如果涉及某些类别需要进行动物实验和人体实验,注册周期还需要延长,整个周期极有可能长达8年以上。

费用方面,试验是主要的支出项,其中包括毒理学试验、保健功能试验、卫生学试、稳定性试验、功效成分试验等。此外,还会包括试制样品产生的加工费用等。费用受产品功能、试验机构选择、原材料价格等较多变化因素影响,所以花费在一两百万不等。
保健食品备案
备案流程如图:

但是,只有两类产品可以采取备案制:
(一)使用的原料已经列入保健食品原料目录的保健食品;
(二)首次进口的属于补充维生素、矿物质等营养物质的保健食品。
通俗来说,一般能够走备案流程的保健品大多为纯维生素/矿物质类。
相比于注册,备案类的营养素补充剂产品,申报周期较短,国产产品一般需要1-1.5年,进口产品可能会在2年左右。花费相比于注册流程也会小很多,大多在一二十万上下。
2、国外相关法规
有点尴尬的是,在国外没有保健品这个概念,与保健品相似的产品为Dietary Supplements 膳食补剂(美国和新西兰),Natural Health Products 天然保健品(加拿大),Complementary Medicine 补充药品(澳洲)等。
与国内保健品需要事前审批(注册及备案)不同,美国,新西兰和澳洲采取事后追诉,通俗的来说,就是先允许你上市出售,上市之后如果出现问题就会被追究责任(包括抽检不合格以及消费者举报)。美国的监管部门为FDA(Food and Drug Administration),澳洲为TGA(Therapeutic Goods Administration),新西兰为Medsafe。大多数补剂采用类似备案制管理,相关监督部门不负责在上市前评估其功效。(2-4)
*Tips:美国的膳食补剂(Dietary Supplements),归属于食品大类下,受FDA监管。但是并没有FDA认证这一说,只要是在美国生产都会有FDA注册号,所以某些产品宣传“通过FDA认证”都是错误的。澳洲和新西兰同理。(2-4)
与美澳新不同,加拿大的天然保健品(Natural Health Products)属于非处方药(OTC)范畴。产品需要得到批准和许可。其主管部门为加拿大卫生部的下属机构天然和非处方健康产品局(NNHPD),主要采取分级注册(I、II、III类)的管理方式,审查重点为产品的安全性和功能声称。(5)
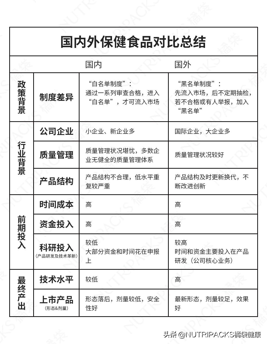
3、总结

大部分国外的监管政策实行“黑名单”制(先售卖,出事了再追究责任),与国内需要先注册备案相比,相对宽松很多,省了很多时间精力以及一大笔费用。企业的投入也可以主要集中花费在自主研发和更新产品上,有助于整个补剂市场的产品的迭代,生产出更优更好的补剂。
相比于国外,国内保健品实行“白名单”制,需要通过审批才能进入市场。标识申请的一系列流程时间长,花费大。更致命的是,当公司花大价钱走国内流程那注册商标的这几年时间里,国际上功能性物质的研究和发展又进步了,如果想要最优物质形态和最新技术,所有流程又要*翻推**重来,这样不可避免造成了“时差”。即使是2020注册通过的保健品,实际上至少是2014年之前的技术。市场方面,由于整个流程投资巨大,企业需要销售许多年回本之后才能盈利。若需更新换代,研发和技术及设施更新会增加前期投入,更大大增加企业更新产品的难度。这样综合看下来,目前国内能买到的保健品,尤其是上市多年有一定名气的产品,实际上产品形态和生产技术落后了国际很多年。
产品品质
接下来,讲一讲关于产品本身的影响因素。
1、产品的形态(剂型)
先讲讲产品的形态(剂型),剂型体现的不仅仅是工艺,同时决定了服用效果,体验以及运用场景。例如,在不考虑其他因素下,粉剂的吸收会比片剂好,胶囊的服用体验相对较好,咀嚼片和软糖更适合吞咽有困难的老人和小孩。而常见的补剂形态包括有粉状、片剂、胶囊和液体。
除此之外,剂型也和产品辅料(填充物)息息相关,综合来看,胶囊形式的补剂相对较好(图)。

国内保健品65%都是片剂(图)只有19%是胶囊。(6) 根据美国国立卫生研究院(National Institutes of Health)的膳食补充剂标签数据库(DSLD,Dietary Supplement Label Database),美国补剂市场上48%的产品是胶囊形式,22%是片剂形式(7.8)。对比之下,海外的营养补剂的选择更多。

资料来源:中国医药保健品进出口商会
不过呢,对于不同的产品,胶囊不一定是最优的剂型,产品最终形态主要还是取决于:主要成分本身物理化学性质(水溶vs脂溶)和生产加工工艺。
2、主要成分的形态
第二点需要关心的则是产品*功中**能性成分的形态。主要成分的形态很大程度上决定了这款产品的人体吸收效率以及作用效率。由于涉及核心技术和专利的限制,很多优质产品只能在海外买到。
拿辅酶Q10来举例。
辅酶Q10在生物组织体内有两种形态,分别是还原形态的泛醇(Ubiquinol)和氧化形态的泛醌(Ubiquinone)。在人体中的辅酶Q10,超过80%都是泛醇(Ubiquinol)形态(9)。
而市面上常见的Q10保健品基本为泛醌形式(Ubiquinone),服用之后需要在体内先代谢成还原形态的泛醇(Ubiquinol)才具有生物活性。

尽管在体内泛醇泛醌可以相互转化,但是随着年龄的增长,机体将泛醌转化成泛醇的能力会逐渐降低(10-13)。相比于需要体内转化的泛醌,泛醇的生物利用度远远高过泛醌。同样一次性摄入100mg,血浆中泛醇浓度显著高于泛醌,摄入72h后,泛醇的曲线下面积是泛醌的4.3倍。(14)
长期摄入也是类似的结果。在一项交叉比较的4周实验中,泛醇的吸收是泛醌的2倍以上,当比较最终血浆浓度时,泛醇的吸收是泛醌的1.7倍(4.3 g/ml vs. 2.5 g/ml)(15)即便是个体差异会导致吸收量有所不同,但在已经发表的每一项比较研究中,泛醇的吸收一直优于泛醌,并且能够补充血液浓度。(14-20)

而国内的辅酶Q10,由于工艺的原因,目前只能提取泛醌形式,所以市面上国产Q10毫无疑问都是泛醌形式。目前市面上能买到泛醇Ubiquinol的供应商只有日本Kaneka一家。
3、主要成分的剂量
剂量也是决定效果的重要组成之一。在身体吸收率相同,不考虑其他差异的情况下,每单位的主要成分含量越高,相应的吸收也会更多。
关于剂量的多少,首先需要有一个与营养素相关的基本概念——膳食营养素参考摄入量(DRIs,Dietary Reference Intakes)。
DRIs 包括四部分:
- 估计平均需要量(EAR,Estimated Average Requirement)
- 适宜摄入量(AI,Adequate Intake)
- 可耐受最高摄入量(UL,Upper Level)
- 推荐摄入量(RDA,Recommended Dietary Allowances)
重点讲推荐摄入量RDA。这个数值是各个国家依据大规模人群调查得出的能够满足人群97.5%中各年龄性别组的营养需要量。所以即使是相同营养素,每个国家的标准都不太一样。
每个国家的推荐摄入量名称不太一样,含义是一样的:
- 中国:RNI,Recommended Nutrient Intake
- 美国/加拿大:RDA,Recommended Dietary Allowances
- 澳洲/新西兰:RDI, Recommended Daily Intake
这个数值的意义在于:摄入该量级的营养素后,不会得由该营养素的缺乏引发的相关缺乏症。值得注意的是,这个数值是人群平均值,不一定适合所有人。所以,如果仅仅只是满足每日推荐摄入量,只能说是降低了患相关营养素缺乏的风险,只满足了不易生病,维持当前健康的第一层健康需求,远达不到大部分人购买营养补剂的更高层次的健康期望。
以维生素C为例,18岁以上人群,国内RNI(Recommended Nutrient Intake)推荐100mg/d,但是临床实验表明只有当剂量达到1000-2000mg/d时才能够具有预防感冒,降低感冒的症状和病程的作用,是国内日常推荐摄入量的至少10倍(21-23)。这也是为什么大部分国外的维生素C产品单颗含量大多在500mg-1000mg的主要原因,目的在于有效帮助身体提高健康水平而不是维持当前健康状态。国内保健品多为刚刚达RNI(100mgVC)或者更低。某些品牌的VC泡腾片,每片重4g却只含90mg维生素C,其余大部分都是添加糖和额外的添加剂,一个橘子维生素C含量都在50mg左右,服用这些保健品不如多吃两个橘子。
4、配方+辅料
这里额外提一下配方和辅料(填充物)的重要性。被各路商家大张旗鼓宣传的各种专利,大部分也是从这里来的。
配方的作用在于提高营养素吸收利用效率,增强其效果。即便是相同含量的营养素,专业级的补剂产品会想方设法提高补剂生物利用度。举个例子,虽然姜黄素作为减轻关节疼痛的抗炎好手,但是本身的生物利用率较差(机体吸收和作用)。好在世界上已经有了各种不同的解决方案,包括使用固体脂质纳米粒技术,固体分散体技术,添加佐剂等方法。其中BIOPERINE®专利技术作为佐剂处理的一种,是在姜黄素补充剂中添加部分生物碱。而处理之后的姜黄素吸收率可以提高20倍左右。(24)
而辅料的作用主要在于赋形(保持形态,利于储存)和提高药物稳定性。一般来说,这些成分种类越多,占比越大,越不利于机体吸收,同时加大了肝肾代谢的负担。另外,某些填充物可能会引起过敏或者其他健康问题(表)
- 小麦、乳糖:可能会引起过敏反应。
- 硬脂酸镁:能与活性成分结合,阻止活性成分的吸收。有可能会杀死免疫细胞,破坏免疫系统。
- 氢化油:一种反式脂肪酸,会增加胆固醇的浓度,增加患心血管疾病的风险。
- 滑石粉/硅酸镁:一种廉价的填充物,吸入后会产生有害影响,也被认为有增加胃癌风险的几率。
- 卡拉胶:一种增稠剂,可能会导致消化道发炎,加重肠易激综合征、克罗恩病和结肠炎等疾病。
- 山梨酸钾:一种常见的防腐剂,可能会引起消化不适和恶心。
- 对羟基苯甲酸酯、苯甲酸酯、山梨酸酯、亚硫酸盐:合成防腐剂,被用来延长保质期,有可能会引起过敏、哮喘、多动、神经损伤和癌症等
相比之下,海外专业补剂的配方和辅料都优于国内很多(如图)。至少辅料相对少,主要成分占绝大部分,添加的东西也没国内纷繁复杂。某些产品还有相应的专利,以及相应临床试验的学术论文,客观的来说更可靠。

