这是一份09年的关于在职局处级干部疗养方式的说明

时间久远可能不太清晰
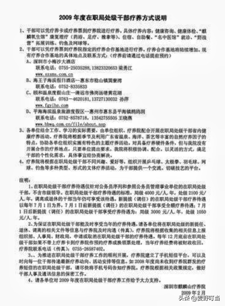
落款是深圳的某疗养院,在该通知文件中其列出了干部可以疗养的四家合作酒店,仅在名称上就包含“度假山庄”“海滨假日”“温泉旅游度假区”等字眼,可谓是享受疗养度假的好地方。最为刺眼的是其明确了在职的局级、处级干部在疗养中可以享受包括足疗、按摩在内的消费服务,而且在09年的时候,文件中的局级干部疗养标准已是4000元/人·年,处级干部是2100元/人·年,发生的疗养费用均由政府财政支出。
疗养制度倒是一直存在,以前各类单位都在风景名胜区或者环境优美的地方设立职工疗养院,作为公务员、企事业单位职工、国企员工等的一种补充福利待遇,各家有各家的制度和标准,说白了就是带薪免费旅游度假。既然存在估计也算是合规,但问题是能够直接把“足疗”“按摩”这样的享受型服务项目也敢写进疗养文件里,还是公费疗养,着实让人眼前一亮。
是当年的发展太超前了吗,可以公费按摩推拿、公费做足疗了吗,还是说特殊群体的特殊待遇呢?局处级也就是厅处级干部,都能这么明目张胆的利用公费疗养去享受不知是否正规的足疗按摩推拿了,也算是创了先例了。
大家都不傻,作为沿海发达城市,第三产业特别是服务业也是非常繁荣的,各类水疗、足疗、按摩推拿,甚至什么SPA等等,也算是极为出名的,当然大部分是不正规的、挂着羊头卖狗肉的,懂得都懂。当年在广东东莞闻名全国的莞式按摩推拿服务吸引了多少*春买**团,甚至有香港、台湾、日本等地的游客慕名而来。
咱就说当年发布这个文件的单位是有多大的底气,敢把局处级干部享受足疗按摩推拿堂而皇之的写进公费疗养的实施文件里。只能说一句牛逼!不得不佩服!
要知道咱们的政府财政支出的资金来源是啥?必然是各类税收啊,税从哪里来?各行各业、全体老百姓。拿着大家辛苦缴纳的税费,开支去疗养,享受着足疗按摩推拿,不知道良心会不会痛。