
国金证券研究所
消费升级与娱乐研究中心
轻工团队
投资建议
- 行业策略:我们认为,短期内,工业*麻大**行业仍处在概念导入期,以主题性投资机会为主,在相关上市公司的收入与利润端短期内较难体现。中期来看,伴随国内政策的边际变化,以及相关产品的新应用场景出现,在催化股价表现的同时,企业收入及毛利会受产品落地的影响开始部分兑现。长期来看,工业*麻大**产业的发展高度依赖于*麻大**二酚相关价值的持续体现,故*麻大**二酚提纯技术的升级对于产业的发展起着极其重要的作用。我们认为,继续加强对于工业*麻大**种植与加工技术的研究有利于该行业的发展。
- 推荐组合:重点推荐顺灏股份和美瑞健康国际,建议关注东风股份、恒丰纸业和雄岸科技。
行业观点
- 工业*麻大**应用广泛,未来食品添加剂将成新方向。工业*麻大**是指四氢*麻大**酚量低于0.3%(干物质重量百分比)的*麻大**属原植物及其提取产品,在生物制药、食品添加剂、生活用品、纺织纤维、复合材料等多个领域均有广泛应用。*麻大**二酚作为工业*麻大**中重要的化学元素,同时也是非成瘾性元素,具有抗炎、抗痉挛、抗焦虑等药理作用,可以降低处方药、非处方药的使用,且安全性高于阿片类药品。未来*麻大**二酚的使用将不再限于药品领域,食品添加剂将成为新的重要方向。喜力、奥驰亚等国际知名企业开始与工业*麻大**、医用*麻大**公司展开跨界合作。在含有*麻大**元素的食品烟酒正相继投产或进入合作研发阶段的同时,该行业还吸引了大型零售商的目光。
- 国际工业*麻大**市场扩张可期,国内具备发展潜力。随着海外*麻大**合法化进程的不断加速,更多的国家加入到工业*麻大**及医用*麻大**的研发与销售市场中。2018年全球工业*麻大**行业市场规模120亿美元,我们认为,国际工业*麻大**市场具备进一步扩张的潜力,预计2025年将成长为千亿级美元的行业,将为国内涉足该行业或计划开展相关业务的公司搭建了一个具备长期发展前景的平台。中国作为全球工业*麻大**的主要产地之一,拥有7.7万吨年产量,但目前种植与加工仅在我国云南、黑龙江实现合法化,吉林省将成为第三个合法省份。若工业*麻大**的药用及研究价值可以在国际学界及应用中得到进一步印证,国内有较高概率持续推进合法工业*麻大**的生产与应用,但我们不认为也不认同娱乐*麻大**在国内市场发展。
- 从事*麻大**二酚提纯、加工和销售的公司具备较高盈利能力,但也面领着大额开支。通过对于四家国际*麻大**龙头企业Canopy Growth Corp、 Aurora *麻大**、Tilray及Aphria的财务分析,我们可以看出,此行业具有极高的毛利率,世界领先的工业*麻大**产业公司2017年的毛利率基本都在在80%左右,2018年平均毛利率超过90%。而较低或为负数的净利润率源于高昂的研发费用及销售费用。这是因为从建设初期开始,种植工业*麻大**所不可或缺的土地、培苗育种、种植技术等方面需要大量的资金支持;此后几年的产能扩大也依赖于资金投入。此外,自主研发技术与购买专利需要大量开支,公司后续的海外销售市场开拓也会扩张销售费用。但随着技术与业务的完备,利润也会随之回升。
风险提示
- 海内外工业*麻大**合法化相关政策收紧的风险;*麻大**二酚育种、萃取技术发展不及预期的风险;*麻大**二酚产品效用及临床推广不达预期的风险;*麻大**二酚食品添加剂应用领域未来发展不及预期的风险。


正文
1.工业*麻大**是什么及其主要用途
1.1 *麻大**根据四氢*麻大**酚含量可分为娱乐*麻大**和工业*麻大**两类,*麻大**二酚是工业*麻大**中提取的重要化合物
- *麻大**主要区别在于精神活性成分四氢*麻大**酚的含量。四氢*麻大**酚具有一定的精神活性,被联合国公约列为“麻醉品”或“*品毒**”,对其采取限制、管制、监察和检察。出于安全性考虑,近年来各国普遍采用欧盟(农业)委员会制定的统一标准,根据四氢*麻大**酚含量,*麻大**可被分为三类:工业*麻大**(四氢*麻大**酚<0.3%,不显示精神活性);娱乐*麻大**(四氢*麻大**酚>0.5%,具有明显的精神活性和滥用倾向);,具备药用倾向类(四氢*麻大**酚在0.3%-0.5%之间,精神活性较低),属于介于工业*麻大**和娱乐*麻大**之间的医用*麻大**品种。
- 工业*麻大**是指四氢*麻大**酚含量低于0.3%(干物质重量百分比)的*麻大**属原植物及其提取产品。我国将工业*麻大**称为汉麻,是*麻大**科*麻大**属1 年生草本植物,在生物制药、食品添加剂、生活用品、纺织纤维、复合材料等多个领域均有广泛应用。
- 工业*麻大**和娱乐*麻大**区别显著:从植株外形看,工业*麻大**植株细高(可长到 6 米),娱乐*麻大**植株较矮,类似于灌木丛;从叶片外形看,工业*麻大**叶子细窄,基本长在植株顶端,娱乐*麻大**叶子宽阔,紧挨芽苞生长;从生长时间看,工业*麻大**的生长周期为 108-120 天,娱乐*麻大**的生长周期为 60-90 天。


1.2 工业*麻大**目前主要应用于纤维产品与医疗用品
- 工业*麻大**在现代科技的发展下,通过种植,在其根、茎、叶、皮、花、籽中提取原材料,并通过研发可将其广泛应用于日化品、材料、能源、医疗、食品和替代石油方面.

- 工业*麻大**中具有医疗作用的*麻大**二酚可以治疗多种严重的慢性疾病。工业*麻大**中含有*麻大**素族和非*麻大**素族,其中起医疗作用的*麻大**二酚是*麻大**素族中的主要化学成分,提取自雌性*麻大**植株,是*麻大**中的非成瘾性成分。*麻大**二酚作为工业*麻大**中含量第二高的化合物,平均含量在40%左右。美国卫生和公共服务部曾公开宣称*麻大**二酚是一种抗氧化剂和神经保护剂。它不仅可以作用于多种疑难疾病的治疗,还可以有效地消除四氢*麻大**酚对人体产生的致幻作用,被称为“反*品毒**化合物”。其在医疗领域的应用主要基于其对神经系统的保护作用。法律规定*麻大**二酚产品只可含有极其微量的四氢*麻大**酚,所以可以合法销售的*麻大**二酚制品基本都来自于工业*麻大**。



- 目前,美国市场上流通着的*麻大**二酚产品以油/喷雾为主,其次是高*麻大**二酚的*麻大**花、局部给药药品以及*麻大**二酚酊剂。美国最大的医用*麻大**患者在线社区之一的HelloMD,曾与专门从事*麻大**行业数据与分析机构的Brightfield集团,做过一次针对社区成员的数据分析调查。从调研结果来看,*麻大**二酚产品既可作为药品使用,也涵盖生活日常用品。应用最为广泛的*麻大**二酚油/喷雾可直接使用或作为生产其他产品的原材料,实现日常用油中的抗抑郁与癫痫治疗。*麻大**二酚的潜力不仅引发了药品研发,同时它也凭借在营养品、护肤品、普通饮料和功能性饮料等方面的适用性,吸引着多家跨界巨头探索新型合作模式。

- 焦虑、失眠以及关节疼痛和炎症,是当今社会较为普遍存在的问题,*麻大**二酚对它们的治疗效用受到了最广泛的关注。超过65%的受访者表示他们将*麻大**二酚产品用于治疗焦虑,近60%的人认为*麻大**二酚在失眠或睡眠问题上具有缓解作用。利用*麻大**二酚产品的关节疼痛和炎症患者超过50%。除此以外,受访者认为其还可以起到抗抑郁、缓解肌肉紧张或压力、缓解偏头痛等作用。由此可见,*麻大**二酚目前主要应用于日常疾病治疗及缓解疼痛方面。

- *麻大**二酚产品与传统药物相比受到了更多的受访消费者青睐。80%的受访者表示他们认可*麻大**二酚产品的有效性,42%的受访者已经用*麻大**二酚产品代替其他传统处方及非处方药。超过40%的用户认为*麻大**二酚产品的效用远胜非处方药,约30%受访者认为*麻大**二酚产品效用远超处方药。极少数受访者对*麻大**二酚产品的有效性持否定态度。

- 基于以上研究数据,我们认为,当下美国社会对*麻大**二酚产品的接受度较高,*麻大**二酚产品应用范围跨度广且具有良好效用,医用*麻大**的使用可以降低处方药及非处方药的使用。但要完全理解医用*麻大**(含*麻大**二酚产品在内)的具体应用效果以及其对其他药品(包括处方药和非处方药)的替代性还需要更多随机样本下的客观研究证据。
- 未来,医用*麻大**对于阿片类药物和处方药可能具有替代性。阿片类药物是从*粟罂**中衍生出来的一类处方止痛药,主要包括可待因、双氢可待因、氢*啡吗**酮、羟考酮、美沙酮、*啡吗**、芬太尼和度冷丁等。根据2017年6月22日联合国*品毒**与犯罪问题办公室发表的《2017年世界*品毒**问题报告》显示,阿片类药物是全世界最有害的药物类型,全世界70%*品毒**使用障碍相关的负面健康影响均同阿片类药物有关。
- 2016年,加拿大公共卫生机构估测,有2458名加拿大人死于阿片类药物过量服用。2014年至2015年,美国因阿片类药物过量服用导致的死亡率上升了2%,到2016年约有5.9万人丧生于此。联合国*品毒**与犯罪问题办公室副执行主任拉勒·德莫兹(Aldo Lale ·Demoz)在日内瓦举行的报告发布会上表示,阿片类药物造成的危害是2017年报告关注的一个热点问题,在大多数阿片类药物使用量较高的国家,迫切需要预防、减少阿片类药物使用。

- 非法芬太尼的过度使用是美国滥用药物死亡的主因。芬太尼是一种效用强劲的类阿片止痛剂,效用迅速且作用时间短,超出*啡吗**效力50至100倍。由于其制作成本也较低,它成为*品毒**的火爆代用品,常被偷渡入境,甚至被恐怖分子施以犯罪。《美国医学会杂志》(JAMA)刊登的一项研究报告显示,过量使用合成阿片类药物,如非法芬太尼等,已超过处方阿片类药物,成为美国滥用药物死亡的主因。
- 该报告通过对于2010-2016年“国家人口动态统计系统”(National VitalStatistics System)中的死亡数据(包括体检医师和验尸官提交的死亡证明书里死因的有关信息)的研究发现:仅在2016年就有42249例滥用阿片类药物导致的死亡,其中有关芬太尼的就占了45.9%、有关处方阿片类药物的比例为40.4%、有关*洛因海**的是36.6%(部分死亡原因与使用多种药物有关)。

- 美加政府对于合成阿片类药物尤其是芬太尼滥用的限制,势必会引发医学界对于止痛类药物的新思考。面对阿片类药物滥用所带来的一系列副作用,学术界及临床领域都加强了有关医用*麻大**的研发与评估。截至目前,已有相关研究表明:“医用*麻大**对于阿片类药物具有一定的替代性,*麻大**中的*麻大**素类化合物与阿片类药物一起作用也有缓解疼痛的作用”。不可否认,阿片类药物在急性疼痛领域的争议性较小,但是,我们也应认识到从长期来看,医用*麻大**的副作用更小,故其更适用于治疗慢性疼痛。我们认为政府对于滥用药物的关注与思考,将成为医用*麻大**研发的一个契机,推动该行业的发展。
- 美国、加拿大严控芬太尼及合成阿片类药物。滥用合成阿片类药物导致的死亡在美国社会产生的问题不容小觑:2017年,死因为过量使用合成阿片类药物的有4.2万人,其中近一半与芬太尼有关。特朗普政府正加*法大**律监管及打击力度,严格控制合成阿片类药物、尤其是非法芬太尼的泛滥。加拿大同美国一样,近几年也饱受药品滥用之苦。加拿大首席公共卫生官称:加拿大的平均预期寿命在多年一直稳定延长,但此趋势可能会由于药物滥用而发生改变。仅仅2017年这一年时间里就有近四千民众死于芬太尼过量,速度平均每天11人。
- 中美有关芬太尼问题仍在解决过程中。早在2016年,美国政府已就芬太尼问题与中国展开磋商,并达成联合管制的共识。然而,由于相关问题的升级,2018年此问题被重提,中美就此展开了一系列谈判与声明。面对美方从去年9月至11月的指责,外交部发言人多次回应以作出相关解释。2018年12月1日的中美元首会晤对此问题达成共识,将积极加强执法、禁毒方面的合作,包括对芬太尼物质的管控。

- 2014年,蒙蒂菲奥里医疗中心(Montefiore 医用 Center)医学助理教授马库斯•马赫胡伯(Marcus A Bachhuber)及其团队的一项研究表明:1999到2010年,医用*麻大**合法州与还未实现合法化的州相比,每年过量服用阿片类药物导致的死亡人数平均减少了25%。2016年,Castlight Health也公布了类似发现:美国有200万人滥用阿片类药物,其中每年有16000人死于阿片类药物过量服用,但死亡人数在医用*麻大**已合法的各州均有下降。
- 《疼痛杂志》(Journal of Pain)曾报道密歇根大学研究人员对经常光顾密歇根州安阿伯市一家可售卖医用*麻大**药房的185名病人进行的一项调查。调查结果显示:在治疗慢性疼痛时,这些病人使用的阿片类药物的剂量减少了一半以上。此外,Philippe Lucasa 与 Zach Walsh的研究结果表明医用*麻大**可作为处方药的替代品,特别是阿片类药物,苯二氮卓类药物和抗抑郁药。患者还表示可以用其代替酒精(25%),香烟/*草烟**(12%)和非法药物(3%)的使用。与此同时,一些动物实验研究也表明,*麻大**中的*麻大**素类化合物可以与阿片类药物一起作用,缓解疼痛。

- 佐治亚大学的研究人员也曾公布他们的研究成果认为:医用*麻大**可以在一定程度上代替类阿片类处方药,但并不能在所有情况下取代阿片类药物。例如,在临终关怀、癌症、大手术或是骨折引发的急性疼痛的治疗上,使用阿片类处方药相对来说争议性更小。但是,从长期效果来看,医用*麻大**可能更加适用于慢性疼痛。马库斯·马赫胡伯认为医用*麻大**可以作为一种替代方案,用于治疗慢性疼痛,使人们停止服用阿片类药物,或是减少服用阿片类药物。此外,他还表示,即便是最为苛刻的批评家也会承认,在过量服用导致病人死亡这个风险因素上,医用*麻大**比阿片类药物更加安全。
- 目前,*麻大**二酚药品价格高昂,具有高额利润。药品价格根据其中*麻大**二酚含量确定,每毫升中含有的*麻大**二酚成分越高,价格越高。产品主要由可直接口服或添加在食品中的*麻大**二酚油、*麻大**二酚酊剂及其他加工制成品(如:胶囊、软膏等)为主。根据Tilray官网及美国线上购物平台*麻大**二酚疗愈商城显示,当前口服药剂终端零售价高达100美元/g以上。基于此,我们认为*麻大**二酚提炼技术的稀缺性决定了其产品价格的高昂属性,故从事提炼、加工和销售的公司具备较高盈利能力。

2.国际工业*麻大**行业现状及未来
2.1 国际工业*麻大**市场增长迅猛,未来规模将持续扩大
- 市场规模大,增长迅猛。根据ArcviewGroup 统计,2017年北美合法工业*麻大**销售额达 92 亿美元,在2018年达到122亿美元;2018 年美国的工业*麻大**市场迎来持续的增长,预计2019年将增长38%,达到169亿美元,到 2027 年将超过 470 亿美元。
- *麻大**二酚市场有待进一步开发,具备广阔增长潜质。按《工业*麻大**商业杂志》的预测数据,2020年美国*麻大**二酚的市场规模将达到 21 亿美元,其中 4.5 亿美元来源于提取,较 2015年增长了 400%。此外,根据Brightfield Group 预计,全球*麻大**二酚产业价值在 2019 年将达到57亿美元,到2021 年将达到181 亿美元。


2.2 全球*麻大**合法化持续推进,已有34个国家实现医用*麻大**全面合法化
- 近两年,多国开始逐渐放开*麻大**合法化,主要集中于医用和研究领域。1988年,联合国颁布《联合国禁止非法贩运*醉药麻**品和精神药物公约》,其中明确规定:*麻大**植株中所含四氢*麻大**酚小于0.3%的,不具备提取四氢*麻大**酚毒性成分的价值,不可直接作为*品毒**吸食,但可进行工业化利用。自此后,全球各国加大了工业*麻大**产业开发的力度。
- 2017年,*麻大**提取药物在德国合法。2018年10月娱乐*麻大**在加拿大的合法直接冲击了世界对于*麻大**的认知,加拿大也成为世界第二个*麻大**全面合法化的国家。同年11月,英国政府批准使用医用*麻大**,韩国成为东亚首个实现医用*麻大**合法化的国家。截止2018年12月底,美国已经实现33个州医用*麻大**合法化,10个州娱乐*麻大**合法化。此外,12月20日,美国总统特朗普在2018年《农业法案》上签字,全美范围内工业*麻大**全面合法化,*麻大**二酚也在美全面合法化。截至目前,全球共有德国、澳大利亚、以色列、韩国等34个国家实现医用*麻大**全面合法化,英国、法国、新西兰等9个国家部分医用*麻大**规范合法化。



2.3 世界优质工业*麻大**企业:Tilray,Inc
- Tilray,Inc进行了公司整合,产品销往世界各地。2016年3月,荷兰私人有限责任公司Decatur Holdings, BV成立,后为进行*麻大**产业布局并保障公司专业化经营,于2018年1月成立了Tilray, Inc,作为其全资子公司运营。但在2018年7月19日Tilray,Inc IPO并登陆纳斯达克后,Decatur Holdings, BV成为Tilray的子公司。Tilray总部位于加拿大不列颠哥伦比亚省,全职雇员330人(6/4/2018),在加拿大和欧洲生产医用*麻大**,并通过其在澳大利亚、加拿大和德国的子公司与当地的药品经销商签订协议,为遍布五大洲的10个国家(阿根廷、澳大利亚、加拿大等)的数万名患者提供优质*麻大**产品。
- Tilray公司持有多种许可证。Tilray公司一直是全球医用*麻大**市场发展的早期领导者,取得的许可证主要涉及可在加拿大或国外种植培育、医用*麻大**许可经销商、销售以及出口,所以在许可证面具有鲜明的政策优势。
- Tilray通过收购、新创、合并子公司进行产业布局。Tilray开拓了加拿大甚至是世界早期的*麻大**市场,为扩大培育和加工的规模、提高融资数量和开拓市场。公司进行了完整的、国际化产业布局,全球范围内共成立9家专业化分工的全资子公司,分别负责种植、技术研发、销售产品、海外市场拓展以及融资。

- 具有完整的*麻大**产业链,并预备立足产业链上游。公司最早获得加拿大卫生部在加拿大种植培育工业*麻大**的许可证,积累了多年的种植经验,可在产业链上游用极少的成本为后来的生产加工提供丰富优质的原料,并且为了抢占全球工业*麻大**市场的先机,正在不断扩大加拿大和其他准许种植国家的工业*麻大**规模。
- 公司在技术层面则是培育出了含有极其富*麻大**二酚的品种等多种菌株,以满足患者的需求。而且正在进行多个*麻大**药品临床试验,加速将科研成果投入到实际的医疗应用中。并与制药公司达成合作协议,进行不可吸烟、不可燃医用*麻大**产品的全球商业化,并合作开发新的创新医用*麻大**产品。而在开发新的消费方面成为公司的发展重点,这也是与其他*麻大**公司竞争的关键,Tilray,Inc不仅成为医药企业活性*麻大**素成分的首选供应商,也与酿酒商合作研发含有*麻大**二酚的非酒精饮料。

- 收入增长势猛毛利率持续提升,但仍处亏损状态且18年内亏损额扩大。2018年前三季度Tilray实现收入2,759.9万美元,同比大增78.92%,2015-2017年公司收入端复合增速超过95%。2015年,公司毛利率仅11%,2018年前三季度提升至40%以上。虽然在近年公司收入与毛利率水平实现大幅增长,但净利润端仍处亏损状态,且在2018年内亏损额逐季扩大。

- 新品推出叠加需求增长推高营收。从2015年到2016年,公司花卉收入增加了,从540万美元到1080万美元。且从2014年开始,工业*麻大**在全世界的合法化进程的不断推进,并伴随着需要医用*麻大**二酚的病患需求增加,推动着向其他许可生产商的批量销售的以及出口市场的批发分销增多。2018年1月,推出了高*麻大**二酚油滴,这有助于推动加拿大的*麻大**提取物销售。
- 公司正在进行产业调整,初级加工地位将下降,高端衍生品在竞争高位。初级加工的技术虽然在不断改进,然而这方面已经发展得比较成熟,新技术的突破难度较大,于是很难再挖掘更多的利润空间。而随着工业*麻大**合法生场才逐渐扩大,公司正在对成人使用市场进行探索和投入,主要方面是药品、食品、化妆品、休闲物品、保健品以及奢侈品类。
- 产生净亏损是因为建设费用、研发费用、销售费用投入较多。从2015年建设初期开始,种植工业*麻大**所需的土地、培苗育种、种植等方面需要大量的资金支持,而且此后几年的产能扩大也需要花费高昂的费用。前期无论是自主研发技术还是购买专利等,也要求投入许多资金。而且在后来公司扩大销售市场时,销售地点在海外,需要与各地的经销商签订销售合约和开拓销售市场,而如今随着各种合法化进程启动后,销售费用可能依然会扩张。

- 向患者、研究人员、医药公司甚至是政府部门销售产品为主要渠道。2001年加拿大的医药工业*麻大**合法,公司相关产品销售主要集中于医疗方面。特别是向患者直接销售占了医疗销售渠道的大部分。而随着加拿大*麻大**全面合法化的催化,全球迎来*麻大**合法化风潮,公司也正开拓全球医用研究、种植、加工和分销的细分市场,并且随着加拿大本土的开放,成人使用*麻大**的市场正逐步打开,预期将成为公司收入和利润新的增长点。


- 收入端高增叠加事件催化,2018年内股价迎爆发。Tilray上市之初股价表现平平,但自2018年8月15日后的2个月内,其股价大涨12倍。而我们认为促使股价暴涨则主要有以下原因:
- 1)18年8月底,Tilray公告上市以来的首份财报,上半年实现营收1,755.2万美元,同比大增75.19%,其PS估值达到百倍以上;
- 2)18年9月,Tilray与Supreme*麻大**(一家加拿大的*麻大**销售商)签署*麻大**供应协议。同月18日Tilray宣布,美国缉毒局(DEA)已经批准从加拿大进口一种医用*麻大**素研究药物,用于加州大学圣地亚哥分校的临床试验;
- 3)18年9月内,有新闻报道称,可口可乐正与加拿大Aurora *麻大**公司谈判,欲推出*麻大**口味可乐。基于收入端的高速增长,并叠加三大催化剂事件,促使Tilray股价自7月上市后暴涨800%,其中9月内股价一度达到300美元,市值接近280亿美元。

- 未来Tilray将进一步深度挖掘市场需求。1)公司已获得在欧洲国家销售医疗产品需要的GMP认证,在欧洲医疗*麻大**市场上已有一席之地。因此,公司中长期的主要销售地域为欧洲,同时也将向全世界有需要的患者提供纯净、精确和可预测的医用*麻大**产品。2)开发创新产品和改变世界*麻大**消费方式。*麻大**工业的未来主要在于不可燃产品,它将为患者和消费者提供吸烟的替代品。开展与医药、食品、饮料和消费品公司进行产业合作。3)促进主流接受医用*麻大**和*麻大**素类药物的治疗。通过生成临床数据,证明医用*麻大**和*麻大**素类药物在各种条件下的安全性和有效性,从而开拓全球医疗*麻大**市场。
2.4 食品添加剂——工业*麻大**行业的新方向
- *麻大**二酚来的新型应用方向是在日常食品中作为食品添加剂。由于*麻大**二酚自身具有缓解炎症、疼痛和痉挛的功效,在加拿大*麻大**合法化的进程中,跨界巨头也在积极探索新型合作模式,主要应用于饮料等食品中。而目前来看,消费品领域的海外巨头,已开始对*麻大**相关产品进行布局.
- 喜力(世界最大的啤酒出口商)生产*麻大**类新型啤酒饮料。2018年7月,喜力旗下精酿啤酒品牌Lagunitas推出一款新型无酒精啤酒Hi-Fi Hops,其亮点于含有精神类成分*麻大**。Lagunitas联手加州*麻大**制造商CannaCraft打造出该款新型饮料的生产线,CannaCraft借助旗下品牌AbsoluteXtracts提供技术方法,可保证饮料内的四氢*麻大**酚成分能够均匀分散。该款零卡路里无醇饮料有两种类型:一种同时含有四氢*麻大**酚和*麻大**二酚,另一种仅含四氢*麻大**酚,目前已经可以在加州的一些*麻大**专售药店中有售。
- 万宝路制造商进军*麻大**市场。作为世界第一大*草烟**公司万宝路的制造商,世界第二大食品制造企业奥驰亚(Altria)集团宣布,已用18亿美元购买知名*麻大**上市公司 Cronos Group 45%的股份,并可能在未来5年内增持至55%。这笔交易可以让奥驰亚进军*草烟**以外的新兴市场。公司会选择在海外而非美国本土,开拓*麻大**市场。

- 星座集团将生产含*麻大**饮料。酒业巨头美国星座集团(ConstellationBrands)在2018年斥资1.41亿英镑,收购加拿大医用*麻大**生产商Canopy Growth Corp 9.9%的股份,具备生产“含*麻大**类饮料”可能,甚至可能进军娱乐*麻大**领域。
- 摩森康胜将开发并销售*麻大**饮品。2018年11月,Molson公司与*麻大**公司Hexo Corp.成立合资公司Truss。目标是在加拿大开发并销售*麻大**饮料。其行政总裁表示,公司已准备就绪,一旦加拿大政策审批通过,Molson的*麻大**饮料将可上架销售,预估*麻大**饮料年销售额应在15亿美元以上。
- 可口可乐着手与Aurora合作以研发含有*麻大**二酚的饮料。可口可乐正与加拿大奥罗拉*麻大**公司(Aurora *麻大** Inc.)就开发含*麻大**的饮料进行“认真谈判”。这是一项突破性的举措,意味着全球最具标志性的消费品牌之一进军*麻大**行业。
- The Second Cup咖啡连锁店正研发*麻大**咖啡并售卖相关产品。加拿大最大咖啡零售商The Second Cup对外宣布,与*麻大**公司 National Access *麻大**Corp. (NAC)结为合作伙伴,欲进行*麻大**咖啡的研发与销售。

3. 我国工业*麻大**市场与政策走向
3.1 国内工业*麻大**种植技术不断改进,产量上升趋势显著
- 中国为全球最大的工业*麻大**种植国家。根据联合国粮农组织统计,欧洲、中国、韩国和俄罗斯是世界上主要的工业*麻大**生产地区,其中中国种植面积最大,约占全世界一半左右。国家统计局数据显示,2012年-2016年,我国工业*麻大**播种面积从5280公顷上升至15,800公顷,工业*麻大**产量也从1.45万吨飞跃至7.7万吨,由此可见,云南省工业*麻大**种植加工的合法化推动着该产业的萌发与成长。
- 同时期,工业*麻大**的单位种植面积也得到了大幅度的提升,这是我国工业*麻大**种植加工技术改进的重要体现。另一方面,世界知识产权组织统计称,全球606项涉及*麻大**的专利中,有 309 项来源于中国企业和个人。
- 我国持有的*麻大**相关专利具有片面性。由于历史原因,中国*麻大**的相关专利主要集中在工业*麻大**种子培育以及纺织材料生产方面。而有关*麻大**二酚提纯的专利技术相对较少。尤其在萃取环节,我国企业难以避开早期由Charlotte’s Web Holdings等海外先行企业注册的专利。相关企业需购买相关专利的使用权或进行专利研发,导致高额的技术费用,从而使得从事*麻大**二酚产业的公司具有较高的资金要求。小工坊或作坊难以支撑提纯环节的高昂经费。
- 汉麻集团的全资控股子公司云南汉素是我国首个拥有GMP标准*麻大**加工许可证的公司。同时,也是中国最大的单体*麻大**二酚及其他*麻大**酚类物质萃取基地。我国除以汉麻集团为代表的大型企业,其他企业多集中于工业*麻大**的种植环节,对于*麻大**二酚的高新萃取技术存在困难。而相对于具有高额盈利能力的*麻大**二酚萃取、加工和销售环节,工业*麻大**种植、纺织等业务毛利率较低(仅20-30%)。因此,我们认为有关*麻大**二酚萃取方面的技术研发与改进将成为我国工业*麻大**产业未来发展的关键所在。


- 国内*麻大**二酚行业虽处萌芽状态,但已开启推进规模化经营的战略。当前我国*麻大**二酚行业仍处于萌芽期,市场主要以进口为主,国内已形成量产的企业只有汉素生物一家,小批量生产的企业数量也不多。观研天下数据中心研究显示,截至 2017 年底,我国*麻大**二酚行业市场规模已经达到4.48 亿元,预计 2024 年将达到 18 亿元左右。
- 随着*麻大**二酚药用价值的深度挖掘,其市场规模将持续扩张。全球工业*麻大**数据信息安全战略合作发布会于 2018 年 12 月 5 日在广州召开。*麻大**立方、华方工业*麻大**、凌晨科技、中国健康产业投资基金管理公司和德沃信息将合作成立中麻立方公司,助推全国工业*麻大**医疗健康产业,致力于建设全球首个工业*麻大**生态园。

3.2 国内工业*麻大**相关政策边际出现变化,合法化省份有增加
- 目前,我国工业*麻大**的种植与加工需要受到当地公安局的审批,云南(2010年)、黑龙江(2017年)、吉林(2018年)三个省份已经获批可在省级农业科学院的指导下发展工业*麻大**产业。作为我国率先批准进行工业*麻大**种植与加工的云南省在工业*麻大**的数量与质量上均具有一定优势,且成为全国第一个以法规形式允许并监管工业*麻大**种植的省份。2015年,汉麻投资集团有限公司与黑龙江省科学院签署战略合作协议并合资成立黑龙江汉正火麻科技有限公司,围绕工业*麻大**在全球范围内进行科学选种、育种和培植,拥有黑龙江省唯一合法工业*麻大**种子“火麻一号”系列,并在克山县建设上万亩工业*麻大**种植基地。2017年,《黑龙江禁毒条例》对于工业*麻大**与娱乐*麻大**定义的区分,拉开省内工业*麻大**合法化的序幕。
- 自此以后,黑龙江省加大地区合作,积极发展工业*麻大**种植与加工产业。2018年,吉林省政协会议上提出工业*麻大**合法化的相关提案,并由吉林省政府将涉及“工业*麻大**管理”的《吉林省禁毒条例》列入地方性法规立法项目。今年1月,吉林省农业科学院与荷兰Fytagoras公司(紫鑫药业子公司)合作成立“吉林麻类工程研究中心”。

- 若未来工业*麻大**的药用研究价值及新型利用方向可以在国际学界研究及现实应用中得到进一步的印证,预计国内将极有可能进一步推进工业*麻大**的合法化进程。即推动工业*麻大**合法化省份数量的增加,并支持相关产业的发展。但工业*麻大**合法化建立的前提是,理智区分工业*麻大**与娱乐*麻大**的本质。娱乐*麻大**中高浓度的四氢*麻大**酚含量可使人致幻,长期摄入还会对人体产生严重副作用,具有极大社会危害性。
- 而工业*麻大**中的四氢*麻大**酚含量小于0.3%,不具备精神活性。诚然,*麻大**在加拿大的全面合法化,特别是娱乐*麻大**的合法对世界市场产生了剧烈震荡,使得公众对于工业*麻大**行业的关注度大幅上升,但我们不认同娱乐*麻大**在国内合法。
- 国内工业*麻大**行业发展模式有待改善。由于我国工业*麻大**行业开放较晚,如今该产业主要由地方政府推动,缺少国家级监管政策层面的明确规范。此外,各地方政府监管容易存在规范差异及监管漏洞,且工业*麻大**和娱乐*麻大**之间存在一定相似性,这些都使得监管难度更加艰巨。在工业*麻大**已实现合法化的省份,其主要由农户种植,产品没有实现规范化与市场化。同时在产品种子技术中存在难以确定四氢*麻大**酚含量低于0.3%(干物质重量百分比)的问题。由此导致工业*麻大**种植的出售与回收存在局限性,不利于产业链的持续扩大。
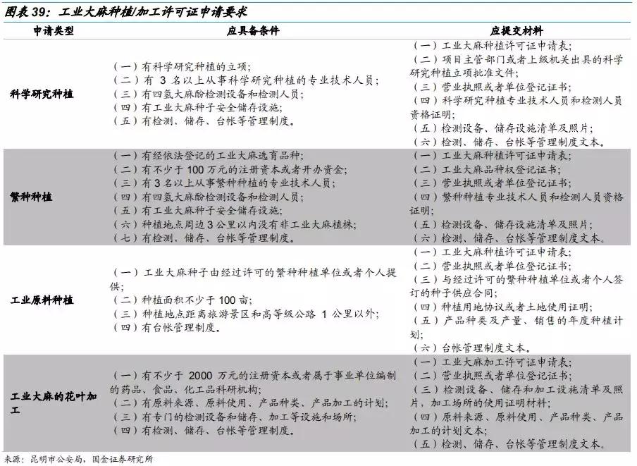
- 云南省是全国至今唯一一个依据禁毒条例制定专门的工业*麻大**种植加工许可规定的省份。根据《云南省工业*麻大**种植加工许可规定》,从事工业*麻大**种植、加工的单位或个人需取得种植许可证和加工许可证。县级以上公安机关负责两证的审批颁发和监督管理。工业*麻大**的科学研究种植、繁种种植、工业原料种植依法实行许可制度,园艺种植、民俗自用种植实行备案制度。工业*麻大**加工包括花叶加工、麻秆加工、麻籽加工。工业*麻大**的花叶加工依法实行许可制度。
- 目前与工业*麻大**相关产业链共有4大主要加工许可证,科学研究种植、繁种种植、工业原料种植和花叶加工。在提交的材料方面,四类许可证均对相关申请表、营业执照或单位登记证书、管理制度文本、相关设备、专业技术人员等基础条件有所要求。科学研究种植尤其要求得到相关机构的许可,即需要项目主管部门或者上级机关出具的科学研究种植立项批准文件。此外,工业*麻大**种植/加工许可证的有效期为2年;种植台账、加工台账应当保存 3 年以上,并接受公安机关的核查。从种种法律规定来看,公司取得种植/加工牌照的难度较大。持有工业*麻大**种植/加工许可证的国内公司具备稀缺性。综上来看,从事工业*麻大**相关产业,除了提纯等方面的高技术壁垒之外,许可政策的申请批复也加大了行业进入的难度。

4. 总结
- 国际市场扩张可期,国内具备发展潜力。随着海外*麻大**合法化进程的不断加速,更多的国家加入到工业*麻大**及医用*麻大**的研发与销售市场中。我们认为,在国际工业*麻大**市场进继续扩张的背景之下,实际上为我国涉足该行业或目前计划开展相关业务的公司,搭建了一个具备长期前景的平台。目前,工业*麻大**种植加工仅在我国云南、黑龙江实现合法化,吉林省将成为第三个合法省份。
- 基于现状,我们认为若工业*麻大**的药用及研究价值可以在国际学界及应用中得到进一步印证,国内有较高概率推进合法工业*麻大**的生产与应用。但需要注意的是,工业*麻大**与娱乐*麻大**具有本质差别,娱乐*麻大**中高浓度的四氢*麻大**酚含量可使人致幻,长期摄入还会对人体产生严重副作用,具有极大社会危害性。不可否认,加拿大*麻大**的全面合法化,尤其是娱乐*麻大**的合法在世界范围内引起了剧烈震荡,使工业*麻大**行业得到广泛关注,我们不认为也不认同娱乐*麻大**在国内市场发展。
- 工业*麻大**不仅可用于纤维产品及药用,未来将在食品添加剂等其他领域得到进一步开发。工业*麻大**在药用、纤维产品等多场景的应用仍处于萌芽及发展阶段,具备远期研发空间。尤其是*麻大**二酚在医疗领域的效用不可小觑,将在是否能替代传统药物(处方药、阿片类药物等)方面受到进一步研究与评估。*麻大**产业局势的转好,吸引着食品饮料*草烟**等商业巨头争先与工业*麻大**、医用*麻大**公司展开跨界合作。在含有*麻大**元素的食品烟酒正相继投产或进入合作研发阶段的同时,该行业还吸引了大型零售商的目光。2018年10月,沃尔玛表示鉴于加拿大*麻大**的全面合法化政策,正积极探索在加拿大各门店出售*麻大**类产品的可能性。

- 从事*麻大**二酚提纯、加工和销售的公司具备较高盈利能力,但也面领着大额开支。通过对四家国际*麻大**龙头企业Canopy Growth Corp、 Aurora *麻大**、Tilray及Aphria的财务分析,我们发现该行业具有极高的毛利率,2017年的毛利率在80%左右,2018年平均毛利率超过90%。较低或为负数的净利润率源于高昂的研发费用和销售费用。*麻大**行业属于典型的高费用率行业,种植工业*麻大**环节土地、培苗育种、种植技术等方面均需要大量的资金支持。而为提高产品附加值,提纯相关自主研发技术或购买专利需要大量开支,同时后续销售扩张开拓也会大幅提升销售费用。但伴随经营模式的成熟和规模效应的逐渐释放,相关企业的利润也会随之迎来明显回升。


- 我们认为,短期内,工业*麻大**行业仍处在概念导入期,以主题性投资机会为主,在相关上市公司的收入与利润端短期难有体现。中期来看,我们认为,伴随国内政策的边际变化,以及相关产品的新应用场景出现,在催化股价表现的同时,企业收入及毛利会受产品落地的影响开始部分兑现。长期来看,工业*麻大**产业的发展高度依赖于*麻大**二酚相关价值的持续体现,故*麻大**二酚提纯技术的升级对于产业的发展起着极其重要的作用。我们认为,继续加强对于工业*麻大**种植与加工技术的研究有利于该行业的发展。
- 受海内外工业*麻大**行业及政策变化的影响,A股多家上市公司相继以各类形式切入到工业*麻大**业务中来,我们建议关注在工业*麻大**种植及加工领域具有布局及投资的上市公司。目前参与到工业*麻大**产业链中的主要企业有顺灏股份、美瑞健康国际、东风股份、恒丰纸业、银河生物等。顺灏股份以两种方式进行工业*麻大**产业布局,其一是其全资子公司获批工业*麻大**种植许可证,其二是其合资公司绿馨电子与汉麻集团、云南汉素签订《合作协议》拟设置合资公司以探索工业*麻大**花叶萃后基础材料在电子生物健康产品的市场机会。
- 目前顺灏股份仍处于战略布局阶段,产品暂未落地,工业*麻大**相关业务对业绩的贡献难有明显增量。美瑞健康国际合作云南汉素,扩产研发工业*麻大**药品。美瑞投资汉素获得20%股权,并帮助云南汉素建立子公司云南汉盟制药有限公司以扩大*麻大**素产能。东风股份与顺灏股份合资成立的绿馨电子积极探寻*子烟电**和工业*麻大**相关业务的协同发展。恒丰纸业控股投资黑龙江恒元汉麻科技有限公司占股51%。此外,龙津药业计划以自有资金不超过1500万元对云南牧亚农业科技有限公司增资占股51%。
- 以上个股中,顺灏股份无疑是A股市场中工业*麻大**行业的绝对龙头,年初至今股价已累计上涨超过200%。但工业*麻大**作为处在概念导入期的行业,我们认为,涉及相关业务布局的上市公司股价皆具备较大弹性。同时,我们也更为看好现阶段估值相对较低,且具备深化工业*麻大**相关业务布局和发展的标的。重点推荐顺灏股份和美瑞健康国际,建议关注东风股份、恒丰纸业和龙津药业。
5.行业推荐公司简析
顺灏股份:主营业务稳定,携手云南汉素开发电子生物健康产品
- 上海顺灏新材料科技股份有限公司成立于2004年12月21日,是一家集研发、制造、销售环保包装材料于一体的高新技术类制造型企业,并于2011年3月18日在深圳证券交易所上市。2013年,公司于上海自贸区投资一亿人民币成立上海绿馨电子科技有限公司,从事*子烟电**研发和制造。为了推进包装材料和*子烟电**等原有业务的创新扩展,公司通过合资公司汉馨电子获得《云南省工业*麻大**种植许可证》,布局工业*麻大**新业务,进入工业*麻大**早期产业链中。
- 收入增长稳定,为寻求新的收入增长点,稳步开展新业务。公司积极应对卷烟行业结构调整,以烟标为代表的主营包装业务的营收稳定增长。公司作为国内企业中较早从事真空镀铝纸业务的企业,参与制定真空镀铝纸的行业标准,专利数量在行业内领先。面对卷烟销售区域性特征,公司通过收购兼并等方式布局,目前生产基地基本覆盖了国内的主要中高端卷烟生产企业,覆盖国内8个主要销售地区。
- *子烟电**业务布局领先,激活新业务发展动力。公司在2013年与东风股份合资设立上海绿馨电子科技有限公司,从事*子烟电**的研发和制造。2017年公司推出能够兼容IQOS烟弹的烟具,打入日本市场。为进一步扩大*子烟电**市场,并能够在此颠覆性领域有所收获,2018年11月公司旗下香港绿新丰以70.18万美元收购收购柬埔寨卷烟制造商,推动不燃烧新型*草烟**制品加热内容物烟弹的研制、生产与销售。公司是目前国内公司中少有的明确同时布局加热不燃烧烟具和烟弹的公司,且已经成功推出产品、率先在海外上市,有望在蓬勃兴起的新型*草烟**行业中保持领先地位。

- 领先行业布局工业*麻大**行业,获工业*麻大**种植许可涉足电子生物健康产品。2019年1月顺灏股份全资子公司云南绿新生物药业有限公司收到《云南省工业*麻大**种植许可证》,获得工业*麻大**云麻7号的种植资质,第一期试种面积1000亩,同时收到加工*麻大**花叶项目申请的批复。2019年2月,顺灏股份子公司上海绿馨与云南汉素、汉麻集团签署《合作协议》,将合作探索工业*麻大**花叶萃后基础材料在电子生物健康产品的市场机会。
- 子公司与云南汉素合作建立新公司,双方在各自领域各抒己长。顺灏子公司上海绿馨、云南汉素拟共同投资设立一家新公司,促进顺灏股份在*子烟电**和工业*麻大**相关业务的协同发展。云南汉素行业经验丰富,双方合作有利于发挥各自在工业*麻大**和*子烟电**领域的优势,促进未来电子生物健康产品的研发和生产以及销售渠道的拓展,有望为公司带来新的业绩增长点。
美瑞健康国际:定位大健康,积极开拓工业*麻大**业务
- 以大健康为主业的国际化产业集团,业务板块涵盖健康医疗、健康旅游、健康地产、健康生活等,并想重点推进*麻大**健康产业方面,也是目前首家正深入布局医用*麻大**全产业链,在全球范围内育种、种植、萃取、研发及生产销售相关产品,产业涵盖生物制药、保健食品、医疗耗材、美容化妆品等多个领域,现正努力探索成为中国*麻大**产业的开拓者和领军企业。

- 主营业务结构调整,致使营业收入增加。宇业控股在2013年上市,并于2017年更名为美瑞健康国际,随着社会的发展,生活方式的改变,公众的自我保健意识不断提高,传统的医疗模式逐渐向”防、治、养”模式转变。为了阻止公司收入持续减少,公司由原来从事医药化学类转向了大健康产业,较早进入这个朝阳行业。还不断进行了调整,如今更是顺应了医美、老龄化社会趋势,将发展重点放在了抗衰老、保健品和医药上。

- 抢先布局工业*麻大**行业,同汉麻集团紧密合作
- 合作云南汉素,扩产研发工业*麻大**药品。公司以6000万投资云南汉素生物科技有限公司——汉麻集团,获得20%股权,并帮助云南汉素建立子公司云南汉盟制药有限公司,目的为扩大*麻大**素产能,此是云南汉素二期工程,建设规模 5.8 万平米,预计于2019 年年底建成投产,建成后生产工厂将实现智能化地分离、纯化,并大批量生产包括*麻大**二酚在内 13 种非精神活性*麻大**素物质,并司共同开发*麻大**癫痫、抑郁症、阿尔兹海默症等神经性疾病医药产品。
- 汉麻集团以公司股东身份推进*麻大**二酚产业链完善。公司引进香港汉麻投资集团为战略股东,投资占总股本约 7.98%。推进*麻大**项目投资,完善从培育直到以*麻大**二酚为原料医疗产品的研发和医学临床应用的产业链,其涉及的医学用途为肿瘤镇痛、抑郁症、癫痫、帕金森、老年痴呆等。
- 双方母公司互相入股,美瑞获工业*麻大**行业先进经验。美瑞母公司宇业集团与汉麻集团首轮将投入2 亿人民币战略入股汉麻集团,宇业集团成为汉麻集团的主要股东,目标是推动新药的研发,并让美瑞熟悉*麻大**行业业务情况。
- 投资汉麻旗下美国工厂研发获取多种*麻大**二酚。与汉麻集团共同投资3000 万美元到美国工业*麻大**提取工厂,汉麻集团是该工厂的最大股东,这是一家主要进行*麻大**二酚提取、精炼和再结晶的植物萃取工厂,投资扩厂以后将成为美国最大规模的药用*麻大***麻大**二酚提取厂。
- *麻大**产品研制与应用获得多方协助:
- 医用*麻大**萃取通过子公司技术。云南汉素是美瑞集团下属子公司,拥有中国首个符合GMP标准的*麻大**加工许可证,也是中国最大的*麻大**二酚及其他*麻大**酚类物质萃取基地,目前可以萃取分离十三种*麻大**中不含精神活性的有效成分及萜烯类化合物,并且是世界上唯一可以从*麻大**中工业化提取香叶基黄酮A的工厂,已申报专利17件,具有全球领先性的行业标杆,并掌握国际市场定价话语权。
- 制药与临床试验获得各方研究所研发支持。美瑞集团和哈尔滨医科大学校长、中国工程院医药卫生学部主任杨宝峰院士合作建立了“杨宝峰院士工作站”,在哈尔滨医科大学、中国人民解放军军事医学科学院、中央军委后勤保障部军需工程技术研究所、中国农业大学生物学院、上海科技大学iHuman研究所、云南昆明医科大学等研发机构的合作下,正在研发一系列的*麻大**有效成分相关的药品。其中,治疗某类精神类疾病的*麻大**多酚片项目获得了北京市政府“十病十药”重大课题立项,并得到了国家科委的财政资金专项支持。
东风股份:立足烟标,开辟工业*麻大**新思路
- 公司创立于1983年,于2012年在上海证券交易所上市,主营业务为烟标印制及相关包装材料的设计、生产与销售。公司主要经营以中高档烟标产品为代表的高端包装印刷产品的设计、生产和销售。此外,公司将以环保生态型纸张与高防伪性环保膜为特色的原材料研制、包装印刷设计方案、包装印刷产品制造与质量控制三者结合,形成统一的专业包装印刷服务系统,为客户提供高端包装印刷产品与服务。2019 年 2 月 19 日,公司参股公司绿馨电子与云南汉素、汉麻集团签署《合作协议》,绿馨电子与云南汉素拟共同投资设立合资公司云南汉馨电子生物科技有限公司,探索经营工业*麻大**花叶萃后基础材料应用的相关业务。
- 营收稳步增长,归母净利润恢复稳健。公司2018年预测实现30.69亿元,同比增长9.5%左右;归母净利润6.78亿元,同比增长3.94%。公司*草烟**行业保持稳定增长,通过加强烟标出口业务的市场开拓,实现烟标出口销售收入的增长。此外,公司为更好的发挥各方资源和业务优势,推动新型*草烟**制品(包括加热不燃烧新型*草烟**制品)业务的合作与发展,与顺灏股份共同对公司参股公司上海绿馨进行增资,增资后公司持有上海绿馨的股权比例不变,仍为 40%。

- 参股公司与云南汉素合作以探寻工业*麻大**花叶应用。公司参股公司上海绿馨为公司投资新型*草烟**制品等相关业务的实施主体及平台,于 2019 年 2 月 19 日与云南汉素、汉麻集团签署《合作协议》。绿馨电子与云南汉素拟共同投资设立合资公司云南汉馨,探索经营工业*麻大**花叶萃后基础材料应用的相关业务。
- 其中,绿馨电子本次拟向合资公司出资人民币 2,000 万元,持有合资公司 65%的股权。绿馨电子全部以现金出资;云南汉素以商标专用权、专有技术、实物经具备证券期货业务资格的评估机构评估后作价出资。由于目前该合资公司还处于筹备阶段,我们认为应持续关注其能否实现在*子烟电**和工业*麻大**相关业务的协同发展。
恒丰纸业:另辟蹊径增收入,搜寻造纸新原料与技术
- 恒丰纸业股份有限公司的前身是牡丹江天宇股份有限公司,公司主要生产卷烟纸、滤嘴棒纸、接装纸原纸、铝箔衬纸和其它特种工业用纸,是中国最大的卷烟配套用纸生产基地,在国内特种纸行业占有重要地位。后来公司为了适应*草烟**行业的快速发展,并在此行业占上一席之位,于是先后不仅引进最新生产线还研发出新型漂白的生产线,使公司成为国内领先的向*草烟**行业提供卷烟配套用纸供应商,也成为国内首家通过科技部和中国科学院认定的造纸行业重点高新技术企业。
- 营业收入稳定,主营业务中龙头业务地位。为了适应*草烟**行业的快速发展,并在此行业占上一席之位,公司确定了新的业务结构后,于是不仅先后引进最新生产线还研发出新型漂白的生产线,依托*草烟**工业用纸等主要业务获得了造纸行业十分稳定且雄厚的收入,成为国内领先的向*草烟**行业提供卷烟配套用纸供应商,也成为国内首家通过科技部和中国科学院认定的造纸行业重点高新技术企业。

- 母公司斥重金切入工业*麻大**行业。2019年1月,公司控股股东恒丰集团入股黑龙江恒元汉麻科技有限公司,占其51%的股份。项目投资30亿,种植100万亩工业*麻大**,依托公司资金、技术和资源优势,深加工,打造国内重要工业*麻大**基地。经营范围包括工业*麻大**的良种繁育、种植、加工、销售;麻类种植技术的研发;汉工业*麻大**产品、复合材料及加工技术设备的开发经营等。
雄岸科技:区块链基金玩家,入局工业*麻大**领域
- 国内最早的区块链产业基金,18年完成港股借壳上市。公司的前身为成立于2018年4月的杭州雄岸全球区块链创新基金。根据链塔智库的统计,雄岸科技基本为国内最早的区块链产业基金公司,整体管理规模为 10 亿元人民币。其中,杭州余杭区政府意向出资 30%。雄岸科技参投社交公链 ONO 、区块链游戏引擎 Cocos-BCX、冷钱包“碧盾”和 HayekEx 交易所等项目。2018年5月,公司要约收购香港主板上市公司 SHIS Limited,8月SHIS Limited更名为雄岸科技。
- 目前上市公司财务数据,现阶段仍为原公司SHIS Limited的相关数据。2018年上半年,2.251.57万元,同比下滑10.74%,归母净利润295.85万元,同比增长59.78%。

- 雄岸科技高管皆为区块链领域知名人士。公司创始人姚勇杰先生,为区块链领域著名投资人,历任浙商全国理事会主席、浙江凯维投资管理有限公司董事长等职位,现任公司联席主席以及杭州暾澜投资管理有限公司董事长。公司执行董事李笑来先生,拥有丰富的区块链投资经验。,被称为"中国*币特比**首富”。
- 与大兴安岭百成汉麻种植农民专业合作社订立协议,切入工业*麻大**领域。今年3月6日,公司公告,与大兴安岭百成汉麻种植农民专业合作社订立有关工业*麻大**种植合作的协议。根据该协议,雄岸科技聘请百成汉麻为其工业*麻大**种植项目合作伙伴。百成汉麻将负责种植及所有后期工作,包括管理及收获等。该协议将于 2019 年 12 月 31 日届满。百成汉麻是黑龙江省内,唯一具备种植千亩以上工业*麻大**经验的企业。我们预计雄岸科技与百成汉麻的合作,后续将集中于工业*麻大**提纯,并将相关提取物应用于食品添加剂和新型*草烟**辅料领域,且相关提取物产品将以出口为主。
龙津药业:为脱困境,促研发转利润
- 昆明龙津药业股份有限公司,成立于1996年9月16日, 2015年3月24日,龙津药业在深圳证券交易所上市。公司是集开发、生产和销售天然植物药及化学药品*干粉冻**针剂的生物为一体的制药企业,拥有丰富的制药生产经验和先进的*干粉冻**针剂生产线,其中主要产品是公司充分利用云南省特有植物资源“灯盏花”研制开发出的治疗心脑血管疾病的药。公司拥有较强的技术研发实力,与多家科研所进行合作研发。公司生产经营情况良好,是云南省成长较快、发展迅速的生物制药企业。
- 收入缓慢增长,收入结构逐渐变得较单一。2017年以来,公司的核心产品注射用灯盏花素受到政策限制导致销量下滑,虽然通过调整营销模式意图缓解销量下滑,但公司销售费用增长明显、研发投入增长较快,却因为研发周期过长,致使研发服务类迟迟未能实现收入增加,因此仍未能阻止利润下滑。

- 早年加入工业*麻大**行业旨在为公司带来新的利润增长点。2017年起,公司就已与云南汉木森生物、上海医药工业研究院、药明康德等企业达成合作,对*麻大**二酚的药理毒理、药代动力学、口服生物利用度进行临床前研究,并已取得*麻大**二酚具备成为抗癫痫药物的证据。
- 积极与可种植工业*麻大**公司—云南牧亚合作,满怀信心定下业绩承诺。龙津药业入股云南牧亚取得51%的股份,云南牧亚主要业务为规模化种植工业*麻大**,于2016年首次取得《云南省工业*麻大**种植许可证》,2018年4月20日完成换证,批准种植工业*麻大**面积1.2万亩,具备多年合法规模化种植工业*麻大**经验。在双方协议中,还签署了业绩承诺。云南牧亚承诺2019年、2020年和2021年实现的年度净利润分别不低于500万元、550万元、605万元。
风险提示
海内外工业*麻大**合法化相关政策收紧的风险
- 工业*麻大**行业的发展受限于相关政策形式,虽然海内外对于工业*麻大**合法化呈积极态度,但若出现限制或减少工业*麻大**合法化范围的现象,将会造成产业的萎缩;
*麻大**二酚育种、萃取技术发展不及预期的风险
- 长期来看,行业的升级与改进依赖于*麻大**二酚育种及萃取技术的发展,不及预期的进展可能造成相关公司毛利的下降;
*麻大**二酚产品效用及临床推广不达预期的风险
- 目前,对于*麻大**二酚的效用分析在广泛普遍性方面有所欠缺,产品的投入使用并检验评估需要一定的时间,可能存在临床效果不及预期的情况;
*麻大**二酚食品添加剂应用领域未来发展不及预期的风险
- *麻大**二酚在食品添加剂中的应用受到市场接受度、制作成本等多方面因素的影响,存在推进苦难或费用高昂的可能性;
工业*麻大**的投资资金超预期的风险
- 据现有国际*麻大**龙头生产商的财务数据显示,虽具有极高的毛利率,但仍面临前期高昂研发及扩张费用的现状,故存在投资资金超过预期的风险;
侵犯工业*麻大**专利保护的风险
- 目前,我国已有的专利多集中于纺织与种植方面,有关*麻大**二酚萃取的专利技术相对较少,在积极研发新品种的过程中,易出现侵犯已有*麻大**二酚产权的风险;
工业*麻大**生产、加工及销售业务收益不佳的风险
- 在现有情形下,尚未有我国上市公司从事工业*麻大**生产、加工或销售业务的业绩披露,虽然工业*麻大**行业具有较大开发空间,但若相关业务推进缓慢,可能会影响产品上线与公司的业绩兑现。
