

近日,记者从五原县医院了解到五原县防护物资紧缺,急需社会各界爱心捐赠医用防护物资。五原县工作人员介绍,自新型冠状病毒感染的肺炎疫情发生以来,积极开展疫情防控工作,全力保障全县市民及就诊群众生命安全,工作任务十分艰巨,为有效保障疫情防控需要,更好地保护院内人员和一线医务人员生命安全,急需社会捐赠一批医用防护物资。
接受捐赠物资类别:
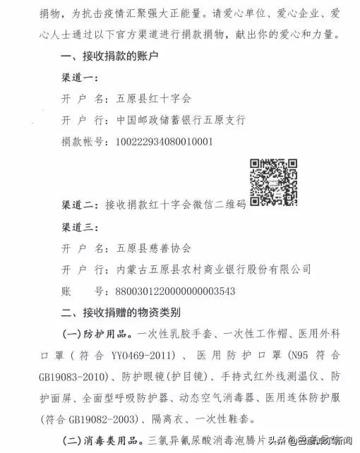
(一)防护用品:一次性乳胶手套、一次性工作帽、医用外科口罩(符合YO469-2011)、医用防护ロ罩(N95符合GB19083-2010)、防护眼镜(护目镜)、手持式红外线测温仪、防护面屏、全面型呼吸防护器、动态空气消毒器、医用连体防护服(符合GB19082-2003)、隔离衣、一次性鞋套。
(二)消毒类用品:三氯异氟尿酸消毒泡騰片、二氯异氯尿酸钠(60)、抗菌洗手液、酒精(95%)、二氧化氧泡片(10%)
84消毒液(5%)、速干手消液、抗菌洗手液、3%过氧化氢、一次
性医用消毒巾(100片/包)、复合双链季铵盐消毒液(450ml/瓶)。
(三)医疗设备。有创呼吸机、无创呼吸机、ECMO(体外膜肺氧合)、负压救护车。各类捐贈物资均要求在保质期内,合法企业产品,符合国家各项质量准,外包装完好,无污损。
(四)药品。洛匹那韦利托那韦片、重组人干扰素a2b喷雾剂。




记者:石政勇
编辑:屈加曼
校对:刘曼容 徐嫣璐
审核:马若晗


欢迎提供各类线索
欢迎把您遇到的突发事、现场事、感人事(不管大事小事,只要您认为有意义的事儿)都可以反馈给我们,可以微信留言也可以直接拨打热线电话。
新闻热线:0478—8918718、0478—8918717