欢迎关注短视频赋能,短视频赋能将长期为你分享抖音短视频干货内容,有什么问题也可以私信留言,快速为你解答。
7月19日,有媒体消息显示,抖音监测到部分账号利用非正常手段获取大量粉丝,严重损害了用户体验和平台生态。
为此,抖音对严重shua量的“宾利哥”、“超模大宝”等1621个账号予以永久封禁处理;对存在shua量行为的“恋与白侍从”、“智仁”等601个账号予以封禁30天、下架所有视频处理。
这是抖音官方对于shua量视频账号的第一次正式处罚。
除此之外,7月22日,抖音短视频官方微博也同步发布了“对作弊、违规账号及内容的处罚通告”。

据悉,抖音打击此类shua量、虚假广告等伤害用户权益的内容,并根据情况严重程度,相应给予审核不通过、删除违规内容、内容不推荐、后台警示、限制上传视频、永久封禁、报警等处理结果,绝不允许类似内容对用户和平台造成伤害。
作为一个拥有6亿注册用户量的APP,抖音庞大的用户数量和日活3.2亿的活跃度,不管是从社会影响力还是从网络监管层面,都不得不迫使抖音制定出一条又一条的《自律公约》来。


玩抖音时,哪些违规行为不能有?
抖音上除了发小视频,还可以直播、带货、参与挑战、品牌宣传(蓝v认证)等等。
用户每一个动作的背后,都有对应的规则,以约束、规范整个抖音短视频生态系统的健康和安全,毕竟,抖音的slogan是“记录美好生活”,意在传递正能量、传递幸福感。
直播违规
早在去年,字节跳动就曾公开过一份《平台直播自律白皮书》,

白皮书里面明确指出“为了防范直播各环节产生的风险,*今条头日**、抖音短视频、西瓜视频和火山小视频平台建立了完整的审核流程。从主播注册&开播,到直播过程中,再到直播结束后的举报环节,层层加码,不断完善直播内容审核的流程与机制。”

并表示“面对层出不穷,花样百出的违规行为,审核标准会不断进行调整和更新。每周,直播平台的运营人员会根据一线审核人员反馈的案例和运营需求更新标准。如有突发的舆情和指令,标准会做到实时调整。”
账号/视频内容违规
账号违规包括账号昵称、抖音号、个性签名等,视频内容违规包括视频描述/文案、私信、评论。
针对这些位置的文字,抖音会有专门的审核系统。
尤其是在私信或评论里面频繁多次引导加微信,关注其他社交平台账号等等。

不止是抖音,任何一个平台都不希望自己被别人【频繁、恶意导流】。
也正是为了限制【频繁、恶意导流】的行为,抖音平台才出了这么多【违规约束】。
但是,抖音的违规约束也是有自己的【触发机制】的。可能你会说,我看到有账号在评论或者私信里面引导加微信,为什么TA的账号相安无事,
这里需要注意2个点:
1、短时内快速回复,会有一个量的限制;
2、每天回复的总量,也会有一个数量的限制;
抖音限制的是,连续、快速回复(如微信、QQ、手机号)等外部联系方式、链接、二维码。
当触发这个问题的时候,账号会被:
1、限制使用功能(私信);
2、限制账号流量;
3、关小黑屋(搜索不到账号);
4、封禁。
很多大号运营者,常常因为忽略这些细节,被降权、降级,平时上万的基础推荐,直接变成几百,甚至0推荐。
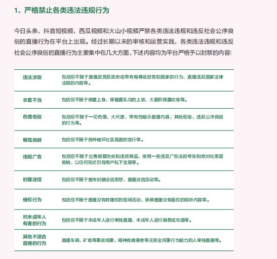
下面这张图是我们从各大平台筛选、整理,总结出的容易被审核、处罚的7大类违规词。

此外,还要注重内容健康向上,不要犯一些政治错误,看看被抖音封杀的莉哥就知道了。
带货账号违规操作
4月15日,@购物助手 通过推送消息的方式,发布了关于《抖音达人主页规范说明》的公告。

具体公告内容可以参见抖商传媒先前发布过的这篇文章>>
抖音又出新规!一旦出现这些违规,你的购物车功能将「永久关停」
另外,要格外提醒大家的是,最近抖音带货愈来愈火,究其原因一是操作简单,二是变现直接,成本更低。
但是,5月过后,@抖音电商小助手 明确指出,以下6大类视频无法获得推荐。
主要针对开通了商品橱窗、视频电商、购物车功能的账号将不被推荐,也就是我们常说的限流。
如果你想要做抖音带货的账号,一定要提前规划好账号定位以及视频呈现方式,避免功亏一篑。另外需要开通商品橱窗功能和视频购物车功能,才能带来优质的转化。

抖音蓝V不支持认证行业
开通抖音企业认证的账号好处不少,详情可以参见抖商传媒的这篇文章>>
抖音蓝V认证对企业有什好处?抖音蓝V号运营不完全生存指南(深度好文)
但是,需要提醒的是,并不是有了营业执照就能够开通抖音蓝V认证;从抖音官方发布的《抖音企业认证审核标准指引》中,就明确表明以下行业禁止入驻抖音。
1.医疗健康行业(包括但不限于医院、OTC 药物、医疗器 械、保健品等)禁入。
2.金融行业:传统金融(包括但不限于信托、私募等)禁 入,“一行三会”会员企业准入;互联网金融(包括但不限于---7 月 19 整理--- 虚拟币、网贷、P2P 等)禁入。
3.*草烟**行业(包括但不限于*草烟**制品、*子烟电**、雪茄等) 禁入。
4.公司名称、经营范围、企业号账号信息涉及以下内容, 不予通过企业认证:
(1)涉军涉政:涉及领导人、*动反**、政治体系、军事相关等
(2)违法违规类:枪支*药弹**、违禁药品(*啡吗**、番茄红素)、 管制刀具、国家级保护动物相关等
(3)危险物品类:*花爆烟竹**、弹弓、弩、网红气球等
(4)医疗健康类:试管婴儿、临床检验、血液检查、整容整 形(半永久、脱毛、纹身、疤痕修复、烧伤修复)、非正规药 方(偏方、艾方)、减肥/壮阳/丰胸/增高/植发/祛痘/祛斑产 品、中药材(鹿茸、淫羊藿)等。
(5)赌博类:*彩博**、赌石、千术等---7 月 19 整理--- (6)两性类:生殖健康(药物,胶囊、用剂,*处私**紧致用品)、 两性产品、色情网站/APP、涉外婚恋等
(7)封建迷信类:风水、手相、面相、算命,涉及迷信元素 或道具等
(8)招商加盟类:农业技术加盟、医疗加盟类
(9)手工加工类:手串、佛珠、核雕、蜜蜡等 (10)文化艺术收藏品:古董古玩、钱币类、徽章类
(11)高危安防设备类:警用设备、*用军**设备 (12)其他:微商、山寨品牌、代购类、洞藏老酒、情感咨 询(PUA)、高倍望远镜、动物屠宰等。
另外,抖音帐号发布过违法、违规内容、违反社区规则或帐号 被封杀冻结的帐号暂不支持申请企业认证。
以上就是可能会影响抖音账号被处罚甚至是封号的违规操作;如果觉得有用,欢迎大家扩散让更多人知晓。
短视频风口之下,抖音已然成了营销利器,但是作为一个新型的营销工具,抖音的不确定性还有很多,如果你也想玩抖音,想要通过抖音涨粉、变现,却苦于不懂得如何正确运营一个抖音账号,如何制作视频,如何及时获悉平台的最新政策,可以联系短视频赋能。
以上就是今天分享的内容了,有什么疑问可以私信留言哟!