
国庆期间不少人选择了出国游
因为可以在海外买买买~
代购们也不例外
然而今年十一
代购们在朋友圈里发的最多的
不再是五花八门的海外商品
而是被海关严查后的“惨状”!

从网上流传的截图可以看到
现场情况相当“惨烈”
地上满是开箱检查
一时间,代购们纷纷陷入恐慌
并感慨可能2019年要告别代购了

其实这次机场海关的严查并不是心血来潮
这很可能是
对明年即将实行的《电子商务法》试水!
《中华人民共和国电子商务法》
将于2019年1月1日正式实施!

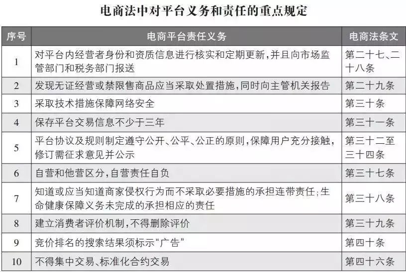
《电子商务法》里有哪些重点?
明年代购还能做么?
对于消费者来说有什么好处?
……
大家可能发出了许多疑问
近期,市场监管局开展多种形式的
《电子商务法》学习活动
重点解读电子商务经营主体注册登记
明年1月1日开始
1、不管是什么代购,都需要营业执照,还是采购国和中国双方的营业执照。
2、需要缴纳税务,*税偷***税漏**需承担刑事责任。
3、没有中文标签,不是国家认监委认证工厂生产等奶粉保健品之类不得销售。

所以代购还是能做的!
但是需要营业执照和缴纳税务
而且会受到严格监管
一旦违规!
就会面临50万元以上
最高200万元的罚款!
平时在朋友圈里打打广告
卖卖东西的小伙伴们注意啦!从现在开始有一个“专业名词称呼”:
“电子商务经营者”

无论是已经开店的代购
还是微信朋友圈中的微商
还是在直播平台上卖东西的博主
都属于“电子商务经营者”!
都要遵守新电商法中的规定!
以后怎么管理代购和微商?
1必须进行登记
如果你卖的是食品,需要申请食品经营许可证。
《电商法》明确规定,没有中文标签、不是国家认监委认证工厂生产、未获取配方注册证的婴幼儿配方奶粉不得在网络平台销售。除了法律规定的特殊情况外,都必须依法进行登记办理营业执照!否则将面临最高1万元的罚款!

2必须依法纳税

这对消费者来说是大好事!
《电商法》的出台
并不是*压打**电商平台
而是给消费者带来了更好的消费环境
新规的好处
1买到假货几率小了!
《电商法》实施以后,代购、微信朋友圈卖假货、劣质商品,恐怕不会那么容易了。的确,监管越来越严格,我们买到假冒伪劣商品的几率也会越来越小。

2电商平台承担“连带”责任
电子商务平台经营者,对平台内经营者侵害消费者合法权益行为未采取必要措施,或对平台内经营者未尽到安全保障义务的,责令限期整改并予以罚款。
如果平台上卖家的商品有问题,比如奶粉是假的、红酒是假冒的、化妆品是假的等等,那么平台也得承担责任。这样以后在那些大型电商平台买东西,更加放心,更有保障。

3严禁“刷好评”、“删差评”
电子商务经营者不得以虚构交易、编造用户评价等方式进行虚假或者引人误解的商业宣传,欺骗、误导消费者。简单来说就是禁止“刷好评”、“删差评”,否则最高罚款50万!

4不得无故拒退押金
《电商法》规定,电子商务经营者按照约定向消费者收取押金的,应当明示押金退还的方式、程序,不得对押金退还设置不合理条件。消费者申请退还押金,符合押金退还条件的,电子商务经营者应当及时退还。

以后再无“订了就不给退”的
霸王条款了!
5快递不能无限延期
电子商务经营者应当按照承诺或者与消费者约定的方式、时限向消费者交付商品或者服务,并承担商品运输中的风险和责任。但是,消费者另行选择快递物流服务提供者的除外。

6严禁“大数据杀熟”
根据消费者的兴趣爱好、消费习惯等特征向其提供商品或者服务的搜索结果的,应同时向该消费者提供不针对其个人特征的选项,尊重和平等保护消费者合法权益。简单来说,就是严禁“大数据杀熟”,否则最高罚款50万!
......